6/2020. (II. 13.) EMMI utasítás
6/2020. (II. 13.) EMMI utasítás
az Emberi Erőforrások Minisztériuma Közbeszerzési és Beszerzési Szabályzatáról1
A jogalkotásról szóló 2010. évi CXXX. törvény 23. § (4) bekezdés c) pontjában kapott felhatalmazás alapján, figyelemmel a közbeszerzésekről szóló 2015. évi CXLIII. törvény 27. § (1) bekezdésére a következő utasítást adom ki:
1. § Az Emberi Erőforrások Minisztériuma Közbeszerzési és Beszerzési Szabályzatát az 1. mellékletben foglaltak szerint határozom meg.
2. § Ez az utasítás a közzétételét követő napon lép hatályba.
3. § Ezen utasítás rendelkezéseit a hatálybalépése után megkezdett beszerzésekre és közbeszerzésekre kell alkalmazni.
4. §2
1. melléklet a 6/2020. (II. 13.) EMMI utasításhoz
ÁLTALÁNOS RENDELKEZÉSEK
1. A Szabályzat hatálya és értelmező rendelkezések
1. § (1) Az Emberi Erőforrások Minisztériuma Közbeszerzési és Beszerzési Szabályzata (a továbbiakban: Szabályzat) a közbeszerzésekről szóló 2015. évi CXLIII. törvény (a továbbiakban: Kbt.) alapelvei és rendelkezései, valamint az Emberi Erőforrások Minisztériuma (a továbbiakban: Minisztérium) beszerzési politikájára vonatkozó jogszabályok keretében, azok végrehajtása érdekében meghatározza
a) a Minisztérium árubeszerzései, építési beruházásai, építési koncessziói, szolgáltatási koncessziói, szolgáltatásai megrendelésének egységes eljárási és felelősségi rendjét;
b) a közbeszerzési és beszerzési eljárások előkészítésének, lefolytatásának, belső ellenőrzésének felelősségi rendjét;
c) a Minisztérium és a miniszter közvetlen irányítása alá tartozó szervezetek mint ajánlatkérők nevében eljáró, illetve az eljárásba bevont személyek, szervezetek felelősségi körét és a közbeszerzési eljárásaik dokumentálásának rendjét; továbbá
d) a közbeszerzési és beszerzési eljárásban részt vevők számára a közbeszerzések és beszerzések szabályszerű végrehajtásának tekintetében irányadó szabályokat.
(2) A Szabályzat hatálya kiterjed a Minisztérium szervezeti egységei által kezdeményezett valamennyi, a Nemzeti Infokommunikációs Szolgáltató Zrt. (a továbbiakban: NISZ Zrt.) ellátási tevékenységéhez nem kapcsolódó, a Kbt. hatálya alá tartozó árubeszerzésre, építési beruházásra, építési koncesszióra, szolgáltatásmegrendelésre, valamint szolgáltatási koncesszióra (a továbbiakban együtt: visszterhes beszerzés).
(3) A Szabályzat hatálya kiterjed értékhatártól függetlenül valamennyi, a Minisztérium önálló szervezeti egységei által kezdeményezett, az 5. függelékben felsorolt tárgyú kommunikációs és rendezvényszervezési tárgyú beszerzésre, közbeszerzésre, valamint szponzorációs tevékenységre.
(4) A Szabályzat hatálya kiterjed értékhatártól függetlenül, valamennyi, a Minisztérium önálló szervezeti egységei által kezdeményezett informatikai beszerzési és fejlesztési tárgyú közbeszerzésre és beszerzésre, továbbá a Nemzeti Hírközlési és Informatikai Tanácsról, valamint a Digitális Kormányzati Ügynökség Zártkörűen Működő Részvénytársaság és a kormányzati informatikai beszerzések központosított közbeszerzési rendszeréről szóló 301/2018. (XII. 27.) Korm. rendelet (a továbbiakban: DKÜ Rendelet) szerinti kezdőnapot megelőzően megkötött szerződésekre azzal, hogy e szerződésekből történő megrendelésekre is a DKÜ Rendelet szerinti szabályokat kell alkalmazni.
(5) A Szabályzat hatálya kiterjed a központosított közbeszerzési eljárásokra, amelyek az alábbiak:
a) a központosított közbeszerzési rendszerről, valamint a központi beszerző szervezet feladat- és hatásköréről szóló 168/2004. (V. 25.) Korm. rendelet (a továbbiakban: KEF Rendelet) szerinti kiemelt termékek beszerzése (a KEF Rendelet 1. számú melléklete szerint);
b) a Nemzeti Kommunikációs Hivatalról és a kormányzati kommunikációs beszerzések központosított közbeszerzési rendszeréről szóló 247/2014. (X. 1.) Korm. rendelet (a továbbiakban: NKOH Rendelet) szerinti szolgáltatások beszerzése (az NKOH Rendelet 1. melléklete szerint);
c) a büntetés-végrehajtási szervezet részéről a központi államigazgatási szervek és a rendvédelmi szervek irányában fennálló egyes ellátási kötelezettségekről, a termékek és szolgáltatások átadás-átvételének és azok ellentételezésének rendjéről szóló 44/2011. (III. 23.) Korm. rendelet (a továbbiakban: BVOP Rendelet) alapján kiemelt termékek és szolgáltatások beszerzése a büntetés-végrehajtási szervezet részéről a büntetés-végrehajtásért felelős miniszter vezetése, irányítása vagy felügyelete alá tartozó szervek irányában fennálló ellátási kötelezettségről, a fogvatartottak kötelező foglalkoztatása keretében előállított termékekről és szolgáltatásokról, azok átadás-átvételéről és az ellentételezés rendjéről szóló 9/2011. (III. 23.) BM rendelet [a továbbiakban: 9/2011. (III. 23.) BM rendelet] 1. melléklete szerint;
d) a DKÜ Rendelet szerinti informatikai beszerzések.
(6) A Szabályzat hatálya kiterjed az egyes központi hivatalok és költségvetési szervi formában működő minisztériumi háttérintézmények felülvizsgálatával összefüggő jogutódlásáról, valamint egyes közfeladatok átvételéről szóló 378/2016. (XII. 2.) Korm. rendelet 14. § (2) bekezdésében foglaltakra tekintettel a Minisztérium által a Nemzeti Egészségbiztosítási Alapkezelő (a továbbiakban: NEAK) mint önálló ajánlatkérő javára bonyolított üzemeltetési tárgyú – ide nem értve az informatikai üzemeltetési tárgyú – közbeszerzési eljárások előkészítésének és lefolytatásának belső eljárásrendjére, az eljárásba bevont személyek, illetve szervezetek feladat- és felelősségi körére.
(7) A Szabályzat hatálya alá tartoznak:
a) a Kbt. szerinti nemzeti értékhatárokat elérő vagy azokat meghaladó becsült nettó értékű beszerzések;
b) a Kbt. szerinti uniós értékhatárokat elérő vagy azokat meghaladó becsült nettó értékű beszerzések;
c) a Kbt. felhatalmazása alapján kiadott külön jogszabályokban meghatározott beszerzések;
d) a Kbt. szerinti értékhatárokat el nem érő, de a becsült nettó egymillió forint feletti értékű beszerzési eljárások; továbbá
e) a becsült nettó egymillió forint alatti értékű beszerzések.
(8) A Szabályzat hatálya nem terjed ki a Minisztérium azon, a Kbt. hatálya alól kivett, védelmi és biztonsági tárgyú beszerzéseire, amelyek eljárási szabályait külön törvény – illetve annak hatálybalépéséig a Kbt. felhatalmazása alapján kiadott kormányrendelet – határozza meg. Amennyiben a Minisztérium az e bekezdés szerinti beszerzési eljárást indít, annak előkészítését megelőzően a Minisztérium központosított közbeszerzései koordinációjáért és szakmai felügyeletéért felelős Miniszteri Biztosi Titkárság (a továbbiakban: Miniszteri Biztosi Titkárság) egyedi eljárásrendben köteles szabályozni az adott védelmi, illetve biztonsági tárgyú beszerzési eljárás előkészítésének, lefolytatásának, belső ellenőrzésének felelősségi rendjét, az ajánlatkérő nevében eljáró, illetve az eljárásba bevont személyek, valamint szervezetek felelősségi körét és a közbeszerzési eljárásai dokumentálási rendjét, összhangban a vonatkozó jogszabályokkal. Ennek keretében meg kell határozni különösen az eljárás során hozott döntésekért felelős személyt, személyeket vagy testületeket.
(9) Más ajánlatkérővel vagy ajánlatkérőkkel kötött megállapodás alapján, a Minisztérium mint gesztor, vagy meghatalmazott, vagy kijelölt ajánlatkérő által lebonyolított közbeszerzési és beszerzési eljárásokra a Szabályzat hatálya nem terjed ki, kivéve akkor, ha a Szabályzat alkalmazását az érintett ajánlatkérők a gesztori megállapodásban kifejezetten kikötik. Amennyiben a Minisztérium gesztorként köteles közbeszerzési vagy beszerzési eljárást lebonyolítani, annak előkészítését megelőzően a Miniszteri Biztosi Titkárság egyedi eljárásrendben köteles szabályozni az adott eljárás előkészítésének, lefolytatásának, belső ellenőrzésének felelősségi rendjét, az ajánlatkérő nevében eljáró, illetve az eljárásba bevont személyek, valamint szervezetek felelősségi körét és a beszerzési eljárásai dokumentálási rendjét, összhangban a vonatkozó jogszabályokkal. Ennek keretében meg kell határozni különösen az eljárás során hozott döntésekért felelős személyt, személyeket vagy testületeket. Amennyiben a Minisztérium gesztor, vagy meghatalmazott, vagy kijelölt ajánlatkérőként történő eljárását jogszabály vagy kormányhatározat írja elő, a Szabályzat hatálya kiterjed az ez alapján lebonyolított közbeszerzési eljárásokra.
(10) A Minisztérium a közbeszerzési és koncessziós beszerzési eljárásait az egységes, elektronikus közbeszerzési rendszeren (a továbbiakban: EKR) keresztül köteles lebonyolítani a Kbt. 40. §-a szerint.
(11) Az elektronikus közbeszerzés részletes szabályairól szóló 424/2017. (XII. 19.) Korm. rendelet (a továbbiakban: EKR Rendelet) 2. § (1) bekezdése alapján a Minisztérium mint az ajánlatkérő és a gazdasági szereplők között a közbeszerzési eljárással kapcsolatos, a Kbt.-ben vagy végrehajtási rendeletében szabályozott írásbeli kommunikáció – ha az EKR Rendeletből más nem következik – elektronikus úton, az EKR-ben történik.
2. § A Szabályzat alkalmazásában:
a) ajánlatkérő: a Minisztérium;
b) döntéshozó: az eljárás előkészítésének kezdeményezését, az eljárás indítását és eredményét jóváhagyó vezető;
c) felelős akkreditált közbeszerzési szaktanácsadó: az ajánlatkérő által megbízott – az ajánlatkérő nevében eljáró – olyan személy, aki a felelős akkreditált közbeszerzési szaktanácsadói tevékenységről szóló 257/2018. (XII. 18.) Korm. rendelet alapján a névjegyzékbe történő felvétellel felelős akkreditált közbeszerzési szaktanácsadónak minősül, vagy olyan szervezet, amelynek a feladatot ellátó tagja vagy munkavállalója az előbbiekben meghatározott módon felelős akkreditált közbeszerzési szaktanácsadónak minősül;
d) bírálóbizottság: közbeszerzési eljárásban közreműködő személyek összessége. A Kbt. 27. § (3) bekezdésének megfelelően közbeszerzés tárgya szerinti, közbeszerzési, jogi és pénzügyi szakértelemmel rendelkező legalább háromtagú – lehetőség szerint páratlan létszámú – bizottság, amelynek egy pénzügyi szakértelemmel rendelkező tagját a Gazdálkodási Főosztály vezetője, további tagjait a döntéshozó jelöli ki. A bírálóbizottság elnöke a szakterület vezetője vagy a döntéshozó által felhatalmazott személy;
e) szakterület: a beszerzés vagy közbeszerzés tárgya szerinti, az Emberi Erőforrások Minisztériuma Szervezeti és Működési Szabályzata (a továbbiakban: SzMSz) alapján hatáskörrel rendelkező minisztériumi szervezeti egység;
f) bizalmas információ: minden információ, adat, tény, dokumentum, amely a beszerzési vagy közbeszerzési eljárás során, illetve azzal kapcsolatban az eljárásban részt vevő vagy abban érintett, bevont személy vagy szervezet tudomására jut, akár írásban, akár szóban.
A KÖZBESZERZÉSI ELJÁRÁSOK TERVEZÉSE ÉS ELŐKÉSZÍTÉSE, VALAMINT AZ ÉVES STATISZTIKAI ÖSSZEGEZÉS
2. A beszerzési igények tervezése, az éves összesített közbeszerzési terv
3. § (1) A Minisztérium a költségvetési év elején, de legkésőbb március 31. napjáig éves összesített közbeszerzési tervet (a továbbiakban: közbeszerzési terv) köteles készíteni az adott évre tervezett közbeszerzéseiről. A Közbeszerzési és Kontrolling Osztály felméri és összesíti az önálló szervezeti egységek éves visszterhes beszerzési igényeit, és összeállítja a minisztérium éves közbeszerzési tervét, valamint annak módosítását, továbbá tárgyév március 31. napjáig gondoskodik a jogszabályban előírt közzétételről.
(2) A Minisztérium tárgyévi közbeszerzési tervét a Minisztérium központosított közbeszerzései koordinációjáért és szakmai felügyeletéért felelős miniszteri biztos (a továbbiakban: Miniszteri Biztos) – a közigazgatási államtitkár tájékoztatása mellett – hagyja jóvá. A Minisztérium valamennyi olyan önálló szervezeti egysége, amely fejezeti kezelésű előirányzat vagy igazgatási cím, illetve minisztériumi projekt tekintetében kötelezettségvállalásra jogosult javaslatot tenni, az éves visszterhes beszerzéseit tervezni köteles.
(3) A közbeszerzési terv a visszterhes beszerzések tárgya szerinti bontásban tartalmazza a Minisztérium által, az adott évre tervezett közbeszerzéseket. A közbeszerzési terv magában foglalja az elkészítését megelőzően, a tárgyévben elindított közbeszerzéseket is.
(4) A beszerzési igények tervezésének elindítására a Közbeszerzési és Kontrolling Osztály körlevélben hívja fel a szervezeti egységek vezetőit. A körlevél mellékletét képezi a Szabályzat 1. függeléke szerinti adatlap. A közbeszerzési terv minimális adattartalmát az EKR Rendelet 7. § (5) bekezdése tartalmazza.
(5) A közbeszerzési eljárások tervezése és előkészítése során a beszerzést kezdeményező szakterület – a Kbt.-ben foglalt egy vagy több objektív alapú módszer alkalmazása révén – köteles meghatározni a közbeszerzés becsült értékét. A beszerzést kezdeményező szakterület a becsült érték megállapításának módját és módszerét, a vizsgálat körülményeit és eredményét írásban köteles dokumentálni a Szabályzat 2. függeléke szerinti kezdeményező iratban, csatolni köteles továbbá a becsült érték megállapítását alátámasztó dokumentumokat. A becsült érték meghatározásához a Közbeszerzési és Kontrolling Osztály szakmai segítséget nyújt. Amennyiben a becsült érték megállapításának módszerei közül indikatív árajánlatok kerülnek bekérésre, az árajánlatkérés tartalmát a beszerzést kezdeményező szakterület köteles leegyeztetni a Közbeszerzési és Kontrolling Osztállyal.
(6) A beszerzési igények tervezése során, a visszterhes beszerzéssel érintett szervezeti egységek – az 1. függelék szerinti adatlap megfelelő kitöltésével – közbeszerzési értékhatártól függetlenül kötelesek megjelölni mindazon árubeszerzésre, szolgáltatásmegrendelésre, illetve építési beruházásra irányuló beszerzési igényeiket, amelyeket az adott költségvetési évben feladataik ellátásához megvalósítani vagy megrendelni terveznek. A megfelelően kitöltött adatlapot az adott beszerzésért felelős szervezeti egység vezetője írja alá. A kitöltött és aláírt adatlapokat, a körlevélben meghatározott határidőn belül, a beszerzéssel érintett főosztály irányítását ellátó felsővezető útján, ágazatonként – beleértve az Európai Uniós Fejlesztéspolitikáért Felelős Államtitkárságot is – összesítve kell megküldeni a Közbeszerzési és Kontrolling Osztály részére elektronikus formában a kobeszerzes@emmi.gov.hu e-mail-címre. Az adatlapok aláírt szkennelt, valamint szerkeszthető formátumú megküldése kötelező.
(7) A Közbeszerzési és Kontrolling Osztály összesíti a szervezeti egységek által megküldött éves beszerzési igényeket, majd elkészíti a beszerzési és közbeszerzési tervet az alábbiak figyelembevételével:
a) áttekinti, melyek azok az igények, amelyek becsült értéke a Kbt. alapján nem bontható részekre, és közbeszerzési szempontból egy közbeszerzési eljárás keretében kell kezelni;
b) a közbeszerzési értékhatár alatti igényeket összesíti és meghatározza azok beszerzési módját;
c) megvizsgálja, hogy a beszerzések a Kbt. szerint milyen eljárásfajta alkalmazását engedik.
(8) A közbeszerzési terv összeállítása során kizárólag a Közbeszerzési és Kontrolling Osztály vezetője minősíthet valamely visszterhes beszerzési igényt a Kbt. kivételi körébe tartozó beszerzésnek. A Minisztérium által megindításra kerülő közbeszerzési eljárás típusát a Közbeszerzési és Kontrolling Osztály vezetője határozza meg, de amennyiben egy adott közbeszerzés több eljárásfajta szabályai szerint is jogszerűen lefolytatható, a közbeszerzést kezdeményező szervezeti egység vezetőjével konzultálva dönt az alkalmazandó eljárás fajtájáról. A közbeszerzési terv összeállításához a Közbeszerzési és Kontrolling Osztály kiegészítő információkat jogosult kérni a beszerzéssel érintett szervezeti egységektől, illetve bevonásukkal egyeztető tárgyalásokat kezdeményezhet. A beszerzéssel érintett szervezeti egységek kötelesek együttműködni, és a kért tájékoztatást a Közbeszerzési és Kontrolling Osztály részére haladéktalanul megadni, illetve az általa kezdeményezett egyeztető tárgyalásokon a témában kompetens személy útján képviseltetni magukat.
(9) A közbeszerzési tervet módosítani kell, ha a tervben nem szereplő közbeszerzésre vagy a tervben foglaltakhoz képest módosított közbeszerzésre vonatkozó eljárás lefolytatása szükséges, továbbá előre nem látható okból előállt beszerzési igény vagy egyéb változás történik. A közbeszerzési tervben nem szereplő közbeszerzések megindítását az adott beszerzésért felelős szervezeti egység vezetője – az irányítását ellátó felsővezető egyetértésével – feljegyzés útján írásban kezdeményezi a Miniszteri Biztosi Titkárságnál. A tervben nem szereplő közbeszerzési eljárás lefolytatását a Miniszteri Biztosi Titkárság irányítását ellátó Miniszteri Biztos engedélyezi, a Közbeszerzési és Kontrolling Osztály pedig gondoskodik a közbeszerzési terv megfelelő módosításáról. A terv módosítását indokolni szükséges. A terv módosítását megelőzően az adott közbeszerzést nem lehet megindítani.
(10) A közbeszerzési terv nyilvános, amelyet a Minisztérium a Közbeszerzési Hatóság által működtetett Közbeszerzési Adatbázisban történő közzététellel, továbbá az EKR rendszerben történő rögzítéssel is biztosít. A Kbt. szerinti éves összesített közbeszerzési tervet, a tárgyév május 15. napjáig a Közbeszerzési és Ellátási Főigazgatóság (a továbbiakban: KEF) központosított közbeszerzési portálján elektronikusan is rögzíteni szükséges. A közbeszerzési tervet, valamint annak módosítását a közbeszerzések központi ellenőrzéséről és engedélyezéséről szóló 320/2015. (X. 30.) Korm. rendeletben [a továbbiakban: 320/2015. (X. 30.) Korm. rendelet] foglaltak szerint a közbeszerzésekért felelős miniszter részére is meg kell küldeni.
(11) A közbeszerzési tervben szereplő közbeszerzési eljárás kezdeményezéséről az adott beszerzésért felelős szervezeti egység vezetője – a Közbeszerzési és Kontrolling Osztály által a közbeszerzési eljárásra vonatkozó valamennyi dokumentum ellenőrzését és azzal való egyetértését követően – feljegyzés útján, írásban tájékoztatja a Miniszteri Biztost. A közbeszerzés kizárólag a Miniszteri Biztos jóváhagyása esetén indítható, a 11. §-ban foglalt eljárásrend figyelembevételével.
(12) A Közbeszerzési és Kontrolling Osztály – az önálló szervezeti egységek körében, a közbeszerzési terv összeállítását megelőzően elrendelt igényfelmérésen túl – jogosult a költségvetési év során bármilyen visszterhes beszerzési tárgy vonatkozásában további vagy kiegészítő igényfelmérést kezdeményezni.
(13) A Közbeszerzési és Kontrolling Osztály a Minisztérium közbeszerzési értékhatár alatti beszerzéseiről, valamint a Kbt. kivételi rendelkezéseinek hatálya alá tartozó beszerzéseiről – a kötelezettségvállalást megelőzően rendelkezésére álló adatok figyelembevételével – nyilvántartást vezet, amely elősegíti a visszterhes beszerzések közbeszerzési szempontú kontrollját. Tekintettel arra, hogy a nyilvántartáshoz elengedhetetlen, hogy a közbeszerzési szempontú vizsgálatot követően a szerződéstervezet tartalma ne változzon, ezért bárminemű módosítás kizárólag a Közbeszerzési és Kontrolling Osztály ismételt megkeresésével kezdeményezhető. Amennyiben a szerződés vagy megrendelés aláírása végül nem történt meg, az erről szóló tájékoztatást írásban haladéktalanul szükséges a Közbeszerzési és Kontrolling Osztály részére megadni, hogy a nyilvántartásból az érintett adatsor törlésre kerüljön. A Közbeszerzési és Kontrolling Osztály nyilvántartást vezet továbbá a Minisztérium általános és központosított közbeszerzési eljárásairól is.
3. Adatszolgáltatási kötelezettség, éves statisztikai összegezés
4. § (1) A Közbeszerzési és Kontrolling Osztály elkészíti a tárgyévet megelőző év közbeszerzéseire vonatkozó éves statisztikai összegezést. Az éves statisztikai összegezésben foglalt adatokat a Miniszteri Biztos hagyja jóvá. A jóváhagyott éves statisztikai összegezés a Közbeszerzési Adatbázisban a tárgyév május 31. napjáig kerül rögzítésre.
(2) A NEAK éves statisztikai összegezésének összeállítása céljából, a Közbeszerzési és Kontrolling Osztály adatot szolgáltat az intézmény részére a Minisztérium által a NEAK javára bonyolított üzemeltetési tárgyú közbeszerzési eljárások adatairól.
A KÖZBESZERZÉSI ELJÁRÁSOK FELELŐSSÉGRENDJE
4. Általános szabályok
5. § (1) A közbeszerzési eljárás lebonyolítását és az ahhoz kapcsolódó közbeszerzés-szakmai, tájékoztatási feladatokat főszabály szerint a Közbeszerzési és Kontrolling Osztály látja el.
(2) Külső felelős akkreditált közbeszerzési szaktanácsadói minősítéssel rendelkező közbeszerzési szakértő (a továbbiakban: Bonyolító) bevonása esetén, a szakértő feladatáról és felelősségéről a Bonyolítóval kötött megbízási szerződés rendelkezik.
(3) Az (1) és (2) bekezdésekben foglaltakon túl, a jelen Szabályzatban vagy jogszabályban meghatározott esetekben, továbbá felsővezetői döntés alapján, a Minisztérium közbeszerzési eljárásait külső szervezet is lebonyolíthatja. A feladatok és felelősségi körök megosztását és az együttműködés részletszabályait a Minisztérium és a Bonyolító között létrejövő megállapodásban kell rögzíteni.
5. Közbeszerzési folyamatban részt vevőkre vonatkozó szabályok
6. § (1) A közbeszerzési eljárás előkészítése, a felhívás és a közbeszerzési dokumentumok elkészítése, az ajánlatok értékelése során, és az eljárás más szakaszában a Minisztérium nevében eljáró, illetve az eljárásba bevont személyeknek vagy szervezeteknek, megfelelő – a közbeszerzés tárgya szerinti, közbeszerzési, jogi és pénzügyi – szakértelemmel kell rendelkezniük.
(2) Az (1) bekezdésben meghatározott követelmények teljesülése érdekében, a közbeszerzési eljárásba – ideértve az eljárás előkészítésében, valamint a bírálóbizottsági munkában történő részvételt – a közbeszerzést kezdeményező szakterület, a Gazdálkodási Főosztály, valamint a Közbeszerzési és Kontrolling Osztály olyan szakértőket köteles delegálni, akik a közbeszerzési eljárás során felmerülő szakmai kérdésekben állást tudnak foglalni, az értékelésben részt tudnak venni, és az ezzel járó feladataikat el tudják végezni. Az eljárásba bevont szakértők kötelesek felelősséget vállalni nyilatkozataik tartalmáért.
(3) Amennyiben a közbeszerzést vagy beszerzést kezdeményező szakterület – tekintettel a beszerzés speciális jellegére – nem tud az eljárásba olyan megfelelő szakembert delegálni, aki a közbeszerzés műszaki-szakmai tartalmáért szakmai felelősséget tud vállalni, külső szakértő bevonása megengedett, illetve – a kockázati vizsgálatok függvényében – kötelező.
(4) A külső szakértő bevonását a közbeszerzést kezdeményező szakterület, valamint a Miniszteri Biztosi Titkárság is javasolhatja. A szakértői díj pénzügyi fedezetét a közbeszerzést kezdeményező szakterületnek kell biztosítania.
(5) Külső, szakterületi vagy műszaki szakértői megbízást kizárólag a Miniszteri Biztos engedélyezhet.
7. § (1) Összeférhetetlen és nem vehet részt az eljárás előkészítésében és lefolytatásában az ajánlatkérő nevében olyan személy vagy szervezet – ideértve a közbeszerzési szolgáltatót, valamint az általa foglalkoztatottakat is –, amely funkcióinak pártatlan és tárgyilagos gyakorlására bármely okból, így különösen gazdasági vagy más érdek vagy az eljárásban részt vevő gazdasági szereplővel fennálló más közös érdek miatt nem képes.
(2) A közbeszerzési eljárás előkészítésében és lefolytatásában részt vevő, illetve közreműködő személyeknek, így különösen a bírálóbizottság tagjainak, illetve szervezeteknek írásban összeférhetetlenségi és titoktartási nyilatkozatot kell tenniük. A nyilatkozathoz csatolni kell az érintett külső gazdálkodó szervezet vagy személy távolmaradási nyilatkozatát, mely tartalmazza, hogy az eljárásban részvételre jelentkezőként, vagy ajánlattevőként, vagy alvállalkozóként, vagy az alkalmasság igazolásában részt vevő szervezetként nem vesz részt, továbbá mellettük semmilyen formában nem működik közre.
(3) A közbeszerzési eljárásban közreműködő személy vagy szervezet, akivel szemben az eljárás során összeférhetetlenségi ok merül fel, köteles azt haladéktalanul a Közbeszerzési és Kontrolling Osztály vezetője részére írásban bejelenteni. A bejelentést elmulasztó személy vagy szervezet felelősségre vonását a Miniszteri Biztos kezdeményezheti.
(4) Amennyiben az összeférhetetlenségi nyilatkozat aláírását követően merül fel az eljárásba bevont személy vonatkozásában az összeférhetetlenség, úgy az eljárás további szakaszában nem vehet rész.
(5) Összeférhetetlenségi ok felmerülése esetén az érintett személy vagy szervezet helyett, az azt delegáló szervezeti egység vezetője, érintettsége esetén pedig annak felettese köteles más személyt vagy szervezetet delegálni a közbeszerzési eljárás előkészítését, illetve értékelését végző szakmai bizottságba vagy bírálóbizottságba.
8. § (1) A közbeszerzési eljárásba bevont személyek és szervezetek – ideértve az eljárásban közreműködő személyeket, a döntési mechanizmusban részt vevő vezetőket, valamint a Közbeszerzési és Kontrolling Osztály munkatársait is – az eljárásba történő bevonásukat megelőzően, eljárásonként külön-külön titoktartási nyilatkozatot kötelesek tenni. A közbeszerzési eljárásba bevont személyek és szervezetek kötelezettséget vállalnak arra, hogy a közbeszerzési eljárás során tudomásukra jutott adatokat, információkat bizalmasan kezelik, azt kizárólag az eljárás keretében a szakmai vagy bírálóbizottsági munka során használhatják fel, azokat harmadik fél részére nem adhatják tovább, illetéktelen személyek tudomására nem hozzák, valamint az eljárás kimenetelét nem befolyásolják. A titoktartási nyilatkozat az összeférhetetlenségi nyilatkozattal egy nyilatkozatban is megtehető.
(2) Az összeférhetetlenségi és titoktartási nyilatkozatok megtételét követően kerülhet sor a közbeszerzési információk átadására, megismerésére. A titoktartási kötelezettség megszegése esetén a Miniszteri Biztos kezdeményezheti az érintett személy vagy szervezet felelősségre vonását.
(3) Nem lehet a közbeszerzési eljárásba bevonni olyan személyt vagy szervezetet, aki vagy amely összeférhetetlenségi és titoktartási nyilatkozattételi kötelezettségének nem tesz eleget, illetve az azzal járó kötelezettségeit megszegi.
(4) Közbeszerzési dokumentumok ellenőrzése során, a belső ellenőrzésre kijelölt munkatársak részéről – tekintettel arra, hogy a közbeszerzési ajánlatok bizalmas információkat és üzleti titokkal érintett fejezeteket tartalmazhatnak – titoktartási nyilatkozat aláírása szükséges.
9. § (1) A Szabályzatban megállapított eljárási és felelősségi rendet a Kbt. hatálya alá tartozó közbeszerzési eljárások, valamint – amennyiben a Szabályzat eltérően nem rendelkezik – a Szabályzat hatálya alá tartozó egyéb beszerzési eljárások vonatkozásában is alkalmazni szükséges.
(2) A közbeszerzési eljárásba bevont, illetve abban közreműködő valamennyi személy és szervezet felelős a Kbt. és egyéb jogszabályok, valamint a Minisztérium belső szabályzatai rendelkezéseinek betartásáért, így különösen a közbeszerzési eljárások átláthatóságára, az összeférhetetlenségre, az egyenlő elbánás elvére vonatkozó szabályok betartásáért. A közbeszerzések során az ajánlatkérő köteles minden szükséges intézkedést megtenni annak érdekében, hogy elkerülje az összeférhetetlenséget és a verseny tisztaságának sérelmét eredményező helyzetek kialakulását.
(3) A Minisztérium részéről a közbeszerzési eljárásban részt vevő, javaslattételre, döntésre vagy ellenőrzésre jogosult, kormányzati szolgálati jogviszonyban álló személyeket az Emberi Erőforrások Minisztériuma Közszolgálati Szabályzatáról szóló 1/2019. (VIII. 1.) EMMI KÁT utasításban, valamint az egyes vagyonnyilatkozat-tételi kötelezettségekről szóló törvényben foglaltak szerint, vagyonnyilatkozat-tételi kötelezettség terheli. A közbeszerzés tárgya szerinti, jogi és pénzügyi szakértelemmel rendelkező bírálóbizottsági tagok a vagyonnyilatkozat-tételi kötelezettségük teljesítése érdekében kötelesek felvenni a kapcsolatot a Minisztérium Személyügyi Főosztályával, valamint a Közbeszerzési és Kontrolling Osztály vezetőjével, továbbá a döntésre és ellenőrzésre jogosult személyek a Személyügyi Főosztály által előírt módon, gyakorisággal és határidőre kötelesek vagyonnyilatkozatot tenni.
10. § (1) Az eljárást kezdeményező önálló szervezeti egység vezetője felelős
1. a közbeszerzési eljárásban a beszerzés tárgya szerinti szakértelem biztosításáért;
2. az általa irányított szervezeti egység tevékenysége során a Kbt. rendelkezéseinek betartásáért, illetve betartatásáért, valamint közbeszerzési kérdésekben a Közbeszerzési és Kontrolling Osztállyal történő konzultációért;
3. a végleges műszaki-szakmai leírás szakmailag kifogástalan, teljes körű és versenyt korlátozó kitételeket nélkülöző összeállításáért, a közbeszerzési eljárás eredményeként megkötésre kerülő szerződés alapján, a nyertes ajánlattevőt terhelő feladatok, a közbeszerzési szerződésben szerepeltetni kívánt szakmai követelmények, szerződéses feltételek összeállításáért, a 3. függelék szerinti teljességi nyilatkozat kitöltéséért és aláírásáért;
4. az éves közbeszerzési terv összeállításához vagy módosításához szükséges – ideértve a Miniszteri Biztos által évközben elrendelt igényfelmérést is –, az 1. függelék szerinti adatlap kitöltéséért, az azon szereplő adatok helyességéért, valamint az adatlap – a beszerzéssel érintett főosztály irányítását ellátó felsővezető útján – a Közbeszerzési és Kontrolling Osztály részére történő továbbításáért;
5. a 11. § szerinti, az általa kezdeményezett közbeszerzési eljárás megindításához szükséges, a Miniszteri Biztosnak szóló feljegyzés és mellékletei, a 2. függelék szerinti adatlap, közbeszerzési szerződés teljesítéséhez szükséges fedezetigazolás, műszaki-szakmai leírás, teljességi nyilatkozat összeállításáért, a benne foglalt adatok helyességéért, valamint a Közbeszerzési és Kontrolling Osztályon keresztül, a Miniszteri Biztos részére – annak jóváhagyása céljából – történő megküldéséért;
6. a közbeszerzés megfelelő időben – az eljárás időszükségletének figyelembevételével – történő kezdeményezéséért;
7. az általa irányított szervezeti egység vonatkozásában, az adott évre tervezett beszerzési és közbeszerzési igényekkel kapcsolatos előzetes helyzet-, illetve piacfelmérés elvégzéséért, a beszerzések becsült értékének meghatározásáért, ezek írásban történő dokumentálásáért;
8. a közbeszerzési eljárás dokumentumainak összeállításában való szakmai közreműködésért, a Közbeszerzési és Kontrolling Osztály által jelzett feladatok határidőre történő végrehajtásáért, a feladatainak a Szabályzatban meghatározott módon történő teljesítéséért;
9. a közbeszerzési eljárás során általa tett nyilatkozatokért;
10. a közbeszerzési eljárásba általa delegált bírálóbizottsági tag vagy egyéb közreműködő – a közbeszerzés tárgya szerinti szakértelem biztosításával összefüggő – munkájáért és nyilatkozataiért a közbeszerzési eljárás során, a bizottsági üléseken, tárgyalásokon történő személyes részvételének biztosításáért, valamint a bizottsági munkával járó időszükséglet biztosításáért;
11. annak haladéktalanul történő jelzéséért a Közbeszerzési és Kontrolling Osztály felé, amennyiben az általa vezetett szervezeti egység állományába tartozó bírálóbizottsági tag megbízatásának visszavonása vagy – tartós távollét vagy egyéb ok miatt – tagsági feladatainak ellátásában helyettesítés válik szükségessé;
12. az eljárás eredményeként megkötésre kerülő szerződés előkészítésében való közreműködéséért;
13. a kötelezettségvállalásra vonatkozó belső szabályok betartásáért;
14. a közbeszerzési eljárás eredményeképpen megkötött szerződés módosítását megelőzően a Közbeszerzési és Kontrolling Osztállyal történő egyeztetésért, a szerződés módosításának Miniszteri Biztos felé történő kezdeményezéséért;
15. a közbeszerzési szerződés teljesítésével kapcsolatos adatszolgáltatási kötelezettség teljesítéséért a Közbeszerzési és Kontrolling Osztály részére, ideértve különösen a teljesítéssel kapcsolatban esetlegesen felmerülő problémák kellő időben történő jelzését is;
16. a KEF online utaztatási-foglalási rendszerén keresztül bonyolított nemzetközi utazásszervezések esetében, a vonatkozó jogszabály szerinti előzetes igénybejelentési kötelezettség Közbeszerzési és Kontrolling Osztály részére történő teljesítéséért;
17. a közbeszerzési eljárással összefüggő jogorvoslati eljárás vagy előzetes vitarendezési kérelem során a szakterületét érintő kérdések megválaszolásáért, az általa vezetett szakterület magas színvonalú és szakmai felkészültségű képviseletéért, a beszerzés tárgya szerinti szakmai nyilatkozatok tartalmáért.
(2) A Gazdálkodási Főosztály felelős
a) az eljárás megindítását megelőzően a közbeszerzés adott költségvetési évre vonatkozó pénzügyi fedezetének ellenőrzéséért;
b) a tevékenysége során a Kbt. rendelkezéseinek betartásáért, illetve betartatásáért, valamint e célból pénzügyi, gazdálkodási kérdésekben a Közbeszerzési és Kontrolling Osztállyal történő folyamatos konzultációért;
c) az eljárások előkészítése és lefolytatása során a pénzügyi szakértelem biztosításáért, a közbeszerzési eljárás dokumentumainak összeállításában való pénzügyi-szakmai közreműködésért, a közbeszerzési iratanyagban szereplő pénzügyi, finanszírozási előírások megfelelőségéért;
d) a közbeszerzési eljárásba általa delegált bírálóbizottsági tag vagy egyéb pénzügyi szakértelmet képviselő közreműködő – a pénzügyi szakértelem biztosításával összefüggő – munkájáért és nyilatkozataiért a közbeszerzési eljárás során, a bizottsági üléseken, tárgyalásokon történő személyes részvételének biztosításáért, valamint a bizottsági munkával járó időszükséglet biztosításáért;
e) a Közbeszerzési és Kontrolling Osztály által jelzett feladatok határidőre történő végrehajtásáért, a feladatainak a Szabályzatban meghatározott módon történő teljesítéséért;
f) az ajánlati, teljesítési biztosíték kezelésével kapcsolatos pénzügyi feladatok ellátásáért;
g) a közbeszerzési eljárások alapján kötött szerződések pénzügyi ellenjegyzéséért, amely alól kivételt képez, ha a támogatásban részesült projektek esetében – a projekt kapcsán – az aláírói jogkörökre vonatkozó egyedi miniszteri meghatalmazás a pénzügyi ellenjegyzésre nem a Gazdálkodási Főosztály munkatársait nevesíti;
h) a közbeszerzési keretszerződésekben szereplő keretösszeg terhére történő megrendelés esetén, a megrendelések pénzügyi ellenőrzéséért és nyilvántartásáért, valamint az azok alapján történő kifizetések nyomon követéséért;
i) a közbeszerzési szerződések pénzügyi teljesítését követő 3 munkanapon belül a Közbeszerzési és Kontrolling Osztály tájékoztatásáért;
j) a közbeszerzési jogszabályokban meghatározott adatszolgáltatási, jelentési kötelezettség teljesítésében való közreműködéséért;
k) az éves statisztikai összegezés összeállításához szükséges pénzügyi adatok szolgáltatásáért;
l) a közbeszerzési eljárással összefüggő jogorvoslati eljárás vagy előzetes vitarendezési kérelem során a szakterületét érintő kérdések megválaszolásáért, az általa vezetett szakterület magas színvonalú és szakmai felkészültségű képviseletéért, a szakterület által kibocsátott szakmai nyilatkozatok tartalmáért.
(3) A Közbeszerzési és Kontrolling Osztály felelős
1. a Közbeszerzési és Beszerzési Szabályzat elkészítéséért, szükség esetén aktualizálásáért;
2. a beszerzési igények összesítéséért, az éves közbeszerzési terv határidőben történő elkészítéséért, a közbeszerzési terv módosításáért, nyilvánosságának biztosításáért;
3. a lefolytatott közbeszerzési eljárások, beszerzések nyilvántartásáért;
4. az éves statisztikai összegezés elkészítéséért és a mindenkori jogszabályi határidőn belüli – a jogszabályban előírt módon történő – rögzítéséért;
5. a jogszabály által előírt közzétételi kötelezettség (EMIR, EKR, CORE, KBA) teljesítéséért;
6. az ajánlati, teljesítési biztosíték kezelésével kapcsolatos közbeszerzési szakmai feladatok ellátásáért;
7. az ajánlatokat elbíráló bizottság megalakításáért, a bírálóbizottság tagjait érintő kötelezettségek és összeférhetetlenségi előírások ismertetéséért, betartatásáért;
8. a bírálóbizottság munkájának koordinálásáért, a bírálóbizottsági tagok, valamint az eljárásban részt vevő egyéb közreműködők felelősségi körébe tartozó feladatok kiadásáért, határidők kitűzéséért és betartatásáért, a feladatok elvégzésének összehangolásáért, valamint a kiadott feladatok számonkéréséért;
9. a közbeszerzési eljárás megindítását megelőzően a 2. függelék szerinti adatlap közbeszerzési jogi részeinek kitöltéséért, közbeszerzési szempontú felülvizsgálatáért;
10. a közbeszerzési eljárás iratainak és közbeszerzési szerződéseknek a Kbt. vagy más jogszabály által előírt időtartamig történő megőrzéséért;
11. a közbeszerzési eljárások időbeni ütemezéséért, valamint – a jogszabályi előírások és a beszerzés jellemzőinek figyelembevétele mellett – az eljárás fajtájának meghatározásáért;
12. a közbeszerzési eljárások lebonyolításáért, a kapcsolódó adminisztratív feladatok ellátásáért;
13. a közbeszerzési eljárást megindító felhívás, közbeszerzési dokumentumok elkészítéséért, azok közzétételével vagy a gazdasági szereplők részére történő rendelkezésre bocsátásával kapcsolatos feladatok ellátásáért;
14. az értékelési szempontok és módszerek alapján a beérkezett ajánlatok értékeléséért és a döntés-előkészítő anyagok összeállításáért;
15. az ajánlatok és részvételi jelentkezések elbírálásának befejezésekor az írásbeli összegezés elkészítéséért és a részvételre jelentkezők vagy ajánlattevők részére történő megküldéséért;
16. az eljáráshoz kapcsolódó hirdetmények közzétételéért, a nyilvánosság biztosításával kapcsolatos jogszabályban előírt feladatok ellátásáért;
17. a közbeszerzési eljárással összefüggő jogorvoslati eljárás, előzetes vitarendezési kérelem során a közbeszerzési érintettségű kérdések megválaszolásáért, a közbeszerzési szakmai nyilatkozatok tartalmáért;
18. a közbeszerzési szerződések aláírásának Kbt.-ben előírt határidőben történő kezdeményezéséért;
19. igény esetén a költségvetési évre szóló előzetes tájékoztató összeállításáért és közzétételéért;
20. a KEF által működtetett központosított közbeszerzési rendszerrel kapcsolatos bejelentési és nyilvántartási feladatok ellátásáért;
21. a DKÜ által működtetett központosított közbeszerzési rendszerrel kapcsolatos bejelentési és nyilvántartási feladatok Közbeszerzési és Kontrolling Osztályt érintő feladatainak ellátásáért;
22. a BVOP Rendelet által előírt ajánlatkérési feladatok év eleji, illetve év közbeni ellátásáért, valamint a BVOP Rendelet végrehajtásához kapcsolódóan kiadott, a fogvatartottak kötelező foglalkoztatása keretében előállított termékekről és szolgáltatásokról szóló BM rendeletben felsorolt termékek vonatkozásában a beszerzési igények felméréséért, továbbá az e rendeletek hatálya alá tartozó beszerzések nyomon követéséért, a Büntetés-végrehajtás Országos Parancsnoksága (a továbbiakban: BVOP) Központi Ellátó Szerve (a továbbiakban: BVOP KESZ) által kijelölt gazdasági társasággal történő ellátási szerződés megkötéséért;
23. az NKOH Rendelet végrehajtásával összefüggő, az SzMSz-ben, valamint a 24. §-ban rögzített közbeszerzési jellegű feladatok ellátásáért;
24. az igénnyel érintett szervezeti egység kezdeményezése alapján a közbeszerzési szerződés módosításának előkészítéséért, a szerződésmódosításról szóló tájékoztató hirdetmény közzétételének kezdeményezéséért;
25. a 320/2015. (X. 30.) Korm. rendelet hatálya alá tartozó közbeszerzések és szerződések esetében a 320/2015. (X. 30.) Korm. rendelet szerinti előterjesztés és mellékletei összeállításáért, az ellenőrző szerv részére történő megküldéséért, valamint az ellenőrzést végző személlyel vagy szervezettel történő kapcsolattartásért, továbbá a 320/2015. (X. 30.) Korm. rendelet által előírt azon adatszolgáltatási kötelezettségek teljesítéséért, amelyet a Szabályzat nem utal más személy vagy szervezet hatáskörébe;
26. a 2014–2020 közötti programozási időszakban az egyes európai uniós alapokból származó támogatások felhasználásának rendjéről szóló 272/2014. (XI. 5.) Korm. rendelet hatálya alá tartozó közbeszerzések és szerződések esetében a kormányrendelet szerinti közbeszerzési érintettségű, ajánlatkérőt terhelő ügyviteli és szakmai feladatok ellátásáért;
27. a beszerzés fedezetéül szolgáló projekt közbeszerzési érintettségű, ajánlatkérőt terhelő ügyviteli és szakmai feladatok ellátásáért, amennyiben a projekt más jogszabály [pl. az Európai Hálózatfinanszírozási Eszközből származó források felhasználásáról szóló 75/2016. (IV. 5.) Korm. rendelet] hatálya alá tartozik.
(4) Az önálló szervezeti egységeket irányító felsővezető felelős
a) az irányítása alá tartozó önálló szervezeti egységek vonatkozásában felmerülő, a közbeszerzési tervhez szükséges éves beszerzési igények felméréséért, valamint a BVOP ellátási körébe tartozó beszerzési igények felméréséért, továbbá az éves összesített kommunikációs beszerzési és rendezvényszervezési tervekhez, valamint a szponzorációs költségkeret-tervadatokhoz kapcsolódó adatszolgáltatási kötelezettség szakmai megfelelőségéért és határidőben történő teljesítéséért, továbbá a DKÜ informatikai, fejlesztési tervhez kapcsolódó adatszolgáltatási kötelezettség szakmai megfelelőségéért és határidőben történő teljesítéséért;
b) az irányítása alá tartozó önálló szervezeti egységek és személyek közbeszerzési eljárásokhoz kapcsolódó nyilatkozataiért, a jelen Szabályzatban meghatározott feladataik megfelelő teljesítéséért;
c) az irányítása alá tartozó önálló szervezeti egységek közbeszerzési eljárásokhoz kapcsolódó tevékenységének ellenőrzéséért, a rájuk vonatkozó határidők betartatásáért;
d) a tevékenysége során a Kbt. rendelkezéseinek betartásáért, illetve betartatásáért, valamint e célból – szükség esetén – közbeszerzési, közbeszerzésjogi kérdésekben a Közbeszerzési és Kontrolling Osztállyal történő konzultációért.
(5) A Jogi és Perképviseleti Főosztály felelős
a) a közbeszerzési eljárást megindító felhíváshoz kapcsolódó közbeszerzési dokumentumok részét képező szerződéstervezet jogi szempontból történő vizsgálatáért és ellenőrzéséért;
b) a közbeszerzési eljárás eredményeként megkötött szerződések jogi ellenjegyzéséért;
c) a közbeszerzési eljárás előkészítése és lefolytatása során – a Közbeszerzési és Kontrolling Osztály kérésére – a jogi szakmai támogatás biztosításáért.
(6) A Miniszteri Biztosi Titkárság irányítását ellátó Miniszteri Biztos, Miniszteri Biztos távollétében a Miniszteri Biztosi Titkárság vezetője a felelős
a) az éves közbeszerzési terv és módosításainak összeállításáért, valamint a jogszabályban előírt közzétételéért;
b) a közbeszerzési eljárások – ideértve a KEF, a Nemzeti Kommunikációs Hivatal (a továbbiakban: Hivatal) és a DKÜ központosított közbeszerzési rendszeréből történő közbeszerzések – engedélyezéséért;
c) döntéshozóként a Minisztérium által bonyolított közbeszerzési eljárás során a szükséges közbenső döntések, valamint a közbeszerzési eljárást lezáró, illetve a közbeszerzési ügyre vonatkozó más érdemi döntések meghozataláért;
d) a közbeszerzési eljárások során döntéshozói minőségében, a meghozott döntés Kbt. szerinti megalapozottságáért, amennyiben az a Bírálóbizottság javaslataitól eltér;
e) a közbeszerzési eljárás során a bírálóbizottsági tagok kijelöléséért;
f) a közbeszerzési dokumentumok jóváhagyásáért;
g) az általa irányított szervezeti egységek közbeszerzési tevékenységének ellenőrzéséért;
h) az NKOH Rendelet szerinti, a Közbeszerzési és Kontrolling Osztály hatáskörébe tartozó feladatok ellátásának ellenőrzéséért;
i) a DKÜ Rendelet szerinti, a Közbeszerzési és Kontrolling Osztály hatáskörébe tartozó feladatok ellátásának ellenőrzéséért;
j) a 320/2015. (X. 30.) Korm. rendelet hatálya alá tartozó közbeszerzések – ideértve a központosított közbeszerzési rendszerből történő beszerzéseket is –, valamint a szerződések esetében a Miniszterelnökség részére megküldésre kerülő kérelem aláírásáért, valamint a 320/2015. (X. 30.) Korm. rendelet által előírt adatszolgáltatási kötelezettség teljesítésének ellenőrzéséért;
k) az éves statisztikai összegezés jóváhagyásáért.
6. A közbeszerzési eljárás megindításának rendje és dokumentumai
11. § (1) A beszerzésért felelős szervezeti egység vezetője a Minisztérium éves összesített közbeszerzési tervében szereplő, valamint az abban nem szereplő közbeszerzési eljárást a Miniszteri Biztos részére írt feljegyzés útján köteles kezdeményezni, amelyhez mellékelni szükséges a 2. függelék szerinti, megfelelően kitöltött és a beszerzést kezdeményező szervezeti egység vezetője által aláírt adatlapot.
(2) A közbeszerzési tervben nem szereplő közbeszerzés kezdeményezése esetén, az adatlapon ismertetni kell a közbeszerzés megindításának szükségességét, egyúttal indokolni szükséges, hogy a beszerzés miért nem szerepelt a Minisztérium közbeszerzési tervében.
(3) A 14. § (1) bekezdése szerinti feljegyzés és a 2. függelék szerinti adatlap mellékletét képezik a közbeszerzési eljárást kezdeményező szervezeti egység által összeállított, valamint a szervezeti egység vezetője által aláírt és tartalmilag jóváhagyott közbeszerzési műszaki leírás, továbbá a 3. függelék szerinti teljességi nyilatkozat.
(4) Közbeszerzési eljárás – ide nem értve a feltételes közbeszerzés esetét – kizárólag a szerződés teljesítéséhez szükséges pénzügyi fedezet rendelkezésre állása esetén indítható meg. A pénzügyi fedezet rendelkezésre állásáról szóló fedezetigazolást a közbeszerzés kezdeményezésére vonatkozó írásbeli feljegyzéshez csatolni szükséges. Indokolt esetben a fedezetigazolás később is csatolható, de legkésőbb az eljárás megindításának napján a Közbeszerzési és Kontrolling Osztály rendelkezésére kell bocsátani.
(5) A 2. függelék szerinti adatlap kitöltésében a Közbeszerzési és Kontrolling Osztály közreműködik és a közbeszerzési szempontú felülvizsgálat megtörténtét az adatlap aláírásával igazolja. Amennyiben a közbeszerzési tervben szereplő valamely közbeszerzési eljárás több, ágazati szempontból egymástól független szervezeti egységet is érint, a közbeszerzés megindítását – az érintett szervezeti egységekkel történt előzetes konzultációt követően – a Közbeszerzési és Kontrolling Osztály is kezdeményezheti. Ebben az esetben az (1) bekezdésben hivatkozott feljegyzést a Közbeszerzési és Kontrolling Osztály készíti el, amelyhez mellékletként csatolja az érintett szervezeti egységek vezetőjének együttes aláírásával ellátott 2. függelék szerinti, kitöltött adatlapot. A feljegyzéshez csatolni szükséges egyúttal az érintett szervezeti egységek részéről a pénzügyi forrás igazolására jogosult által aláírt fedezetigazolást is. A közbeszerzési műszaki leírás összeállítása és a 2. függelékhez történő csatolás céljából annak rendelkezésre bocsátása, továbbá a műszaki/szakmai leíráshoz kapcsolódó, a 3. függelék szerinti teljességi nyilatkozat aláírása a beszerzéssel érintett szervezeti egységek kötelezettsége. A közbeszerzési eljárás megindítását ebben az esetben is a Miniszteri Biztos engedélyezi.
(6) A beszerzési eljárásokhoz kapcsolódó lépéseket a 9. függelék folyamatábrái is tartalmazzák.
7. Az eljárások előkészítése, az eljárás lefolytatása, az ajánlatok elbírálása
12. § (1) A közbeszerzési eljárás tenderanyagainak összeállítására, a részvételi jelentkezések és az ajánlatok értékelésére a Közbeszerzési és Kontrolling Osztály részvételével, valamint koordinálása és irányítása mellett – a 6. § (1) bekezdésében meghatározott szakértelemmel rendelkező – legalább három tagból álló bírálóbizottságot kell létrehozni.
(2) A bírálóbizottság tagjai felelnek azért, hogy az általuk képviselt szakterület szerinti szakértelem biztosítva legyen a közbeszerzési eljárások során. Munkájukat szakmailag megalapozottan, magas színvonalon és minden esetben a Minisztérium érdekeinek megfelelően kell ellátniuk.
(3) A Közbeszerzési és Kontrolling Osztály a közbeszerzési eljárás iratanyagainak összeállítására létrehozott bizottság szakmai közreműködésével elkészíti a közbeszerzési eljárás indító dokumentumait.
(4) A bírálóbizottság hatásköre és felelőssége a kiegészítő tájékoztatás, a hiánypótlási felhívás, pontosító kérdés összeállítása, a benyújtott részvételi jelentkezések és ajánlatok értékelése a tagok által képviselt szakértelem alapján. A bírálóbizottsági értékelés eredményéről a bírálóbizottság szakvéleményét tartalmazó értékelési jegyzőkönyv készül, amit a tagok aláírásukkal ellátnak. Az értékelési jegyzőkönyv részét képezhetik a bírálóbizottság tagjainak indokolással ellátott bírálati lapjai is.
(5) Az ajánlatok értékelése kizárólag az előzetesen kialakított értékelési szempontok alapján történhet.
(6) A bírálóbizottság a Minisztérium mint ajánlatkérő nevében döntési javaslatot készít a közbeszerzési eljárást lezáró döntést meghozó Miniszteri Biztos részére.
(7) A közbeszerzési eljárásban döntéshozó nem lehet a bírálóbizottság tagja.
(8) A bírálóbizottság állandó tagjai:
a) a Közbeszerzési és Kontrolling Osztály vezetője vagy az általa kijelölt személy;
b) a közbeszerzési eljárást kezdeményező szervezeti egység vezetője vagy az általa kijelölt személy vagy személyek;
c) a Gazdálkodási Főosztály vezetője vagy az általa kijelölt, pénzügyi szakértelemmel rendelkező személy.
(9) Az állandó tagokon kívül, a bírálóbizottsági tagok személyére vonatkozóan, az eljárást kezdeményező szervezeti egység vezetője – a 2. függelék szerinti adatlap vonatkozó részének kitöltésével – a Miniszteri Biztos részére javaslatot tehet. Javaslat tehető olyan személy bírálóbizottsági tagként történő kijelölésére is, aki nem áll a Minisztériummal kormányzati szolgálati vagy egyéb foglalkoztatásra irányuló jogviszonyban. A bírálóbizottsági tagokat – megbízólevél útján – a Miniszteri Biztos bízza meg.
(10) A külső szakértő által végzett szakmai munkáért és e tevékenységből adódó költségek fedezetének biztosításáért a delegáló szervezeti egység vezetője tartozik felelősséggel.
13. § (1) Amennyiben a közbeszerzési eljárás eredményes volt, a Minisztérium azzal az ajánlattevővel köt szerződést, amely az eljárást megindító felhívásban, valamint a közbeszerzési dokumentumokban meghatározott feltételeknek megfelelő, és az értékelési szempontok szerint a legkedvezőbb érvényes ajánlatot tette. A közbeszerzési szerződések aláírását a Közbeszerzési és Kontrolling Osztály kezdeményezi.
(2) A közbeszerzési eljárás eredményeként megkötendő szerződést a Minisztérium részéről a beszerzés fedezetéül szolgáló forrás vonatkozásában kötelezettségvállalásra jogosult személy írja alá, kivéve a 11. § (5) bekezdése alapján kezdeményezett közbeszerzési eljárásban kötött szerződést, amely esetben a közigazgatási államtitkár jogosult a szerződés aláírására. Összhangban az Emberi Erőforrások Minisztériuma Gazdálkodási, Kötelezettségvállalási, Teljesítésigazolási, Érvényesítési és Utalványozási Szabályzatról szóló 11/2019. EMMI KÁT belső utasítással (a továbbiakban: Gazdálkodási, Kötelezettségvállalási és Utalványozási Szabályzat), a szerződést az arra jogosult személy pénzügyi ellenjegyzésével és a pénzügyi ellenjegyzést megelőzően a Jogi és Perképviseleti Főosztály jogi ellenjegyzésével kell ellátni. Közbeszerzési eljárásban kötött szerződést a közbeszerzési szakértelmet biztosító bírálóbizottsági tagnak a kézjegyével el kell látnia.
(3) A felek által aláírt szerződés egy eredeti példányát, valamint annak összes mellékletét meg kell küldeni a Gazdálkodási Főosztály részére. A közbeszerzési szerződés egy példánya digitalizáltan a beszerzést kezdeményező szervezeti egységet illeti.
(4) A közbeszerzési eljárás során keletkezett dokumentumok egy eredeti példányát, ideértve az aláírt szerződést is, a Közbeszerzési és Kontrolling Osztály őrzi, valamint az EKR Rendelet 9. § (4) bekezdése alapján a Közbeszerzési és Kontrolling Osztály – az ellenőrzésre jogosult hozzáférése és az eljárás iratainak az EKR-ben való elektronikus megőrzése érdekében – köteles az eljárás előkészítése körében a Kbt. 28. § (2) és (4) bekezdése alkalmazása során keletkezett iratokat, valamint a részvételi jelentkezések és ajánlatok bírálata és értékelése során keletkezett dokumentumokat vagy azok egyszerű elektronikus másolatát az EKR-be is feltölteni az adott eljárás dokumentumai közé.
8. A közbeszerzési szerződés módosítása és teljesítése
14. § (1) A közbeszerzési eljárást kezdeményező szervezeti egység vezetője köteles a közbeszerzési eljárás eredményeként megkötött szerződés teljesítésével kapcsolatos adatokról, különösen a nyertes ajánlattevő teljesítésének időpontjáról, a teljesítés szerződésszerűségéről, az ellenszolgáltatás teljesítésének időpontjáról, valamint a kifizetett ellenszolgáltatás mértékéről, továbbá a szerződés esetleges módosításának igényéről a Közbeszerzési és Kontrolling Osztályt értesíteni.
(2) Közbeszerzési szerződés kizárólag a Kbt.-ben foglalt feltételek fennállása esetén módosítható, amelynek vizsgálata a Közbeszerzési és Kontrolling Osztály feladata. A közbeszerzési szerződés módosítását a Közbeszerzési és Kontrolling Osztály készíti elő azzal, hogy a módosítás előzményeiről, körülményeiről, szükségességének indokairól a módosítást kezdeményező szervezeti egység a 8. függelék szerinti adatlap megfelelő kitöltésével köteles a módosításhoz szükséges információkat megadni a Közbeszerzési és Kontrolling Osztály részére.
(3) A szerződés teljesítésével kapcsolatos – az (1) bekezdés szerinti – adatokat a Közbeszerzési és Kontrolling Osztály részére elektronikusan, a kozbeszerzes@emmi.gov.hu e-mail-címre kell megküldeni, az ellenszolgáltatás teljesítését követően öt munkanapon belül, az egy évnél hosszabb vagy határozatlan időre kötött szerződés esetében, a szerződés megkötésétől számítva évenként, tíz munkanappal az évfordulót megelőzően kell tájékoztatni a Közbeszerzési és Kontrolling Osztályt. A szerződés teljesítésével kapcsolatos legfontosabb adatokról a Közbeszerzési és Kontrolling Osztály jogosult adatszolgáltatást kérni, amelyet a közbeszerzési szerződéssel érintett szervezeti egység határidőre köteles megadni.
(4) A Közbeszerzési és Kontrolling Osztály gondoskodik a közbeszerzési jogszabályok által előírt tájékoztatási kötelezettség teljesítéséről.
(5) A Közbeszerzési és Kontrolling Osztály a szerződés módosításáról köteles tájékoztató hirdetményt közzétenni, az erre irányadó jogszabályban előírtak szerint.
(6) A Közbeszerzési és Kontrolling Osztály köteles a közbeszerzési szerződés teljesítésével kapcsolatos adatokat a Kbt.-ben előírtak szerint a Közbeszerzési Hatóság által működtetett nyilvános elektronikus szerződéstárban (CoRe), valamint az EKR-ben is közzétenni.
(7) Közbeszerzési eljárás eredményeként megkötött keretszerződés terhére, a beszerzési igénnyel rendelkező szervezeti egység egyedi megrendelő útján kezdeményezhet kötelezettségvállalást, illetve rendelhet meg teljesítést a nyertes ajánlattevőtől. Az egyedi megrendelések tartalmát és közbeszerzési keretszerződéssel való összhangját, valamint a keretösszegek fogyását a Közbeszerzési és Kontrolling Osztály ellenőrzi, ezért az egyedi megrendeléseket még a pénzügyi ellenjegyzést és a kötelezettségvállalást megelőzően kell megküldeni a Közbeszerzési és Kontrolling Osztály részére.
9. Eredménytelen közbeszerzési eljárás
15. § (1) Amennyiben a közbeszerzési eljárást – a Kbt.-ben meghatározott – valamely okból eredménytelennek kell nyilvánítani, úgy a Közbeszerzési és Kontrolling Osztály feladata az eredménytelen közbeszerzési eljárás lezárásával kapcsolatos értesítési, közzétételi kötelezettségek biztosítása. A közbeszerzési eljárás eredménytelenségének megállapítására – a bírálóbizottság javaslata alapján – a Miniszteri Biztos jogosult.
(2) Az eredménytelen közbeszerzési eljárást követően ugyanabban a tárgyban új közbeszerzési eljárás megindítását a Miniszteri Biztos – az eljárást kezdeményező szervezeti egység vezetője által írt feljegyzés alapján – engedélyezi.
10. A NEAK üzemeltetési tárgyú igényeinek és közbeszerzési eljárásainak tervezésére és bonyolítására vonatkozó eltérő rendelkezések
16. § (1) A NEAK üzemeltetési tárgyú visszterhes beszerzéseinek felmérésére, valamint e beszerzések tervezésére a 3. § (1)–(12) bekezdésében foglalt rendelkezések az alábbi eltérésekkel alkalmazandók:
a) a NEAK üzemeltetési tárgyú beszerzési igényeinek felmérése és összegyűjtése a Vagyongazdálkodási Főosztály feladata;
b) a NEAK éves visszterhes beszerzési igényeinek felméréséről, valamint az összesített közbeszerzési tervének összeállításáról az intézmény köteles gondoskodni a vonatkozó belső szabályzataiban foglalt előírásoknak megfelelően azzal, hogy az üzemeltetési tárgyú közbeszerzések vonatkozásában – az a) pontban foglaltakkal összhangban – a Közbeszerzési és Kontrolling Osztály szolgáltat adatot az intézmény részére;
c) az a) és b) pontban foglalt feladatok ellátásával összefüggésben a Közbeszerzési és Kontrolling Osztály és a NEAK közbeszerzési szakterülete a munkamegosztás rendjét – az egyes részfeladatok felelőseinek és határidejének rögzítésével – egymás között írásban rögzítik;
d) a Kbt. szerinti további közzétételi és adatszolgáltatási kötelezettségek teljesítése – szükség szerint a Minisztérium más szervezeti egységeinek bevonásával, illetve adatszolgáltatása alapján – a Közbeszerzési és Kontrolling Osztály feladata.
(2) A III. Fejezet rendelkezéseit a Minisztérium által a NEAK javára bonyolított közbeszerzési eljárásokban a (3)–(7) bekezdésben foglalt eltérésekkel kell alkalmazni.
(3) A NEAK javára bonyolított közbeszerzési eljárásokban a 6. § (1) bekezdésében hivatkozott pénzügyi szakértelmet az egészségügyi finanszírozási és rendszerfejlesztési helyettes államtitkár által irányított Nemzeti Egészségbiztosítási Alapkezelő Működtetéséért Felelős Főosztály köteles biztosítani.
(4) A Gazdálkodási Főosztály 10. § (2) bekezdésében foglalt felelősségi körébe tartozó feladatokat a NEAK javára bonyolított közbeszerzési eljárásokban az egészségügyi finanszírozási és rendszerfejlesztési helyettes államtitkár által irányított Nemzeti Egészségbiztosítási Alapkezelő Működtetéséért Felelős Főosztály köteles ellátni.
(5) A 12. § (8) bekezdés c) pontja nem alkalmazható azokban a közbeszerzési eljárásokban, amelyeket a Minisztérium Közbeszerzési és Kontrolling Osztálya a NEAK javára bonyolít. Az e közbeszerzési eljárásokban, az ajánlatok értékelésére megalakított bírálóbizottság állandó tagja az egészségügyi finanszírozási és rendszerfejlesztési helyettes államtitkár által irányított Nemzeti Egészségbiztosítási Alapkezelő Működtetéséért Felelős Főosztály vezetője vagy az általa kijelölt, pénzügyi szakértelemmel rendelkező személy.
(6) A NEAK javára bonyolított üzemeltetési tárgyú közbeszerzési eljárásokban, az eljárás lefolytatását követően a közbeszerzési szerződések megkötésére a NEAK vonatkozó belső szabályzatának rendelkezései az irányadóak, amelyet a Közbeszerzési és Kontrolling Osztály alkalmazni köteles.
(7) A 13. § (4) bekezdésében foglalt rendelkezéseket a NEAK javára bonyolított közbeszerzési eljárásokban azzal az eltéréssel kell alkalmazni, hogy a Gazdálkodási Főosztály helyett az egészségügyi finanszírozási és rendszerfejlesztési helyettes államtitkár által irányított Nemzeti Egészségbiztosítási Alapkezelő Működtetéséért Felelős Főosztályt kell érteni.
11. Más ajánlatkérő javára bonyolított közbeszerzési eljárások
17. § A Kbt. felhatalmazása alapján a Minisztérium által más ajánlatkérő nevében lefolytatott közbeszerzési eljárások előkészítésével és bonyolításával összefüggő részfeladatokat és határidőket az érintett ajánlatkérők megállapodásban rögzítik, amelyben rendelkeznek az eljárásba bevont személyek, illetve szervezetek felelősségi köréről is.
A KÖZPONTOSÍTOTT KÖZBESZERZÉSEK ESETÉN ALKALMAZANDÓ SZABÁLYOK
12. A KEF hatáskörébe tartozó kiemelt termékek közbeszerzése
18. § (1) A KEF mint központi beszerző szerv közbeszerzési tevékenységére épülő központosított közbeszerzési rendszer részletes szabályait a Kbt. rendelkezései alapján a KEF Rendelet határozza meg.
(2) A KEF Rendelet hatálya alá tartozó kiemelt termékeket a KEF Rendelet 1. számú melléklete tartalmazza.
(3) A KEF központosított közbeszerzési rendszerével összefüggő, a Minisztériumot terhelő Közbeszerzési és Kontrolling Osztály feladatkörébe tartozó feladatok az alábbiak:
a) a központosított közbeszerzési rendszerbe való bejelentkezés, a KEF központosított közbeszerzési portálján szereplő intézményi adatok évente történő felülvizsgálata és a KEF Rendeletben előírt határidőn belül a módosult adatok portálon történő bejelentése;
b) a központosított közbeszerzési rendszer hatálya alá tartozó kiemelt termékekre vonatkozó beszerzési igények, ide nem értve azokat az igényeket, amelyek a KEF ellátási tevékenységéhez kapcsolódnak, háromhavonta előre – rendkívüli sürgősség esetében haladéktalanul, de legkésőbb a beszerzés megkezdését megelőzően – történő bejelentése a központosított közbeszerzési portálon;
c) a kiemelt termékek beszerzési igényére vonatkozó adatok közlése mellett, a KEF Rendelet alapján elkészített éves összesített központosított beszerzési terv elkészítése és a KEF központosított közbeszerzési portálján a jogszabályban előírt határidőn belül annak elektronikus rögzítése, a tervben foglaltak módosulásának 5 munkanapon belül történő bejelentése;
d) a b) pontban foglaltakat a nemzetközi utazásszervezések mint kiemelt termék esetében azzal az eltéréssel kell alkalmazni, hogy a Közbeszerzési és Kontrolling Osztály az adott költségvetési évre tervezett beszerzési és foglalási igényeket egy alkalommal, a jogszabályban előírt határidőn belül jelenti be a KEF részére, továbbá azzal, hogy a tárgyév során felmerülő nemzetközi utazásokkal kapcsolatos foglalási és adatszolgáltatási kötelezettség teljesítése a Minisztérium utazások szervezésére kijelölt szervezeti egységét terheli.
(4) A KEF által ellátott feladatokért fizetendő közbeszerzési díj azt a pénzügyi keretet terheli, amelynek terhére a beszerzés megvalósul.
(5) A KEF a központosított közbeszerzési eljárás eredményeképpen keretszerződést vagy keretmegállapodást köt. A Minisztérium a központosított közbeszerzési rendszer hatálya alá tartozó beszerzési igényeit – a keretmegállapodásos eljárás második része keretében – írásbeli konzultációval vagy a verseny újranyitásával, vagy amennyiben a keretmegállapodás lehetővé teszi, közvetlen megrendeléssel valósítja meg. Írásbeli konzultáció vagy versenyújranyitás eredményeként a Minisztérium egyedi szerződést köt.
(6) A keretmegállapodásos közbeszerzési eljárás második részét (írásbeli konzultáció, vagy versenyújranyitás, vagy egyedi megrendelés) – ide nem értve a nemzetközi utazásszervezések mint kiemelt termékkör vonatkozásában hatályos keretmegállapodás terhére történő beszerzéseket – a Közbeszerzési és Kontrolling Osztály bonyolítja le. Az eljárás kezdeményezésére és lefolytatására az I–III. fejezet rendelkezései alkalmazandók.
(7) A KEF Rendelet szerinti kiemelt termékek közbeszerzése vagy beszerzése saját hatáskörben, azaz a központosított közbeszerzési rendszeren kívül akkor valósítható meg, ha
a) a működéshez, fenntartáshoz szükséges kiemelt termékbeszerzés megvalósítása előre nem látható okból rendkívül sürgőssé válik, és a hatályos keretszerződés vagy keretmegállapodás alapján a közbeszerzés határidőre nem valósítható meg;
b) a kiemelt termékbeszerzés vonatkozásában nincs hatályos keretszerződés vagy keretmegállapodás;
c) lehetőség nyílt más intézmény készletének átvételére, és ez megfelel az állami normatíváknak;
d) a keretszerződésben meghatározott és az egyéb feltételek tekintetében is mindenben megfelelő kiemelt terméket a keretszerződés szerinti árnál alacsonyabb áron tudja beszerezni.
(8) A (7) bekezdés b) és d) pontjában szabályozott saját hatáskörben történő beszerzés feltétele, hogy a Minisztérium a beszerzési igényét előzetesen, a központosított közbeszerzési portálon (www.kozbeszerzes.gov.hu) elektronikus úton bejelentette.
13. A Hivatal hatáskörébe tartozó szolgáltatások közbeszerzése és beszerzése
19. § (1) A Minisztérium kommunikációs beszerzésével, rendezvényszervezésével vagy szponzorációjával összefüggő feladatai ellátására a Kbt.-t és az NKOH Rendeletben foglalt eljárási szabályokat kell alkalmazni.
(2) Az NKOH Rendelet szerinti központosított közbeszerzési feladatokat, valamint a hatálya alá tartozó kiemelt termékek központi beszerzését a Hivatal mint központi beszerző szerv végzi. A Hivatal a központosított közbeszerzési rendszerrel összefüggő, az NKOH Rendelet hatálya alá tartozó szervezeteket terhelő igénybejelentési és adatszolgáltatási kötelezettségek teljesítése érdekében Központosított Közbeszerzési Portált működtet, amellyel kapcsolatos – a Minisztériumot érintő – feladatokat a Közbeszerzési és Kontrolling Osztály végzi.
(3) A kommunikációs beszerzésekkel, valamint a rendezvényszervezéssel és a szponzorációval összefüggő feladatok beszerzése során, a Minisztériumon belüli belső folyamatok részletszabályait a Közbeszerzési és Kontrolling Osztály által kiadott segédlet tartalmazza, amely az Intraneten elérhető.
(4) A Hivatal által ellátott feladatokért fizetendő közbeszerzési díj azt a pénzügyi keretet terheli, amelynek terhére a beszerzés megvalósul.
20. § (1) A Minisztérium köteles – a Közbeszerzési és Kontrolling Osztály adatszolgáltatási, tájékoztatási és engedélyeztetési kötelezettségének teljesítésével – a Hivatal Központosított Közbeszerzési Portálján keresztül megküldeni:
a) az éves összesített kommunikációs beszerzési és rendezvényszervezési tervet, valamint a szponzorációs költségkeret-tervet tárgyév március 31. napjáig;
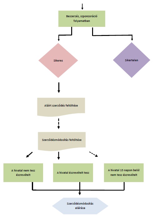
b) a rendezvényszervezésre vonatkozó igényét az igény felmerülését követően 5 munkanapon belül;
c) a kommunikációs beszerzésre vonatkozó igényét az igény felmerülését követően 5 munkanapon belül;
d) a rendkívüli sürgősséget igénylő kommunikációs beszerzésre és rendezvényszervezésre vonatkozó igényét haladéktalanul;
e) a szponzorációra vonatkozó igényét az igény felmerülését követően 5 munkanapon belül;
f) a kiemelt fontosságú rendezvényszervezési feladat támogatására irányuló szponzoráció esetén az NKOH Rendelet szerint előírt feltételek igazolását a szponzorációra vonatkozó igény benyújtásával együtt.
(2) Az éves összesített kommunikációs beszerzési és rendezvényszervezési terv tartalmáért, valamint a szponzorációs költségkeret-tervadatok szakmai tartalmáért és szolgáltatásáért a beszerzési igénnyel érintett önálló szervezeti egység főosztályvezetője felel.
21. § (1) A Hivatal felé leadott éves összesített kommunikációs beszerzési és rendezvényszervezési tervekben szereplő beszerzések realizálása céljából, az adott beszerzési igény megvalósítására irányuló igénybejelentést a beszerzést kezdeményező szakterület írásban, elektronikusan köteles jelezni a Közbeszerzési és Kontrolling Osztály vezetője felé az adatlap.kozbesz@emmi.gov.hu e-mail-címen az 5. függelék szerinti kitöltött és a szervezeti egység vezetőjének aláírásával ellátott adatlapon. Az igénybejelentéshez csatolni kell a kommunikációs tárgyú beszerzés vagy a megvalósítani tervezett rendezvény szakmai-műszaki leírását, valamint a szerződéstervezetet vagy megrendeléstervezetet szerkeszthető változatban.
(2) Az igényben az érintett szervezetnek meg kell jelölnie, hogy a beszerzést a Hivatal hatályos keretmegállapodásának terhére írásbeli konzultációval vagy saját hatáskörben kívánja megvalósítani.
(3) A szponzorációs költségkeret-tervben szereplő szponzorációra vonatkozó igényét az érintett szakterületnek a Közbeszerzési és Kontrolling Osztály vezetője felé elektronikusan írásban az adatlap.kozbesz@emmi.gov.hu e-mail-címre történő megküldéssel kell jeleznie az igény felmerülését követő 2 munkanapon belül. Az igénybejelentéshez csatolni kell a támogatói okirat vagy támogatási szerződés tervezetét szerkeszthető formátumban, a szponzoráció megvalósítására vonatkozó döntést, a támogatás alapját képező szakmai programot, valamint a költségtervet.
(4) Az érintett szervezetnek az igénybejelentésében minden esetben nyilatkoznia kell arról, hogy az adott kormányzati kommunikációs feladat, rendezvényszervezési feladat vagy rendezvényszervezési feladat támogatására irányuló szponzoráció kiemelt fontosságúnak minősül-e vagy sem.
(5) A kommunikációs beszerzés, a rendezvényszervezés és a szponzoráció megvalósítása kizárólag a Hivatal hozzájárulása esetén, a hozzájárulás megadásától számított 6 hónapon belül kezdhető meg. A Hivatal döntése hiányában, döntése ellenére vagy a hozzájárulás megadásától számított 6 hónapon túl megkezdett kommunikációs beszerzés, megvalósított rendezvényszervezésre és megvalósított szponzoráció alapján megkötött szerződés semmis.
22. § (1) Saját hatáskörben közbeszerzési eljárást indítani az NKOH Rendelettel érintett termékkör vonatkozásában kizárólag a Hivatal előzetes jóváhagyásával lehetséges. A Minisztérium a kommunikációs és rendezvényszervezési tárgyú feladatainak ellátásával összefüggő, saját hatáskörben megvalósítani kívánt közbeszerzési vagy beszerzési igény körülményeiről, indokoltságáról és szükségszerűségéről – a közbeszerzés megkezdése előtt legalább 10 munkanappal – írásban köteles tájékoztatni a Hivatalt. A Hivatal vezetője döntése ellenére megkötött szerződés semmis.
(2) A kommunikációs tárgyú közbeszerzés vagy beszerzés minisztériumi saját hatáskörben akkor valósítható meg, ha
a) a kommunikációs beszerzés megvalósítása előre nem látható okból rendkívül sürgőssé válik, és a hatályos keretmegállapodás alapján a kommunikációs beszerzés határidőre nem lenne megvalósítható;
b) a kommunikációs beszerzés vonatkozásában nincs hatályos keretmegállapodás; vagy
c) a kommunikációs beszerzésre vonatkozó igény összes körülménye alapján a Hivatal elnöke indokoltnak látja.
(3) A rendezvényszervezés tárgyú közbeszerzés vagy beszerzés minisztériumi saját hatáskörben akkor valósítható meg, ha
a) a rendezvényszervezés megvalósítása előre nem látható okból rendkívül sürgőssé válik, és a hatályos keretmegállapodás alapján a rendezvényszervezés határidőre nem lenne megvalósítható;
b) a rendezvényszervezés vonatkozásában nincs hatályos keretmegállapodás; vagy
c) a rendezvényszervezésre vonatkozó igény összes körülménye alapján a Hivatal elnöke azt indokoltnak látja.
(4) Az adatok szakmai tartalmáért a kezdeményező szakterület a felelős.
23. § (1) A Hivatal a kormányzati kommunikációs és rendezvényszervezési tárgyú feladatokhoz kapcsolódó szolgáltatások ellátására, az NKOH Rendelet által meghatározott kiemelt termékek vonatkozásában, központosított közbeszerzés keretében keretmegállapodást köt.
(2) A központosított közbeszerzési eljárás második részét, az írásbeli konzultációt mind a Hivatal, mind pedig a Közbeszerzési és Kontrolling Osztály lebonyolíthatja.
(3) Amennyiben a Közbeszerzési és Kontrolling Osztály bonyolítja le az írásbeli konzultációt, úgy az I–III. fejezetben foglalt rendelkezéseknek megfelelően kell eljárni.
(4) A Hivatal által lefolytatni kívánt írásbeli konzultációt a kommunikációs és rendezvényszervezési tárgyú beszerzési igénnyel érintett szakterület kezdeményezi a Közbeszerzési és Kontrolling Osztály felé az 5. függelék szerinti dokumentumok benyújtásával. A Közbeszerzési és Kontrolling Osztály megküldi a Hivatal részére az írásbeli konzultáció lebonyolításához szükséges dokumentumokat, valamint ellátja a Hivatal és a beszerzést kezdeményező szakterület közötti kapcsolattartási feladatokat, illetve szükség szerint a bírálóbizottságba tagot delegál.
(5) A közbeszerzési eljárás eredményeképpen a szerződést a Minisztérium köti meg a nyertes ajánlattevővel, amelyet a Közbeszerzési és Kontrolling Osztály készít elő. Amennyiben az írásbeli konzultáció eredményeként keretszerződés kerül megkötésre, a keretszerződésből történő lehívások dokumentumait ellenőrzés céljából – még a pénzügyi ellenjegyzést és a kötelezettségvállalást megelőzően – a Gazdálkodási Főosztálynak, a Közbeszerzési és Kontrolling Osztálynak, valamint a Hivatalnak is meg kell küldeni.
(6) A Minisztérium és a Hivatal közötti kapcsolattartási feladatokat a Közbeszerzési és Kontrolling Osztály látja el, a Hivatal elektronikus közbeszerzési portáljához jogosultsággal a Közbeszerzési és Kontrolling Osztály munkatársai rendelkeznek.
24. § (1) A Minisztérium köteles a megvalósított kommunikációs beszerzés, a szponzoráció, valamint a rendezvényszervezés eredményeképpen kötött szerződést (e szakasz alkalmazásában a továbbiakban együtt: szerződés) annak aláírásától számított 5 munkanapon belül a Hivatal részére megküldeni.
(2) Az aláírt szerződést, annak aláírásától számított 3 munkanapon belül, a kezdeményező szakterületnek meg kell küldenie a Közbeszerzési és Kontrolling Osztály részére elektronikusan, az adatlap.kozbesz@emmi.gov.hu e-mail-címre annak érdekében, hogy a jogszabályi kötelezettségnek a Minisztérium határidőn belül eleget tudjon tenni.
(3) Szerződésmódosítás esetén a Minisztérium köteles megküldeni a Hivatal részére a szerződés lényeges elemeit – különösen a beszerzés tartalmát és összegszerűségét – tartalmazó módosítás tervezetét, indokolását és az azt alátámasztó dokumentumokat azok elkészítését követő 5 munkanapon belül.
(4) A Minisztérium köteles a Hivatal kérésére adatszolgáltatást nyújtani a megvalósított kommunikációs tevékenységekről, a teljesített megrendelésekről és a megvalósult kommunikációs tárgyú beszerzésekre vonatkozó felhasználás mennyiségére és értékére vonatkozó egyéb, a központosított közbeszerzési rendszer működtetéséhez szükséges adatokról.
14. A BVOP hatáskörébe tartozó termékek és szolgáltatások beszerzése
25. § (1) A BVOP KESZ mint központi ellátó szerv tevékenységére épülő központosított beszerzési rendszer részletes szabályait a BVOP Rendelet határozza meg.
(2) A BVOP Rendelet hatályával érintett kiemelt termékeket és szolgáltatásokat a 9/2011. (III. 23.) BM rendelet 1. melléklete tartalmazza, amelyek közül a Minisztériumot érintő termékkör elsősorban a nyomdai beszerzési igények.
(3) A költségvetési év kezdetén a Minisztérium önálló szervezeti egységei nyomdai igényeinek felmérését a Közbeszerzési és Kontrolling Osztály végzi, de a beszerzési igénnyel érintett szervezeti egységek is kötelesek az év közbeni igényüket elektronikusan, az adatlap.kozbesz@emmi.gov.hu e-mail-címen keresztül jelezni a Közbeszerzési és Kontrolling Osztály vezetője felé. A bejelentett nyomdai igényeket a Közbeszerzési és Kontrolling Osztály összesíti, és azt megküldi a BVOP KESZ-nek.
(4) A Minisztérium köteles ellátási keretszerződést kötni a BVOP KESZ által kijelölt gazdasági társasággal, és az év közben felmerülő nyomdai beszerzési igényeit e keretszerződés terhére megvalósítani. A nyomdai beszerzési igények Minisztériumon belüli megrendelésének részletszabályait a Közbeszerzési és Kontrolling Osztály által kiadott segédlet tartalmazza, amelyet az ellátási szerződéssel együtt az Intraneten közzé kell tenni. Az ellátási igény bejelentéséhez szükséges adatlapot a 4. függelék tartalmazza.
(5) Amennyiben a BVOP KESZ által kijelölt gazdasági társaság kizárólag minőségi okból nem képes a Minisztérium által igényelt termék vagy szolgáltatás biztosítására, akkor a felek egymással tárgyalást kezdeményeznek.
(6) A Minisztérium jogosult a BVOP KESZ által kijelölt gazdasági társaság ajánlatát elutasítani, amennyiben hitelt érdemlően bizonyítja, hogy a gazdasági társaság árajánlatához képest legalább 20%-kal kedvezőbb ellenértéken tudja a terméket vagy a szolgáltatást más, külső szervezettől beszerezni. A Minisztérium abban az esetben is jogosult továbbá a BVOP-n kívüli más szervezettől megrendelni a terméket vagy szolgáltatást, amennyiben a megrendelés műszaki-teljesítési paramétereinek megfelelően a BVOP KESZ által kijelölt gazdasági társaság nem tud a Minisztérium által megjelölt szállítási határidőig teljesíteni.
(7) Amennyiben a BVOP KESZ által kiállított „nem teljesíthetőségi” nyilatkozat alapján a nyomdai igény más szolgáltatónál kerül megrendelésre, a megrendelés feltételei nem változhatnak ahhoz képest, mint amire vonatkozóan a BVOP KESZ nyilatkozott, illetve amire vonatkozóan a BVOP KESZ által kijelölt gazdasági társaság árajánlatot adott.
(8) A Minisztérium és a BVOP KESZ, valamint az általa kijelölt gazdasági társaság közötti kapcsolattartási feladatokat a Közbeszerzési és Kontrolling Osztály látja el.
15. A DKÜ hatáskörébe tartozó informatikai beszerzések
26. § (1) A kormányzati informatikai feladatok ellátását biztosító áruk, szolgáltatások – központi szintű – közbeszerzését és beszerzését a DKÜ Rendelet határozza meg.
(2) A DKÜ által ellátott feladatokért fizetendő közbeszerzési díj azt a pénzügyi keretet terheli, amelynek terhére a beszerzés megvalósul.
(3) A DKÜ a központosított közbeszerzési rendszerrel összefüggő, a DKÜ Rendelet hatálya alá tartozó szervezeteket terhelő igénybejelentési és adatszolgáltatási kötelezettségek teljesítése érdekében Portált működtet, amellyel kapcsolatos Minisztériumot érintő feladatokat a Közbeszerzési és Kontrolling Osztály végzi.
27. § (1) A Minisztérium köteles – az a)–e) pontok tekintetében a Szervezetbiztonsági, Informatikai és Dokumentációs Főosztállyal az informatikai, információbiztonsági kérdésekkel összefüggésben előzetesen egyeztetett és a Közbeszerzési és Kontrolling Osztály adatszolgáltatási, tájékoztatási és engedélyeztetési kötelezettségének teljesítésével – a DKÜ általa erre a célra üzemeltetett Portálon keresztül – az ott meghatározott struktúra és adattartalom szerint részletezve – megküldeni:
a) az éves informatikai beszerzési tervét és az éves informatikai fejlesztési tervét a tárgyévet megelőző év szeptember 30. napjáig;
b) az informatikai beszerzésre vonatkozó igényét az igény felmerülését követő 5 munkanapon belül;
c) a rendkívüli informatikai beszerzésre vonatkozó igényét az igény felmerülését követő 5 munkanapon belül;
d) az üzemszerű működés biztosításához szükséges informatikai beszerzésre vonatkozó igényét az igény felmerülését követően haladéktalanul;
e) tájékoztatását a Minisztérium aktuális informatikai környezetéről és az előző év informatikai fejlesztéseinek és beszerzéseinek tapasztalatairól minden év január 30. napjáig.
(2) Az éves összesített informatikai beszerzési és fejlesztési terv szakmai tartalmáért a beszerzési igénnyel érintett önálló szervezeti egység, illetve annak vezetője, a tervadatok informatikai, információbiztonsági kérdésekkel kapcsolatos szakmai szempontú felülvizsgálatáért pedig a Szervezetbiztonsági, Informatikai és Dokumentációs Főosztály felel. Az éves összesített informatikai beszerzési és fejlesztési tervet a Közbeszerzési és Kontrolling Osztály állítja össze, és a Miniszteri Biztos hagyja jóvá.
(3) A Minisztérium köteles a DKÜ kérésére adatszolgáltatást nyújtani a beszerzési igények teljesítési körülményeiről vagy egyéb, a központosított közbeszerzési rendszer működtetéséhez szükséges adatokról.
28. § (1) A DKÜ részére megküldött éves összesített informatikai beszerzési és fejlesztési tervekben szereplő beszerzések realizálása céljából, az adott beszerzési igény megvalósítására irányuló igénybejelentést a beszerzést kezdeményező szakterület írásban, a 6. függelékben szereplő adatok, információk megadásával köteles jelezni a Közbeszerzési és Kontrolling Osztály felé.
(2) Az igényben az érintett szervezetnek meg kell jelölnie, hogy a beszerzést a DKÜ hatályos keretmegállapodásának terhére versenyújranyitással vagy saját hatáskörben kívánja megvalósítani.
(3) A beszerzési igény esetében a DKÜ Rendelet szerinti miniszteri jóváhagyás és a feltételekkel történő jóváhagyás annak közlésétől számított hat hónapig hatályos. E határidő lejártát követően a beszerzési igény kielégítésére szolgáló beszerzési eljárás nem indítható.
29. § (1) A DKÜ dönthet úgy, hogy a beszerzési eljárást az érintett szervezet javára maga folytatja le, vagy saját hatáskörben történő lefolytatásra az érintett szervezetnek visszaadja.
(2) Ha a beszerzési igény üzemszerű működés biztosításához szükséges informatikai beszerzésre vonatkozó igény, annak kielégítésére szolgáló beszerzési eljárás kivételként a beszerzési igény Portálra való feltöltésével egy időben, saját hatáskörben elindítható, azonban az így megkötött szerződés hatálybalépésének továbbra is feltétele a DKÜ rendelet szerinti „megfelelő” minősítés.
(3) Az adatok szakmai tartalmáért és a teljesítés érdekében a megfelelő időben történő beszerzési igény indításáért a kezdeményező szakterület a felelős.
A KÖZBESZERZÉSI KÖTELEZETTSÉGGEL NEM ÉRINTETT BESZERZÉSEK
30. § (1) Azon beszerzések esetében, amelyek minisztériumi szinten közbeszerzési értékhatár alatti beszerzésnek minősülnek, és nem vonatkozik rájuk valamely, jelen Szabályzatban foglalt speciális beszerzési eljárás, továbbá közbeszerzési kötelezettséggel nem érintettek, az érintett önálló szervezeti egység saját hatáskörben jogosult a beszerzés megvalósítására.
(2) A beszerzést önállóan lefolytató szervezeti egység szükség szerint igénybe veheti a Közbeszerzési és Kontrolling Osztály munkatársainak szakmai közreműködését.
(3) Amennyiben ajánlati vagy ajánlattételi felhívás, dokumentáció kerül tervezetten megküldésre a gazdasági szereplők részére, úgy tekintettel az ajánlatkérés tárgyára, az ajánlatkérés összetettségére, a kiírás komplexitására, figyelembe véve a bírálati szempontot, alkalmassági követelményt, konzultáció vagy tárgyalás előírását, az előkészített iratanyagot előzetesen meg kell küldeni a Közbeszerzési és Kontrolling Osztály részére véleményezésre, előzetes szakmai vizsgálat és jóváhagyás céljából.
(4) A Közbeszerzési és Kontrolling Osztály bevonása nem nélkülözhető, ha az ajánlatok elbírálása nem kizárólag a legalacsonyabb ajánlati ár alapján történik, illetve ha tárgyalásra is sor kerülhet.
(5) Ajánlatkérés során a szakterületeknek minden esetben az alábbi szempontok figyelembevételével kell eljárniuk:
a) az ajánlatok összehasonlítása kizárólag azonos feltételek mellett lehetséges, ezért bármilyen módosítás vagy kiegészítő tájékoztatás valamennyi ajánlattételre felkért gazdasági szereplő egyidejű tájékoztatása mellett lehetséges az esélyegyenlőség és az egyenlő bánásmód jegyében;
b) a verseny tisztasága érdekében az ajánlatkérést egy időben, azonos tartalommal kell megküldeni az ajánlattételre felkért gazdasági szereplők részére oly módon, hogy az ajánlattételig az ajánlattételre felkért gazdasági szereplőknek nem lehet tudomásuk egymásról;
c) az ajánlatkérésnek az alábbi kötelező minimumfeltételeket kell tartalmaznia:
ca) ajánlatkérő neve, kapcsolattartója, annak elérhetősége,
cb) az ajánlatkérés tárgyát képező szakmai feladat részletes leírása, beszerzés tárgya, amire az ajánlatkérés vonatkozik,
cc) a teljesítés helye,
cd) a teljesítés határideje, illetve a szerződés vagy megrendelés időtartama,
ce) az ajánlatok elbírálásának, értékelésének szempontjai,
cf) a megkötésre kerülő szerződéssel vagy megrendeléssel kapcsolatos információk,
cg) az ajánlathoz csatolandó dokumentumok felsorolása,
ch) az ajánlat benyújtására vonatkozó információk (kötelező tartalmi és formai követelmények, benyújtás módja),
ci) az ajánlat beérkezésének határideje, év, hó, nap és óra, perc pontossággal,
cj) az ajánlati kötöttség minimális időtartama (az ajánlat kötelező fenntartásának határideje a gazdasági szereplő részéről),
ck) további információk, mint pl. rész-ajánlattétel lehetősége, konzultációra vagy tárgyalásra vonatkozó információk, hiányosságok pótlására vonatkozó előírások,
cl) annak előírása, hogy az ajánlatkérés nem minősül megrendelésnek, az ajánlatkérőt szerződéskötési kötelezettség nem terheli.
(6) Amennyiben a beszerzés a nettó egymillió forint becsült értéket meghaladja, de nem éri el az adott beszerzési tárgyra vonatkozó nemzeti közbeszerzési értékhatárt, kötelezően alkalmazni kell a közbeszerzési értékhatárok alatti értékű beszerzések megvalósításával kapcsolatos szabályokról szóló 459/2016. (XII. 23.) Korm. rendeletben [a továbbiakban: 459/2016. (XII. 23.) Korm. rendelet] foglaltakat a Minisztérium szervezeti egységei által bonyolított beszerzési eljárások során. A beszerzéssel érintett szervezeti egység a szerződés vagy megrendelés megkötését megelőzően köteles legalább három ajánlatot bekérni. Nem köteles három ajánlatot bekérni, ha a szerződés tárgya a 459/2016. (XII. 23.) Korm. rendelet 3. § (1) bekezdésében foglalt kivételek közé besorolható. Kivételi kör esetén, a szerződés vagy megrendelés tárgyában hivatkozni kell az adott kivétel 459/2016. (XII. 23.) Korm. rendelet szerinti alkalmazhatóságára, és előzetes szakmai vizsgálat és jóváhagyás céljából a szerződést vagy a megrendelést meg kell küldeni a Közbeszerzési és Kontrolling Osztály részére véleményezésre előzetes szakmai vizsgálat és jóváhagyás céljából.
(7) Valamennyi visszterhes beszerzés esetén, a pénzügyi kötelezettségvállalást megelőzően, a beszerzéssel érintett szervezeti egység vezetője köteles a kötelezettségvállalás iratanyagait – előzetes közbeszerzési szakmai vizsgálat céljából – a Közbeszerzési és Kontrolling Osztály részére megküldeni. A kötelezettségvállalás iratanyagaihoz kötelezően csatolni szükséges a 7. függelék szerinti közbeszerzési nyilatkozatot két példányban. A Közbeszerzési és Kontrolling Osztály a kötelezettségvállalás iratainak vizsgálata során állást foglal, hogy az adott beszerzés – a Minisztérium egyéb visszterhes beszerzéseivel összevetve – közbeszerzési szempontból értékhatár alatti, vagy a Kbt. hatálya alá nem tartozó, vagy a Kbt., továbbá más speciális beszerzési eljárási szabályok hatálya alá tartozó beszerzésnek minősül-e.
(8) Utólagosan, a teljesítést követően, a beszerzések közbeszerzési szempontú minősítése nem végezhető el, ennek tényét a Közbeszerzési és Kontrolling Osztály a közbeszerzési nyilatkozaton rögzíti. Amennyiben a visszterhes beszerzés ügyirata a kötelezettségvállalást követően kerül megküldésre a Közbeszerzési és Kontrolling Osztály részére, a Kbt. megkerülése révén bekövetkezett jogsértés esetén, a beszerzéssel érintett szervezeti egység vezetőjét felelősség terheli.
(9) A közbeszerzési értékhatárt el nem érő, valamint a Kbt. hatálya alá nem tartozó beszerzések kötelezettségvállalásával és kifizetésével kapcsolatos részletszabályokat a Gazdálkodási, Kötelezettségvállalási és Utalványozási Szabályzat tartalmazza.
(10) Az európai uniós célkitűzések végrehajtására létrehozott uniós pénzügyi alapokból, illetve a nemzetközi vagy egyéb támogatásból megvalósuló beszerzések folyamatára vonatkozó jogszabályok, utasítások, pályázati felhívások a jelen Szabályzat, valamint a Gazdálkodási, Kötelezettségvállalási és Utalványozási Szabályzat rendelkezéseihez képest részletesebb eljárási szabályokat állapíthatnak meg, melyeket a közbeszerzések vagy beszerzések tervezése és megvalósítása során figyelembe kell venni.
A KÖZBESZERZÉSI ELJÁRÁSOK ELLENŐRZÉSI RENDJE
31. § (1) A Minisztérium közbeszerzési eljárásainak, valamint a nettó ötvenmillió forintot elérő értékű, a Kbt. hatálya alá nem tartozó visszterhes szerződéseinek előzetes engedélyezése, valamint közbeszerzési szempontú ellenőrzése a 320/2015. (X. 30.) Korm. rendeletben foglalt előírások szerint, a Miniszterelnökség ellenőrzési tevékenysége útján valósul meg.
(2) A 320/2015. (X. 30.) Korm. rendelet hatálya alá tartozó közbeszerzési eljárások megindításának előzetes engedélyezését, valamint az eljárás eredményéről szóló írásbeli összegezés ajánlattevők részére történő megküldésének a 320/2015. (X. 30.) Korm. rendelet szerinti engedélyezését a Közbeszerzési és Kontrolling Osztály kezdeményezi, a 320/2015. (X. 30.) Korm. rendeletben meghatározott írásbeli előterjesztés és mellékleteinek a Miniszterelnökség részére – elektronikus úton – történő megküldésével. A Miniszterelnökség közbeszerzésekre vonatkozó engedélyezési és ellenőrzési eljárása során a Minisztérium részéről kapcsolattartásra a Közbeszerzési és Kontrolling Osztály vezetője jogosult és köteles.
(3) A (2) bekezdéstől eltérően, a 320/2015. (X. 30.) Korm. rendelet hatálya alá tartozó, de a Kbt. hatálya alá nem tartozó, nettó ötvenmillió forintot elérő értékű visszterhes szerződések előzetes engedélyezését a beszerzésért felelős szervezeti egység vezetője nevében a Közbeszerzési és Kontrolling Osztály vezetője kezdeményezi, a 320/2015. (X. 30.) Korm. rendeletben meghatározott írásbeli előterjesztés és mellékleteinek a Miniszterelnökség részére – elektronikus úton – történő megküldésével. Az e bekezdés szerinti előterjesztést a beszerzésért felelős szervezeti egység vezetője írja alá, és az e beszerzésekre vonatkozó engedélyezési és ellenőrzési eljárás során a Minisztérium részéről kapcsolattartásra a beszerzéssel érintett szervezeti egység vezetője jogosult és köteles.
1. függelék
TERVEZETT VISSZTERHES SZERZŐDÉS / MEGRENDELÉS |
AMENNYIBEN VAN |
A TERVEZETT BESZERZÉS |
A SZERZŐDÉS |
A BESZERZÉS |
A BESZERZÉS NETTÓ |
NKOH |
|
|
|
|
|
|
|
|
|
|
|
|
|
|
|
|
|
|
|
|
|
|
|
|
|
|
|
|
|
|
|
|
|
|
|
|
|
|
|
|
|
|
|
|
|
|
|
|
|
|
|
|
|
|
|
|
1 Európai uniós forrás esetén az operatív program megnevezése kötelező!
2. függelék
közbeszerzési eljárás jóváhagyása iránti kérelemhez
1. A közbeszerzés tárgya:
2. A tervezett közbeszerzés szerepel-e a minisztérium éves közbeszerzési tervében?
3. A tervezett közbeszerzés szerepelt-e a tárgyévi előzetes összesített tájékoztatóban?
(a Közbeszerzési és Kontrolling Osztály tölti ki)
4. A közbeszerzés indoka, előzményei:
5. A tervezett beszerzés általános közbeszerzési eljárás vagy valamely központosított közbeszerzési rendszer útján valósul-e meg?
(a Közbeszerzési és Kontrolling Osztály tölti ki)
6. A tervezett közbeszerzés tárgyát képező áru, szolgáltatás vagy építési beruházás mennyiségének meghatározása:
7. Az eljárás eredményeként megkötendő szerződés (a továbbiakban: közbeszerzési szerződés) időbeli hatálya:
8. A közbeszerzés becsült értékének meghatározása (nettó érték):
9. A becsült érték meghatározásának módja:
10. A közbeszerzési szerződés teljesítéséhez szükséges pénzügyi fedezet (forrás) rendelkezésre áll-e?
(A pénzügyi fedezet/forrás rendelkezésre állásáról szóló igazolást csatolni szükséges!)
11. A közbeszerzési eljárás fajtája (típusa) és ennek indoka:
(a Közbeszerzési és Kontrolling Osztály tölti ki)
12. Hirdetmény nélküli tárgyalásos közbeszerzési eljárás esetén, az eljárás alkalmazását megalapozó körülmények:
(a közbeszerzést kezdeményező tölti ki, de a Közbeszerzési és Kontrolling Osztály szakmai jóváhagyása szükséges)
13. A közbeszerzési kiírás dokumentumainak összeállításában és az eljárás lebonyolításában, az ajánlatok elbírálására és a döntés előkészítésére létrehozandó, legalább háromtagú bírálóbizottság tagjainak személyi összetételére vonatkozó javaslat:
(név, szervezeti egység, beosztás, illetve külsős esetén a képviselt szervezet/cég megjelölésével, valamint az eljárás lefolytatásával összefüggő szakértelmük meghatározásával – pénzügyi, műszaki-szakmai, közbeszerzési, jogi stb.)
A közbeszerzést kezdeményező tölti ki:
………………………………… (név, beosztás) – közbeszerzés tárgya szerinti szakértelem
A Közbeszerzési és Kontrolling Osztály tölti ki:
………………………………… – pénzügyi szakértelem
………………………………… – közbeszerzési szakértelem
………………………………… – jogi szakértelem
14. A tervezett közbeszerzés egyes eljárási cselekményeinek időrendi ütemezése:
(a Közbeszerzési és Kontrolling Osztály tölti ki)
15. Szerződéstervezet összeállításához szükséges, a közbeszerzést kezdeményező szervezeti egység által elvárt szerződéses feltételek:
|
Megnevezés |
Adatok |
|
Opció lehívására vonatkozó szabályok |
|
|
Teljesítési határidő, valamint a szerződés teljesítése szempontjából lényeges további határidők |
|
|
Teljesítési hely(ek) |
|
|
Megrendelő jogai, feladatai |
|
|
Szerződést kötő másik fél (vállalkozó, szállító stb.) feladatai, jogai |
|
|
A teljesítés/részteljesítés átadás-átvételének szabályai, annak meghatározása, hogy mikor tekintendő a szerződés vagy adott esetben egy részfeladat teljesítettnek |
|
|
Fizetési feltételekkel kapcsolatos előírások (amennyiben speciális fizetési feltételeket javasol a kezdeményező szakterület) |
|
|
Jótállással kapcsolatos előírások |
|
|
Kötbérre vonatkozó javaslat (kötbérterhes határidők/határnapok, esetek meghatározása, javaslat a kötbér mértékére) |
|
|
Szerződés biztosítékaira vonatkozó javaslat |
|
|
Egyéb, a szerződésben rögzíteni javasolt feltételek |
16. Egyéb, az eljárást kezdeményező szervezeti egység által lényegesnek tartott információ:
Budapest, _____________________
Kérem a fenti közbeszerzési eljárás megindításának engedélyezését:
____________________________
…………………… főosztályvezető
…………………… Főosztály
Közbeszerzési szempontból ellenőrizve:
____________________________
……………………..
Közbeszerzési és Kontrolling Osztály
A fenti adatok alapján a közbeszerzési eljárás megindítását jóváhagyom:
______________________________________
………………………………
miniszteri biztos
3. függelék
4. függelék
|
Beszerzési igény megnevezése |
A beszerzés tárgyának meghatározása |
Igényelt termék |
Minimális műszaki tartalom |
Paraméterek |
Teljesítés helye |
Teljesítés határideje |
|
|
1. |
|||||||
|
2. |
|||||||
|
3. |
|||||||
|
4. |
|||||||
|
5. |
|||||||
5. függelék
Tervsor |
Igénylő főosztály megnevezése, |
Beszerzés tárgya |
Tervezett közbeszerzési eljárástípus |
A beszerzés megindításának tervezett időpontja, időtartama |
A beszerzés becsült értéke |
Pénzforrás |
|
|
|
|
|
|
|
|
|
|
|
|
|
|
|
|
|
|
|
|
|
Igénylő Főosztály megnevezése, |
|
Tárgy/feladat: |
|
Becsült nettó érték (Ft): |
|
Becsült nettó értékből EU-s forrás: |
|
Egybeszámított becsült nettó érték (Ft)1: |
|
Beszerzés megindításának tervezett dátuma: |
|
Szerződéskötés/megrendelés tervezett dátuma: |
|
Beszerzés körülményei, indokoltsága, |
|
Az anyagi fedezet rendelkezésre áll (Igen/Nem) |
|
EMMI saját hatáskörű beszerzése (Igen/Nem) |
|
Gazdasági szereplő neve: |
|
Gazdasági szereplő adószáma/adóazonosító jele: |
|
Gazdasági szereplő cégjegyzékszáma: |
|
Az igénybejelentést jóváhagyó önálló szervezeti egység vezetőjének aláírása: |
|
1 Közbeszerzési és Kontrolling Osztály tölti ki.
6. függelék
I. A Kormány egyedi döntését, amely szerint a DKÜ Zrt. lefolytathatja az eljárás(oka)t, vagy adott esetben kijelölésre kerül az eljárás(ok) lefolytatására.
7. függelék
□ |
□ |
□ |
□ |
□ |
4 A beszerzést kezdeményező szervezeti egység tölti ki.
5 Nettó 1 000 000 Ft alatti és/vagy a 459/2016. (XII. 23.) Korm. rendelet kivételi körébe tartozó beszerzések.
□ |
□ |
□ |
□ |
□ |
6 A Nemzeti Kommunikációs Hivatalról és a kormányzati kommunikációs beszerzések központosított közbeszerzési rendszeréről szóló 247/2014. (X. 1.) Korm. rendelet alapján.
7 A központosított közbeszerzési rendszerről, valamint a központi beszerző szervezet feladat- és hatásköréről szóló 168/2004. (V. 25.) Korm. rendelet alapján
8 A központosított informatikai és elektronikus hírközlési szolgáltatásokról szóló 309/2011. (XII. 28.) Korm. rendelet 3. §-a alapján, abban az esetben, ha NISZ Zrt. a szolgáltatást ellenszolgáltatás fejében, ellátási körön kívül nyújtja.
9 A Nemzeti Hírközlési és Informatikai Tanácsról, valamint a Digitális Kormányzati Ügynökség Zártkörűen Működő Részvénytársaság és a kormányzati informatikai beszerzések központosított közbeszerzési rendszeréről szóló 301/2018. (XII. 27.) Korm. rendelet alapján.
10 A büntetés-végrehajtási szervezet részéről a központi államigazgatási szervek és a rendvédelmi szervek irányában fennálló egyes ellátási kötelezettségekről, a termékek és szolgáltatások átadás-átvételének és azok ellentételezésének rendjéről szóló 44/2011. (III. 23.) Korm. rendelet alapján.
8. függelék
|
Megnevezés |
Adatok |
|
A szerződés forrása (uniós/hazai, az érintett pénzforrás kód |
|
|
A módosítással érintett szerződés tárgya |
|
|
A módosítás (sor)száma |
|
|
A szerződés alapját képező közbeszerzés vagy más beszerzési eljárás megnevezése, amennyiben a szerződés közbeszerzési eljárás eredményeként került megkötésre |
|
|
Az alapszerződés megkötésének időpontja |
|
|
A szerződés tárgyát képező beszerzés mennyisége |
alapmennyiség: |
|
A szerződésmódosítás eredményeképpen emelkedik-e a szerződéses ellenérték? (igen/nem) |
|
|
Szerződést kötő másik fél (vállalkozó, megbízott, szolgáltató, eladó, bérbeadó stb.) megnevezése |
|
|
A szerződés időbeli hatálya vagy a szerződésben foglalt teljesítési határidő, változik-e a módosítás révén? |
|
|
A módosítás a szerződésben rögzített fizetési ütem (ideértve az esetleges előlegfizetést is) változására irányul-e? (igen/nem) |
|
|
Forrásátcsoportosítási igény ismertetése |
|
|
Szerződésbiztosítékot érint-e a módosítás? (igen/nem) |
|
|
Szerződésmódosítás előzményei, indokoltsága |
9. függelék









Az utasítást a 3/2023. (IV. 6.) KIM utasítás 4. §-a hatályon kívül helyezte 2023. április 7. napjával. Alkalmazására lásd e hatályon kívül helyező utasítás 3. §-át.
A 4. § a 2010: CXXX. törvény 12. § (2) bekezdése alapján hatályát vesztette.
A nyilatkozatot a rendszeres személyi juttatások, béren kívüli juttatások és a hozzá kapcsolódó járulékok, valamint a Központi Utaztatási Portálon történő szállás, repülőjegy és kapcsolódó szolgáltatások megrendelésén kívül, értékhatártól függetlenül valamennyi kötelezettségvállalás (visszterhes beszerzés) esetén mellékelni kell a kötelezettségvállalás okmányához, annak indításakor.
A beszerzést kezdeményező szervezeti egység tölti ki.
- Hatályos
- Már nem hatályos
- Még nem hatályos
- Módosulni fog
- Időállapotok
- Adott napon hatályos
- Közlönyállapot
- Indokolás
