10/2022. (IX. 22.) MvM utasítás
10/2022. (IX. 22.) MvM utasítás
a fővárosi és megyei kormányhivatalok szervezeti és működési szabályzatáról1
A kormányzati igazgatásról szóló 2018. évi CXXV. törvény 39. § (3) bekezdésében foglalt felhatalmazás alapján, a Kormány tagjainak feladat- és hatásköréről szóló 182/2022. (V. 24.) Korm. rendelet 1. melléklet C) pontjában foglalt táblázat B:2 mezőjében, valamint a fővárosi és megyei kormányhivatalokról, valamint a járási (fővárosi kerületi) hivatalokról szóló 86/2019. (IV. 23.) Korm. rendelet 5. § (1) bekezdésében meghatározott feladatkörömben eljárva a következő utasítást adom ki:
1. § A fővárosi és megyei kormányhivatalok szervezeti és működési szabályzatát (a továbbiakban: Szabályzat) a Mellékletben foglaltak szerint határozom meg.
2. § Ez az utasítás a közzétételét követő napon lép hatályba.
3. § (1) A főispán a Szabályzat hatálybalépését követő 60 napon belül felülvizsgálja a normatív utasításait és a kormányhivatal egységes ügyrendjét.
(2) A főispán a Szabályzat minden módosítását követően a módosítás hatálybalépését követő 60 napon belül, illetve szükség esetén, de legalább évente egy alkalommal gondoskodik a normatív utasítások, valamint az ügyrend felülvizsgálatáról.
4. §2
Melléklet a 10/2022. (IX. 22.) MvM utasításhoz
ÁLTALÁNOS RENDELKEZÉSEK
1. Közös alapadatok
1. § (1) A fővárosi és megyei kormányhivatalok (a továbbiakban: kormányhivatal) az Alaptörvény 17. cikk (3) bekezdése alapján a Kormány általános hatáskörű területi államigazgatási szervei.
(2) A kormányhivatalok közös alapadatai a következők:
a) vezetője: főispán;
b) alapítója: Országgyűlés;
c) alapítás dátuma: 2011. január 1.;
d) a költségvetési szerv létrehozásáról rendelkező jogszabály megnevezése: a fővárosi és megyei kormányhivatalokról, valamint a fővárosi és megyei kormányhivatalok kialakításával és a területi integrációval összefüggő törvénymódosításokról szóló 2010. évi CXXVI. törvény;
e) számlavezetője: Magyar Államkincstár.
(3) A kormányhivatalok államháztartási szakágazati besorolása:
841104 Területi általános igazgatási szervek tevékenysége.
(4) A kormányhivatalok alaptevékenységének kormányzati funkciók szerinti besorolása:
|
kormányzati funkciószám |
kormányzati funkció megnevezése |
|
|---|---|---|
|
1 |
011120 |
Kormányzati igazgatási tevékenység |
|
2 |
013330 |
Pályázat- és támogatáskezelés, ellenőrzés |
|
3 |
016010 |
Országgyűlési, önkormányzati és európai parlamenti képviselőválasztásokhoz kapcsolódó tevékenységek |
|
4 |
016020 |
Országos és helyi népszavazással kapcsolatos tevékenységek |
|
5 |
016030 |
Állampolgársági ügyek |
|
6 |
022010 |
Polgári honvédelem ágazati feladatai, a lakosság felkészítése |
|
7 |
025010 |
Védelmi feladatok igazgatása és szabályozása |
|
8 |
025020 |
Védelmi célú stratégiai tartalékok tárolása, kezelése |
|
9 |
025090 |
Egyéb védelmi ügyek |
|
10 |
034030 |
Pártfogó felügyelői tevékenység |
|
11 |
036020 |
Jogi segítségnyújtás, áldozatsegítés, kárenyhítés, kárpótlás |
|
12 |
041120 |
Földügy igazgatása |
|
13 |
041210 |
Munkaügy igazgatása |
|
14 |
041236 |
Országos közfoglalkoztatási program |
|
15 |
041237 |
Közfoglalkoztatási mintaprogram |
|
16 |
042110 |
Mezőgazdaság igazgatása |
|
17 |
044310 |
Építésügy igazgatása |
|
18 |
045110 |
Közúti közlekedés igazgatása és támogatása |
|
19 |
045190 |
Közúti közlekedési eszközök műszaki vizsgálata |
|
20 |
074040 |
Fertőző megbetegedések megelőzése, járványügyi ellátás |
|
21 |
074051 |
Nem fertőző megbetegedések megelőzése |
|
22 |
074054 |
Komplex egészségfejlesztő, prevenciós programok |
|
23 |
076010 |
Egészségügy igazgatása |
|
24 |
076020 |
Egészségbiztosítási szolgáltatások igazgatása |
|
25 |
076040 |
Egészségügyi szakértői tevékenységek |
|
26 |
076061 |
Környezet-egészségügyi feladatok |
|
27 |
076062 |
Település-egészségügyi feladatok |
|
28 |
076064 |
Kémiaibiztonság-egészségügyi feladatok |
|
29 |
076070 |
Élelmezés- és táplálkozás-egészségügyi felügyelet, ellenőrzés, tanácsadás |
|
30 |
084010 |
Társadalmi tevékenységekkel, esélyegyenlőséggel, érdekképviselettel, nemzetiségekkel, egyházakkal összefüggő feladatok igazgatása és szabályozása |
|
31 |
095020 |
Iskolarendszeren kívüli egyéb oktatás, képzés |
|
32 |
095040 |
Munkaerőpiaci felnőttképzéshez kapcsolódó szakmai szolgáltatások |
|
33 |
098010 |
Oktatás igazgatása |
|
34 |
101231 |
Fogyatékossággal összefüggő pénzbeli ellátások, támogatások |
|
35 |
101232 |
Megváltozott munkaképességgel összefüggő pénzbeli ellátások, támogatások |
|
36 |
102010 |
Nyugdíjbiztosítási szolgáltatások igazgatása |
|
37 |
104051 |
Gyermekvédelmi pénzbeli és természetbeni ellátások |
|
38 |
104052 |
Családtámogatások |
|
39 |
105020 |
Foglalkoztatást elősegítő képzések és egyéb támogatások |
|
40 |
107060 |
Egyéb szociális pénzbeli és természetbeni ellátások, támogatások |
|
41 |
109010 |
Szociális szolgáltatások igazgatása |
|
42 |
109030 |
Természetes személyek adósságrendezésével kapcsolatos feladatok |
|
43 |
900090 |
Vállalkozási tevékenységek kiadásai és bevételei |
2. A kormányhivatal szervezeti felépítése
2. § (1) A kormányhivatal főispán által közvetlenül vezetett szervezeti egységekre, valamint járási, illetve a fővárosban fővárosi kerületi hivatalokra (a továbbiakban együtt: járási hivatal) tagozódik.
(2) A járási hivatal vezetője a járási hivatalvezető.
(3) A járási hivatal rövid megnevezésként használhatja a 2–21. függelékben meghatározott elnevezést.
(4) A kormányhivatal önálló szervezeti egységei a főosztályok, a főosztály jogállású Főispáni Kabinet, a főosztály jogállású Állami Főépítészi Iroda, a kirendeltségként működő járási hivatalok, valamint az önálló osztályok. Nem önálló szervezeti egységek a főosztályokon belül működő osztályok, valamint a járási hivatalon belül működő osztályok.
(5) A járási hivatal a kormányhivatal önálló feladat- és hatáskörrel rendelkező szervezeti egysége.
(6) A (4) bekezdésben meghatározott önálló osztály jogállású szervezeti egységnek minősül
a) a főigazgatói titkárság,
b) a védelmi bizottság titkársága,
c) a belső ellenőrzési osztály.
(7) Az önálló szervezeti egység ellátja a Szabályzatban és az ügyrendben meghatározott feladatokat, valamint a szervezeti egység szakmai vezetőjének tevékenységét irányító szakmai felsővezető vagy szakmai vezető által meghatározott egyéb feladatokat.
3. § (1) A kormányhivatal vagyonnyilatkozat-tételi kötelezettséggel járó álláshelyeinek felsorolását az 1. függelék tartalmazza.
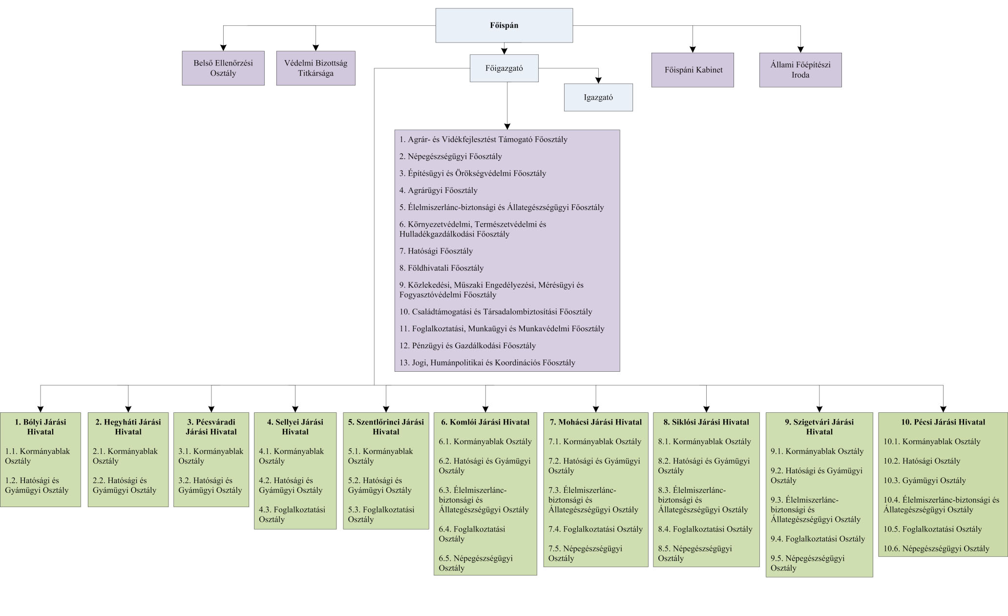
(2) Az egyes kormányhivatalok, szervezeti egységeit, szervezeti egységeinek feladatait, szervezeti felépítését, valamint szervezeti ábráját a 2–21. függelék tartalmazza.
A KORMÁNYHIVATAL VEZETÉSE
3. A kormányhivatal vezetője, szakmai felsővezetője és szakmai vezetői
4. § (1) A kormányhivatal vezetője a főispán.
(2) A kormányhivatal szakmai felsővezetője a főigazgató.
(3) A kormányhivatal szakmai vezetője
a) az igazgató;
b) a járási hivatalvezető;
c) a járási hivatalvezető-helyettes;
d) a főosztályvezető;
e) az osztályvezető.
(4) Az önálló osztály jogállású szervezeti egységet az osztályvezető vezeti. A Főispáni Kabinetet főosztályvezető vezeti. A Védelmi Bizottság Titkárságára osztályvezető nem nevezhető ki.
(5) A gazdasági vezető a kormányhivatal pénzügyi, gazdálkodási és számviteli feladatokat ellátó főosztályát vezeti.
(6) Az állami főépítész főosztályvezető.
(7) A fővárosi és megyei tisztifőorvos a kormányhivatal Népegészségügyi Főosztályának vezetője.
(8) A járási tisztifőorvos a járási hivatal Népegészségügyi Osztályát vezeti.
(9) A megyei főállatorvos a kormányhivatal élelmiszerlánc-biztonsági és állategészségügyi feladatokat ellátó főosztályát vezeti.
(10) A járási főállatorvos a járási hivatal Élelmiszerlánc-biztonsági és Állategészségügyi Osztályát vezeti.
4. Munkáltatói jogkör gyakorlása
5. § (1) A munkáltatói jogokat, ha jogszabály eltérően nem rendelkezik
a) a kormányhivatal kormánytisztviselői, valamint munkavállalói felett – ide nem értve a b) és c) pontban meghatározottakat – a főispán;
b) a járási hivatalvezető felett – a kinevezés és a felmentés, valamint a hivatalvesztés fegyelmi büntetés kiszabása kivételével – a főispán;
c) a járási hivatal kormánytisztviselői, valamint munkavállalói felett a járási hivatalvezető
gyakorolja a jogszabályokban meghatározott módon.
(2) A járási hivatalvezető a kormányhivatal költségvetését érintő munkáltatói jogkörét a főispán egyetértésével és a kormányhivatal gazdasági vezetőjének ellenjegyzése mellett gyakorolhatja.
(3) A munkáltatói jogkör gyakorlója utasíthatja a kormánytisztviselőt a kormányhivatal vagy a járási hivatal bármely szervezeti egysége feladatkörét érintő hatósági feladatellátás során szükséges szakkérdés vizsgálatában való közreműködésre.
(4) Amennyiben a (3) bekezdés szerinti közreműködés gyakorlása során a kormánytisztviselővel szemben munkáltatói intézkedés – így különösen fegyelmi jogkör gyakorlása – szükséges, azt a szakkérdés eldöntéséhez megkereséssel forduló főispán vagy járási hivatal vezetője a kért intézkedés és az indokok megjelölésével írásban kezdeményezi a munkáltatói jogkör gyakorlójánál.
5. A helyettesítés rendje
6. § (1) A főispán általános helyettese a főigazgató.
(2) Távollét vagy akadályoztatás esetén
a) a főigazgatót az igazgató;
b) az igazgatót a főispán által kijelölt szakmai vezető;
c) a járási hivatalvezetőt a járási hivatalvezető-helyettes, ennek hiányában a járási hivatalvezető által kijelölt szakmai vezető;
d) a járási hivatalvezető-helyettest a járási hivatalvezető által kijelölt szakmai vezető;
e) a főosztályvezetőt a főosztályvezető által kijelölt osztályvezető, ennek hiányában a főosztályvezető felett munkáltatói jogokat gyakorló által kijelölt szakmai vezető vagy kormánytisztviselő;
f) az osztályvezetőt a főosztályvezető, vagy a főosztályvezető, vagy az osztályvezető által írásban kijelölt kormánytisztviselő
helyettesíti.
(3) Az álláshely betöltetlensége esetén
a) a főispánt a főigazgató;
b) a főigazgatót az igazgató;
c) az igazgatót a főispán által kijelölt szakmai vezető;
d) a járási hivatalvezetőt a járási hivatalvezető-helyettes, ennek hiányában a főispán által kijelölt, a járási hivatalnál foglalkoztatott szakmai vezető;
e) a járási hivatalvezető-helyettest a járási hivatalvezető által kijelölt szakmai vezető vagy kormánytisztviselő;
f) a főosztályvezetőt a főosztályvezető felett munkáltatói jogokat gyakorló által kijelölt szakmai vezető vagy kormánytisztviselő;
g) az osztályvezetőt a főosztályvezető vagy a főosztályvezető vagy az osztályvezető felett munkáltatói jogokat gyakorló által írásban kijelölt szakmai vezető vagy kormánytisztviselő
helyettesíti.
(4) Távollét vagy akadályoztatás esetén a helyettesítés rendjének további szabályait a főispán által kiadott ügyrend vagy normatív utasítás határozza meg.
6. A főispán
7. § A főispán a kormányhivatal vezetőjeként
a) vezeti a kormányhivatalt, gyakorolja a jogszabályokban meghatározott feladat- és hatásköröket, valamint ellátja a kormányhivatal közjogi szervezetszabályozó eszközökben meghatározott feladatait;
b) ellátja a jogszabályok és közjogi szervezetszabályozó eszközök által a költségvetési szerv vezetőjének hatáskörébe utalt feladatokat;
c) biztosítja a kormányhivatal szervezeti egységei feladatellátásának feltételeit;
d) gondoskodik a jogszabályban előírt belső szabályzatok elkészítéséről;
e) gondoskodik a belső kontrollrendszer létrehozásáról, működtetéséről és fejlesztéséről, valamint a belső ellenőrzés kialakításáról és megfelelő működtetéséről;
f) koordinálja az általános adatvédelmi rendeletben, információs önrendelkezési jogról és az információszabadságról szóló törvényben és a minősített adat védelméről szóló törvényben meghatározott feladatok ellátását, kezdeményezi a kormányhivatal feladat- és hatáskörébe tartozó adat minősítését és a minősítés felülvizsgálatát, kijelöli az adatvédelmi tisztviselőt;
g) gondoskodik az integritásirányítási rendszer működtetéséről, az integritási és korrupciós kockázatokra vonatkozó bejelentések fogadásáról és kivizsgálásáról, a szervezeti integritást sértő események kezeléséről, és mindennek, valamint a kontrollkörnyezet kialakítása és az integrált kockázatkezelés koordinációja érdekében integritás tanácsadót jelöl ki;
h) ellátja a Miniszterelnökséget vezető miniszter feladatkörét érintő ágazati honvédelmi feladatokról szóló rendeletben meghatározott honvédelmi feladatokat.
7. A főigazgató
8. § A főigazgató ellátja a kormányhivatalra vonatkozó jogszabályokban, közjogi szervezetszabályozó eszközökben – különösen a Szabályzatban –, valamint a kinevezési okmányában meghatározott feladatokat.
8. Az igazgató
9. § Az igazgató
a) segíti a főigazgató munkáját;
b) közreműködik a kormányhivatal munkájának összehangolásában;
c) ellátja a kormányhivatalra vonatkozó jogszabályokban, közjogi szervezetszabályozó eszközökben – különösen a Szabályzatban –, valamint a kinevezési okmányában meghatározott feladatokat.
9. A gazdasági vezető
10. § A gazdasági vezető – a 12. §-ban meghatározottakon túl – ellátja
a) az államháztartásról szóló törvényben;
b) az államháztartásról szóló törvény végrehajtásáról szóló kormányrendeletben;
c) az egyéb jogszabályokban és közjogi szervezetszabályozó eszközökben
meghatározott feladatokat.
10. A járási hivatalvezető
11. § A járási hivatalvezető a 12. §-ban meghatározottakon túl
a) gyakorolja a járási hivatal jogszabályokban és közjogi szervezetszabályozó eszközökben meghatározott feladat- és hatásköreit;
b) ellátja a jogszabályok és közjogi szervezetszabályozó eszközök által a járási hivatalvezető hatáskörébe utalt feladatokat;
c) kezdeményezi a munkavégzés személyi és tárgyi feltételei biztosításához szükséges intézkedések megtételét;
d) gondoskodik a járási hivatal kormánytisztviselői kinevezési okmányának és munkavállalói munkaszerződésének, valamint munkaköri leírásának elkészítéséről és kiadásáról;
e) szervezi és ellenőrzi a járási hivatal feladatainak végrehajtását, biztosítja az ügyintézés szakszerűségét, a szakmai követelmények érvényesülését.
11. A kormányhivatal szervezeti egységeinek vezetői
12. § A kormányhivatal szervezeti egységeinek vezetői
a) a jogszabályoknak és a szakmai követelményeknek megfelelően – a vezetőjüktől kapott utasítás és iránymutatás alapján – vezetik és ellenőrzik a szervezeti egység munkáját, és felelősek a szervezeti egység feladatainak ellátásáért;
b) döntenek a szervezeti egység feladatkörébe utalt ügyekben;
c) a jogszabályokban, normatív utasításokban és a felettes vezetőik által meghatározottak szerint beszámolót, jelentéseket készítenek, tájékoztatást adnak, adatokat közölnek;
d) ellátják a kormányhivatalra vonatkozó jogszabályokban, közjogi szervezetszabályozó eszközökben – különösen a Szabályzatban –, valamint a kinevezési okmányukban meghatározott feladatokat;
e) gyakorolják a szervezeti egység feladatkörébe tartozó átruházott hatásköröket;
f) gondoskodnak a szervezeti egység kormánytisztviselői kinevezési okmányának és munkavállalói munkaszerződésének, valamint munkaköri leírásának elkészítéséről;
g) szervezik és ellenőrzik a szervezeti egység feladatainak végrehajtását, biztosítják az ügyintézés szakszerűségét, a szakmai követelmények érvényesülését;
h) kezdeményezik a munkavégzés személyi és tárgyi feltételei biztosításához szükséges intézkedések megtételét.
A KORMÁNYHIVATAL TÁJÉKOZTATÁSI ÉS DÖNTÉS-ELŐKÉSZÍTÉSI FÓRUMAI
12. A tájékoztatási és döntés-előkészítési fórumok közös szabályai
13. § (1) A kormányhivatal tájékoztatási és döntés-előkészítési fórumai
a) a főispáni értekezlet,
b) a főigazgatói értekezlet,
c) a járási hivatalvezetői értekezlet,
d) a munkacsoport,
e) a fővárosi és megyei államigazgatási kollégium,
f) a koordinációs értekezlet.
(2) Az értekezletet az értekezlet vezetője által meghatározott rendszerességgel, illetve szükség esetén soron kívül kell összehívni. Az összehívásról az értekezlet vezetője által kijelölt személy gondoskodik.
(3) Az értekezleten elhangzottakról, az ott meghatározott feladatokról, iránymutatásokról és tájékoztatásokról emlékeztető készül, melyet az értekezlet vezetője hagy jóvá. Az emlékeztetőt az értekezlet résztvevői és az értekezleten meghatározott feladatok végrehajtásáért felelősök részére meg kell küldeni. Az emlékeztető egy példányát akkor is meg kell küldeni a főispán részére, ha a főispán az értekezleten nem vett részt.
(4) A főispán az (1) bekezdésben meghatározottakon túl a helyi sajátosságokat és az egyes szervezeti egységek igényeit figyelembe véve a kormányhivatalon belül további tájékoztatási és döntés-előkészítési fórumokat hozhat létre.
(5) A (4) bekezdés szerinti tájékoztatási és döntés-előkészítési fórumokra a (2) és (3) bekezdésben foglaltakat megfelelően alkalmazni kell azzal, hogy annak vezetőjét a főispán jelöli ki, tagjait a vezető javaslatára a főispán határozza meg.
13. A főispáni értekezlet
14. § A főispáni értekezlet résztvevői a főispán, a főigazgató, az igazgató, a gazdasági vezető, a főispán által közvetlenül vezetett szervezeti egységek vezetői, a járási hivatalvezetők, valamint a főispán által meghívottak. A főispáni értekezletet a főispán vezeti.
14. Főigazgatói értekezlet
15. § A főigazgatói értekezlet résztvevői a főigazgató, az igazgató, a gazdasági vezető, a főispán által közvetlenül vezetett szervezeti egységek vezetői, valamint a főigazgató által meghívottak. A főigazgatói értekezletet a főigazgató vezeti.
15. Járási hivatalvezetői értekezlet
16. § A járási hivatalvezetői értekezlet résztvevői a járási hivatalvezető, a járási hivatalvezető-helyettes, a járási hivatal szervezeti egységeinek vezetői, valamint a járási hivatalvezető által meghívottak. A járási hivatalvezetői értekezletet a járási hivatalvezető vezeti.
16. A munkacsoport
17. § (1) A főispán, a főigazgató, a járási hivatalvezető a több szervezeti egység feladatkörét érintő, eseti feladat elvégzésére munkacsoportot hozhat létre. A munkacsoport létrehozásáról szóló utasításban meg kell határozni a munkacsoport feladatát, vezetőjét, tagjait és működésének időtartamát.
(2) A munkacsoport célja a meghatározott feladat komplex megközelítésű, a szakterületek kiemelt együttműködésén alapuló hatékony megoldása, illetve az ehhez szükséges javaslatok felvázolása, kidolgozása.
(3) A munkacsoport tagjait a helyettesítésükre egyébként jogosult személy helyettesítheti.
(4) A munkacsoport vezetője a munkacsoport által elvégzett feladat teljesítéséről a munkacsoport létrehozásáról döntő vezetőt köteles tájékoztatni.
17. A fővárosi és megyei államigazgatási kollégium
18. § (1) A fővárosi és megyei államigazgatási kollégium (a továbbiakban: Kollégium) a főispán véleményező, a feladatellátás területi szintű összehangolását elősegítő testülete.
(2) A Kollégium elnöke a főispán, tagjai a főigazgató, a 4. § (3) bekezdés a), b) és d) pontjában meghatározott vezetők, a fővárosi és megyei kormányhivatal koordinációs és ellenőrzési jogkörébe tartozó területi államigazgatási szervek vezetői, valamint a főispán által meghívottak.
(3) A Kollégium ülésén az államigazgatási feladatot ellátó más szerv főispán által meghívott vezetője tanácskozási joggal vehet részt.
(4) A Kollégium létrehozásáról, működéséről, ügyrendjének előkészítéséről és ülésének összehívásáról, valamint a Kollégium által hozott állásfoglalások előkészítéséről és azok végrehajtásának figyelemmel kíséréséről a főispán gondoskodik.
(5) A Kollégium működésének részletes szabályait a Kollégium ügyrendje tartalmazza. A főispán a Kollégium ülését szükség esetén az ügyrendben meghatározottaktól eltérően is összehívhatja.
18. Koordinációs értekezletek
19. § (1) A főispán szükség szerint, a Kollégium tagjainak részvételével, a feladat- és hatáskörrel rendelkező központi államigazgatási szervek vezetőinek egyidejű tájékoztatása mellett megyei koordinációs értekezletet hívhat össze valamely több ágazatot érintő feladat vagy feladatok ellátásának előmozdítására.
(2) A főigazgató az államigazgatási feladatokat ellátó, államigazgatási hatósági jogkörben eljáró helyi önkormányzati szervek vonatkozásában szakmai-koordinációs értekezletet hívhat össze.
A KORMÁNYHIVATAL MŰKÖDÉSÉVEL KAPCSOLATOS RENDELKEZÉSEK
19. A kiadmányozás rendje
20. § (1) A kiadmányozási jog az ügyben történő intézkedésre, közbenső intézkedésre, döntésre, valamint külső szervnek vagy személynek címzett irat kiadására ad felhatalmazást. A kiadmányozási jog magában foglalja az intézkedést, a közbenső intézkedést, a döntést, a döntés kialakításának, valamint az irat irattárba helyezésének jogát. A kiadmányozott irat tartalmáért és alakiságáért a kiadmányozó felelős.
(2) A kormányhivatal szervezeti egységeinél a kiadmányozási jogköröket úgy kell meghatározni, hogy a jogszerűség és a szakszerűség mellett biztosítsa a gyors és folyamatában ellenőrizhető ügyintézést, feladatellátást. A kiadmányozásra jogosultaknak a döntést – az előkészítés ellenőrzését követően – a törvényesség és a szakszerűség betartásával az előírt határidőben kell meghozniuk.
(3) A kormányhivatalnál a kiadmányozási jog jogosultja:
a) a kormányhivatal, illetve a főispán hatáskörébe tartozó ügyekben a főispán;
b) a járási hivatal, illetve a járási hivatalvezető hatáskörébe tartozó ügyekben a járási hivatalvezető.
(4) A kiadmányozási jog jogosultjának távolléte vagy akadályoztatása esetén – ha jogszabály eltérően nem rendelkezik – a helyettesítési rend szabályainak megfelelően alakul a kiadmányozási jog gyakorlása.
(5) A kiadmányozási jog normatív utasításban kiadott kiadmányozásról szóló szabályzatban, meghatározott ügycsoportok tekintetében részben vagy egészben átruházható, az átruházott kiadmányozási jog visszavonható. Az átruházás nem érinti a hatáskör jogosultjának személyét és felelősségét. Az átruházott kiadmányozási jog tovább nem delegálható. Nem minősül a kiadmányozási jog tovább delegálásának, ha a kiadmányozási jog címzettjét távolléte vagy akadályoztatása esetén a helyettesítésre vonatkozó szabályok szerint helyettesítik.
(6) Hatósági ügyben a kiadmányozási jog kizárólag a szakmai feladatellátásért a Szabályzatban megjelölt felelős szervezeti egység kormánytisztviselőjére ruházható át.
20. A munkavégzés általános szabályai
21. § (1) A főispán, a főigazgató, továbbá a járási hivatal vonatkozásában a járási hivatalvezető kivételével, valamint a (2) bekezdésben meghatározott kivételekkel a szakmai vezető a közvetlen vezetése vagy irányítása alá nem tartozó szervezeti egység kormánytisztviselője és munkavállalója részére utasítást nem adhat.
(2) Az igazgató a feladatkörének ellátásával kapcsolatban közvetlenül utasítást adhat a közvetlen irányítása alá nem tartozó szervezeti egység kormánytisztviselőjének és munkavállalójának. Erről az utasítást végrehajtónak – a feladat végrehajtásának egyidejű megkezdése mellett – a szervezeti egységet irányító vezetőt haladéktalanul tájékoztatnia kell.
(3) A főispántól, a főigazgatótól, valamint a járási hivatalvezetőtől közvetlenül kapott utasítás végrehajtását a szolgálati út megtartásával kell teljesíteni. Halaszthatatlanul sürgős ügyekben az intézkedésben távolléte miatt akadályozott közvetlen vezető egyetértését telefonon vagy elektronikus úton kell beszerezni. Ennek megtörténtét – vagy amennyiben erre sincs lehetőség, ezt a körülményt – az ügyiraton fel kell tüntetni, és az ügyiratot haladéktalanul a következő felettes vezetőhöz kell eljuttatni.
(4) A (2) bekezdés szerinti utasítás – kivéve a főispán és a járási hivatalvezető utasítási jogát – nem terjedhet ki az utasítást adó vezető közvetlen vezetése vagy irányítása alá nem tartozó szervezeti egység kormánytisztviselőjének hatósági feladatai ellátására.
21. Együttműködési kötelezettség, csoportos munkavégzés
22. § (1) A kormányhivatal valamennyi kormánytisztviselője és munkavállalója köteles a kormányhivatali feladatok végrehajtásában egymással együttműködni. A szervezeti egységek közötti együttműködés kialakításáért a szervezeti egységek vezetői a felelősek. Az egyeztetésért, illetve azért, hogy a feladat ellátásában a többi érintett szervezeti egység álláspontja összehangoltan érvényesüljön, az a szervezeti egység felelős, amelynek az ügy intézése a feladatkörébe tartozik, vagy akit erre a főispán kijelölt.
(2) A főispán az összetett megközelítést és több szakterület szoros együttműködését igénylő feladat elvégzése érdekében a feladatkörükben érintett szakmai vezetők és a tárgykör szerint illetékes ügyintézők hatékony együttműködésével megvalósuló csoportos munkavégzést rendelhet el.
(3) A csoportos munkavégzés során a feladatkörükben érintett szakmai vezetőket és a tárgykör szerint illetékes ügyintézőket a komplex feladat megfelelő határidőben történő elvégzése érdekében együttműködési kötelezettség és felelősség terheli.
23. § (1) A kormányhivatalok feladataik ellátása során együttműködnek egymással.
(2) A kormányhivatal együttműködik
a) a Miniszterelnökség Területi Közigazgatásért Felelős Államtitkárságával a kormányhivatalok működésének irányításával kapcsolatos feladatok végrehajtásában;
b) a szakmai irányító miniszterek által vezetett minisztériumokkal, valamint központi államigazgatási szervvel;
c) a szakmai irányításban közreműködő központi hivatalokkal;
d) a Belügyminisztériummal, amely ellátja az okmányirodák feladataiért felelős szerv feladatait, közreműködik a közigazgatás-szervezésért felelős miniszternek a kormányablakok ügyfélszolgálati tevékenységének szakmai irányításával, ezzel összefüggésben az ügyfélszolgálati működésének fejlesztésével, elemzésével és monitoringjával kapcsolatos feladatainak ellátásában és az e-közigazgatásért felelős miniszter szakmai irányításával felügyeletet gyakorol a kormányhivatal informatikai tevékenysége felett;
e) a Nemzeti Védelmi Szolgálattal az integritásirányítási rendszer működtetésével és a korrupció megelőzésével kapcsolatos feladatok végrehajtásában.
22. Szakkérdés vizsgálatára vonatkozó különös szabályok
24. § (1) A kormányhivatalok a hatósági feladatellátás során felmerülő szakkérdés és nem ágazati feltételek (a továbbiakban együtt: szakkérdés) vizsgálatában együttműködnek.
(2) A hatósági feladatellátás során felmerülő olyan szakkérdés esetén, amelynek elbírálásához a szükséges szakmai ismerettel rendelkező humán-, illetve tárgyi erőforrás nem áll rendelkezésre, vagy a költséghatékonyság indokolja, a főispán – a járási hivatalvezető vagy a hatósági feladatellátásért felelős főosztályvezető javaslatára – megkeresi a humán- vagy tárgyi erőforrással rendelkező kormányhivatalt, és ezzel egyidejűleg a szakkérdés eldöntéséhez szükséges, rendelkezésre álló adatokat megküldi részére.
(3) A főispán a megkeresést követően haladéktalanul utasítja a szakmai ismerettel rendelkező kormánytisztviselőt, illetve a tárgyi erőforrás birtokában lévő szervezeti egység vezetőjét, hogy a szakkérdés ügyében járjon el. A kormánytisztviselő a szakkérdés vizsgálata során a vizsgálatot kérő kormányhivatal feladatellátásért felelős szervezeti egysége vezetőjének utasításai szerint köteles eljárni.
25. § (1) A kormányhivatal járási hivatalai a hatósági feladatellátás során felmerülő szakkérdés vizsgálatában kötelesek együttműködni egymással és a kormányhivatal szervezeti egységeivel.
(2) A hatósági feladatellátás során felmerülő olyan szakkérdés esetén, amelynek elbírálásához a szükséges szakmai ismerettel rendelkező humán-, illetve tárgyi erőforrás nem áll a járási hivatal rendelkezésére, vagy a költséghatékonyság indokolja, a járási hivatal vezetője megkeresi a főispánt, illetve a humán- vagy tárgyi erőforrással rendelkező másik járási hivatal vezetőjét, egyidejűleg a szakkérdés elbírálásához szükséges, rendelkezésre álló adatokat megküldi részére.
(3) A főispán, illetve a járási hivatalvezető a megkeresést követően haladéktalanul utasítja a szükséges szakmai ismerettel rendelkező kormánytisztviselőt foglalkoztató vagy a tárgyi erőforrás birtokában lévő szervezeti egység vezetőjét, hogy a szakkérdés ügyében járjon el. A szakkérdés vizsgálata során a kormánytisztviselő a vizsgálatot kérő szervezeti egység vezetőjének utasításai szerint köteles eljárni.
26. § A 24. és 25. § esetében a hatósági eljárást lefolytató szervezeti egység az eljárás során felmerülő szakkérdés vizsgálatát elsődlegesen a szakkérdés megítélésére megfelelő szakértelemmel rendelkező szervezeti egység bevonásával végzi.
27. § (1) A 24. §-ban foglalt – a kormányhivatalok közötti – együttműködés részletszabályait a kormányhivatalok keretmegállapodásban állapíthatják meg.
(2) A 25. §-ban foglalt – a kormányhivatalon belüli – együttműködés további eljárási szabályait ügyrendben kell megállapítani.
23. Ügyintézési határidő
28. § (1) Az ügyek intézése a vonatkozó jogszabályok által meghatározottak szerint, illetve a közvetlen vezető által előírt határidőben történik.
(2) Az ügyintézési határidő az adott ügyekre vonatkozó anyagi és eljárási jogszabályokban, valamint közjogi szervezetszabályozó eszközökben meghatározott határidő.
(3) Az ügyintéző feladatainak ütemezése során úgy jár el, hogy a szakkérdés vizsgálatára szakértelemmel rendelkező szervezeti egység véleménye, továbbá a vezetői jóváhagyás a határidő lejárta előtt, észszerű időben beszerezhető legyen.
(4) Ha az ágazati jogszabály hatálya alá nem tartozó beadvány az előírt határidő alatt érdemben nem intézhető el, akkor az ügyintéző a késedelem okáról és az ügyintézés várható időpontjáról felettesét tájékoztatja. Ilyen esetben a vezető a továbbiakra nézve döntést hoz, útmutatást ad, amelyről az ügyben érintetteket, illetve az ügyfeleket haladéktalanul tájékoztatni kell.
24. A kormányhivatal képviselete
29. § A kormányhivatalt
a) a kormányhivatal, illetve a főispán hatáskörébe tartozó ügyekben a főispán;
b) a járási hivatal, illetve a járási hivatalvezető hatáskörébe tartozó ügyekben a járási hivatalvezető;
c) jogszabályban meghatározott hatáskörében a hatáskörrel rendelkező személy írásbeli meghatalmazása alapján a kormányhivatal kormánytisztviselője
képviseli.
25. A sajtó tájékoztatásával kapcsolatos eljárás
30. § (1) Az országos és a kiemelt jelentőségű ügyekben a sajtó tájékoztatását a főispán a Miniszterelnökség Területi Közigazgatásért Felelős Államtitkárságával egyeztetve végzi.
(2) A sajtó tájékoztatásával kapcsolatos eljárás részletes szabályait külön normatív utasítás határozza meg.
26. Ügyrend
31. § (1) A kormányhivatal működési rendjének szabályozására egységes ügyrendet kell kiadni. A kormányhivatal ügyrendje az érintett szervezeti egységekre vonatkozó közös szabályokból, a főispán által közvetlenül vezetett szervezeti egységek, valamint a járási hivatalok ügyrendjeit tartalmazó mellékletekből áll.
(2) A kormányhivatal ügyrendjének közös szabályai tartalmazzák különösen
a) a feladatok önálló szervezeti egységek közötti megoszlását és a munkafolyamatok leírását, valamint a szakkérdés vizsgálatában történő együttműködés további szabályait;
b) a szervezeti egységek vezetőinek feladat- és hatáskörét;
c) a szervezeti egységek vezetőinek helyettesítési rendjét;
d) a szervezeti egységek kormányhivatalon belüli és kívüli kapcsolattartásának módját, szabályait.
(3) Az ügyrend mellékletei (a főispán által közvetlenül vezetett önálló szervezeti egységek, valamint a járási hivatalok ügyrendje) tartalmazzák különösen
a) a szervezeti egység által ellátott feladatok szervezeti egységen belüli megoszlását és a munkafolyamatok leírását;
b) a szervezeti egység kormánytisztviselőinek és munkavállalóinak feladat- és hatáskörét;
c) a kormánytisztviselők és munkavállalók helyettesítési rendjét.
(4) Az ügyrend jogszabállyal, valamint a kormányhivatalra vonatkozó normatív utasítással – különösen a Szabályzattal – ellentétes rendelkezést nem tartalmazhat.
(5) Az egységes ügyrendet a főispán adja ki. Az ügyrend mellékletét képező járási hivatali ügyrendeket a járási hivatalvezető is aláírja.
(6) A Védelmi Bizottság Titkársága ügyrendjét a főispán jóváhagyását megelőzően, véleményezés céljából a szakmai irányítók részére is meg kell küldeni.
A FŐVÁROSI ÉS MEGYEI KORMÁNYHIVATAL FELADATAI
27. Főispáni kabinet és főigazgatói titkársági feladatok
32. § (1) A kormányhivatalok szervezeti egységei a főispáni kabinet és főigazgatói titkársági feladatok körében
a) közreműködnek a főispán és a főigazgató feladatainak ellátásában;
b) segítik a főispán, a főigazgató és az igazgató munkáját, e körben koordinációs feladatokat láthatnak el;
c) kontrolling tevékenységet folytathatnak, melynek keretében ellenőrzik a főispán gazdasági, pénzügyi döntéseinek végrehajtását.
(2) A Főispáni Kabinetben feladatai tekintetében közvetlenül a főispán felügyelete alá tartozó adatvédelmi tisztviselő és integritás tanácsadó működik.
28. Integritásirányítási feladatok
33. § A kormányhivatalok szervezeti egységei az integritásirányítási feladatok körében az integritás tanácsadó koordinálásával közreműködnek
a) a kontrollkörnyezet kialakításában,
b) a működési folyamatok feltérképezésében és leírásában,
c) az integrált kockázatkezelési rendszer kialakításában és működtetésében,
d) az integritási és korrupciós kockázatokra vonatkozó bejelentések kivizsgálásában és a szervezeti integritást sértő események kezelésében, valamint
e) a szervezeti integritás erősítése érdekében szükséges egyéb szervezetfejlesztési feladatok ellátásában.
29. Belső ellenőrzési feladatok
34. § A kormányhivatalok szervezeti egységei a belső ellenőrzési feladatok körében ellátják
a) az államháztartásról szóló törvényben és az annak felhatalmazása alapján kiadott rendeletekben, így különösen a költségvetési szervek belső kontrollrendszeréről és belső ellenőrzéséről szóló kormányrendeletben, valamint
b) az egyéb jogszabályokban
meghatározott feladatokat.
30. Állami főépítészi feladatok
35. § Az Állami Főépítészi Iroda ellátja
a) a főépítészi tevékenységről szóló kormányrendeletben,
b) a településrendezési és az építészeti-műszaki tervtanácsokról szóló kormányrendeletben,
c) a területfejlesztésről és a területrendezésről szóló törvényben és az annak felhatalmazása alapján kiadott rendeletekben,
d) a Magyarország és egyes kiemelt térségeinek területrendezési tervéről szóló törvényben és az annak felhatalmazása alapján kiadott rendeletekben,
e) az épített környezet alakításáról és védelméről szóló törvényben és az annak felhatalmazása alapján kiadott rendeletekben,
f) a településkép védelméről szóló törvény és annak felhatalmazása alapján kiadott rendeletekben,
g) az egyes földügyi eljárások részletes szabályairól szóló kormányrendeletben, valamint
h) az egyéb jogszabályokban
meghatározott feladatokat.
31. Koordinációs feladatok
36. § A kormányhivatalok szervezeti egységei a koordinációs feladatok körében ellátják
a) a kormányzati igazgatásról szóló törvényben, a fővárosi és megyei kormányhivatalokról, valamint a járási (fővárosi kerületi) hivatalokról szóló kormányrendeletben meghatározott,
aa) a fővárosi és megyei államigazgatási kollégium működésével kapcsolatos adminisztrációs és koordinációs feladatokat,
ab) az éves beszámolóval, az ellenőrzési és mintavételi tervekkel kapcsolatos koordinációs feladatokat,
ac) az ügyrendben megjelölt ellenőrzési feladatokat,
ad) az ügyrendben megjelölt koordinációs feladatokat,
ae) az ügyrendben megjelölt képzési, továbbképzési és szervezési feladatokat,
af) a közigazgatás-korszerűsítési és minőségfejlesztési feladatokat,
b) az általános adatvédelmi rendeletben, az információs önrendelkezési jogról és az információszabadságról szóló törvényben, az államháztartásról szóló törvényben és az azok felhatalmazása alapján kiadott rendeletekben meghatározott adatvédelmi és közzétételi feladatokat,
c) a kormányzati stratégiai irányításról szóló kormányrendeletben meghatározott, az intézményi munkaterv elkészítésével kapcsolatos feladatokat,
d) a köziratokról, a közlevéltárakról és a magánlevéltári anyag védelméről szóló törvényben, valamint az annak felhatalmazása alapján kiadott rendeletekben meghatározott, az iratkezelés felügyeletével kapcsolatos feladatokat.
32. Humánpolitikai feladatok
37. § A kormányhivatalok szervezeti egységei a humánpolitikai feladatok körében ellátják
a) a kormányzati igazgatásról szóló törvényben, a munka törvénykönyvéről szóló törvényben, valamint az azok felhatalmazása alapján kiadott rendeletekben és egyéb jogszabályokban meghatározott, a foglalkoztatási jogviszonnyal kapcsolatos munkáltatói feladatokat, illetve közreműködnek azok végrehajtásában,
b) a fővárosi és megyei kormányhivatalokról, valamint a járási (fővárosi kerületi) hivatalokról szóló kormányrendeletben meghatározott – ügyrendben megjelölt – ellenőrzési feladatokat.
33. Pénzügyi, gazdálkodási és számviteli feladatok
38. § A kormányhivatalok szervezeti egységei a pénzügyi, gazdálkodási és számviteli feladatok körében ellátják
a) az államháztartásról szóló törvényben és az annak felhatalmazása alapján kiadott rendeletekben,
b) a Magyarország központi költségvetéséről szóló törvényben,
c) a számvitelről szóló törvényben és az annak felhatalmazása alapján kiadott rendeletekben,
d) az állami vagyonról szóló törvényben és az annak felhatalmazása alapján kiadott rendeletekben,
e) a közbeszerzésekről szóló törvényben és az annak felhatalmazása alapján kiadott rendeletekben,
f) a nemzeti vagyonról szóló törvényben és az annak felhatalmazása alapján kiadott rendeletekben,
g) a hazai és uniós forrásokkal összefüggő pályázatok, projektek kapcsán a pályázati kiírásban, valamint
h) az egyéb jogszabályokban
meghatározott, a költségvetési szervekre vonatkozó pénzügyi, gazdálkodási, vagyongazdálkodási és üzemeltetési feladatokat.
34. Informatikai feladatok
39. § (1) A kormányhivatalok szervezeti egységei az informatikai feladatok körében üzemeltetik és támogatják a kormányhivatal informatikai rendszerét, továbbá ellátják
a) az anyakönyvi eljárásról szóló törvényben és az annak felhatalmazása alapján kiadott rendeletekben,
b) az elektronikus ügyintézés részletszabályairól szóló kormányrendeletben,
c) az információs önrendelkezési jogról és az információszabadságról szóló törvényben és az annak felhatalmazása alapján kiadott rendeletekben,
d) az általános közigazgatási rendtartásról szóló törvényben és az annak felhatalmazása alapján kiadott rendeletekben,
e) a polgárok személyi adatainak és lakcímének nyilvántartásáról szóló törvényben és az annak felhatalmazása alapján kiadott rendeletekben,
f) a választási eljárásról szóló törvényben és az annak felhatalmazása alapján kiadott rendeletekben,
g) az egyéb jogszabályokban
meghatározott informatikai feladatokat.
(2) A kormányhivatalok szervezeti egységei az informatikai feladatok körében ellátják a fővárosi és megyei kormányhivatalokról, valamint a járási (fővárosi kerületi) hivatalokról szóló kormányrendeletben meghatározott ellenőrzési feladatokat.
35. Jogi feladatok
40. § A kormányhivatalok szervezeti egységei a jogi feladatok körében
a) jogi szakmai segítséget nyújtanak a kormányhivatal szervezeti egységei számára,
b) vizsgálják a kormányhivatal szervezeti egységei által előkészített normatív utasítások jogszabályoknak és közjogi szervezetszabályozó eszközöknek való megfelelését.
36. Perképviseleti feladatok
41. § A kormányhivatalok szervezeti egységei a perképviseleti feladatok körében ellátják a kormányhivatal főispán által normatív utasításban vagy egyedileg meghatározott ügyeivel kapcsolatos peres és nemperes képviseletet.
37. Ügyfélszolgálati feladatok
42. § A kormányhivatalok szervezeti egységei az ügyfélszolgálati feladatok körében ellátják a fővárosi és megyei kormányhivatalokról, valamint a járási (fővárosi kerületi) hivatalokról szóló kormányrendeletben, valamint az egyéb jogszabályokban meghatározott ügyfélszolgálati feladatokat.
38. Törvényességi felügyeleti feladatok
43. § A kormányhivatalok szervezeti egységei a törvényességi felügyeleti feladatok körében
a) ellátják a Magyarország helyi önkormányzatairól szóló törvényben és az annak felhatalmazása alapján kiadott rendeletekben, valamint egyéb jogszabályokban meghatározott, a helyi önkormányzatok törvényességi felügyeletével, illetve a területszervezési eljárással kapcsolatos feladatokat,
b) ellátják a nemzetiségek jogairól szóló törvényben és egyéb jogszabályokban a kormányhivatal részére a nemzetiségi önkormányzatokkal kapcsolatosan megállapított feladatokat,
c) ellátják a területfejlesztésről és a területrendezésről szóló törvényben, valamint egyéb jogszabályokban meghatározott, a területfejlesztési önkormányzati társulások és a térségi fejlesztési tanácsok törvényességi felügyeletével kapcsolatos feladatokat,
d) a közbeszerzésekről szóló törvényben meghatározottak alapján vizsgálat lefolytatását kezdeményezik a közbeszerzési ügyekben felülvizsgálatra jogosult szervnél, amennyiben a kormányhivatal feladatainak ellátása során ennek szükségessége felmerül,
e) a nem közművel összegyűjtött háztartási szennyvíz begyűjtésére vonatkozó közszolgáltatás ellátására vonatkozó kötelezettségének eleget nem tevő települési önkormányzattal szemben kezdeményezik a költségvetési támogatás visszatartását, illetve zárolását, és ellátják ezzel összefüggésben a vízgazdálkodásról szóló törvényben és annak felhatalmazása alapján kiadott rendeletekben meghatározott feladatokat,
f) ellátják a Nemzeti Jogszabálytárról szóló kormányrendeletben meghatározott feladatokat,
g) gondoskodnak az önkormányzatok adatainak Országos Statisztikai Adatgyűjtési Program keretében történő, valamint egyéb, jogszabály alapján gyűjtött adatok aktualizálásáról.
39. Általános hatósági feladatok
44. § (1) A kormányhivatalok szervezeti egységei az általános hatósági feladatok körében ellátják azon hatósági eljárásokkal kapcsolatos feladatokat, és gyakorolják azon hatásköröket, amelyek vonatkozásában jogszabály eljáró hatóságként vagy felügyeleti szervként a kormányhivatalt vagy a főispánt jelöli ki, így különösen
a) az állatok védelméről és kíméletéről szóló törvényben,
b) az egészségügyről szóló törvényben,
c) a hadigondozásról szóló törvényben,
d) a mező- és erdőgazdasági földek forgalmáról szóló törvényben,
e) a társasházakról szóló törvényben,
f) a temetőkről és a temetkezésről szóló törvényben,
g) az adózás rendjéről szóló törvényben,
h) az anyakönyvi eljárásról szóló törvényben,
i) a kereskedelemről szóló törvényben,
j) a közúti közlekedési nyilvántartásról szóló törvényben,
k) a közúti közlekedésről szóló törvényben,
l) a lakások és helyiségek bérletére, valamint az elidegenítésükre vonatkozó egyes szabályokról szóló törvényben,
m) a polgárok személyi adatainak és lakcímének nyilvántartásáról szóló törvényben,
n) a statisztikáról szóló törvényben,
o) az erdőről, az erdő védelméről és az erdőgazdálkodásról szóló törvényben,
p) a növényfajták állami elismeréséről, valamint a szaporítóanyagok előállításáról és forgalomba hozataláról szóló törvényben,
q) az állattenyésztésről szóló törvényben,
r) víziközmű-szolgáltatásról szóló törvényben,
s) a környezet védelmének általános szabályairól szóló törvényben,
t) a természet védelméről szóló törvényben,
valamint az azok felhatalmazása alapján kiadott rendeletekben meghatározott feladatokat.
(2) A kormányhivatalok szervezeti egységei a fővárosi és megyei hatósági feladatok körében
a) közreműködnek a Belső Piaci Információs Rendszer hazai működésének és az abban való részvételnek a szabályairól szóló kormányrendeletben meghatározott feladatok ellátásában;
b) ellátják a fővárosi és megyei kormányhivatalokról és a járási (fővárosi kerületi) hivatalokról szóló kormányrendeletben meghatározott – ügyrendben megjelölt – ellenőrzési feladatokat.
40. Agrártámogatással kapcsolatos feladatok
45. § A kormányhivatalok szervezeti egységei az agrártámogatással kapcsolatos feladatok körében ellátják a mezőgazdasági és agrár-vidékfejlesztési, valamint halászati támogatásokhoz és egyéb intézkedésekhez kapcsolódó eljárás egyes kérdéseiről szóló törvényben, valamint egyéb külön jogszabályokban meghatározott, a kormányhivatal feladat- és hatáskörébe tartozó, vagy átruházott feladatként a kifizető ügynökségi feladatok tekintetében a mezőgazdasági és vidékfejlesztési támogatásokkal összefüggő területi kezelésű kérelemkezelési, helyszíni ellenőrzési, megyei ügyfélszolgálati feladatokat. Közbenső szervezetként ellátják továbbá a Közös Agrárpolitika tagállami végrehajtásával összefüggő feladatokat ellátó egyes szervezetek kijelöléséről szóló kormányrendeletben a megyei kormányhivatalra átruházott feladatokat.
41. Oktatással kapcsolatos feladatok
46. § A kormányhivatalok szervezeti egységei az oktatással kapcsolatos feladatok körében ellátják
a) a közalkalmazottak jogállásáról szóló törvényben és az annak felhatalmazása alapján kiadott rendeletekben,
b) a nemzeti köznevelésről szóló törvényben és az annak felhatalmazása alapján kiadott rendeletekben,
c) az Oktatási Hivatalról szóló kormányrendeletben,
d) a szakképzésről szóló törvényben és az annak felhatalmazása alapján kiadott rendeletekben,
e) a szomszédos államokban élő magyarokról szóló törvényben és az annak felhatalmazása alapján kiadott rendeletekben,
f) a Magyarország helyi önkormányzatairól szóló törvényben
meghatározott feladatokat.
42. Szociális és gyámügyi feladatok
47. § A kormányhivatalok szervezeti egységei a szociális és gyámügyi feladatok körében ellátják
a) a szociális igazgatásról és szociális ellátásokról szóló törvényben,
b) a gyermekek védelméről és a gyámügyi igazgatásról szóló törvényben,
c) az Integrált Jogvédelmi Szolgálatról szóló kormányrendeletben,
d) a gyermekvédelmi és gyámügyi feladat- és hatáskörök ellátásáról, valamint a gyámhatóság szervezetéről és illetékességéről szóló kormányrendeletben és
e) egyéb külön jogszabályokban
meghatározott, a kormányhivatal feladat- és hatáskörébe tartozó feladatokat.
43. Építésügyi feladatok
48. § A kormányhivatalok szervezeti egységei az építésügyi feladatok körében ellátják a kormányhivatal feladat- és hatáskörét érintő, az építésügyi és építésfelügyeleti hatóságok kijelöléséről és működési feltételeiről szóló kormányrendeletben és egyéb külön jogszabályokban meghatározott építésügyi hatósági és építésfelügyeleti hatósági feladatokat.
44. Pártfogó felügyelői és igazságügyi feladatok
49. § A kormányhivatalok szervezeti egységei a pártfogó felügyelői és igazságügyi feladatok körében ellátják az igazságügyi szolgáltatásokkal kapcsolatos egyes feladat- és hatáskörökről szóló kormányrendeletben, valamint a pártfogó felügyelői tevékenységgel és az igazságügyi szolgáltatásokkal kapcsolatos egyéb jogszabályokban meghatározott, a kormányhivatal feladat- és hatáskörébe tartozó feladatokat.
45. Élelmiszerlánc-biztonsági és állategészségügyi feladatok
50. § A kormányhivatalok szervezeti egységei az élelmiszerlánc-biztonsági és állategészségügyi feladatok körében ellátják az élelmiszerláncról és hatósági felügyeletéről szóló törvényben, a földművelésügyi hatósági és igazgatási feladatokat ellátó szervek kijelöléséről szóló kormányrendeletben és egyéb külön jogszabályokban meghatározott, a kormányhivatal feladat- és hatáskörébe tartozó feladatokat.
46. Földhivatali feladatok
51. § A kormányhivatalok szervezeti egységei a földhivatali feladatok körében ellátják a földművelésügyi hatósági és igazgatási feladatokat ellátó szervek kijelöléséről, az egyes földügyi eljárások részletes szabályairól szóló kormányrendeletben és egyéb külön jogszabályokban meghatározott, a kormányhivatal feladat- és hatáskörébe tartozó feladatokat.
47. Földművelésügyi feladatok
52. § A kormányhivatalok szervezeti egységei a földművelésügyi feladatok körében ellátják a Nemzeti Élelmiszerlánc-biztonsági Hivatalról szóló kormányrendeletben, a földművelésügyi hatósági és igazgatási feladatokat ellátó szervek kijelöléséről szóló kormányrendeletben és egyéb külön jogszabályokban meghatározott, a kormányhivatal feladat- és hatáskörébe tartozó földművelésügyi feladatokat.
48. Egészségbiztosítási pénztári feladatok
53. § A kormányhivatalok szervezeti egységei az egészségbiztosítási pénztári feladatok körében ellátják az egészségbiztosítási szervekről szóló kormányrendeletben és egyéb külön jogszabályokban meghatározott, a kormányhivatal feladat- és hatáskörébe tartozó feladatokat.
49. Nyugdíjbiztosítási feladatok
54. § A kormányhivatalok szervezeti egységei a nyugdíjbiztosítási feladatok körében ellátják a társadalombiztosítási nyugellátásról szóló törvényben és végrehajtásáról szóló kormányrendeletben, a társadalombiztosítás ellátásaira jogosultakról, valamint ezen ellátások fedezetéről szóló törvényben és egyéb külön jogszabályokban meghatározott, a kormányhivatal feladat- és hatáskörébe tartozó feladatokat.
50. Foglalkoztatási és közfoglalkoztatási feladatok
55. § (1) A kormányhivatalok szervezeti egységei a foglalkoztatási és közfoglalkoztatási feladatok körében ellátják az állami foglalkoztatási szerv, a munkavédelmi és munkaügyi hatóság kijelöléséről, valamint e szervek hatósági és más feladatainak ellátásáról szóló kormányrendeletben és egyéb külön jogszabályokban meghatározott, a kormányhivatal feladat- és hatáskörébe tartozó feladatokat.
(2) A kormányhivatal foglalkoztatási feladatokat ellátó szervezeti egysége végzi a Gazdaság-újraindítási Foglalkoztatási Alappal kapcsolatos gazdálkodási, nyilvántartás-vezetési és adatszolgáltatási feladatokat, illetve az európai uniós források felhasználásával kapcsolatos szakmai és pénzügyi feladatokat.
51. Népegészségügyi feladatok
56. § A kormányhivatalok szervezeti egységei a népegészségügyi feladatok körében ellátják az egészségügyi hatósági és igazgatási tevékenységről szóló törvényben, a fővárosi és megyei kormányhivatal, valamint a járási (fővárosi kerületi) hivatal népegészségügyi feladatai ellátásáról, továbbá az egészségügyi államigazgatási szerv kijelöléséről szóló kormányrendeletben és egyéb külön jogszabályokban meghatározott, a kormányhivatal feladat- és hatáskörébe tartozó feladatokat.
52. A honosított és határon túli anyakönyvezéssel kapcsolatos feladatok
57. § A kormányhivatalok szervezeti egységei a hazai anyakönyvezéssel kapcsolatos feladataik körében ellátják az anyakönyvi eljárásról szóló törvényben, valamint egyéb külön jogszabályokban meghatározott, a kormányhivatal feladat- és hatáskörébe tartozó feladatokat.
53. Kisajátítási feladatok
58. § A kormányhivatalok szervezeti egységei a kisajátítási feladataik körében ellátják a kisajátításról szóló törvényben valamint egyéb külön jogszabályokban meghatározott, a kormányhivatal feladat- és hatáskörébe tartozó feladatokat.
54. Védelmi igazgatási, honvédelmi feladatok
59. § A kormányhivatalok szervezeti egységei a védelmi igazgatási és a honvédelmi feladatok körében ellátják
a) az egészségügyi válsághelyzeti ellátásról szóló kormányrendeletben,
b) az egészségügyről szóló törvényben és az annak felhatalmazása alapján kiadott rendeletekben,
c) a honvédelemről és a Magyar Honvédségről, valamint a különleges jogrendben bevezethető intézkedésekről szóló törvényben és az annak felhatalmazása alapján kiadott rendeletekben,
d) a honvédségi adatkezelésről, az egyes honvédelmi kötelezettségek teljesítésével kapcsolatos katonai igazgatási feladatokról szóló törvényben és az annak felhatalmazása alapján kiadott rendeletekben,
e) a katasztrófavédelemről szóló törvényben és az annak felhatalmazása alapján kiadott rendeletekben,
f) a nemzetgazdaság védelmi felkészítése és mozgósítása feladatai végrehajtásának szabályozásáról szóló kormányrendeletben
meghatározott feladatokat.
55. Rehabilitációs igazgatási feladatok
60. § A kormányhivatalok szervezeti egységei a rehabilitációs igazgatási feladatok körében ellátják a megváltozott munkaképességű személyek ellátásairól és egyes törvények módosításáról szóló törvényben, a törvény végrehajtására kiadott jogszabályokban, valamint az egyéb jogszabályokban meghatározott, a rehabilitációs és rokkantsági ellátás megállapításával kapcsolatos, valamint az egészségi állapot, fogyatékosság, közlekedőképesség minősítés szakkérdésének vizsgálatával összefüggő, feladat- és hatáskörükbe tartozó feladatokat.
56. Örökségvédelmi feladatok
61. § A kormányhivatalok szervezeti egységei ellátják a kulturális örökség védelmével kapcsolatos szabályokról szóló kormányrendeletben és egyéb külön jogszabályokban meghatározott, a feladat- és hatáskörükbe tartozó feladatokat.
57. Foglalkoztatás-felügyeleti és munkavédelmi feladatok
62. § A kormányhivatalok szervezeti egységei ellátják az állami foglalkoztatási szerv, a munkavédelmi és munkaügyi hatóság kijelöléséről, valamint e szervek hatósági és más feladatainak ellátásáról szóló kormányrendeletben és egyéb külön jogszabályokban meghatározott, a feladat- és hatáskörükbe tartozó feladatokat.
58. Fogyasztóvédelmi, piacfelügyeleti feladatok
63. § A kormányhivatalok szervezeti egységei a fogyasztóvédelmi és piacfelügyeleti feladatok körében ellátják a fogyasztóvédelmi hatóság kijelöléséről szóló kormányrendeletben és egyéb külön jogszabályokban meghatározott, a feladat- és hatáskörükbe tartozó feladatokat.
59. Mérésügyi és műszaki biztonsági feladatok
64. § A kormányhivatalok szervezeti egységei a mérésügyi és műszaki biztonsági feladatok körében ellátják a Budapest Főváros Kormányhivatalának egyes ipari és kereskedelmi ügyekben eljáró hatóságként történő kijelöléséről és a területi mérésügyi és műszaki biztonsági hatóságokról szóló kormányrendeletben, a mérésügyről szóló törvény végrehajtásáról szóló kormányrendeletben, valamint egyéb külön jogszabályokban meghatározott, a feladat- és hatáskörükbe tartozó feladatokat.
60. Természetes személyek adósságrendezésével kapcsolatos feladatok
65. § A kormányhivatalok szervezeti egységei a természetes személyek adósságrendezésével kapcsolatos feladataik körében ellátják a természetes személyek adósságrendezéséről szóló törvényben, valamint egyéb külön jogszabályokban meghatározott, a feladat- és hatáskörükbe tartozó feladatokat.
61. Közlekedési feladatok
66. § A kormányhivatalok szervezeti egységei a közlekedési feladatok körében ellátják a közlekedési igazgatási feladatokkal összefüggő hatósági feladatokat ellátó szervek kijelöléséről szóló kormányrendeletben és egyéb külön jogszabályokban meghatározott, a feladat- és hatáskörükbe tartozó feladatokat.
62. Családtámogatási feladatok
67. § A kormányhivatalok szervezeti egységei a családtámogatási feladatok körében ellátják a családok támogatásáról szóló törvényben, a lakástakarékpénztárakról szóló törvényben, az állami vagyonról szóló törvényben, az adózás rendjéről szóló törvényben, a nagycsaládosokat megillető földgáz árkedvezményről szóló kormányrendeletben, a fogyatékos személyek jogairól és esélyegyenlőségük biztosításáról szóló törvényben és egyéb külön jogszabályokban meghatározott, a feladat- és hatáskörükbe tartozó feladatokat.
63. Lakáscélú állami támogatásokkal kapcsolatos feladatok
68. § A kormányhivatalok szervezeti egységei a lakáscélú állami támogatásokkal kapcsolatos feladatok körében ellátják a lakáscélú állami támogatásokról szóló kormányrendeletben és egyéb külön jogszabályokban meghatározott, a feladat- és hatáskörükbe tartozó feladatokat.
64. Keresőképesség és keresőképtelenség felülvizsgálatával kapcsolatos feladatok
69. § A kormányhivatalok szervezeti egységei a keresőképesség és keresőképtelenség felülvizsgálatával kapcsolatos feladataik körében ellátják az egészségbiztosítási szervekről szóló kormányrendeletben és a keresőképtelenség és keresőképesség orvosi elbírálásáról és annak ellenőrzéséről szóló kormányrendeletben, valamint egyéb külön jogszabályokban meghatározott, a feladat- és hatáskörükbe tartozó feladatokat.
65. Környezetvédelmi és természetvédelmi feladatok
70. § A kormányhivatalok szervezeti egységei a környezetvédelmi és természetvédelmi feladatok körében ellátják a környezetvédelmi és természetvédelmi hatósági és igazgatási feladatokat ellátó szervek kijelöléséről szóló kormányrendeletben, valamint egyéb külön jogszabályokban meghatározott, a feladat- és hatáskörükbe tartozó feladatokat.
66. Hulladékgazdálkodási feladatok
71. § A kormányhivatalok szervezeti egységei a hulladékgazdálkodási feladatok körében ellátják a hulladékgazdálkodási hatóság kijelöléséről szóló kormányrendeletben, valamint egyéb külön jogszabályokban meghatározott, a feladat- és hatáskörükbe tartozó feladatokat.
67. Erdészeti hatósági és igazgatási feladatok
72. § A kormányhivatalok szervezeti egységei az erdészeti igazgatási feladatok körében ellátják a földművelésügyi hatósági és igazgatási feladatokat ellátó szervek kijelöléséről szóló kormányrendeletben és egyéb külön jogszabályokban meghatározott, a feladat- és hatáskörükbe tartozó feladatokat.
68. Vetőmag- és szaporítóanyag-felügyeleti feladatok
73. § A kormányhivatalok szervezeti egységei ellátják a növényfajták állami elismeréséről, valamint a szaporítóanyagok előállításáról és forgalomba hozataláról szóló törvényben, az annak végrehajtási rendeleteiben és egyéb külön jogszabályokban meghatározott, a feladat- és hatáskörükbe tartozó feladatokat.
69. Növény- és talajvédelmi feladatok
74. § A kormányhivatalok szervezeti egységei a növény- és talajvédelmi feladatok körében ellátják az élelmiszerláncról és hatósági felügyeletéről szóló törvényben, a földművelésügyi hatósági és igazgatási feladatokat ellátó szervek kijelöléséről szóló kormányrendeletben és egyéb külön jogszabályokban meghatározott, feladat- és hatáskörükbe tartozó feladatokat.
A JÁRÁSI HIVATALOK FELADATAI
70. Ügyfélszolgálati és kormányablak feladatok
75. § A járási hivatalok szervezeti egységei az ügyfélszolgálati és a kormányablak feladatok körében ellátják
a) az általános közigazgatási rendtartásról szóló törvényben,
b) a fővárosi és megyei kormányhivatalokról, valamint a járási (fővárosi kerületi) hivatalokról szóló kormányrendeletben
meghatározott feladatokat.
71. Okmányirodai feladatok
76. § A járási hivatalok szervezeti egységei az okmányirodai feladatok körében ellátják
a) az egyéni vállalkozóról és az egyéni cégről szóló törvényben,
b) az illetékekről szóló törvényben,
c) a közúti közlekedési nyilvántartásról szóló törvényben,
d) a közúti közlekedésről szóló törvényben,
e) a külföldre utazásról szóló törvényben,
f) a polgárok személyi adatainak és lakcímének nyilvántartásáról szóló törvényben és
az azok felhatalmazása alapján kiadott rendeletekben, valamint az egyes, az elektronikus ügyintézéshez kapcsolódó szervezetek kijelöléséről szóló kormányrendeletben meghatározott feladatokat, továbbá a jogszabály által a járási hivatal szervezeti egységeként működő okmányirodához telepített feladatokat.
72. Általános járási hatósági feladatok
77. § A járási hivatalok szervezeti egységei az általános hatósági feladatok körében ellátják azon hatósági eljárásokkal kapcsolatos feladatokat, és gyakorolják azon hatásköröket, amelyek vonatkozásában jogszabály hatóságként a járási hivatalt vagy a járási hivatalvezetőt jelöli ki, így különösen
a) az állatok védelméről és kíméletéről szóló törvényben,
b) a hadigondozásról szóló törvényben,
c) a társasházakról szóló törvényben,
d) a temetőkről és a temetkezésről szóló törvényben,
e) a menedékjogról szóló törvényben,
f) a természet védelméről szóló törvényben,
g) az egészségügyi hatósági és igazgatási tevékenységről szóló törvényben,
h) a közúti közlekedésről szóló törvényben,
i) a környezet védelmének általános szabályairól szóló törvényben,
j) a településkép védelméről szóló törvényben,
k) a nemzeti köznevelésről szóló törvényben,
l) a víziközmű-szolgáltatásról szóló törvényben,
m) a vízgazdálkodásról szóló törvényben,
n) a médiaszolgáltatásokról és a tömegkommunikációról szóló törvényben,
valamint az azok felhatalmazása alapján kiadott rendeletekben meghatározott feladatokat.
73. Szociális és gyámügyi feladatok
78. § A járási hivatalok szervezeti egységei a szociális és gyámügyi feladatok körében ellátják
a) a szociális igazgatásról és szociális ellátásokról szóló törvényben,
b) a gyermekek védelméről és a gyámügyi igazgatásról szóló törvényben,
c) az Integrált Jogvédelmi Szolgálatról szóló kormányrendeletben,
d) továbbá a gyermekvédelmi és gyámügyi feladat- és hatáskörök ellátásáról, valamint a gyámhatóság szervezetéről és illetékességéről szóló kormányrendeletben és
e) egyéb külön jogszabályokban
meghatározott, a feladat- és hatáskörükbe tartozó feladatokat.
74. Élelmiszerlánc-biztonsági és állategészségügyi feladatok
79. § A járási hivatalok szervezeti egységei ellátják az élelmiszerláncról és hatósági felügyeletéről szóló törvényben, a földművelésügyi hatósági és igazgatási feladatokat ellátó szervek kijelöléséről szóló kormányrendeletben és egyéb külön jogszabályokban meghatározott, a feladat- és hatáskörükbe tartozó feladatokat.
75. Népegészségügyi feladatok
80. § A járási hivatalok szervezeti egységei ellátják az egészségügyi hatósági és igazgatási tevékenységről szóló törvényben, a fővárosi és megyei kormányhivatal, valamint a járási (fővárosi kerületi) hivatal népegészségügyi feladatai ellátásáról, továbbá az egészségügyi államigazgatási szerv kijelöléséről szóló kormányrendeletben és egyéb külön jogszabályokban meghatározott, a feladat- és hatáskörükbe tartozó feladatokat.
76. Foglalkoztatási, közfoglalkoztatási feladatok
81. § A járási hivatalok szervezeti egységei ellátják az állami foglalkoztatási szerv, a munkaügyi és munkavédelmi hatóság kijelöléséről, valamint e szervek hatósági és más feladatainak ellátásáról szóló kormányrendeletben és egyéb külön jogszabályokban meghatározott, a feladat- és hatáskörükbe tartozó feladatokat.
77. Járási védelmi igazgatási feladatok
82. § A járási hivatal vezetője és a hivatalvezető-helyettes a járási védelmi igazgatási feladatok körében ellátják
a) az egészségügyi és a hozzájuk kapcsolódó személyes adatok kezeléséről és védelméről szóló törvényben és az annak felhatalmazása alapján kiadott rendeletekben,
b) a honvédelemről és a Magyar Honvédségről, valamint a különleges jogrendben bevezethető intézkedésekről szóló törvényben és az annak felhatalmazása alapján kiadott rendeletekben,
c) a honvédségi adatkezelésről, az egyes honvédelmi kötelezettségek teljesítésével kapcsolatos katonai igazgatási feladatokról szóló törvényben és az annak felhatalmazása alapján kiadott rendeletekben,
d) a katasztrófavédelemről szóló törvényben és az annak felhatalmazása alapján kiadott rendeletekben
meghatározott feladatokat.
78. Egyszerűsített hatósági ellenőrzési feladatok
83. § A járási hivatalok szervezeti egységei az egyszerűsített hatósági ellenőrzési feladatok körében ellátják a fővárosi és megyei kormányhivatalokról, valamint a járási (fővárosi kerületi) hivatalokról szóló kormányrendeletben meghatározott, feladat- és hatáskörükbe tartozó feladatokat.
ORSZÁGOS ILLETÉKESSÉGGEL ELJÁRÓ KORMÁNYHIVATALOKRA VONATKOZÓ ELTÉRŐ RENDELKEZÉSEK
79. Budapest Főváros Kormányhivatalára vonatkozó eltérő rendelkezések
84. § (1) Budapest Főváros Kormányhivatala szervezeti egységei az örökségvédelmi feladatok körében ellátják
a) a kulturális örökség védelmével kapcsolatos szabályokról szóló kormányrendeletben és egyéb külön jogszabályokban meghatározott, a műemléki érték,
b) a kulturális örökség védelmével kapcsolatos szabályokról szóló kormányrendeletben és egyéb külön jogszabályokban a régészeti örökség
védelmével kapcsolatos, a kormányhivatal feladat- és hatáskörébe tartozó feladatokat.
(2) Budapest Főváros Kormányhivatala szervezeti egységei a mérésügyi és műszaki biztonsági feladatok körében ellátják Budapest Főváros Kormányhivatalának egyes ipari és kereskedelmi ügyekben eljáró hatóságként történő kijelöléséről, valamint a területi mérésügyi és műszaki biztonsági hatóságokról szóló kormányrendeletben és egyéb külön jogszabályokban meghatározott, a kormányhivatal feladat- és hatáskörébe tartozó feladatokat.
(3) Budapest Főváros Kormányhivatala szervezeti egységei a rehabilitációs igazgatási feladatok körében ellátják a megváltozott munkaképességű személyek ellátásaival kapcsolatos eljárási szabályokról szóló, a fogyatékos személyek alapvizsgálatáról, a rehabilitációs alkalmassági vizsgálatról, továbbá a szociális intézményekben ellátott személyek állapotának felülvizsgálatáról szóló, a megváltozott munkaképességű munkavállalókat foglalkoztató munkáltatók és a foglalkozási rehabilitációs szolgáltatók akkreditációjával kapcsolatos, valamint egyéb külön jogszabályokban meghatározott, a kormányhivatal feladat- és hatáskörébe tartozó feladatokat.
(4) Budapest Főváros Kormányhivatala szervezeti egységei a családtámogatási, fogyatékossági támogatási és lakáscélú állami támogatási feladatok körében ellátják a családok támogatásáról és a fogyatékos személyek jogairól és esélyegyenlőségük biztosításáról szóló törvényben, a lakás-takarékpénztárakról szóló törvényben, az állami vagyonról szóló törvényben, az adózás rendjéről szóló törvényben, a lakáscélú állami támogatásokról szóló kormányrendeletekben, valamint egyéb külön jogszabályokban meghatározott, a kormányhivatal feladat- és hatáskörébe tartozó feladatokat.
(5) Budapest Főváros Kormányhivatala szervezeti egységei a hazai anyakönyvezéssel kapcsolatos feladataik körében ellátják az anyakönyvi eljárásról szóló törvényben, valamint egyéb külön jogszabályokban meghatározott, a kormányhivatal feladat- és hatáskörébe tartozó feladatokat.
(6) Budapest Főváros Kormányhivatala szervezeti egységei az egészségbiztosítási pénztári feladataik körében ellátják az egészségbiztosítási szervekről szóló kormányrendeletben és egyéb külön jogszabályokban meghatározott, a kormányhivatal feladat- és hatáskörébe tartozó feladatokat.
(7) Budapest Főváros Kormányhivatala szervezeti egységei ellátják a magyar igazolvány és a magyar hozzátartozói igazolvány kiadásával kapcsolatos eljárásról szóló kormányrendeletben, valamint a polgárok személyi adatainak és lakcímének nyilvántartásáról szóló törvény végrehajtásáról szóló kormányrendeletben meghatározott, a kormányhivatal feladat- és hatáskörébe tartozó hatósági feladatokat.
(8) Budapest Főváros Kormányhivatala szervezeti egységei a nyugdíjbiztosítási feladataik körében ellátják a társadalombiztosítási nyugellátásról szóló törvény végrehajtásáról szóló kormányrendeletben és egyéb külön jogszabályokban meghatározott, a kormányhivatal feladat- és hatáskörébe tartozó feladatokat.
(9) Budapest Főváros Kormányhivatala szervezeti egységei a közlekedési hatósági feladataik körében ellátják a közlekedési igazgatási feladatokkal összefüggő hatósági feladatokat ellátó szervek kijelöléséről szóló kormányrendeletben és egyéb külön jogszabályokban meghatározott, a kormányhivatal feladat- és hatáskörébe tartozó feladatokat.
(10) Budapest Főváros Kormányhivatala szervezeti egységei a közlekedési igazgatási hatósági feladataik körében ellátják a közúti közlekedési igazgatási feladatokról, a közúti közlekedési okmányok kiadásáról és visszavonásáról szóló kormányrendeletben és egyéb külön jogszabályokban meghatározott, a kormányhivatal feladat- és hatáskörébe tartozó közlekedési igazgatási feladatokat.
(11) Budapest Főváros Kormányhivatala szervezeti egységei az állampolgársági feladataik körében ellátják a magyar állampolgárságról szóló törvény végrehajtásáról szóló kormányrendeletben és egyéb külön jogszabályokban, továbbá az anyakönyvi eljárásról szóló törvényben meghatározott, illetve a névváltoztatási eljárással kapcsolatos, a kormányhivatal feladat- és hatáskörébe tartozó feladatokat.
(12) Budapest Főváros Kormányhivatala szervezeti egységei a kárpótlással összefüggő feladataik körében ellátják az igazságügyi szolgáltatásokkal kapcsolatos egyes feladat- és hatáskörökről szóló kormányrendeletben és egyéb külön jogszabályokban meghatározott kárpótlási feladatokat.
(13) Budapest Főváros Kormányhivatala szervezeti egységei ellátják a hadigondozásról szóló törvényben, valamint az annak végrehajtásáról szóló kormányrendeletben meghatározott, a kormányhivatal feladat- és hatáskörébe tartozó feladatokat.
(14) Budapest Főváros Kormányhivatala szervezeti egységei a népegészségügyi és egészségügyi igazgatási feladataik körében ellátják
a) a biztonságos és gazdaságos gyógyszer- és gyógyászatisegédeszköz-ellátás, valamint a gyógyszerforgalmazás általános szabályairól szóló törvényben,
b) a gyógyhelyek, gyógyfürdő intézmények és a természetes gyógytényezők vonatkozásában külön jogszabályban,
c) az egészségügyről szóló törvényben és egyéb külön jogszabályokban
meghatározott, a kormányhivatal feladat- és hatáskörébe tartozó feladatokat.
(15) Budapest Főváros Kormányhivatala szervezeti egységei a kereskedelmi hatósági feladatok, a nemzeti külkereskedelmi államigazgatási feladatok, a hadiipari gyártás- és szolgáltatásfelügyeleti feladatok, a piacfelügyeleti feladatok, a közraktározás-felügyeleti feladatok, valamint a nemesfémvizsgáló és -hitelesítő feladatok körében ellátják a Budapest Főváros Kormányhivatalának egyes ipari és kereskedelmi ügyekben eljáró hatóságként történő kijelöléséről, valamint a területi mérésügyi és műszaki biztonsági hatóságokról szóló kormányrendeletben és egyéb külön jogszabályokban meghatározott, a kormányhivatal feladat- és hatáskörébe tartozó hatósági feladatokat.
(16) Budapest Főváros Kormányhivatala szervezeti egységei a mérésügyi feladatok körében ellátják az országos etalonok fenntartását, azok nemzetközi összehasonlítását és hazai továbbszármaztatását, Magyarország képviseletét a nemzetközi mérésügyi szervezetekben, a mérésügyi és műszaki biztonsági feladatkörében eljáró fővárosi és megyei kormányhivatalok szakmai irányításában való közreműködést, továbbá e feladatok elvégzéséhez szükséges laboratóriumok működtetését.
(17) Budapest Főváros Kormányhivatala szervezeti egységei az okmányirodai feladatok körében ellátják az illetékekről szóló törvényben, a közúti közlekedési nyilvántartásról szóló törvényben, a közúti közlekedésről szóló törvényben, a külföldre utazásról szóló törvényben, a polgárok személyi adatainak és lakcímének nyilvántartásáról szóló törvényben és az azok felhatalmazása alapján kiadott rendeletekben, valamint az egyes, az elektronikus ügyintézéshez kapcsolódó szervezetek kijelöléséről szóló kormányrendeletben meghatározott feladatokat.
(18) Budapest Főváros Kormányhivatala szervezeti egységei a foglalkoztatási feladatok körében ellátják a Bérgarancia Alapról szóló törvényben foglalt támogatásokkal kapcsolatos feladatokat.
(19) Budapest Főváros Kormányhivatala szervezeti egységei az általános hatósági feladatok körében ellátják a településkép védelméről szóló törvény reklámok közzétételével kapcsolatos rendelkezéseinek végrehajtásáról szóló kormányrendeletben meghatározott, a kormányhivatal feladat- és hatáskörébe tartozó feladatokat.
80. A Pest Megyei Kormányhivatalra vonatkozó eltérő rendelkezések
85. § (1) A Pest Megyei Kormányhivatal szervezeti egységei a földművelésügyi, növény- és talajvédelmi feladatok körében ellátják a földművelésügyi hatósági és igazgatási feladatokat ellátó szervek kijelöléséről szóló kormányrendeletben és egyéb külön jogszabályokban meghatározott, a kormányhivatal feladat- és hatáskörébe tartozó hatósági feladatokat.
(2) A Pest Megyei Kormányhivatal szervezeti egységei az erdészeti, vadgazdálkodási, halgazdálkodási feladatok körében ellátják a földművelésügyi hatósági és igazgatási feladatokat ellátó szervek kijelöléséről szóló kormányrendeletben és egyéb külön jogszabályokban meghatározott, a kormányhivatal feladat- és hatáskörébe tartozó feladatokat.
(3) A Pest Megyei Kormányhivatal szervezeti egységei a fogyasztóvédelmi feladatok körében ellátják a fogyasztóvédelmi hatóság kijelöléséről szóló kormányrendeletben és egyéb külön jogszabályokban meghatározott, a kormányhivatal feladat- és hatáskörébe tartozó hatósági feladatokat.
(4) A Pest Megyei Kormányhivatal szervezeti egységei a környezetvédelmi, természetvédelmi feladatok körében ellátják a környezetvédelmi és természetvédelmi hatósági és igazgatási feladatokat ellátó szervek kijelöléséről szóló kormányrendeletben, valamint egyéb külön jogszabályokban meghatározott, a kormányhivatal feladat- és hatáskörébe tartozó feladatokat.
(5) A Pest Megyei Kormányhivatal szervezeti egységei ellátják a szakképzési és felnőttképzési hatósági feladatok átadásával összefüggő egyes törvények módosításáról szóló törvényben, valamint a Nemzeti Szakképzési és Felnőttképzési Hivatalról szóló kormányrendeletben meghatározott, a kormányhivatal feladat- és hatáskörébe tartozó feladatokat.
(6) A Pest Megyei Kormányhivatal szervezeti egységei ellátják az előadó-művészeti szervezetek támogatásáról és sajátos foglalkoztatási szabályairól szóló törvényben és egyéb külön jogszabályokban meghatározott, az előadó-művészeti szervezetek működésével összefüggő, a kormányhivatal feladat- és hatáskörébe tartozó feladatokat.
(7) A Pest Megyei Kormányhivatal szervezeti egységei az állattenyésztési és állatvédelmi feladatok körében ellátják a földművelésügyi hatósági és igazgatási feladatokat ellátó szervek kijelöléséről szóló kormányrendeletben és egyéb külön jogszabályokban meghatározott, a kormányhivatal feladat- és hatáskörébe tartozó feladatokat.
(8) A Pest Megyei Kormányhivatal szervezeti egységei ellátják a kölcsönös megfeleltetési szabályok betartását ellenőrző szervekről szóló kormányrendeletben meghatározott, a kormányhivatal feladat- és hatáskörébe tartozó feladatokat.
(9) A Pest Megyei Kormányhivatal szervezeti egységei a biocidok engedélyezésével kapcsolatos feladatok körében ellátják a biocid termékek engedélyezésének és forgalomba hozatalának egyes szabályairól szóló kormányrendeletben és egyéb külön jogszabályokban meghatározott, a kormányhivatal feladat- és hatáskörébe tartozó feladatokat.
(10) A Pest Megyei Kormányhivatal szervezeti egységei a hulladékgazdálkodási feladatok körében ellátják a hulladékgazdálkodási hatóság kijelöléséről szóló kormányrendeletben, valamint egyéb külön jogszabályokban meghatározott, a feladat- és hatáskörükbe tartozó feladatokat.
81. A Komárom-Esztergom Megyei Kormányhivatalra vonatkozó eltérő rendelkezések
86. § A Komárom-Esztergom Megyei Kormányhivatal szervezeti egységei az egyes bányászati dolgozók társadalombiztosítási kedvezményeiről szóló kormányrendelet alapján ellátják a keresetkiegészítéssel kapcsolatos, feladat- és hatáskörükbe tartozó feladatokat.
A KORMÁNYHIVATALOKRA VONATKOZÓ RÉSZLETSZABÁLYOK
82. Bács-Kiskun Megyei Kormányhivatal
87. § (1) A Bács-Kiskun Megyei Kormányhivatal (a továbbiakban: BKMKH) alapadatai az 1. § (2) bekezdésében meghatározott közös alapadatokon túl a következők:
a) megnevezése: Bács-Kiskun Megyei Kormányhivatal;
b) rövidítése: BKMKH;
c) angol megnevezése: Government Office of Bács-Kiskun County;
d) német megnevezése: Das Regierungsamt im Komitat Bács-Kiskun;
e) francia megnevezése: Office Gouvernemental du Département Bács-Kiskun;
f) székhelye: 6000 Kecskemét, Deák Ferenc tér 3.;
g) postafiók címe: 6001 Kecskemét, Pf. 226;
h) alapító okirat kelte és száma: 2022. július 27.; TKF-21/367/2/2022;
i) előirányzat-felhasználási keretszámla száma: 10025004-00299657-00000000;
j) adóigazgatási azonosító száma: 15789257-2-03;
k) statisztikai számjele: 15789257-8411-312-03;
l) PIR törzsszáma: 789257.
(2) A BKMKH alaptevékenységének kormányzati funkciók szerinti besorolása az 1. § (4) bekezdésében meghatározottakon túl a következő:
|
kormányzati funkciószám |
kormányzati funkció megnevezése |
|
|---|---|---|
|
1 |
013340 |
Az állami vagyonnal való gazdálkodással kapcsolatos feladatok |
|
2 |
031050 |
Egyéb rendészeti, bűnüldözési tevékenységek |
|
3 |
041110 |
Általános gazdasági és kereskedelmi ügyek igazgatása |
|
4 |
042170 |
Élelmiszerlánc-biztonság igazgatása |
|
5 |
042180 |
Állat-egészségügy |
|
6 |
042210 |
Erdőgazdálkodás igazgatása és támogatása |
|
7 |
042310 |
Vadgazdálkodás igazgatása és támogatása |
|
8 |
042350 |
Halászat igazgatása és támogatása |
|
9 |
051010 |
Hulladékgazdálkodás igazgatása |
|
10 |
053010 |
Környezetszennyezés csökkentésének igazgatása |
|
11 |
053020 |
Szennyeződésmentesítési tevékenységek |
|
12 |
054010 |
Természet- és tájvédelem igazgatása és támogatása |
|
13 |
074031 |
Család- és nővédelmi egészségügyi gondozás |
|
14 |
074032 |
Ifjúság-egészségügyi gondozás |
|
15 |
074052 |
Kábítószer-megelőzés programjai, tevékenységei |
|
16 |
074053 |
Szenvedélybetegségek (kivéve: kábítószer) megelőzésének programjai, tevékenységei |
|
17 |
101270 |
Fogyatékossággal élők társadalmi integrációját és életminőségét segítő programok, támogatások |
83. Baranya Megyei Kormányhivatal
88. § (1) A Baranya Megyei Kormányhivatal (a továbbiakban: BAMKH) alapadatai az 1. § (2) bekezdésében meghatározott közös alapadatokon túl a következők:
a) megnevezése: Baranya Megyei Kormányhivatal;
b) rövidítése: BAMKH;
c) angol megnevezése: Government Office of Baranya County;
d) német megnevezése: Das Regierungsamt im Komitat Baranya;
e) francia megnevezése: Office Gouvernemental du Département Baranya;
f) székhelye: 7623 Pécs, József A. u. 10.;
g) postafiók címe: 7602 Pécs, Pf. 405;
h) alapító okirat kelte és száma: 2022. július 27.; TKF-21/367/4/2022;
i) előirányzat-felhasználási keretszámla száma: 10024003-00299585-00000000;
j) adóigazgatási azonosító száma: 15789240-2-02;
k) statisztikai számjele: 15789240-8411-312-02;
l) PIR törzsszáma: 789246.
(2) A BAMKH alaptevékenységének kormányzati funkciók szerinti besorolása az 1. § (4) bekezdésében meghatározottakon túl a következő:
|
kormányzati funkciószám |
kormányzati funkció megnevezése |
|
|---|---|---|
|
1 |
013340 |
Az állami vagyonnal való gazdálkodással kapcsolatos feladatok |
|
2 |
013390 |
Egyéb kiegészítő szolgáltatások |
|
3 |
021020 |
Védelmi képesség fenntartása, fejlesztése, honvédelmi felkészítés |
|
4 |
031020 |
Menekültügy igazgatása |
|
5 |
031060 |
Bűnmegelőzés |
|
6 |
032010 |
Tűz- és katasztrófavédelem igazgatása |
|
7 |
033010 |
Igazságügy igazgatása |
|
8 |
036010 |
Igazságügyi szakértői tevékenység |
|
9 |
041110 |
Általános gazdasági és kereskedelmi ügyek igazgatása |
|
10 |
041160 |
Földmérés, térképészet |
|
11 |
041170 |
Műszaki vizsgálat, elemzés |
|
12 |
041234 |
Közfoglalkoztatás mobilitását szolgáló támogatás (közhasznú kölcsönző részére) |
|
13 |
041235 |
Vállalkozás részére foglalkoztatást helyettesítő támogatásban részesülő személy foglalkoztatásához nyújtható támogatás |
|
14 |
042170 |
Élelmiszerlánc-biztonság igazgatása |
|
15 |
042180 |
Állat-egészségügy |
|
16 |
042210 |
Erdőgazdálkodás igazgatása és támogatása |
|
17 |
042310 |
Vadgazdálkodás igazgatása és támogatása |
|
18 |
042350 |
Halászat igazgatása és támogatása |
|
19 |
043110 |
Szén- és egyéb ásványi fűtőanyagipar igazgatása és támogatása |
|
20 |
043210 |
Kőolaj- és gázipar igazgatása és támogatása |
|
21 |
043310 |
Nukleáris fűtőanyagipar igazgatása és támogatása |
|
22 |
043410 |
Egyéb tüzelőanyag-ipar igazgatása és támogatása |
|
23 |
051010 |
Hulladékgazdálkodás igazgatása |
|
24 |
053010 |
Környezetszennyezés csökkentésének igazgatása |
|
25 |
053020 |
Szennyeződésmentesítési tevékenységek |
|
26 |
054010 |
Természet- és tájvédelem igazgatása és támogatása |
|
27 |
061030 |
Lakáshoz jutást segítő támogatások |
|
28 |
072220 |
Járóbetegek rehabilitációs szakellátása |
|
29 |
072420 |
Egészségügyi laboratóriumi szolgáltatások |
|
30 |
074031 |
Család- és nővédelmi egészségügyi gondozás |
|
31 |
074032 |
Ifjúság-egészségügyi gondozás |
|
32 |
081071 |
Üdülői szálláshely-szolgáltatás és étkeztetés |
|
33 |
101240 |
Megváltozott munkaképességű személyek foglalkoztatását elősegítő képzések, támogatások |
|
34 |
101270 |
Fogyatékossággal élők társadalmi integrációját és életminőségét segítő programok, támogatások |
84. Békés Megyei Kormányhivatal
89. § (1) A Békés Megyei Kormányhivatal (a továbbiakban: BÉMKH) alapadatai az 1. § (2) bekezdésében meghatározott közös alapadatokon túl a következők:
a) megnevezése: Békés Megyei Kormányhivatal;
b) rövidítése: BÉMKH;
c) angol megnevezése: Government Office of Békés County;
d) német megnevezése: Das Regierungsamt im Komitat Békés;
e) francia megnevezése: Office Gouvernemental du Département Békés;
f) székhelye: 5600 Békéscsaba, Derkovits sor 2.;
g) postafiók címe: 5601 Békéscsaba, Pf. 389;
h) alapító okirat kelte és száma: 2022. július 27.; TKF-21/367/6/2022;
i) előirányzat-felhasználási keretszámla száma: 10026005-00299578-00000000;
j) adóigazgatási azonosító száma: 15789264-2-04;
k) statisztikai számjele: 15789264-8411-312-04;
l) PIR törzsszáma: 789268.
(2) A BÉMKH alaptevékenységének kormányzati funkciók szerinti besorolása az 1. § (4) bekezdésében meghatározottakon túl a következő:
|
kormányzati funkciószám |
kormányzati funkció megnevezése |
|
|---|---|---|
|
1 |
021020 |
Védelmi képesség fenntartása, fejlesztése, honvédelmi felkészítés |
|
2 |
031050 |
Egyéb rendészeti, bűnüldözési tevékenységek |
|
3 |
041110 |
Általános gazdasági és kereskedelmi ügyek igazgatása |
|
4 |
041170 |
Műszaki vizsgálat, elemzés |
|
5 |
042170 |
Élelmiszerlánc-biztonság igazgatása |
|
6 |
042180 |
Állat-egészségügy |
|
7 |
042210 |
Erdőgazdálkodás igazgatása és támogatása |
|
8 |
042310 |
Vadgazdálkodás igazgatása és támogatása |
|
9 |
042350 |
Halászat igazgatása és támogatása |
|
10 |
051010 |
Hulladékgazdálkodás igazgatása |
|
11 |
053010 |
Környezetszennyezés csökkentésének igazgatása |
|
12 |
053020 |
Szennyeződésmentesítési tevékenységek |
|
13 |
054010 |
Természet- és tájvédelem igazgatása és támogatása |
|
14 |
101240 |
Megváltozott munkaképességű személyek foglalkoztatását elősegítő képzések, támogatások |
|
15 |
101270 |
Fogyatékossággal élők társadalmi integrációját és életminőségét segítő programok, támogatások |
85. Borsod-Abaúj-Zemplén Megyei Kormányhivatal
90. § (1) A Borsod-Abaúj-Zemplén Megyei Kormányhivatal (a továbbiakban: BAZMKH) alapadatai az 1. § (2) bekezdésében meghatározott közös alapadatokon túl a következők:
a) megnevezése: Borsod-Abaúj-Zemplén Megyei Kormányhivatal;
b) rövidítése: BAZMKH;
c) angol megnevezése: Government Office of Borsod-Abaúj-Zemplén County;
d) német megnevezése: Das Regierungsamt im Komitat Borsod-Abaúj-Zemplén;
e) francia megnevezése: Office Gouvernemental du Département Borsod-Abaúj-Zemplén;
f) székhelye: 3525 Miskolc, Városház tér 1.;
g) postafiók címe: 3501 Miskolc, Pf. 367;
h) alapító okirat kelte és száma: 2022. július 27.; TKF-21/367/8/2022;
i) előirányzat-felhasználási keretszámla száma: 10027006-00299561-00000000;
j) adóigazgatási azonosító száma: 15789271-2-05;
k) statisztikai számjele: 15789271-8411-312-05;
l) PIR törzsszáma: 789279.
(2) A BAZMKH alaptevékenységének kormányzati funkciók szerinti besorolása az 1. § (4) bekezdésében meghatározottakon túl a következő:
|
kormányzati funkciószám |
kormányzati funkció megnevezése |
|
|---|---|---|
|
1 |
032010 |
Tűz- és katasztrófavédelem igazgatása |
|
2 |
041110 |
Általános gazdasági és kereskedelmi ügyek igazgatása |
|
3 |
041170 |
Műszaki vizsgálat, elemzés |
|
4 |
042170 |
Élelmiszerlánc-biztonság igazgatása |
|
5 |
042180 |
Állat-egészségügy |
|
6 |
042210 |
Erdőgazdálkodás igazgatása és támogatása |
|
7 |
042310 |
Vadgazdálkodás igazgatása és támogatása |
|
8 |
042350 |
Halászat igazgatása és támogatása |
|
9 |
043110 |
Szén- és egyéb ásványi fűtőanyagipar igazgatása és támogatása |
|
10 |
043210 |
Kőolaj- és gázipar igazgatása és támogatása |
|
11 |
043410 |
Egyéb tüzelőanyag-ipar igazgatása és támogatása |
|
12 |
051010 |
Hulladékgazdálkodás igazgatása |
|
13 |
053010 |
Környezetszennyezés csökkentésének igazgatása |
|
14 |
053020 |
Szennyeződésmentesítési tevékenységek |
|
15 |
054010 |
Természet- és tájvédelem igazgatása és támogatása |
|
16 |
072420 |
Egészségügyi laboratóriumi szolgáltatások |
|
17 |
074031 |
Család- és nővédelmi egészségügyi gondozás |
|
18 |
076063 |
Sugár-egészségügyi feladatok |
|
19 |
101270 |
Fogyatékossággal élők társadalmi integrációját és életminőségét segítő programok, támogatások |
86. Budapest Főváros Kormányhivatala
91. § (1) Budapest Főváros Kormányhivatala (a továbbiakban: BFKH) alapadatai az 1. § (2) bekezdésében meghatározott közös alapadatokon túl a következők:
a) megnevezése: Budapest Főváros Kormányhivatala;
b) rövidítése: BFKH;
c) angol megnevezése: Government Office of the Capital City Budapest;
d) német megnevezése: Das Regierungsamt der Hauptstadt Budapest;
e) francia megnevezése: Office Gouvernemental de Budapest-Capitale;
f) székhelye: 1056 Budapest, Váci u. 62–64.;
g) postafiók címe: 1364 Budapest, Pf. 234;
h) alapító okirat kelte és száma: 2022. július 27.; TKF-21/367/10/2022;
i) előirányzat-felhasználási keretszámla száma: 10023002-00299592-00000000;
j) adóigazgatási azonosító száma: 15789233-2-41;
k) statisztikai számjele: 15789233-8411-312-01;
l) PIR törzsszáma: 789235.
(2) A BFKH alaptevékenységének kormányzati funkciók szerinti besorolása az 1. § (4) bekezdésében meghatározottakon túl a következő:
|
kormányzati funkciószám |
kormányzati funkció megnevezése |
|
|---|---|---|
|
1 |
011320 |
Nemzetközi szervezetekben való részvétel |
|
2 |
014030 |
Természettudományi, műszaki alapkutatás |
|
3 |
041110 |
Általános gazdasági és kereskedelmi ügyek igazgatása |
|
4 |
041160 |
Földmérés, térképészet |
|
5 |
041170 |
Műszaki vizsgálat, elemzés |
|
6 |
045210 |
Vízi közlekedés igazgatása és támogatása |
|
7 |
047110 |
Kis- és nagykereskedelem igazgatása és támogatása |
|
8 |
048010 |
Gazdasági ügyekkel kapcsolatos alkalmazott kutatás és fejlesztés |
|
9 |
049020 |
K+F Tevékenységekhez kapcsolódó innováció |
|
10 |
072220 |
Járóbetegek rehabilitációs szakellátása |
|
11 |
076063 |
Sugár-egészségügyi feladatok |
|
12 |
082051 |
Levéltári állomány gyarapítása, kezelése és védelme |
|
13 |
101240 |
Megváltozott munkaképességű személyek foglalkoztatását elősegítő képzések, támogatások |
|
14 |
101270 |
Fogyatékossággal élők társadalmi integrációját és életminőségét segítő programok, támogatások |
87. Csongrád-Csanád Megyei Kormányhivatal
92. § (1) A Csongrád-Csanád Megyei Kormányhivatal (a továbbiakban: CSCSMKH) alapadatai az 1. § (2) bekezdésében meghatározott közös alapadatokon túl a következők:
a) megnevezése: Csongrád-Csanád Megyei Kormányhivatal;
b) rövidítése: CSCSMKH;
c) angol megnevezése: Government Office of Csongrád-Csanád County;
d) német megnevezése: Das Regierungsamt im Komitat Csongrád-Csanád;
e) francia megnevezése: Office Gouvernemental du Département Csongrád-Csanád;
f) székhelye: 6722 Szeged, Rákóczi tér 1.;
g) postafiók címe: 6701 Szeged, Pf. 1096;
h) alapító okirat kelte és száma: 2022. július 27.; TKF-21/367/12/2022;
i) előirányzat-felhasználási keretszámla száma: 10028007-00299664-00000000;
j) adóigazgatási azonosító száma: 15789288-2-06;
k) statisztikai számjele: 15789288-8411-312-06;
l) PIR törzsszáma: 789280.
(2) A CSCSMKH alaptevékenységének kormányzati funkciók szerinti besorolása az 1. § (4) bekezdésében meghatározottakon túl a következő:
|
kormányzati funkciószám |
kormányzati funkció megnevezése |
|
|---|---|---|
|
1 |
013370 |
Informatikai fejlesztések, szolgáltatások |
|
2 |
013390 |
Egyéb kiegészítő szolgáltatások |
|
3 |
031050 |
Egyéb rendészeti bűnüldözési tevékenységek |
|
4 |
041110 |
Általános gazdasági és kereskedelmi ügyek igazgatása |
|
5 |
041170 |
Műszaki vizsgálat, elemzés |
|
6 |
041233 |
Hosszabb időtartamú közfoglalkoztatás |
|
7 |
042170 |
Élelmiszerlánc-biztonság igazgatása |
|
8 |
042180 |
Állat-egészségügy |
|
9 |
042310 |
Vadgazdálkodás igazgatása és támogatása |
|
10 |
042350 |
Halászat igazgatása és támogatása |
|
11 |
051010 |
Hulladékgazdálkodás igazgatása |
|
12 |
053010 |
Környezetszennyezés csökkentésének igazgatása |
|
13 |
053020 |
Szennyeződésmentesítési tevékenységek |
|
14 |
054010 |
Természet- és tájvédelem igazgatása és támogatása |
|
15 |
061030 |
Lakáshoz jutást segítő támogatások |
|
16 |
072420 |
Egészségügyi laboratóriumi szolgáltatások |
|
17 |
074052 |
Kábítószer-megelőzés programjai, tevékenységei |
|
18 |
074053 |
Szenvedélybetegségek (kivéve: kábítószer) megelőzésének programjai, tevékenységei |
|
19 |
076063 |
Sugár-egészségügyi feladatok |
|
20 |
101240 |
Megváltozott munkaképességű személyek foglalkoztatását elősegítő képzések, támogatások |
|
21 |
101270 |
Fogyatékossággal élők társadalmi integrációját és életminőségét segítő programok, támogatások |
|
22 |
102040 |
Időskorral összefüggő pénzbeli ellátások |
|
23 |
103010 |
Elhunyt személyek hátramaradottainak pénzbeli ellátásai |
88. Fejér Megyei Kormányhivatal
93. § (1) A Fejér Megyei Kormányhivatal (a továbbiakban: FMKH) alapadatai az 1. § (2) bekezdésében meghatározott közös alapadatokon túl a következők:
a) megnevezése: Fejér Megyei Kormányhivatal;
b) rövidítése: FMKH;
c) angol megnevezése: Government Office of Fejér County;
d) német megnevezése: Das Regierungsamt im Komitat Fejér;
e) francia megnevezése: Office Gouvernemental du Département Fejér;
f) székhelye: 8000 Székesfehérvár, Szent István tér 9.;
g) postafiók címe: 8000 Székesfehérvár, Pf. 242;
h) alapító okirat kelte és száma: 2022. július 27.; TKF-21/367/14/2022;
i) előirányzat-felhasználási keretszámla száma: 10029008-00299640-00000000;
j) adóigazgatási azonosító száma: 15789295-2-07;
k) statisztikai számjele: 15789295-8411-312-07;
l) PIR törzsszáma: 789291.
(2) Az FMKH alaptevékenységének kormányzati funkciók szerinti besorolása az 1. § (4) bekezdésében meghatározottakon túl a következő:
|
kormányzati funkciószám |
kormányzati funkció megnevezése |
|
|---|---|---|
|
1 |
011220 |
Adó-, vám- és jövedéki igazgatás |
|
2 |
013210 |
Átfogó tervezési és statisztikai szolgáltatások |
|
3 |
013340 |
Az állami vagyonnal való gazdálkodással kapcsolatos feladatok |
|
4 |
031050 |
Egyéb rendészeti, bűnüldözési tevékenységek |
|
5 |
041110 |
Általános gazdasági és kereskedelmi ügyek igazgatása |
|
6 |
041140 |
Területfejlesztés igazgatása |
|
7 |
041170 |
Műszaki vizsgálat, elemzés |
|
8 |
042170 |
Élelmiszerlánc-biztonság igazgatása |
|
9 |
042180 |
Állat-egészségügy |
|
10 |
042310 |
Vadgazdálkodás igazgatása és támogatása |
|
11 |
042350 |
Halászat igazgatása és támogatása |
|
12 |
046040 |
Hírügynökségi, információs szolgáltatás |
|
13 |
051010 |
Hulladékgazdálkodás igazgatása |
|
14 |
053010 |
Környezetszennyezés csökkentésének igazgatása |
|
15 |
053020 |
Szennyeződésmentesítési tevékenységek |
|
16 |
054010 |
Természet- és tájvédelem igazgatása és támogatása |
|
17 |
072220 |
Járóbetegek rehabilitációs szakellátása |
|
18 |
072420 |
Egészségügyi laboratóriumi szolgáltatások |
|
19 |
074031 |
Család- és nővédelmi egészségügyi gondozás |
|
20 |
074032 |
Ifjúság-egészségügyi gondozás |
|
21 |
074052 |
Kábítószer-megelőzés programjai, tevékenységei |
|
22 |
074053 |
Szenvedélybetegségek (kivéve: kábítószer) megelőzésének programjai, tevékenységei |
|
23 |
082010 |
Kultúra igazgatása |
|
24 |
082070 |
Történelmi hely, építmény, egyéb látványosság működtetése és megóvása |
|
25 |
101270 |
Fogyatékossággal élők társadalmi integrációját és életminőségét segítő programok, támogatások |
|
26 |
102040 |
Időskorral összefüggő pénzbeli ellátások |
89. Győr-Moson-Sopron Megyei Kormányhivatal
94. § (1) A Győr-Moson-Sopron Megyei Kormányhivatal (a továbbiakban: GYMSMKH) alapadatai az 1. § (2) bekezdésében meghatározott közös alapadatokon túl a következők:
a) megnevezése: Győr-Moson-Sopron Megyei Kormányhivatal;
b) rövidítése: GYMSMKH;
c) angol megnevezése: Government Office of Győr-Moson-Sopron County;
d) német megnevezése: Das Regierungsamt im Komitat Győr-Moson-Sopron;
e) francia megnevezése: Office Gouvernemental du Département Győr-Moson-Sopron;
f) székhelye: 9021 Győr, Árpád út 32.;
g) postafiók címe: 9002 Győr, Pf. 415;
h) alapító okirat kelte és száma: 2022. július 27.; TKF-21/367/16/2022;
i) előirányzat-felhasználási keretszámla száma: 10033001-00299633-00000000;
j) adóigazgatási azonosító száma: 15789305-2-08;
k) statisztikai számjele: 15789305-8411-312-08;
l) PIR törzsszáma: 789301.
(2) A GYMSMKH alaptevékenységének kormányzati funkciók szerinti besorolása az 1. § (4) bekezdésében meghatározottakon túl a következő:
|
kormányzati funkciószám |
kormányzati funkció megnevezése |
|
|---|---|---|
|
1 |
013340 |
Az állami vagyonnal való gazdálkodással kapcsolatos feladatok |
|
2 |
031050 |
Egyéb rendészeti, bűnüldözési tevékenységek |
|
3 |
041110 |
Általános gazdasági és kereskedelmi ügyek igazgatása |
|
4 |
041170 |
Műszaki vizsgálat, elemzés |
|
5 |
041231 |
Rövid időtartamú közfoglalkoztatás |
|
6 |
041232 |
Start-munka program – Téli közfoglalkoztatás |
|
7 |
041233 |
Hosszabb időtartamú közfoglalkoztatás |
|
8 |
042170 |
Élelmiszerlánc-biztonság igazgatása |
|
9 |
042180 |
Állat-egészségügy |
|
10 |
042310 |
Vadgazdálkodás igazgatása és támogatása |
|
11 |
042350 |
Halászat igazgatása és támogatása |
|
12 |
045310 |
Vasúti közlekedés igazgatása és támogatása |
|
13 |
051010 |
Hulladékgazdálkodás igazgatása |
|
14 |
053010 |
Környezetszennyezés csökkentésének igazgatása |
|
15 |
053020 |
Szennyeződésmentesítési tevékenységek |
|
16 |
054010 |
Természet- és tájvédelem igazgatása és támogatása |
|
17 |
072420 |
Egészségügyi laboratóriumi szolgáltatások |
|
18 |
074031 |
Család és nővédelmi egészségügyi gondozás |
|
19 |
074032 |
Ifjúság-egészségügyi gondozás |
|
20 |
074052 |
Kábítószer-megelőzés programjai, tevékenységei |
|
21 |
074053 |
Szenvedélybetegségek (kivéve: kábítószer) megelőzésének programjai, tevékenységei |
|
22 |
076063 |
Sugár-egészségügyi feladatok |
|
23 |
101240 |
Megváltozott munkaképességű személyek foglalkoztatását elősegítő képzések, támogatások |
|
24 |
101270 |
Fogyatékossággal élők társadalmi integrációját és életminőségét segítő programok, támogatások |
|
25 |
109020 |
Szociális szolgáltatások módszertani szakirányítása |
90. Hajdú-Bihar Megyei Kormányhivatal
95. § (1) A Hajdú-Bihar Megyei Kormányhivatal (a továbbiakban: HBMKH) alapadatai az 1. § (2) bekezdésében meghatározott közös alapadatokon túl a következők:
a) megnevezése: Hajdú-Bihar Megyei Kormányhivatal;
b) rövidítése: HBMKH;
c) angol megnevezése: Government Office of Hajdú-Bihar County;
d) német megnevezése: Das Regierungsamt im Komitat Hajdú-Bihar;
e) francia megnevezése: Office Gouvernemental du Département Hajdú-Bihar;
f) székhelye: 4024 Debrecen, Piac u. 54.;
g) postafiók címe: 4002 Debrecen, Pf. 83;
h) alapító okirat kelte és száma: 2022. július 27.; TKF-21/367/18/2022;
i) előirányzat-felhasználási keretszámla száma: 10034002-00299626-00000000;
j) adóigazgatási azonosító száma: 15789312-2-09;
k) statisztikai számjele: 15789312-8411-312-09;
l) PIR törzsszáma: 789312.
(2) A HBMKH alaptevékenységének kormányzati funkciók szerinti besorolása az 1. § (4) bekezdésében meghatározottakon túl a következő:
|
kormányzati funkciószám |
kormányzati funkció megnevezése |
|
|---|---|---|
|
1 |
013340 |
Az állami vagyonnal való gazdálkodással kapcsolatos feladatok |
|
2 |
031050 |
Egyéb rendészeti, bűnüldözési tevékenységek |
|
3 |
041110 |
Általános gazdasági és kereskedelmi ügyek igazgatása |
|
4 |
041170 |
Műszaki vizsgálat, elemzés |
|
5 |
042170 |
Élelmiszerlánc-biztonság igazgatása |
|
6 |
042180 |
Állat-egészségügy |
|
7 |
042210 |
Erdőgazdálkodás igazgatása és támogatása |
|
8 |
042310 |
Vadgazdálkodás igazgatása és támogatása |
|
9 |
042350 |
Halászat igazgatása és támogatása |
|
10 |
051010 |
Hulladékgazdálkodás igazgatása |
|
11 |
053010 |
Környezetszennyezés csökkentésének igazgatása |
|
12 |
053020 |
Szennyeződésmentesítési tevékenységek |
|
13 |
054010 |
Természet- és tájvédelem igazgatása és támogatása |
|
14 |
061030 |
Lakáshoz jutást segítő támogatások |
|
15 |
076063 |
Sugár-egészségügyi feladatok |
|
16 |
101270 |
Fogyatékossággal élők társadalmi integrációját és életminőségét segítő programok, támogatások |
91. Heves Megyei Kormányhivatal
96. § (1) A Heves Megyei Kormányhivatal (a továbbiakban: HMKH) alapadatai az 1. § (2) bekezdésében meghatározott közös alapadatokon túl a következők:
a) megnevezése: Heves Megyei Kormányhivatal;
b) rövidítése: HMKH;
c) angol megnevezése: Government Office of Heves County;
d) német megnevezése: Das Regierungsamt im Komitat Heves;
e) francia megnevezése: Office Gouvernemental du Département Heves;
f) székhelye: 3300 Eger, Kossuth Lajos u. 9.;
g) postafiók címe: 3301 Eger, Pf. 216;
h) alapító okirat kelte és száma: 2022. július 27.; TKF-21/367/20/2022;
i) előirányzat-felhasználási keretszámla száma: 10035003-00299619-00000000;
j) adóigazgatási azonosító száma: 15789329-2-10;
k) statisztikai számjele: 15789329-8411-312-10;
l) PIR törzsszáma: 789323.
(2) A HMKH alaptevékenységének kormányzati funkciók szerinti besorolása az 1. § (4) bekezdésében meghatározottakon túl a következő:
|
kormányzati funkciószám |
kormányzati funkció megnevezése |
|
|---|---|---|
|
1 |
013340 |
Az állami vagyonnal való gazdálkodással kapcsolatos feladatok |
|
2 |
021020 |
Védelmi képesség fenntartása, fejlesztése, honvédelmi felkészítés |
|
3 |
041110 |
Általános gazdasági és kereskedelmi ügyek igazgatása |
|
4 |
042170 |
Élelmiszerlánc-biztonság igazgatása |
|
5 |
042180 |
Állat-egészségügy |
|
6 |
042210 |
Erdőgazdálkodás igazgatása és támogatása |
|
7 |
042310 |
Vadgazdálkodás igazgatása és támogatása |
|
8 |
042350 |
Halászat igazgatása és támogatása |
|
9 |
051010 |
Hulladékgazdálkodás igazgatása |
|
10 |
053010 |
Környezetszennyezés csökkentésének irányítása |
|
11 |
053020 |
Szennyeződésmentesítési tevékenységek |
|
12 |
054010 |
Természet- és tájvédelem igazgatása és támogatása |
|
13 |
061030 |
Lakáshoz jutást segítő támogatások |
|
14 |
101240 |
Megváltozott munkaképességű személyek foglalkoztatását elősegítő képzések, támogatások |
92. Jász-Nagykun-Szolnok Megyei Kormányhivatal
97. § (1) A Jász-Nagykun-Szolnok Megyei Kormányhivatal (a továbbiakban: JNSZMKH) alapadatai az 1. § (2) bekezdésében meghatározott közös alapadatokon túl a következők:
a) megnevezése: Jász-Nagykun-Szolnok Megyei Kormányhivatal;
b) rövidítése: JNSZMKH;
c) angol megnevezése: Government Office of Jász-Nagykun-Szolnok County;
d) német megnevezése: Das Regierungsamt im Komitat Jász-Nagykun-Szolnok;
e) francia megnevezése: Office Gouvernemental du Département Jász-Nagykun-Szolnok;
f) székhelye: 5000 Szolnok, Kossuth Lajos út 2.;
g) postafiók címe: 5001 Szolnok, Pf. 111;
h) alapító okirat kelte és száma: 2022. július 27.; TKF-21/367/22/2022;
i) előirányzat-felhasználási keretszámla száma: 10045002-00299602-00000000;
j) adóigazgatási azonosító száma: 15789381-2-16;
k) statisztikai számjele: 15789381-8411-312-16;
l) PIR törzsszáma: 789389.
(2) A JNSZMKH alaptevékenységének kormányzati funkciók szerinti besorolása az 1. § (4) bekezdésében meghatározottakon túl a következő:
|
kormányzati funkciószám |
kormányzati funkció megnevezése |
|
|---|---|---|
|
1 |
032010 |
Tűz- és katasztrófavédelem igazgatása |
|
2 |
041110 |
Általános gazdasági és kereskedelmi ügyek igazgatása |
|
3 |
041170 |
Műszaki vizsgálat, elemzés |
|
4 |
042170 |
Élelmiszerlánc-biztonság igazgatása |
|
5 |
041234 |
Közfoglalkoztatás mobilitását szolgáló támogatás (közhasznú kölcsönző részére) |
|
6 |
041235 |
Vállalkozás részére foglalkoztatást helyettesítő támogatásban részesülő személy foglalkoztatásához nyújtható támogatás |
|
7 |
042180 |
Állat-egészségügy |
|
8 |
042310 |
Vadgazdálkodás igazgatása és támogatása |
|
9 |
042350 |
Halászat igazgatása és támogatása |
|
10 |
043110 |
Szén- és egyéb ásványi fűtőanyagipar igazgatása és támogatása |
|
11 |
043210 |
Kőolaj- és gázipar igazgatása és támogatása |
|
12 |
043410 |
Egyéb tüzelőanyag-ipar igazgatása és támogatása |
|
13 |
051010 |
Hulladékgazdálkodás igazgatása |
|
14 |
053010 |
Környezetszennyezés csökkentésének igazgatása |
|
15 |
053020 |
Szennyeződésmentesítési tevékenységek |
|
16 |
054010 |
Természet- és tájvédelem igazgatása és támogatása |
|
17 |
074031 |
Család- és nővédelmi egészségügyi gondozás |
|
18 |
082010 |
Kultúra igazgatása |
|
19 |
101240 |
Megváltozott munkaképességű személyek foglalkoztatását elősegítő képzések, támogatások |
|
20 |
101270 |
Fogyatékossággal élők társadalmi integrációját és életminőségét segítő programok, támogatások |
93. Komárom-Esztergom Megyei Kormányhivatal
98. § (1) A Komárom-Esztergom Megyei Kormányhivatal (a továbbiakban: KEMKH) alapadatai az 1. § (2) bekezdésében meghatározott közös alapadatokon túl a következők:
a) megnevezése: Komárom-Esztergom Megyei Kormányhivatal;
b) rövidítése: KEMKH;
c) angol megnevezése: Government Office of Komárom-Esztergom County;
d) német megnevezése: Das Regierungsamt im Komitat Komárom-Esztergom;
e) francia megnevezése: Office Gouvernemental du Département Komárom-Esztergom;
f) székhelye: 2800 Tatabánya, Bárdos László u. 2.;
g) postafiók címe: 2801 Tatabánya, Pf. 173;
h) alapító okirat kelte és száma: 2022. július 27.; TKF-21/367/24/2022;
i) előirányzat-felhasználási keretszámla száma: 10036004-00299554-00000000;
j) adóigazgatási azonosító száma: 15789336-2-11;
k) statisztikai számjele: 15789336-8411-312-11;
l) PIR törzsszáma: 789334.
(2) A KEMKH alaptevékenységének kormányzati funkciók szerinti besorolása az 1. § (4) bekezdésében meghatározottakon túl a következő:
|
kormányzati funkciószám |
kormányzati funkció megnevezése |
|
|---|---|---|
|
1 |
013340 |
Az állami vagyonnal való gazdálkodással kapcsolatos feladatok |
|
2 |
021020 |
Védelmi képesség fenntartása, fejlesztése, honvédelmi felkészítés |
|
3 |
033010 |
Igazságügy igazgatása |
|
4 |
041110 |
Általános gazdasági és kereskedelmi ügyek igazgatása |
|
5 |
042170 |
Élelmiszerlánc-biztonság igazgatása |
|
6 |
042180 |
Állat-egészségügy |
|
7 |
042210 |
Erdőgazdálkodás igazgatása és támogatása |
|
8 |
042310 |
Vadgazdálkodás igazgatása és támogatása |
|
9 |
042350 |
Halászat igazgatása és támogatása |
|
10 |
051010 |
Hulladékgazdálkodás igazgatása |
|
11 |
053010 |
Környezetszennyezés csökkentésének igazgatása |
|
12 |
053020 |
Szennyeződésmentesítési tevékenység |
|
13 |
054010 |
Természet- és tájvédelem igazgatása és támogatása |
|
14 |
074031 |
Család- és nővédelmi egészségügyi gondozás |
|
15 |
074032 |
Ifjúság-egészségügyi gondozás |
|
16 |
074052 |
Kábítószer-megelőzés programjai, tevékenységei |
|
17 |
074053 |
Szenvedélybetegségek (kivéve: kábítószer) megelőzésének programjai, tevékenységei |
|
18 |
082070 |
Történelmi hely, építmény, látványosság működtetése és megóvása |
|
19 |
101240 |
Megváltozott munkaképességű személyek foglalkoztatását elősegítő képzések, támogatások |
|
20 |
101270 |
Fogyatékossággal élők társadalmi integrációját és életminőségét segítő programok, támogatások |
94. Nógrád Megyei Kormányhivatal
99. § (1) A Nógrád Megyei Kormányhivatal (a továbbiakban: NMKH) alapadatai az 1. § (2) bekezdésében meghatározott közös alapadatokon túl a következők:
a) megnevezése: Nógrád Megyei Kormányhivatal;
b) rövidítése: NMKH;
c) angol megnevezése: Government Office of Nógrád County;
d) német megnevezése: Das Regierungsamt im Komitat Nógrád;
e) francia megnevezése: Office Gouvernemental du Département Nógrád;
f) székhelye: 3100 Salgótarján, Zemlinszky Rezső út 9.;
g) postafiók címe: 3101 Salgótarján, Pf. 265;
h) alapító okirat kelte és száma: 2022. július 27.; TKF-21/367/26/2022;
i) előirányzat-felhasználási keretszámla száma: 10037005-00299547-00000000;
j) adóigazgatási azonosító száma: 15789343-2-12;
k) statisztikai számjele: 15789343-8411-312-12;
l) PIR törzsszáma: 789345.
(2) Az NMKH alaptevékenységének kormányzati funkciók szerinti besorolása az 1. § (4) bekezdésében meghatározottakon túl a következő:
|
kormányzati funkciószám |
kormányzati funkció megnevezése |
|
|---|---|---|
|
1 |
013340 |
Az állami vagyonnal való gazdálkodással kapcsolatos feladatok |
|
2 |
018040 |
Elkülönített állami pénzalapok bevételei államháztartáson belülről |
|
3 |
021020 |
Védelmi képesség fenntartása, fejlesztése, honvédelmi felkészítés |
|
4 |
031050 |
Egyéb rendészeti, bűnüldözési tevékenységek |
|
5 |
041110 |
Általános gazdasági és kereskedelmi ügyek igazgatása |
|
6 |
042170 |
Élelmiszerlánc-biztonság igazgatása |
|
7 |
042180 |
Állat-egészségügy |
|
8 |
042210 |
Erdőgazdálkodás igazgatása és támogatása |
|
9 |
042310 |
Vadgazdálkodás igazgatása és támogatása |
|
10 |
042350 |
Halászat igazgatása és támogatása |
|
11 |
051010 |
Hulladékgazdálkodás igazgatása |
|
12 |
053010 |
Környezetszennyezés csökkentésének igazgatása |
|
13 |
053020 |
Szennyeződésmentesítési tevékenységek |
|
14 |
054010 |
Természet- és tájvédelem igazgatása és támogatása |
|
15 |
074031 |
Család- és nővédelmi egészségügyi gondozás |
|
16 |
074052 |
Kábítószer-megelőzés programjai, tevékenységei |
|
17 |
074053 |
Szenvedélybetegségek (kivéve: kábítószer) megelőzésének programjai, tevékenységei |
|
18 |
101240 |
Megváltozott munkaképességű személyek foglalkoztatását elősegítő képzések, támogatások |
|
19 |
101270 |
Fogyatékossággal élők társadalmi integrációját és életminőségét segítő programok, támogatások |
|
20 |
105010 |
Munkanélküli aktív korúak ellátásai |
|
21 |
900030 |
Elkülönített állami pénzalapok funkcióra nem sorolható bevételei államháztartáson kívülről |
95. Pest Megyei Kormányhivatal
100. § (1) A Pest Megyei Kormányhivatal (a továbbiakban: PMKH) alapadatai az 1. § (2) bekezdésében meghatározott közös alapadatokon túl a következők:
a) megnevezése: Pest Megyei Kormányhivatal;
b) rövidítése: PMKH;
c) angol megnevezése: Government Office of Pest County;
d) német megnevezése: Das Regierungsamt im Komitat Pest;
e) francia megnevezése: Office Gouvernemental du Département Pest;
f) székhelye: 1052 Budapest, Városház utca 7.;
g) postafiók címe: 1364 Budapest, Pf. 270;
h) alapító okirat kelte és száma: 2022. július 27.; TKF-21/367/28/2022;
i) előirányzat-felhasználási keretszámla száma: 10023002-00299671-00000000;
j) adóigazgatási azonosító száma: 15789350-2-41;
k) statisztikai számjele: 15789350-8411-312-01;
l) PIR törzsszáma: 789356.
(2) A PMKH alaptevékenységének kormányzati funkciók szerinti besorolása az 1. § (4) bekezdésében meghatározottakon túl a következő:
|
kormányzati funkciószám |
kormányzati funkció megnevezése |
|
|---|---|---|
|
1 |
013340 |
Az állami vagyonnal való gazdálkodással kapcsolatos feladatok |
|
2 |
013390 |
Egyéb kiegészítő szolgáltatások |
|
3 |
032010 |
Tűz- és katasztrófavédelem igazgatása |
|
4 |
033010 |
Igazságügy igazgatása |
|
5 |
041110 |
Általános gazdasági és kereskedelmi ügyek igazgatása |
|
6 |
041170 |
Műszaki vizsgálat, elemzés |
|
7 |
042170 |
Élelmiszerlánc-biztonság igazgatása |
|
8 |
042180 |
Állat-egészségügy |
|
9 |
042210 |
Erdőgazdálkodás igazgatása és támogatása |
|
10 |
042310 |
Vadgazdálkodás igazgatása és támogatása |
|
11 |
042350 |
Halászat igazgatása és támogatása |
|
12 |
043110 |
Szén- és egyéb ásványi fűtőanyagipar igazgatása és támogatása |
|
13 |
043210 |
Kőolaj- és gázipar igazgatása és támogatása |
|
14 |
043410 |
Egyéb tüzelőanyag-ipar igazgatása és támogatása |
|
15 |
051010 |
Hulladékgazdálkodás igazgatása |
|
16 |
053010 |
Környezetszennyezés csökkentésének igazgatása |
|
17 |
053020 |
Szennyeződésmentesítési tevékenységek |
|
18 |
054010 |
Természet- és tájvédelem igazgatása és támogatása |
|
19 |
082010 |
Kultúra igazgatása |
|
20 |
097010 |
Oktatáshoz kapcsolódó alkalmazott kutatás és fejlesztés |
|
21 |
101270 |
Fogyatékossággal élők társadalmi integrációját és életminőségét segítő programok, támogatások |
96. Somogy Megyei Kormányhivatal
101. § (1) A Somogy Megyei Kormányhivatal (a továbbiakban: SMKH) alapadatai az 1. § (2) bekezdésében meghatározott közös alapadatokon túl a következők:
a) megnevezése: Somogy Megyei Kormányhivatal;
b) rövidítése: SMKH;
c) angol megnevezése: Government Office of Somogy County;
d) német megnevezése: Das Regierungsamt im Komitat Somogy;
e) francia megnevezése: Office Gouvernemental du Département Somogy;
f) székhelye: 7400 Kaposvár, Nagy Imre tér 1.;
g) postafiók címe: 7401 Kaposvár, Pf. 281;
h) alapító okirat kelte és száma: 2022. július 27.; TKF-21/367/30/2022;
i) előirányzat-felhasználási keretszámla száma: 10039007-00299688-00000000;
j) adóigazgatási azonosító száma: 15789367-2-14;
k) statisztikai számjele: 15789367-8411-312-14;
l) PIR törzsszáma: 789367.
(2) Az SMKH alaptevékenységének kormányzati funkciók szerinti besorolása az 1. § (4) bekezdésében meghatározottakon túl a következő:
|
kormányzati funkciószám |
kormányzati funkció megnevezése |
|
|---|---|---|
|
1 |
013340 |
Az állami vagyonnal való gazdálkodással kapcsolatos feladatok |
|
2 |
018020 |
Központi költségvetési befizetések |
|
3 |
031050 |
Egyéb rendészeti bűnüldözési tevékenységek |
|
4 |
041110 |
Általános gazdasági és kereskedelmi ügyek igazgatása |
|
5 |
041170 |
Műszaki vizsgálat, elemzés |
|
6 |
041220 |
Munkavédelmi célú támogatások és közcélú információs rendszer működtetése |
|
7 |
041233 |
Hosszabb időtartamú közfoglalkoztatás |
|
8 |
042170 |
Élelmiszerlánc-biztonság igazgatása |
|
9 |
042180 |
Állat-egészségügy |
|
10 |
042210 |
Erdőgazdálkodás igazgatása és támogatása |
|
11 |
042310 |
Vadgazdálkodás igazgatása és támogatása |
|
12 |
042350 |
Halászat igazgatása és támogatása |
|
13 |
051010 |
Hulladékgazdálkodás igazgatása |
|
14 |
053010 |
Környezetszennyezés csökkentésének igazgatása |
|
15 |
053020 |
Szennyeződésmentesítési tevékenységek |
|
16 |
054010 |
Természet- és tájvédelem igazgatása és támogatása |
|
17 |
072210 |
Járóbetegek gyógyító szakellátása |
|
18 |
074031 |
Család- és nővédelmi egészségügyi gondozás |
|
19 |
074053 |
Szenvedélybetegségek (kivéve: kábítószer) megelőzésének programjai, tevékenységei |
|
20 |
081071 |
Üdülői szálláshely-szolgáltatás és étkeztetés |
|
21 |
082010 |
Kultúra igazgatása |
|
22 |
101270 |
Fogyatékossággal élők társadalmi integrációját és életminőségét segítő programok, támogatások |
|
23 |
103010 |
Elhunyt személyek hátramaradottainak pénzbeli ellátásai |
|
24 |
104030 |
Gyermekek napközbeni ellátása családi bölcsőde, munkahelyi bölcsőde, napközbeni gyermekfelügyelet vagy alternatív napközbeni ellátás útján |
97. Szabolcs-Szatmár-Bereg Megyei Kormányhivatal
102. § (1) A Szabolcs-Szatmár-Bereg Megyei Kormányhivatal (a továbbiakban: SZSZBMKH) alapadatai az 1. § (2) bekezdésében meghatározott közös alapadatokon túl a következők:
a) megnevezése: Szabolcs-Szatmár-Bereg Megyei Kormányhivatal;
b) rövidítése: SZSZBMKH;
c) angol megnevezése: Government Office of Szabolcs-Szatmár-Bereg County;
d) német megnevezése: Das Regierungsamt im Komitat Szabolcs-Szatmár-Bereg;
e) francia megnevezése: Office Gouvernemental du Département Szabolcs-Szatmár-Bereg;
f) székhelye: 4400 Nyíregyháza, Hősök tere 5.;
g) postafiók címe: 4400 Nyíregyháza, Pf. 199;
h) alapító okirat kelte és száma: 2022. július 27.; TKF-21/367/32/2022;
i) előirányzat-felhasználási keretszámla száma: 10044001-00299695-00000000;
j) adóigazgatási azonosító száma: 15789374-2-15;
k) statisztikai számjele: 15789374-8411-312-15;
l) PIR törzsszáma: 789378.
(2) Az SZSZBMKH alaptevékenységének kormányzati funkciók szerinti besorolása az 1. § (4) bekezdésében meghatározottakon túl a következő:
|
kormányzati funkciószám |
kormányzati funkció megnevezése |
|
|---|---|---|
|
1 |
013340 |
Az állami vagyonnal való gazdálkodással kapcsolatos feladatok |
|
2 |
041110 |
Általános gazdasági és kereskedelmi ügyek igazgatása |
|
3 |
041170 |
Műszaki vizsgálat, elemzés |
|
4 |
042170 |
Élelmiszerlánc-biztonság igazgatása |
|
5 |
042180 |
Állat-egészségügy |
|
6 |
042310 |
Vadgazdálkodás igazgatása és támogatása |
|
7 |
042350 |
Halászat igazgatása és támogatása |
|
8 |
051010 |
Hulladékgazdálkodás igazgatása |
|
9 |
053010 |
Környezetszennyezés csökkentésének igazgatása |
|
10 |
053020 |
Szennyeződésmentesítési tevékenységek |
|
11 |
054010 |
Természet- és tájvédelem igazgatása és támogatása |
|
12 |
074031 |
Család- és nővédelmi egészségügyi gondozás |
|
13 |
074052 |
Kábítószer-megelőzés programjai, tevékenységei |
|
14 |
074053 |
Szenvedélybetegségek (kivéve: kábítószer) megelőzésének programjai, tevékenységei |
|
15 |
101150 |
Betegséggel kapcsolatos pénzbeli ellátások, támogatások |
|
16 |
101270 |
Fogyatékossággal élők társadalmi integrációját és életminőségét segítő programok, támogatások |
98. Tolna Megyei Kormányhivatal
103. § (1) A Tolna Megyei Kormányhivatal (a továbbiakban: TMKH) alapadatai az 1. § (2) bekezdésében meghatározott közös alapadatokon túl a következők:
a) megnevezése: Tolna Megyei Kormányhivatal;
b) rövidítése: TMKH;
c) angol megnevezése: Government Office of Tolna County;
d) német megnevezése: Das Regierungsamt im Komitat Tolna;
e) francia megnevezése: Office Gouvernemental du Département Tolna;
f) székhelye: 7100 Szekszárd, Augusz Imre u. 7.;
g) postafiók címe: 7101 Szekszárd, Pf. 136;
h) alapító okirat kelte és száma: 2022. július 27.; TKF-21/367/34/2022;
i) előirányzat-felhasználási keretszámla száma: 10046003-00299530-00000000;
j) adóigazgatási azonosító száma: 15789398-2-17;
k) statisztikai számjele: 15789398-8411-312-17;
l) PIR törzsszáma: 789390.
(2) A TMKH alaptevékenységének kormányzati funkciók szerinti besorolása az 1. § (4) bekezdésében meghatározottakon túl a következő:
|
kormányzati funkciószám |
kormányzati funkció megnevezése |
|
|---|---|---|
|
1 |
011210 |
Az államháztartás igazgatása, szabályozása, ellenőrzése |
|
2 |
013390 |
Egyéb kiegészítő szolgáltatások |
|
3 |
041170 |
Műszaki vizsgálat, elemzés |
|
4 |
042170 |
Élelmiszerlánc-biztonság igazgatása |
|
5 |
042180 |
Állat-egészségügy |
|
6 |
042310 |
Vadgazdálkodás igazgatása és támogatása |
|
7 |
042350 |
Halászat igazgatása és támogatása |
|
8 |
051010 |
Hulladékgazdálkodás igazgatása |
|
9 |
053010 |
Környezetszennyezés csökkentésének igazgatása |
|
10 |
053020 |
Szennyeződésmentesítési tevékenységek |
|
11 |
054010 |
Természet- és tájvédelem igazgatása és támogatása |
|
12 |
074031 |
Család és nővédelmi egészségügyi gondozás |
|
13 |
074032 |
Ifjúság-egészségügyi gondozás |
|
14 |
074052 |
Kábítószer-megelőzés programjai, tevékenységei |
|
15 |
074053 |
Szenvedélybetegségek (kivéve: kábítószer) megelőzésének programjai, tevékenységei |
|
16 |
076063 |
Sugár-egészségügyi feladatok |
|
17 |
101240 |
Megváltozott munkaképességű személyek foglalkoztatását elősegítő képzések, támogatások |
99. Vas Megyei Kormányhivatal
104. § (1) A Vas Megyei Kormányhivatal (a továbbiakban: VMKH) alapadatai az 1. § (2) bekezdésében meghatározott közös alapadatokon túl a következők:
a) megnevezése: Vas Megyei Kormányhivatal;
b) rövidítése: VMKH;
c) angol megnevezése: Government Office of Vas County;
d) német megnevezése: Das Regierungsamt im Komitat Vas;
e) francia megnevezése: Office Gouvernemental du Département Vas;
f) székhelye: 9700 Szombathely, Berzsenyi tér 1.;
g) postafiók címe: 9701 Szombathely, Pf. 208;
h) alapító okirat kelte és száma: 2022. július 27.; TKF-21/367/36/2022;
i) előirányzat-felhasználási keretszámla száma: 10047004-00299523-00000000;
j) adóigazgatási azonosító száma: 15789408-2-18;
k) statisztikai számjele: 15789408-8411-312-18;
l) PIR törzsszáma: 789400.
(2) A VMKH alaptevékenységének kormányzati funkciók szerinti besorolása az 1. § (4) bekezdésében meghatározottakon túl a következő:
|
kormányzati funkciószám |
kormányzati funkció megnevezése |
|
|---|---|---|
|
1 |
013340 |
Az állami vagyonnal való gazdálkodással kapcsolatos feladatok |
|
2 |
031050 |
Egyéb rendészeti, bűnüldözési tevékenységek |
|
3 |
041110 |
Általános gazdasági és kereskedelmi ügyek igazgatása |
|
4 |
041170 |
Műszaki vizsgálat, elemzés |
|
5 |
041233 |
Hosszabb időtartamú közfoglalkoztatás |
|
6 |
042170 |
Élelmiszerlánc-biztonság igazgatása |
|
7 |
042180 |
Állat-egészségügy |
|
8 |
042210 |
Erdőgazdálkodás igazgatása és támogatása |
|
9 |
042310 |
Vadgazdálkodás igazgatása és támogatása |
|
10 |
042350 |
Halászat igazgatása és támogatása |
|
11 |
051010 |
Hulladékgazdálkodás igazgatása |
|
12 |
053010 |
Környezetszennyezés csökkentésének igazgatása |
|
13 |
053020 |
Szennyeződésmentesítési tevékenységek |
|
14 |
054010 |
Természet- és tájvédelem igazgatása és támogatása |
|
15 |
074031 |
Család- és nővédelmi egészségügyi gondozás |
|
16 |
074032 |
Ifjúság-egészségügyi gondozás |
|
17 |
074052 |
Kábítószer-megelőzés programjai, tevékenységei |
|
18 |
074053 |
Szenvedélybetegségek (kivéve: kábítószer) megelőzésének programjai, tevékenységei |
|
19 |
081071 |
Üdülői szálláshely-szolgáltatás és étkeztetés |
|
20 |
101240 |
Megváltozott munkaképességű személyek foglalkoztatását elősegítő képzések, támogatások |
|
21 |
101270 |
Fogyatékossággal élők társadalmi integrációját és életminőségét segítő programok, támogatások |
100. Veszprém Megyei Kormányhivatal
105. § (1) A Veszprém Megyei Kormányhivatal (a továbbiakban: VEMKH) alapadatai az 1. § (2) bekezdésében meghatározott közös alapadatokon túl a következők:
a) megnevezése: Veszprém Megyei Kormányhivatal;
b) rövidítése: VEMKH;
c) angol megnevezése: Government Office of Veszprém County;
d) német megnevezése: Das Regierungsamt im Komitat Veszprém;
e) francia megnevezése: Office Gouvernemental du Département Veszprém;
f) székhelye: 8200 Veszprém, Megyeház tér 1.;
g) postafiók címe: 8200 Veszprém, Megyeház tér 1.;
h) alapító okirat kelte és száma: 2022. július 27.; TKF-21/367/38/2022;
i) előirányzat-felhasználási keretszámla száma: 10048005-00299516-00000000;
j) adóigazgatási azonosító száma: 15789415-2-19;
k) statisztikai számjele: 15789415-8411-312-19;
l) PIR törzsszáma: 789411.
(2) A VEMKH alaptevékenységének kormányzati funkciók szerinti besorolása az 1. § (4) bekezdésében meghatározottakon túl a következő:
|
kormányzati funkciószám |
kormányzati funkció megnevezése |
|
|---|---|---|
|
1 |
031060 |
Bűnmegelőzés |
|
2 |
032010 |
Tűz- és katasztrófavédelem igazgatása |
|
3 |
041110 |
Általános gazdasági és kereskedelmi ügyek igazgatása |
|
4 |
041170 |
Műszaki vizsgálat, elemzés |
|
5 |
042170 |
Élelmiszerlánc-biztonság igazgatása |
|
6 |
042180 |
Állat-egészségügy |
|
7 |
042210 |
Erdőgazdálkodás igazgatása és támogatása |
|
8 |
042310 |
Vadgazdálkodás igazgatása és támogatása |
|
9 |
042350 |
Halászat igazgatása és támogatása |
|
10 |
043110 |
Szén- és egyéb ásványi fűtőanyagipar igazgatása és támogatása |
|
11 |
043210 |
Kőolaj- és gázipar igazgatása és támogatása |
|
12 |
043410 |
Egyéb tüzelőanyag-ipar igazgatása és támogatása |
|
13 |
051010 |
Hulladékgazdálkodás igazgatása |
|
14 |
053010 |
Környezetszennyezés csökkentésének igazgatása |
|
15 |
053020 |
Szennyeződésmentesítési tevékenységek |
|
16 |
054010 |
Természet- és tájvédelem igazgatása és támogatása |
|
17 |
101270 |
Fogyatékossággal élők társadalmi integrációját és életminőségét segítő programok, támogatások |
101. Zala Megyei Kormányhivatal
106. § (1) A Zala Megyei Kormányhivatal (a továbbiakban: ZMKH) alapadatai az 1. § (2) bekezdésében meghatározott közös alapadatokon túl a következők:
a) megnevezése: Zala Megyei Kormányhivatal;
b) rövidítése: ZMKH;
c) angol megnevezése: Government Office of Zala County;
d) német megnevezése: Das Regierungsamt im Komitat Zala;
e) francia megnevezése: Office Gouvernemental du Département Zala;
f) székhelye: 8900 Zalaegerszeg, Kosztolányi Dezső utca 10.;
g) postafiók címe: 8901 Zalaegerszeg, Pf. 227;
h) alapító okirat kelte és száma: 2022. július 27.; TKF-21/367/40/2022;
i) előirányzat-felhasználási keretszámla száma: 10049006-00299509-00000000;
j) adóigazgatási azonosító száma: 15789422-2-20;
k) statisztikai számjele: 15789422-8411-312-20;
l) PIR törzsszáma: 789422.
(2) A ZMKH alaptevékenységének kormányzati funkciók szerinti besorolása az 1. § (4) bekezdésében meghatározottakon túl a következő:
|
kormányzati funkciószám |
kormányzati funkció megnevezése |
|
|---|---|---|
|
1 |
013340 |
Az állami vagyonnal való gazdálkodással kapcsolatos feladatok |
|
2 |
013360 |
Más szerv részére végzett pénzügyi-gazdálkodási, üzemeltetési, egyéb szolgáltatás |
|
3 |
041110 |
Általános gazdasági és kereskedelmi ügyek igazgatása |
|
4 |
041233 |
Hosszabb időtartamú közfoglalkoztatás |
|
5 |
042170 |
Élelmiszerlánc-biztonság igazgatása |
|
6 |
042180 |
Állat-egészségügy |
|
7 |
042210 |
Erdőgazdálkodás igazgatása és támogatása |
|
8 |
042310 |
Vadgazdálkodás igazgatása és támogatása |
|
9 |
042350 |
Halászat igazgatása és támogatása |
|
10 |
051010 |
Hulladékgazdálkodás igazgatása |
|
11 |
053010 |
Környezetszennyezés csökkentésének igazgatása |
|
12 |
053020 |
Szennyeződésmentesítési tevékenységek |
|
13 |
054010 |
Természet- és tájvédelem igazgatása és támogatása |
1. függelék
1. főispán,
2. főigazgató,
3. igazgató,
4. járási hivatalvezető,
5. járási hivatalvezető-helyettes,
6. főosztályvezető,
7. osztályvezető,
8. közigazgatási hatósági ügyben önállóan javaslattételre, döntésre vagy ellenőrzésre jogosultak,
9. közbeszerzési eljárás során önállóan javaslattételre, döntésre vagy ellenőrzésre jogosultak,
10. költségvetési vagy egyéb pénzeszközök felett, továbbá az állami vagyonnal való gazdálkodás, valamint elkülönített állami pénzalapok, fejezeti kezelésű előirányzatok tekintetében önállóan javaslattételre, döntésre vagy ellenőrzésre jogosultak,
11. állami támogatások felhasználásának vizsgálata vagy a felhasználással való elszámoltatás során önállóan javaslattételre, döntésre vagy ellenőrzésre jogosultak,
12. jogszabály alapján nemzetbiztonsági ellenőrzés alá eső álláshelyet betöltők.
2. függelék
1. A Bács-Kiskun Megyei Kormányhivatal
|
A |
B |
C |
|
|---|---|---|---|
|
Főosztály/Vezető |
Osztály |
Feladatok |
|
|
1. |
Főispán |
főispánnál meghatározott feladatok |
|
|
2. |
Főigazgató |
főigazgatónál meghatározott feladatok |
|
|
3. |
Igazgató |
igazgatónál meghatározott feladatok |
|
|
4. |
Főispáni Kabinet |
– kabineti feladatok |
|
|
5. |
Főigazgatói Titkárság |
főigazgatói titkársági feladatok |
|
|
6. |
Védelmi Bizottság Titkársága |
védelmi igazgatási, honvédelmi feladatok |
|
|
7. |
Belső Ellenőrzési Osztály |
belső ellenőrzési feladatok |
|
|
8. |
Állami Főépítészi Iroda |
állami főépítészi feladatok |
|
|
9. |
Agrár- és Vidékfejlesztést Támogató Főosztály |
||
|
9.1. |
Mezőgazdasági és Vidékfejlesztési Normatív Támogatások Kérelemkezelési Osztálya |
agrártámogatással kapcsolatos feladatok |
|
|
9.2. |
Helyszíni Ellenőrzési Osztály |
||
|
9.3. |
Vidékfejlesztési Beruházások Kérelemkezelési Osztálya |
||
|
10. |
Földhivatali Főosztály |
||
|
10.1. |
Földhivatali Hatósági Osztály |
földhivatali feladatok |
|
|
10.2. |
Földforgalmi Osztály |
||
|
10.3. |
Földhivatali Osztály 1. |
||
|
10.4. |
Földhivatali Osztály 2. |
||
|
10.5. |
Földhivatali Osztály 3. |
||
|
10.6. |
Földhivatali Osztály 4. |
||
|
10.7. |
Földhivatali Osztály 5. |
||
|
10.8. |
Földhivatali Osztály 6. |
||
|
10.9. |
Földhivatali Osztály 7. |
||
|
10.10. |
Földhivatali Osztály 8. |
||
|
11. |
Népegészségügyi Főosztály |
||
|
11.1. |
Közegészségügyi Osztály |
népegészségügyi feladatok |
|
|
11.2. |
Járványügyi Osztály |
||
|
12. |
Családtámogatási és Nyugdíjbiztosítási Főosztály |
||
|
12.1. |
|
Adategyeztetési és |
– nyugdíjbiztosítási feladatok |
|
12.2. |
Nyugdíj Nyilvántartási és |
||
|
12.3. |
Méltányossági és Koordinációs |
||
|
12.4. |
Nyugdíjbiztosítási Osztály |
||
|
12.5. |
Családtámogatási Osztály |
||
|
13. |
Egészségbiztosítási és |
||
|
13.1. |
Egészségbiztosítási Osztály 1. |
– egészségbiztosítási pénztári feladatok |
|
|
13.2. |
Egészségbiztosítási Osztály 2. |
||
|
13.3. |
Orvosszakértői Osztály |
||
|
13.4. |
Rehabilitációs Elbírálási Osztály |
||
|
14. |
Gyámügyi és Igazságügyi |
||
|
14.1. |
Igazságügyi Osztály |
– szociális és gyámügyi feladatok |
|
|
14.2. |
Szociális és Gyámügyi Osztály |
||
|
15. |
Foglalkoztatási, Munkaügyi és Munkavédelmi Főosztály |
||
|
15.1. |
Közfoglalkoztatási Osztály |
– foglalkoztatási és közfoglalkoztatási feladatok |
|
|
15.2. |
Munkaerőpiaci Osztály |
||
|
15.3. |
Alapkezelő Osztály |
||
|
15.4. |
Munkaügyi és Munkavédelmi Ellenőrzési Osztály |
||
|
16. |
Hatósági Főosztály |
||
|
16.1. |
Oktatási és Hatósági Osztály |
– általános hatósági feladatok |
|
|
16.2. |
Törvényességi Felügyeleti Osztály |
||
|
17. |
Építésügyi és Örökségvédelmi Főosztály |
||
|
17.1. |
Építésügyi Hatósági Osztály |
– építésügyi feladatok |
|
|
17.2. |
Építésfelügyeleti és Örökségvédelmi Osztály |
||
|
17.3. |
Építésügyi Osztály 1. |
||
|
17.4. |
Építésügyi Osztály 2. |
||
|
18. |
Agrárügyi Főosztály |
||
|
18.1. |
Erdészeti Osztály |
– erdészeti hatósági és igazgatási feladatok |
|
|
18.2. |
Földművelésügyi Osztály |
||
|
18.3. |
Növény- és Talajvédelmi Osztály |
||
|
19. |
Élelmiszerlánc-biztonsági és Állategészségügyi Főosztály |
||
|
19.1. |
Élelmiszerlánc-biztonsági Osztály |
élelmiszerlánc-biztonsági és állategészségügyi feladatok |
|
|
19.2. |
Állategészségügyi Osztály |
||
|
20. |
Környezetvédelmi, Természetvédelmi és Hulladékgazdálkodási Főosztály |
||
|
20.1. |
Jogi és Hatósági Nyilvántartó |
– környezetvédelmi és természetvédelmi feladatok |
|
|
20.2. |
Komplex Környezetvédelmi Engedélyezési és Kármentesítési Osztály |
||
|
20.3. |
Környezetvédelmi és Természetvédelmi Szakértői Osztály |
||
|
20.4. |
Hulladékgazdálkodási Osztály |
||
|
21. |
Közlekedési, Műszaki Engedélyezési és Fogyasztóvédelmi Főosztály |
||
|
21.1. |
Fogyasztóvédelmi Osztály |
– fogyasztóvédelmi, piacfelügyeleti feladatok |
|
|
21.2. |
Útügyi Osztály |
||
|
21.3. |
Járműműszaki Osztály |
||
|
21.4. |
Járműforgalmi Osztály |
||
|
22. |
Pénzügyi és Gazdálkodási Főosztály |
||
|
22.1. |
Pénzügyi Osztály |
– pénzügyi, gazdálkodási és számviteli feladatok |
|
|
22.2. |
Számviteli Osztály |
||
|
22.3. |
Támogatási és Bérgazdálkodási |
||
|
22.4. |
Beruházási, Beszerzési és |
||
|
22.5. |
Informatikai Osztály |
||
|
22.6. |
Projekt Osztály |
||
|
23. |
Jogi, Humánpolitikai és |
||
|
23.1. |
Humánpolitikai és Szervezési |
– humánpolitikai feladatok |
|
|
23.2. |
Jogi és Perképviseleti Osztály |
||
|
23.3. |
Koordinációs Osztály |
||
|
23.4. |
Iratkezelési Osztály |
2. A Bács-Kiskun Megyei Kormányhivatal járási hivatalai
|
A |
B |
C |
|
|---|---|---|---|
|
Járási Hivatal / Főosztály |
Osztály |
Feladatok |
|
|
1. |
Bajai Járási Hivatal |
||
|
1.1. |
Kormányablak Osztály |
– ügyfélszolgálati és kormányablak feladatok |
|
|
1.2. |
Hatósági Osztály |
||
|
1.3. |
Gyámügyi Osztály |
||
|
1.4. |
Élelmiszerlánc-biztonsági és Állategészségügyi Osztály |
||
|
1.5. |
Foglalkoztatási Osztály |
||
|
1.6. |
Népegészségügyi Osztály |
||
|
2. |
Bácsalmási Járási Hivatal |
||
|
2.1. |
Kormányablak Osztály |
– ügyfélszolgálati és kormányablak feladatok |
|
|
2.2. |
Hatósági és Gyámügyi Osztály |
||
|
2.3. |
Foglalkoztatási Osztály |
||
|
3. |
Jánoshalmai Járási Hivatal |
||
|
3.1. |
Kormányablak Osztály |
– ügyfélszolgálati és kormányablak feladatok |
|
|
3.2. |
Hatósági és Gyámügyi Osztály |
||
|
3.3. |
Foglalkoztatási Osztály |
||
|
4. |
Kalocsai Járási Hivatal |
||
|
4.1. |
Kormányablak Osztály |
– ügyfélszolgálati és kormányablak feladatok |
|
|
4.2. |
Hatósági és Gyámügyi Osztály |
||
|
4.3. |
Élelmiszerlánc-biztonsági és |
||
|
4.4. |
Foglalkoztatási Osztály |
||
|
4.5. |
Népegészségügyi Osztály |
||
|
5. |
Kecskeméti Járási Hivatal |
||
|
5.1. |
Kormányablak Osztály 1. |
– ügyfélszolgálati és kormányablak feladatok |
|
|
5.2. |
Kormányablak Osztály 2. |
||
|
5.3. |
Hatósági Osztály |
||
|
5.4. |
Gyámügyi Osztály |
||
|
5.5. |
Élelmiszerlánc-biztonsági és Állategészségügyi Osztály |
||
|
5.6. |
Foglalkoztatási Osztály |
||
|
5.7. |
Népegészségügyi Osztály |
||
|
6. |
Kiskőrösi Járási Hivatal |
||
|
6.1. |
Kormányablak Osztály |
– ügyfélszolgálati és kormányablak feladatok |
|
|
6.2. |
Hatósági Osztály |
||
|
6.3. |
Gyámügyi Osztály |
||
|
6.4. |
Foglalkoztatási Osztály |
||
|
7. |
Kiskunfélegyházi Járási Hivatal |
||
|
7.1. |
Kormányablak Osztály |
– ügyfélszolgálati és kormányablak feladatok |
|
|
7.2. |
Hatósági és Gyámügyi Osztály |
||
|
7.3. |
Élelmiszerlánc-biztonsági és |
||
|
7.4. |
Foglalkoztatási Osztály |
||
|
8. |
Kiskunhalasi Járási Hivatal |
||
|
8.1. |
Kormányablak Osztály |
– ügyfélszolgálati és kormányablak feladatok |
|
|
8.2. |
Hatósági és Gyámügyi Osztály |
||
|
8.3. |
Élelmiszerlánc-biztonsági és |
||
|
8.4. |
Foglalkoztatási Osztály |
||
|
8.5. |
Népegészségügyi Osztály |
||
|
9. |
Kiskunmajsai Járási Hivatal |
||
|
9.1. |
Kormányablak Osztály |
– ügyfélszolgálati és kormányablak feladatok |
|
|
9.2. |
Hatósági és Gyámügyi Osztály |
||
|
9.3. |
Foglalkoztatási Osztály |
||
|
10. |
Kunszentmiklósi Járási Hivatal |
||
|
10.1. |
Kormányablak Osztály |
– ügyfélszolgálati és kormányablak feladatok |
|
|
10.2. |
Hatósági és Gyámügyi Osztály |
||
|
10.3. |
Foglalkoztatási Osztály |
||
|
11. |
Tiszakécskei Járási Hivatal |
||
|
11.1. |
Kormányablak Osztály |
– ügyfélszolgálati és kormányablak feladatok |
|
|
11.2. |
Hatósági és Gyámügyi Osztály |
||
|
11.3. |
Foglalkoztatási Osztály |
3. A Bács-Kiskun Megyei Kormányhivatal szervezeti felépítése

3. függelék
1. A Baranya Megyei Kormányhivatal
|
A |
B |
C |
|
|---|---|---|---|
|
Főosztály/Vezető |
Osztály |
Feladatok |
|
|
1. |
Főispán |
főispánnál meghatározott feladatok |
|
|
2. |
Főigazgató |
főigazgatónál meghatározott feladatok |
|
|
3. |
Igazgató |
igazgatónál meghatározott feladatok |
|
|
4. |
Főispáni Kabinet |
– kabineti feladatok |
|
|
5. |
Védelmi Bizottság Titkársága |
védelmi igazgatási, honvédelmi feladatok |
|
|
6. |
Belső Ellenőrzési Osztály |
belső ellenőrzési feladatok |
|
|
7. |
Állami Főépítészi Iroda |
állami főépítészi feladatok |
|
|
8. |
Agrár- és Vidékfejlesztést |
||
|
8.1. |
Mezőgazdasági és Vidékfejlesztési Normatív Támogatások Kérelemkezelési Osztálya |
agrártámogatással kapcsolatos feladatok |
|
|
8.2. |
Helyszíni Ellenőrzési Osztály |
||
|
8.3. |
Vidékfejlesztési Beruházások |
||
|
9. |
Népegészségügyi Főosztály |
||
|
9.1. |
Közegészségügyi Osztály |
népegészségügyi feladatok |
|
|
9.2. |
Laboratóriumi Osztály |
||
|
10. |
Foglalkoztatási, Munkaügyi és |
||
|
10.1. |
Alapkezelő és Közfoglalkoztatási |
– foglalkoztatási és közfoglalkoztatási feladatok |
|
|
10.2. |
Munkaerőpiaci Osztály |
||
|
10.3. |
Munkaügyi és Munkavédelmi |
||
|
11. |
Földhivatali Főosztály |
||
|
11.1. |
Földhivatali Osztály 1. |
földhivatali feladatok |
|
|
11.2. |
Földhivatali Osztály 2. |
||
|
11.3. |
Földhivatali Osztály 3. |
||
|
11.4. |
Földhivatali Osztály 4. |
||
|
11.5. |
Földhivatali Osztály 5. |
||
|
12. |
Hatósági Főosztály |
||
|
12.1. |
Hatósági Felügyeleti, Oktatási és |
– általános hatósági feladatok |
|
|
12.2. |
Törvényességi Felügyeleti Osztály |
||
|
12.3. |
Igazságügyi Osztály |
||
|
12.4. |
Szociális és Gyámügyi Osztály |
||
|
13. |
Építésügyi és Örökségvédelmi |
||
|
13.1. |
Építésügyi Hatósági Osztály |
– építésügyi feladatok |
|
|
13.2. |
Építésfelügyeleti Osztály |
||
|
13.3. |
Örökségvédelmi Osztály |
||
|
14. |
Agrárügyi Főosztály |
||
|
14.1. |
Erdészeti és Földművelésügyi |
– erdészeti hatósági és igazgatási feladatok |
|
|
14.2. |
Növény- és Talajvédelmi Osztály |
||
|
14.3. |
Vetőmag- és Szaporítóanyag- |
||
|
15. |
Élelmiszerlánc-biztonsági és Állategészségügyi Főosztály |
||
|
15.1 |
Élelmiszerlánc-biztonsági és Állategészségügyi Osztály |
– élelmiszerlánc-biztonsági és állategészségügyi feladatok |
|
|
16. |
Környezetvédelmi, Természetvédelmi és Hulladékgazdálkodási Főosztály |
||
|
16.1. |
Környezetvédelmi Osztály |
– környezetvédelmi és természetvédelmi feladatok |
|
|
16.2. |
Természetvédelmi Osztály |
||
|
16.3. |
Hulladékgazdálkodási Osztály |
||
|
17. |
Közlekedési, Műszaki Engedélyezési, Mérésügyi és Fogyasztóvédelmi Főosztály |
||
|
17.1. |
Közlekedési és Útügyi Osztály |
– közlekedési feladatok |
|
|
17.2. |
Mérésügyi és Műszaki Biztonsági |
||
|
17.3. |
Fogyasztóvédelmi Osztály |
||
|
18. |
Családtámogatási és |
||
|
18.1. |
Család- és Lakástámogatási |
– családtámogatási feladatok |
|
|
18.2. |
Egészségbiztosítási Osztály |
||
|
18.3. |
Egészségbiztosítási és Ellenőrzési |
||
|
18.4. |
Nyugdíjbiztosítási Osztály |
||
|
18.5. |
Rehabilitációs Ellátási és |
||
|
18.6. |
Nyugdíjbiztosítási Ellenőrzési és |
||
|
19. |
Pénzügyi és Gazdálkodási |
||
|
19.1. |
Pénzügyi és Számviteli Osztály |
– pénzügyi, gazdálkodási és számviteli feladatok |
|
|
19.2. |
Beszerzési, Beruházási és |
||
|
19.3. |
Informatikai Osztály |
||
|
19.4. |
Támogatási és Bérgazdálkodási |
||
|
19.5. |
Projekt Osztály |
||
|
20. |
Jogi, Humánpolitikai és |
||
|
20.1. |
Koordinációs és Jogi Osztály |
– jogi feladatok |
|
|
20.2. |
Humánpolitikai Osztály |
2. A Baranya Megyei Kormányhivatal járási hivatalai
|
A |
B |
C |
|
|---|---|---|---|
|
Járási Hivatal / Főosztály |
Osztály |
Feladatok |
|
|
1. |
Bólyi Járási Hivatal |
||
|
1.1. |
Kormányablak Osztály |
– ügyfélszolgálati és |
|
|
1.2. |
Hatósági és Gyámügyi Osztály |
||
|
2. |
Hegyháti Járási Hivatal |
||
|
2.1. |
Kormányablak Osztály |
– ügyfélszolgálati és kormányablak feladatok |
|
|
2.2. |
Hatósági és Gyámügyi Osztály |
||
|
3. |
Pécsváradi Járási Hivatal |
||
|
3.1. |
Kormányablak Osztály |
– ügyfélszolgálati és kormányablak feladatok |
|
|
3.2. |
Hatósági és Gyámügyi Osztály |
||
|
4. |
Sellyei Járási Hivatal |
||
|
4.1. |
Kormányablak Osztály |
– ügyfélszolgálati és kormányablak feladatok |
|
|
4.2. |
Hatósági és Gyámügyi Osztály |
||
|
4.3. |
Foglalkoztatási Osztály |
||
|
5. |
Szentlőrinci Járási Hivatal |
||
|
5.1. |
Kormányablak Osztály |
– ügyfélszolgálati és kormányablak feladatok |
|
|
5.2. |
Hatósági és Gyámügyi Osztály |
||
|
5.3. |
Foglalkoztatási Osztály |
||
|
6. |
Komlói Járási Hivatal |
||
|
6.1. |
Kormányablak Osztály |
– ügyfélszolgálati és kormányablak feladatok |
|
|
6.2. |
Hatósági és Gyámügyi Osztály |
||
|
6.3. |
Élelmiszerlánc-biztonsági és |
||
|
6.4. |
Foglalkoztatási Osztály |
||
|
6.5. |
Népegészségügyi Osztály |
||
|
7. |
Mohácsi Járási Hivatal |
||
|
7.1. |
Kormányablak Osztály |
– ügyfélszolgálati és kormányablak feladatok |
|
|
7.2. |
Hatósági és Gyámügyi Osztály |
||
|
7.3. |
Élelmiszerlánc-biztonsági és |
||
|
7.4. |
Foglalkoztatási Osztály |
||
|
7.5. |
Népegészségügyi Osztály |
||
|
8. |
Siklósi Járási Hivatal |
||
|
8.1. |
Kormányablak Osztály |
– ügyfélszolgálati és kormányablak feladatok |
|
|
8.2. |
Hatósági és Gyámügyi Osztály |
||
|
8.3. |
Élelmiszerlánc-biztonsági és |
||
|
8.4. |
Foglalkoztatási Osztály |
||
|
8.5. |
Népegészségügyi Osztály |
||
|
9. |
Szigetvári Járási Hivatal |
||
|
9.1. |
Kormányablak Osztály |
– ügyfélszolgálati és kormányablak feladatok |
|
|
9.2. |
Hatósági és Gyámügyi Osztály |
||
|
9.3. |
Élelmiszerlánc-biztonsági és |
||
|
9.4. |
Foglalkoztatási Osztály |
||
|
9.5. |
Népegészségügyi Osztály |
||
|
10. |
Pécsi Járási Hivatal |
||
|
10.1. |
Kormányablak Osztály |
– ügyfélszolgálati és kormányablak feladatok |
|
|
10.2. |
Hatósági Osztály |
||
|
10.3. |
Gyámügyi Osztály |
||
|
10.4. |
Élelmiszerlánc-biztonsági és |
||
|
10.5. |
Foglalkoztatási Osztály |
||
|
10.6. |
Népegészségügyi Osztály |
3. A Baranya Megyei Kormányhivatal szervezeti felépítése

4. függelék
1. A Békés Megyei Kormányhivatal
|
A |
B |
C |
|
|---|---|---|---|
|
Főosztály/Vezető |
Osztály |
Feladatok |
|
|
1. |
Főispán |
főispánnál meghatározott feladatok |
|
|
2. |
Főigazgató |
főigazgatónál meghatározott feladatok |
|
|
3. |
Igazgató |
igazgatónál meghatározott feladatok |
|
|
4. |
Főispáni Kabinet |
– kabineti feladatok |
|
|
5. |
Védelmi Bizottság Titkársága |
védelmi igazgatási, honvédelmi feladatok |
|
|
6. |
Belső Ellenőrzési Osztály |
belső ellenőrzési feladatok |
|
|
7. |
Állami Főépítészi Iroda |
állami főépítészi feladatok |
|
|
8. |
Agrár- és Vidékfejlesztést Támogató Főosztály |
||
|
8.1. |
Mezőgazdasági és Vidékfejlesztési Normatív Támogatások Kérelemkezelési Osztálya |
agrártámogatással kapcsolatos feladatok |
|
|
8.2. |
Helyszíni Ellenőrzési Osztály |
||
|
8.3. |
Vidékfejlesztési Beruházások Kérelemkezelési Osztálya |
||
|
9. |
Földhivatali Főosztály |
||
|
9.1. |
Földhivatali Osztály 1. |
földhivatali feladatok |
|
|
9.2. |
Földhivatali Osztály 2. |
||
|
9.3. |
Földhivatali Osztály 3. |
||
|
9.4. |
Földhivatali Osztály 4. |
||
|
9.5. |
Földhivatali Osztály 5. |
||
|
9.6. |
Földhivatali Osztály 6. |
||
|
9.7. |
Földhivatali Osztály 7. |
||
|
9.8. |
Földhivatali Osztály 8. |
||
|
9.9. |
Földhivatali Osztály 9. |
||
|
10. |
Népegészségügyi Főosztály |
||
|
10.1. |
Közegészségügyi Osztály |
népegészségügyi feladatok |
|
|
10.2. |
Járványügyi Osztály |
||
|
11. |
Családtámogatási és Társadalombiztosítási Főosztály |
||
|
11.1. |
Családtámogatási Osztály |
– családtámogatási feladatok |
|
|
11.2. |
Nyugdíjbiztosítási Osztály |
||
|
11.3. |
Egészségbiztosítási Osztály |
||
|
11.4. |
Rehabilitációs Ellátási és Szakértői Osztály |
||
|
11.5. |
Nyilvántartási és Ellenőrzési Osztály |
||
|
12. |
Gyámügyi és Igazságügyi Főosztály |
||
|
12.1. |
Igazságügyi Osztály |
– pártfogó felügyelői és igazságügyi feladatok |
|
|
12.2. |
Szociális, Gyámügyi és Oktatási Osztály |
||
|
13. |
Foglalkoztatási, Munkaügyi és Munkavédelmi Főosztály |
||
|
13.1. |
Közfoglalkoztatási Osztály |
– foglalkoztatás-felügyeleti és munkavédelmi feladatok |
|
|
13.2. |
Munkaerőpiaci Osztály |
||
|
13.3. |
Alapkezelő Osztály |
||
|
13.4. |
Munkaügyi és Munkavédelmi Osztály |
||
|
14. |
Hatósági Főosztály |
||
|
14.1. |
Hatósági és Felügyeleti Osztály |
– általános hatósági feladatok |
|
|
14.2. |
Törvényességi Felügyeleti Osztály |
||
|
15. |
Agrárügyi Főosztály |
||
|
15.1. |
Vetőmag- és Szaporítóanyag-felügyeleti Osztály |
– vetőmag- és szaporítóanyag- felügyeleti feladatok |
|
|
15.2. |
Földművelésügyi Osztály |
||
|
15.3. |
Növény- és Talajvédelmi Osztály |
||
|
16. |
Élelmiszerlánc-biztonsági és Állategészségügyi Főosztály |
||
|
16.1. |
Élelmiszerlánc-biztonsági és Állategészségügyi Osztály 1. |
élelmiszerlánc-biztonsági és állategészségügyi feladatok |
|
|
16.2. |
Élelmiszerlánc-biztonsági és Állategészségügyi Osztály 2. |
||
|
17. |
Építésügyi és Örökségvédelmi Főosztály |
||
|
17.1. |
Örökségvédelmi Osztály |
– építésügyi feladatok |
|
|
17.2. |
Építésügyi Osztály 1. |
||
|
17.3. |
Építésügyi Osztály 2. |
||
|
17.4. |
Építésügyi Osztály 3. |
||
|
17.5. |
Építésügyi Osztály 4. |
||
|
17.6. |
Építésügyi Osztály 5. |
||
|
18. |
Közlekedési, Műszaki Engedélyezési és Fogyasztóvédelmi Főosztály |
||
|
18.1. |
Közlekedési Osztály |
– közlekedési feladatok |
|
|
18.2. |
Útügyi Osztály |
||
|
18.3. |
Fogyasztóvédelmi Osztály |
||
|
19. |
Környezetvédelmi, Természetvédelmi és Hulladékgazdálkodási Főosztály |
||
|
19.1. |
Hatósági és Komplex Engedélyezési Osztály |
– környezetvédelmi és természetvédelmi feladatok |
|
|
19.2. |
Környezetvédelmi és Természetvédelmi Szakértői Osztály |
||
|
19.3. |
Hulladékgazdálkodási Osztály |
||
|
20. |
Pénzügyi és Gazdálkodási Főosztály |
||
|
20.1. |
Pénzügyi és Számviteli Osztály |
– pénzügyi, gazdálkodási és számviteli feladatok |
|
|
20.2. |
Beszerzési, Beruházási és Üzemeltetési Osztály |
||
|
20.3. |
Támogatási és Bérgazdálkodási Osztály |
||
|
20.4. |
Projekt Osztály |
||
|
20.5. |
Informatikai Osztály |
||
|
21. |
Jogi, Humánpolitikai és Koordinációs Főosztály |
||
|
21.1. |
Humánpolitikai Osztály |
– humánpolitikai feladatok |
|
|
21.2. |
Koordinációs és Jogi Osztály |
2. A Békés Megyei Kormányhivatal járási hivatalai
|
A |
B |
C |
|
|---|---|---|---|
|
Járási Hivatal / Főosztály |
Osztály |
Feladatok |
|
|
1. |
Békési Járási Hivatal |
||
|
1.1. |
Kormányablak Osztály |
– ügyfélszolgálati és kormányablak feladatok |
|
|
1.2. |
Hatósági és Gyámügyi Osztály |
||
|
1.3. |
Foglalkoztatási Osztály |
||
|
2. |
Békéscsabai Járási Hivatal |
||
|
2.1. |
Kormányablak Osztály 1. |
– ügyfélszolgálati és kormányablak feladatok |
|
|
2.2. |
Kormányablak Osztály 2. |
||
|
2.3. |
Hatósági Osztály |
||
|
2.4. |
Gyámügyi Osztály |
||
|
2.5. |
Élelmiszerlánc-biztonsági és Állategészségügyi Osztály |
||
|
2.6. |
Foglalkoztatási Osztály |
||
|
2.7. |
Népegészségügyi Osztály |
||
|
3. |
Gyomaendrődi Járási Hivatal |
||
|
3.1. |
Kormányablak Osztály |
– ügyfélszolgálati és kormányablak feladatok |
|
|
3.2. |
Hatósági és Gyámügyi Osztály |
||
|
3.3. |
Élelmiszerlánc-biztonsági és Állategészségügyi Osztály |
||
|
3.4. |
Foglalkoztatási Osztály |
||
|
4. |
Gyulai Járási Hivatal |
||
|
4.1. |
Kormányablak Osztály |
– ügyfélszolgálati és kormányablak feladatok |
|
|
4.2. |
Hatósági és Gyámügyi Osztály |
||
|
4.3. |
Élelmiszerlánc-biztonsági és Állategészségügyi Osztály |
||
|
4.4. |
Foglalkoztatási Osztály |
||
|
4.5. |
Népegészségügyi Osztály |
||
|
5. |
Mezőkovácsházai Járási Hivatal |
||
|
5.1. |
Kormányablak Osztály |
– ügyfélszolgálati és kormányablak feladatok |
|
|
5.2. |
Hatósági és Gyámügyi Osztály |
||
|
5.3. |
Foglalkoztatási Osztály |
||
|
6. |
Orosházi Járási Hivatal |
||
|
6.1. |
Kormányablak Osztály |
– ügyfélszolgálati és kormányablak feladatok |
|
|
6.2. |
Hatósági és Gyámügyi Osztály |
||
|
6.3. |
Élelmiszerlánc-biztonsági és Állategészségügyi Osztály |
||
|
6.4. |
Foglalkoztatási Osztály |
||
|
6.5. |
Népegészségügyi Osztály |
||
|
7. |
Sarkadi Járási Hivatal |
||
|
7.1. |
Kormányablak Osztály |
– ügyfélszolgálati és kormányablak feladatok |
|
|
7.2. |
Hatósági és Gyámügyi Osztály |
||
|
7.3. |
Foglalkoztatási Osztály |
||
|
8. |
Szarvasi Járási Hivatal |
||
|
8.1. |
Kormányablak Osztály |
– ügyfélszolgálati és kormányablak feladatok |
|
|
8.2. |
Hatósági és Gyámügyi Osztály |
||
|
8.3. |
Foglalkoztatási Osztály |
||
|
9. |
Szeghalmi Járási Hivatal |
||
|
9.1. |
Kormányablak Osztály |
– ügyfélszolgálati és kormányablak feladatok |
|
|
9.2. |
Hatósági és Gyámügyi Osztály |
||
|
9.3. |
Foglalkoztatási Osztály |
3. A Békés Megyei Kormányhivatal szervezeti felépítése

5. függelék
1. A Borsod-Abaúj-Zemplén Megyei Kormányhivatal
|
A |
B |
C |
|
|---|---|---|---|
|
Főosztály/Vezető |
Osztály |
Feladatok |
|
|
1. |
Főispán |
főispánnál meghatározott feladatok |
|
|
2. |
Főigazgató |
főigazgatónál meghatározott feladatok |
|
|
3. |
Igazgató |
igazgatónál meghatározott feladatok |
|
|
4. |
Főispáni Kabinet |
– kabineti feladatok |
|
|
5. |
Főigazgatói Titkárság |
főigazgatói titkársági feladatok |
|
|
6. |
Védelmi Bizottság Titkársága |
védelmi igazgatási, honvédelmi feladatok |
|
|
7. |
Belső Ellenőrzési Osztály |
belső ellenőrzési feladatok |
|
|
8. |
Állami Főépítészi Iroda |
állami főépítészi feladatok |
|
|
9. |
Agrár- és Vidékfejlesztést |
||
|
9.1. |
Mezőgazdasági és Vidékfejlesztési Normatív Támogatások Kérelemkezelési Osztálya |
agrártámogatással kapcsolatos feladatok |
|
|
9.2. |
Vidékfejlesztési Beruházások |
||
|
9.3. |
Helyszíni Ellenőrzési Osztály |
||
|
10. |
Közlekedési, Műszaki Engedélyezési és Mérésügyi Főosztály |
||
|
10.1. |
Közlekedési Osztály |
– közlekedési feladatok |
|
|
10.2. |
Útügyi Osztály |
||
|
10.3. |
Mérésügyi és Műszaki Biztonsági |
||
|
11. |
Építésügyi és Örökségvédelmi |
||
|
11.1. |
Építésügyi Osztály 1. |
– építésügyi feladatok |
|
|
11.2. |
Építésügyi Osztály 2. |
||
|
11.3. |
Építésügyi Osztály 3. |
||
|
11.4. |
Örökségvédelmi Osztály |
||
|
12. |
Népegészségügyi Főosztály |
||
|
12.1. |
Közegészségügyi és Járványügyi |
népegészségügyi feladatok |
|
|
12.2. |
Laboratóriumi Osztály |
||
|
13. |
Földhivatali Főosztály |
||
|
13.1. |
Földhivatali Osztály 1. |
földhivatali feladatok |
|
|
13.2. |
Földhivatali Osztály 2. |
||
|
13.3. |
Földhivatali Osztály 3. |
||
|
13.4. |
Földhivatali Osztály 4. |
||
|
13.5. |
Földhivatali Osztály 5. |
||
|
13.6. |
Földhivatali Osztály 6. |
||
|
13.7. |
Földhivatali Osztály 7. |
||
|
13.8. |
Földhivatali Osztály 8. |
||
|
13.9. |
Földhivatali Osztály 9. |
||
|
13.10. |
Földhivatali Osztály 10. |
||
|
14. |
Környezetvédelmi, Természetvédelmi és Hulladékgazdálkodási Főosztály |
||
|
14.1. |
Környezetvédelmi és Természetvédelmi Szakértői Osztály |
– környezetvédelmi és természetvédelmi feladatok |
|
|
14.2. |
Környezetvédelmi Hatósági és |
||
|
14.3. |
Hulladékgazdálkodási Osztály |
||
|
15. |
Agrárügyi Főosztály |
||
|
15.1. |
Erdészeti Osztály |
– erdészeti hatósági és igazgatási feladatok |
|
|
15.2. |
Növény- és Talajvédelmi Osztály |
||
|
15.3. |
Földművelésügyi Osztály |
||
|
16. |
Élelmiszerlánc-biztonsági és Állategészségügyi Főosztály |
||
|
16.1. |
Élelmiszerlánc-biztonsági és |
– élelmiszerlánc-biztonsági és állategészségügyi feladatok |
|
|
17. |
Informatikai Főosztály |
||
|
17.1. |
Informatikai Fejlesztési Osztály |
informatikai feladatok |
|
|
17.2. |
Informatikai Üzemeltetési Osztály |
||
|
17.3. |
Üzemeltetési Osztály |
||
|
18. |
Családtámogatási és |
||
|
18.1. |
Családtámogatási Osztály |
– családtámogatási feladatok |
|
|
18.2. |
Társadalombiztosítási Ellenőrzési |
||
|
18.3. |
Nyugdíjbiztosítási Osztály 1. |
||
|
18.4. |
Nyugdíjbiztosítási Osztály 2. |
||
|
18.5. |
Egészségbiztosítási Osztály |
||
|
18.6. |
Jogi, Megtérítési és |
||
|
18.7. |
Rehabilitációs Szakértői Osztály |
||
|
19. |
Foglalkoztatási, Munkaügyi és |
||
|
19.1. |
Közfoglalkoztatási Osztály |
– foglalkoztatás-felügyeleti és munkavédelmi feladatok |
|
|
19.2. |
Munkaerőpiaci Osztály |
||
|
19.3. |
Alapkezelő Osztály |
||
|
19.4. |
Munkaügyi és Munkavédelmi |
||
|
20. |
Hatósági Főosztály |
||
|
20.1. |
Hatósági és Oktatási Osztály |
– általános hatósági feladatok |
|
|
20.2. |
Pártfogó Felügyelői és |
||
|
20.3. |
Szociális és Gyámügyi Osztály |
||
|
20.4. |
Törvényességi Felügyeleti Osztály |
||
|
20.5. |
Fogyasztóvédelmi Osztály |
||
|
21. |
Pénzügyi és Gazdálkodási |
||
|
21.1. |
Pénzügyi Osztály |
pénzügyi, gazdálkodási és számviteli feladatok |
|
|
21.2. |
Támogatási és Bérgazdálkodási |
||
|
21.3. |
Számviteli Osztály |
||
|
21.4. |
Projekt Osztály |
||
|
22. |
Jogi, Humánpolitikai és |
||
|
22.1. |
Jogi és Perképviseleti Osztály |
– humánpolitikai feladatok |
|
|
22.2. |
Humánpolitikai Osztály |
||
|
22.3. |
Koordinációs, Szervezési és |
2. A Borsod-Abaúj-Zemplén Megyei Kormányhivatal járási hivatalai
|
A |
B |
C |
|
|---|---|---|---|
|
Járási Hivatal / Főosztály |
Osztály |
Feladatok |
|
|
1. |
Cigándi Járási Hivatal |
||
|
1.1. |
Kormányablak Osztály |
– ügyfélszolgálati és kormányablak feladatok |
|
|
1.2. |
Hatósági és Gyámügyi Osztály |
||
|
1.3. |
Foglalkoztatási Osztály |
||
|
2. |
Edelényi Járási Hivatal |
||
|
2.1. |
Kormányablak Osztály |
– ügyfélszolgálati és kormányablak feladatok |
|
|
2.2. |
Hatósági és Gyámügyi Osztály |
||
|
2.3. |
Élelmiszerlánc-biztonsági és |
||
|
2.4. |
Foglalkoztatási Osztály |
||
|
2.5. |
Népegészségügyi Osztály |
||
|
3. |
Encsi Járási Hivatal |
||
|
3.1. |
Kormányablak Osztály |
– ügyfélszolgálati és kormányablak feladatok |
|
|
3.2. |
Hatósági és Gyámügyi Osztály |
||
|
3.3. |
Élelmiszerlánc-biztonsági és |
||
|
3.4. |
Foglalkoztatási Osztály |
||
|
3.5. |
Népegészségügyi Osztály |
||
|
4. |
Gönci Járási Hivatal |
||
|
4.1. |
Kormányablak Osztály |
– ügyfélszolgálati és kormányablak feladatok |
|
|
4.2. |
Hatósági és Gyámügyi Osztály |
||
|
4.3. |
Foglalkoztatási Osztály |
||
|
5. |
Kazincbarcikai Járási Hivatal |
||
|
5.1. |
Kormányablak Osztály 1. |
– ügyfélszolgálati és kormányablak feladatok |
|
|
5.2. |
Kormányablak Osztály 2. |
||
|
5.3. |
Hatósági Osztály 1. |
||
|
5.4. |
Hatósági Osztály 2. |
||
|
5.5. |
Gyámügyi Osztály |
||
|
5.6. |
Foglalkoztatási Osztály |
||
|
6. |
Mezőcsáti Járási Hivatal |
||
|
6.1. |
Kormányablak Osztály |
– ügyfélszolgálati és kormányablak feladatok |
|
|
6.2. |
Hatósági és Gyámügyi Osztály |
||
|
6.3. |
Foglalkoztatási Osztály |
||
|
7. |
Mezőkövesdi Járási Hivatal |
||
|
7.1. |
Kormányablak Osztály |
– ügyfélszolgálati és kormányablak feladatok |
|
|
7.2. |
Hatósági Osztály |
||
|
7.3. |
Gyámügyi Osztály |
||
|
7.4. |
Élelmiszerlánc-biztonsági és |
||
|
7.5. |
Foglalkoztatási Osztály |
||
|
7.6. |
Népegészségügyi Osztály |
||
|
8. |
Miskolci Járási Hivatal |
||
|
8.1. |
Kormányablak Osztály 1. |
– ügyfélszolgálati és kormányablak feladatok |
|
|
8.2. |
Kormányablak Osztály 2. |
||
|
8.3. |
Hatósági Osztály 1. |
||
|
8.4. |
Hatósági Osztály 2. |
||
|
8.5. |
Gyámügyi Osztály |
||
|
8.6. |
Élelmiszerlánc-biztonsági és |
||
|
8.7. |
Foglalkoztatási Osztály |
||
|
8.8. |
Népegészségügyi Osztály |
||
|
9. |
Ózdi Járási Hivatal |
||
|
9.1. |
Kormányablak Osztály |
– ügyfélszolgálati és kormányablak feladatok |
|
|
9.2. |
Hatósági Osztály |
||
|
9.3. |
Gyámügyi Osztály |
||
|
9.4. |
Foglalkoztatási Osztály |
||
|
10. |
Putnoki Járási Hivatal |
||
|
10.1. |
Kormányablak Osztály |
– ügyfélszolgálati és kormányablak feladatok |
|
|
10.2. |
Hatósági és Gyámügyi Osztály |
||
|
10.3. |
Foglalkoztatási Osztály |
||
|
11. |
Sárospataki Járási Hivatal |
||
|
11.1. |
Kormányablak Osztály |
– ügyfélszolgálati és kormányablak feladatok |
|
|
11.2. |
Hatósági és Gyámügyi Osztály |
||
|
11.3. |
Élelmiszerlánc-biztonsági és |
||
|
11.4. |
Foglalkoztatási Osztály |
||
|
12. |
Sátoraljaújhelyi Járási Hivatal |
||
|
12.1. |
Kormányablak Osztály |
– ügyfélszolgálati és kormányablak feladatok |
|
|
12.2. |
Hatósági és Gyámügyi Osztály |
||
|
12.3. |
Foglalkoztatási Osztály |
||
|
13. |
Szerencsi Járási Hivatal |
||
|
13.1. |
Kormányablak Osztály |
– ügyfélszolgálati és kormányablak feladatok |
|
|
13.2. |
Hatósági Osztály |
||
|
13.3. |
Gyámügyi Osztály |
||
|
13.4. |
Foglalkoztatási Osztály |
||
|
13.5. |
Népegészségügyi Osztály |
||
|
14. |
Szikszói Járási Hivatal |
||
|
14.1. |
Kormányablak Osztály |
– ügyfélszolgálati és kormányablak feladatok |
|
|
14.2. |
Hatósági és Gyámügyi Osztály |
||
|
14.3. |
Foglalkoztatási Osztály |
||
|
15. |
Tiszaújvárosi Járási Hivatal |
||
|
15.1. |
Kormányablak Osztály |
– ügyfélszolgálati és kormányablak feladatok |
|
|
15.2. |
Hatósági és Gyámügyi Osztály |
||
|
15.3. |
Foglalkoztatási Osztály |
||
|
16. |
Tokaji Járási Hivatal |
||
|
16.1. |
Kormányablak Osztály |
– ügyfélszolgálati és kormányablak feladatok |
|
|
16.2. |
Hatósági és Gyámügyi Osztály |
||
|
16.3. |
Foglalkoztatási Osztály |
3. A Borsod-Abaúj-Zemplén Megyei Kormányhivatal szervezeti felépítése

6. függelék
1. Budapest Főváros Kormányhivatala
|
A |
B |
C |
|
|
Főosztály/Vezető |
Osztály |
Feladatok |
|
|
1. |
Főispán |
főispánnál meghatározott feladatok |
|
|
2. |
Főigazgató |
főigazgatónál meghatározott feladatok |
|
|
3. |
Igazgató |
igazgatónál meghatározott feladatok |
|
|
4. |
Főispáni Kabinet |
– kabineti feladatok |
|
|
5. |
Főigazgatói Titkárság |
főigazgatói titkársági feladatok |
|
|
6. |
Védelmi Bizottság Titkársága |
védelmi igazgatási, honvédelmi feladatok |
|
|
7. |
Belső Ellenőrzési Osztály |
belső ellenőrzési feladatok |
|
|
8. |
Állami Főépítészi Iroda |
állami főépítészi feladatok |
|
|
9. |
Metrológiai és Műszaki |
||
|
9.1. |
Piacfelügyeleti Osztály |
mérésügyi és műszaki biztonsági feladatok |
|
|
9.2. |
Műszaki Felügyeleti Osztály |
||
|
9.3. |
Mechanikai Mérések Osztálya |
||
|
9.4. |
Elektromos, Hőfizikai és Optikai |
||
|
9.5. |
Sugárfizikai és Kémiai Mérések |
||
|
10. |
Műszaki Engedélyezési és |
||
|
10.1. |
Műszaki Biztonsági Osztály |
mérési és műszaki biztonsági feladatok |
|
|
10.2. |
Mechanikai és Közüzemi |
||
|
10.3. |
Villamosenergia-ipari Osztály |
||
|
10.4. |
Folyadékmechanikai Hitelesítések |
||
|
11. |
Egészségbiztosítási Főosztály |
||
|
11.1. |
Egészségbiztosítási Koordinációs |
– egészségbiztosítási pénztári feladatok |
|
|
11.2. |
Ellenőrzési Osztály |
||
|
11.3. |
Ellátási Gazdálkodási és |
||
|
11.4. |
Baleseti Megtérítési Osztály |
||
|
11.5. |
Ügyviteli Osztály |
||
|
11.6. |
Nyilvántartási Osztály 1. |
||
|
11.7. |
Nyilvántartási Osztály 2. |
||
|
11.8. |
Szakellátási Osztály |
||
|
11.9. |
Pénzbeli Ellátási Osztály 1. |
||
|
11.10. |
Pénzbeli Ellátási Osztály 2. |
||
|
11.11. |
Egészségbiztosítási Osztály |
||
|
11.12. |
Egészségbiztosítási Osztály Vác |
||
|
12. |
Népegészségügyi Főosztály |
||
|
12.1. |
Hatósági és Koordinációs Osztály |
népegészségügyi feladatok |
|
|
12.2. |
Működéstámogató és Statisztikai |
||
|
12.3. |
Kórházhigiénés, Nemzetközi Oltóhelyi és Foglalkozás-egészségügyi Osztály |
||
|
12.4. |
Járványügyi, Nemzetközi Repülőtéri és Hajózási Kirendeltségi Osztály |
||
|
12.5. |
Laboratóriumi Osztály |
||
|
12.6. |
Nemfertőző Betegségek Osztálya |
||
|
12.7. |
Közegészségügyi Osztály 1. |
||
|
12.8. |
Közegészségügyi Osztály 2. |
||
|
12.9. |
Egészségügyi Igazgatási, és |
||
|
12.10. |
Népegészségügyi |
||
|
13. |
Nyugdíjbiztosítási Főosztály |
||
|
13.1. |
Nyugdíjbiztosítási Ügyvitel-támogatási Osztály |
nyugdíjbiztosítási feladatok |
|
|
13.2. |
Nyugdíjbiztosítási Méltányossági |
||
|
13.3. |
Nyugdíjbiztosítási Döntés-felülvizsgálati Osztály |
||
|
13.4. |
Ellenőrzési Osztály 1. |
||
|
13.5. |
Ellenőrzési Osztály 2. |
||
|
13.6. |
Nyilvántartási Osztály 1. |
||
|
13.7. |
Nyilvántartási Osztály 2. |
||
|
13.8. |
Nyugdíjmegállapítási Osztály 1. |
||
|
13.9. |
Nyugdíjmegállapítási Osztály 2. |
||
|
13.10. |
Nyugdíjmegállapítási Osztály 3. |
||
|
13.11. |
Nyugdíjmegállapítási Osztály 4. |
||
|
13.12. |
Nyugdíjmegállapítási Osztály 5. |
||
|
13.13. |
Nyugdíjmegállapítási Osztály 6. |
||
|
13.14. |
Nyugdíjmegállapítási Osztály 7. |
||
|
13.15. |
Nyugdíjmegállapítási Osztály 8. |
||
|
13.16. |
Nyugdíjmegállapítási Osztály 9. |
||
|
13.17. |
Nyugdíjmegállapítási Osztály 10. |
||
|
13.18. |
Nyugdíjmegállapítási Osztály 11. |
||
|
13.19. |
Ügyfélszolgálati Osztály |
||
|
13.20. |
Nyugdíj- és Családtámogatási Perképviseleti Osztály |
||
|
14. |
Gyámügyi és Igazságügyi |
||
|
14.1. |
Felnőttkorú Bűnelkövetők |
– szociális és gyámügyi feladatok |
|
|
14.2. |
Fiatalkorú Bűnelkövetők Pártfogó |
||
|
14.3. |
Szociális és Gyámügyi Osztály |
||
|
14.4. |
Igazságügyi Osztály |
||
|
14.5. |
Kárpótlási és Családi Csődvédelmi |
||
|
14.6. |
Gyámügyi Döntés-felülvizsgálati |
||
|
15. |
Foglalkoztatási Főosztály |
||
|
15.1. |
Közfoglalkoztatási és Igazgatási |
foglalkoztatási és közfoglalkoztatási feladatok |
|
|
15.2. |
Alapkezelő Osztály |
||
|
15.3. |
Munkaerőpiaci Osztály |
||
|
15.4. |
Foglalkoztatási |
||
|
16. |
Munkaügyi és Munkavédelmi |
||
|
16.1. |
Munkavédelmi Ellenőrzési Osztály |
foglalkoztatás-felügyeleti és munkavédelmi feladatok |
|
|
16.2. |
Munkaügyi Ellenőrzési Osztály |
||
|
16.3. |
Munkavédelmi és Munkaügyi |
||
|
17. |
Fogyasztóvédelmi Főosztály |
||
|
17.1. |
Fogyasztóvédelmi Osztály |
fogyasztóvédelmi, piacfelügyeleti feladatok |
|
|
17.2. |
Fogyasztó-kapcsolati Osztály |
||
|
18. |
Kereskedelmi, Haditechnikai, Exportellenőrzési és Nemesfémhitelesítési Főosztály |
||
|
18.1. |
Kereskedelmi Osztály |
kereskedelmi, haditechnikai, exportellenőrzési és nemesfém- |
|
|
18.2. |
Idegenforgalmi és Közraktározás- |
||
|
18.3. |
Haditechnikai Osztály |
||
|
18.4. |
Exportellenőrzési Osztály |
||
|
18.5. |
Nemesfémhitelesítési és |
||
|
18.6. |
Nemesfém Nyilvántartási, Ellenőrzési és Vizsgálati Osztály |
||
|
19. |
Földhivatali Főosztály |
||
|
19.1. |
Földhivatali Igazgatási Osztály |
földhivatali feladatok |
|
|
19.2. |
Földmérési Osztály |
||
|
19.3. |
Földügyi Osztály |
||
|
19.4. |
Ingatlan-nyilvántartási Osztály 1. |
||
|
19.5. |
Ingatlan-nyilvántartási Osztály 2. |
||
|
19.6. |
Ingatlan-nyilvántartási Osztály 3. |
||
|
19.7. |
Ingatlan-nyilvántartási Osztály 4. |
||
|
19.8. |
Ingatlan-nyilvántartási Osztály 5. |
||
|
19.9. |
Ingatlan-nyilvántartási Osztály 6. |
||
|
19.10. |
Földhivatali Ügyfélszolgálati |
||
|
19.11. |
Földhivatali Ügyfélszolgálati és |
||
|
19.12. |
Földhivatali Ügyirat-kezelési |
||
|
19.13. |
Földhivatali Döntés-felülvizsgálati |
||
|
19.14. |
Társasházi Ügyek Osztály |
||
|
20. |
Rehabilitációs Főosztály |
||
|
20.1. |
Foglalkozási Rehabilitációs |
rehabilitációs igazgatási feladatok |
|
|
20.2. |
Nyilvántartási Rendszerek |
||
|
20.3. |
Rehabilitációs Akkreditációs és |
||
|
20.4. |
Rehabilitációs Támogatások |
||
|
21. |
Rehabilitációs Hatósági és |
||
|
21.1. |
Alapellátási Osztály |
rehabilitációs igazgatási feladatok |
|
|
21.2. |
Időszakos Felülvizsgálatok |
||
|
21.3. |
Rehabilitációs Szakértői Osztály 1. |
||
|
21.4. |
Rehabilitációs Szakértői Osztály 2. |
||
|
21.5. |
Rehabilitációs Szakértői Osztály 3. |
||
|
22. |
Családtámogatási Főosztály |
||
|
22.1. |
Családtámogatási Osztály 1. |
családtámogatási feladatok |
|
|
22.2. |
Családtámogatási Osztály 2. |
||
|
22.3. |
Családtámogatási Osztály 3. |
||
|
22.4. |
Családtámogatási Osztály 4. |
||
|
22.5. |
Családtámogatási Osztály 5. |
||
|
23. |
Lakástámogatási Főosztály |
||
|
23.1. |
Lakástámogatási Hatósági Osztály |
lakáscélú állami támogatásokkal kapcsolatos feladatok |
|
|
23.2. |
Lakástámogatási Osztály 1. |
||
|
23.3. |
Lakástámogatási Osztály 2. |
||
|
24. |
Állampolgársági és Anyakönyvi |
||
|
24.1. |
Hazai Anyakönyvi Osztály 1. |
honosított és határon túli anyakönyvezéssel kapcsolatos feladatok |
|
|
24.2. |
Hazai Anyakönyvi Osztály 2. |
||
|
24.3. |
Hazai Anyakönyvi Nyilvántartó és |
||
|
24.4. |
Egyszerűsített Honosítási Osztály |
||
|
24.5. |
Névváltoztatási és Anyakönyvi |
||
|
24.6. |
Honosítási és Állampolgárság |
||
|
24.7. |
Honosítottak és Határon Túliak |
||
|
24.8. |
Titkársági és Koordinációs Osztály |
||
|
25. |
Országos Közúti és Hajózási |
||
|
25.1. |
Gyorsforgalmi Útügyi Osztály |
közlekedési feladatok |
|
|
25.2. |
Hídügyi Osztály |
||
|
25.3. |
Hajóüzem Biztonsági és Regiszteri |
||
|
25.4. |
Hajózási Engedélyezési és |
||
|
25.5. |
Kikötői Osztály |
||
|
25.6. |
Közlekedés Hatósági Osztály |
||
|
26. |
Fővárosi Közlekedésfelügyeleti |
||
|
26.1. |
Útügyi Osztály |
közlekedési feladatok |
|
|
26.2. |
Műszaki Osztály |
||
|
26.3. |
Forgalmi Osztály |
||
|
27. |
Építésügyi és Örökségvédelmi |
||
|
27.1. |
Kiemelt Ügyek Osztálya |
– építésügyi feladatok |
|
|
27.2. |
Örökségvédelmi Osztály |
||
|
27.3. |
Észak-Budai Építésügyi és |
||
|
27.4. |
Dél-Budai Építésügyi és |
||
|
27.5. |
Nyugat-Pesti Építésügyi és |
||
|
27.6. |
Kelet-Pesti Építésügyi és |
||
|
27.7. |
Dél-Pesti Építésügyi és |
||
|
28. |
Hatósági és Oktatási Főosztály |
||
|
28.1. |
Hatósági Osztály |
– általános hatósági feladatok |
|
|
28.2. |
Oktatási és Köznevelési Osztály |
||
|
28.3. |
Hatósági Döntés-felülvizsgálati |
||
|
29. |
Központi Okmányirodai |
||
|
29.1. |
Személyi Okmány Osztály |
okmányirodai feladatok |
|
|
29.2. |
Gépjármű Okmány Osztály |
||
|
29.3. |
Személyes Ügyfélszolgálatot |
||
|
30. |
Törvényességi Felügyeleti |
||
|
30.1. |
Települési Önkormányzati Osztály |
törvényességi felügyeleti feladatok |
|
|
30.2. |
Nemzetiségi Önkormányzati |
||
|
31. |
Informatikai Főosztály |
||
|
31.1. |
Informatikai Osztály 1. |
informatikai feladatok |
|
|
31.2. |
Informatikai Osztály 2. |
||
|
31.3. |
Informatikai Osztály 3. |
||
|
31.4. |
Informatikai Osztály 4. |
||
|
31.5. |
Informatikai Osztály 5. |
||
|
32. |
Pénzügyi és Gazdálkodási |
||
|
32.1. |
Pénzügyi Osztály |
pénzügyi, gazdálkodási és számviteli feladatok |
|
|
32.2. |
Számviteli Osztály |
||
|
32.3. |
Költségvetési Osztály |
||
|
32.4. |
Üzemeltetési Osztály |
||
|
32.5. |
Vagyongazdálkodási Osztály |
||
|
32.6. |
Karbantartási Osztály |
||
|
32.7. |
Támogatási és Ellátási Osztály |
||
|
32.8. |
Bérgazdálkodási Osztály |
||
|
32.9. |
Bevételi Osztály |
||
|
32.10. |
Projektelszámolási és Kontrolling |
||
|
32.11. |
Logisztikai Osztály |
||
|
32.12. |
Közbeszerzési és Beszerzési Osztály |
||
|
33. |
Jogi és Koordinációs Főosztály |
||
|
33.1. |
Perképviseleti Osztály |
– jogi feladatok |
|
|
33.2. |
Koordinációs Osztály |
||
|
33.3. |
Szervezési Osztály |
||
|
33.4. |
Jogi Osztály |
||
|
34. |
Humánpolitikai Főosztály |
||
|
34.1. |
Humánpolitikai Osztály 1. |
humánpolitikai feladatok |
|
|
34.2. |
Humánpolitikai Osztály 2. |
||
|
34.3. |
Humánpolitikai Osztály 3. |
Az utasítást a 15/2022. (XII. 21.) MVM utasítás 4. §-a hatályon kívül helyezte 2023. január 1. napjával.
A 4. § a 2010. évi CXXX. törvény 12. § (2) bekezdése alapján hatályát vesztette.
- Hatályos
- Már nem hatályos
- Még nem hatályos
- Módosulni fog
- Időállapotok
- Adott napon hatályos
- Közlönyállapot
- Indokolás
