• Tartalom

67/2016. (XII. 30.) EMMI utasítás

67/2016. (XII. 30.) EMMI utasítás

az Emberi Erőforrások Minisztériuma Szervezeti és Működési Szabályzatáról szóló 33/2014. (IX. 16.) EMMI utasítás módosításáról1

2017.01.01.

A központi államigazgatási szervekről, valamint a Kormány tagjai és az államtitkárok jogállásáról szóló 2010. évi XLIII. törvény 60. § (2) bekezdésében meghatározott hatáskörömben eljárva, figyelemmel a jogalkotásról szóló 2010. évi CXXX. törvény 23. § (4) bekezdés c) pontjára – a miniszterelnök és a kormányzati tevékenység összehangolásáért felelős miniszter jóváhagyásával – a következő utasítást adom ki:

1. § Az Emberi Erőforrások Minisztériuma Szervezeti és Működési Szabályzatáról szóló 33/2014. (IX. 16.) EMMI utasítás 1. melléklete (a továbbiakban: SzMSz) az 1. melléklet szerint módosul.

2. § Ez az utasítás 2017. január 1-jén lép hatályba.

1. melléklet a 67/2016. (XII. 30.) EMMI utasításhoz


1. § Az SzMSz 1. § (2) bekezdés g) pontja helyébe a következő rendelkezés lép:
(A minisztérium alapadatai a következők:)
g) telephelyei:
ga) 1051 Budapest, Arany János utca 6-8.,
gb) 1051 Budapest, Nádor utca 36.,
gc) 1054 Budapest, Alkotmány utca 25.,
gd) 1054 Budapest, Báthory utca 10.,
ge) 1054 Budapest, Hold utca 1.,
gf) 1054 Budapest, Széchenyi utca 14.,
gg) 1055 Budapest, Szalay utca 10-14.,
gh) 1134 Budapest, Váci út 45. C. épület,
gi) 1134 Budapest, Tüzér utca 33-35.,
gj) 1139 Budapest, Váci út 73/A.,
gk) 1065 Budapest, Bajcsy-Zsilinszky út 57.,”

2. § Az SzMSz 4. § (2) bekezdés l) pontja helyébe a következő rendelkezés lép:
(A miniszter a minisztérium vezetőjeként különösen)
l) kinevezési jogot gyakorol a tankerületi központok tankerületi igazgatóinak és gazdasági vezetőinek vonatkozásában,”

3. §Az SzMSz 5. §-a a következő o) ponttal egészül ki:
(A miniszter irányítja)
o) az Integrált Jogvédelmi Szolgálat vezetőjének”
(tevékenységét.)

4. § Az SzMSz 10. § (1) bekezdése a következő j) ponttal egészül ki:
(A közigazgatási államtitkár a minisztériumi hivatali egységek összehangolt működésével kapcsolatos feladatkörében)
j) a feladatellátáshoz szükséges együttműködés elősegítése és a koordinációs feladatok támogatása érdekében az államtitkári kabinetek mellé kihelyezett közigazgatási államtitkársági képviseletet biztosíthat.”

5. § Az SzMSz 11. §-a helyébe a következő rendelkezés lép:
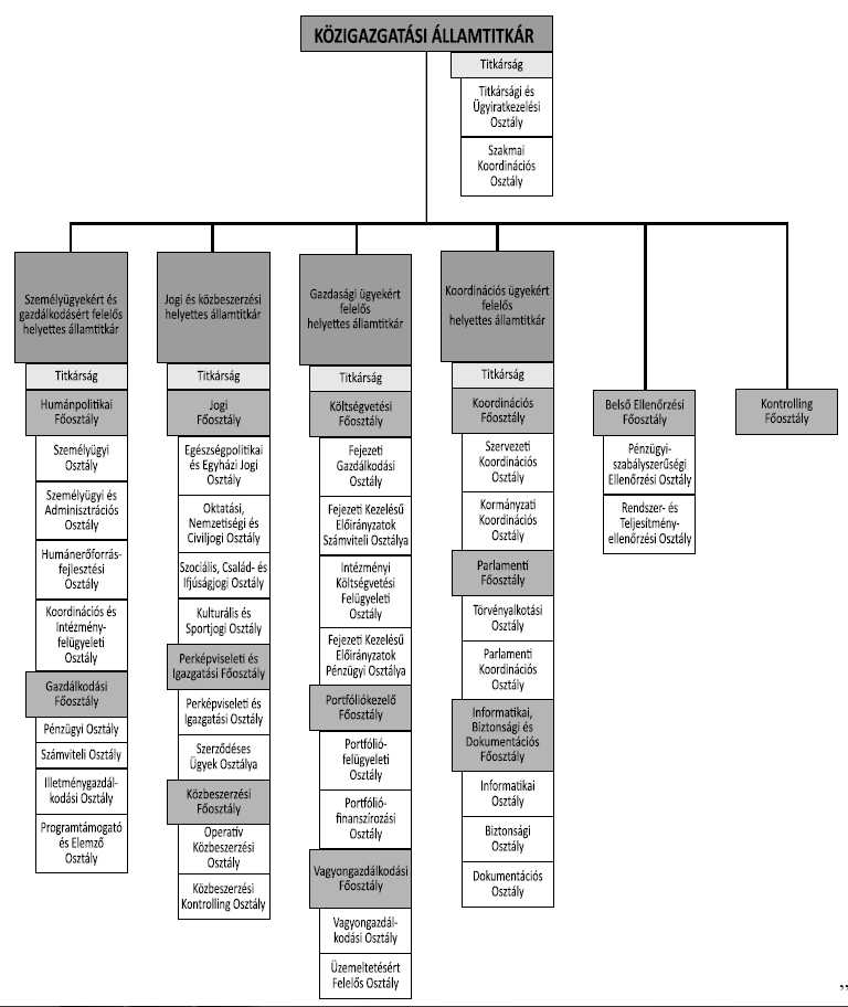
11. § A közigazgatási államtitkár irányítja
a) a személyügyekért és gazdálkodásért felelős helyettes államtitkár,
b) a jogi és közbeszerzési helyettes államtitkár,
c) a gazdasági ügyekért felelős helyettes államtitkár,
d) a koordinációs ügyekért felelős helyettes államtitkár,
e) a Belső Ellenőrzési Főosztály vezetőjének,
f) a Kontrolling Főosztály vezetőjének
tevékenységét.”

6. § Az SzMSz 13. §-a helyébe a következő rendelkezés lép:
13. § A közigazgatási államtitkárt – ha nem a minisztert helyettesítő jogkörében jár el – akadályoztatása vagy távolléte esetén
a) a b) pontban foglaltak kivételével a jogi és közbeszerzési helyettes államtitkár,
b) a személyügyi és gazdálkodási feladatok tekintetében a személyügyekért és gazdálkodásért felelős helyettes államtitkár
helyettesíti.”

7. § Az SzMSz 21. §-a a helyébe a következő rendelkezés lép:
21. § Az egészségügyért felelős államtitkár irányítja
a) az egészségügyi ágazati koordinációs helyettes államtitkár,
b) az egészségügyi ellátórendszer működtetéséért felelős helyettes államtitkár,
c) az Egészségbiztosítási Alap működtetéséért felelős helyettes államtitkár
tevékenységét.”

8. § Az SzMSz 25. § (1) bekezdés a) pontja helyébe a következő rendelkezés lép:
(A család- és ifjúságügyért felelős államtitkár szakmai, politikai irányítást gyakorol)
a) a családpolitika, a családtámogatás, a kötelező egészségbiztosítás ellátásairól szóló törvény keretében szabályozott csecsemőgondozási díjjal (a továbbiakban: CSED), gyermekgondozási díjjal (a továbbiakban: GYED), táppénzzel, baleseti táppénzzel és utazási költségtérítéssel kapcsolatos szakkérdések,”
(tekintetében.)

9. § Az SzMSz 30. § (1) bekezdés f) pontja helyébe a következő rendelkezés lép:
(Az oktatásért felelős államtitkár ellátja a következő – az oktatáspolitikai döntések meghozatala szempontjából illetékességgel rendelkező – testületekkel kapcsolatos, jogszabályban vagy közjogi szervezetszabályozó eszköz útján meghatározott miniszteri feladatokat:)
f) Köznevelés-stratégiai Kerekasztal,”

10. § Az SzMSz 30. § (2) bekezdés h) pontja helyébe a következő rendelkezés lép:
(Az oktatásért felelős államtitkár kapcsolatot tart)
h) a Klebelsberg Központtal,”

11. § Az SzMSz 30. § (2) bekezdése a következő j) ponttal egészül ki:
(Az oktatásért felelős államtitkár kapcsolatot tart:)
j) a Nemzeti Kiberbiztonsági Koordinációs Tanáccsal.”

12. § Az SzMSz 44. §-a helyébe a következő rendelkezés lép:
44. § A sportért felelős államtitkár irányítja
a) a sportigazgatásért és sportágfejlesztésért felelős helyettes államtitkár,
b) a nemzeti utánpótlás-nevelésért és sportkapcsolatokért felelős helyettes államtitkár
tevékenységét.”

13. § Az SzMSz 47. §-a helyébe a következő rendelkezés lép:
47. § A sportért felelős államtitkárt – ha nem a minisztert helyettesítő jogkörében jár el – akadályoztatása vagy távolléte esetén
a) általános sportszakmai, sportigazgatási, valamint sportágfejlesztési ügyekben a sportigazgatásért és sportágfejlesztésért felelős helyettes államtitkár,
b) protokoll és sportkapcsolati feladatai ellátásában, valamint a nemzeti utánpótlás-neveléshez kapcsolódó szakmai ügyekben a nemzeti utánpótlás-nevelésért és sportkapcsolatokért felelős helyettes államtitkár,
c) a sportigazgatásért és sportágfejlesztésért felelős helyettes államtitkár, valamint a nemzeti utánpótlás-nevelésért és sportkapcsolatokért felelős helyettes államtitkár akadályoztatása vagy távolléte esetén a sportért felelős államtitkár kabinetfőnöke
helyettesíti.”

14. § Az SzMSz 53. § (2) bekezdés a) pontja a következő ad) alponttal egészül ki:
(A szociális ügyekért és társadalmi felzárkózásért felelős államtitkár
ellátja)
ad) a Fogyatékosságügyi Tárcaközi Bizottság”
(elnöki feladatait.)

15. § Az SzMSz 60. §-a helyébe a következő rendelkezés lép:
60. § A minisztériumban
a) személyügyekért és gazdálkodásért felelős helyettes államtitkár,
b) jogi és közbeszerzési helyettes államtitkár,
c) gazdasági ügyekért felelős helyettes államtitkár,
d) koordinációs ügyekért felelős helyettes államtitkár,
e) üldözött keresztények megsegítéséért felelős helyettes államtitkár,
f) egészségügyi ágazati koordinációs helyettes államtitkár,
g) egészségügyi ellátórendszer működtetéséért felelős helyettes államtitkár,
h) Egészségbiztosítási Alap működtetéséért felelős helyettes államtitkár,
i) család- és népesedéspolitikáért felelős helyettes államtitkár,
j) ifjúságpolitikáért és esélyteremtésért felelős helyettes államtitkár,
k) köznevelésért felelős helyettes államtitkár,
l) felsőoktatásért felelős helyettes államtitkár,
m) nemzetközi és európai uniós ügyekért felelős helyettes államtitkár,
n) kultúráért felelős helyettes államtitkár,
o) kulturális kapcsolatokért és fejlesztésekért felelős helyettes államtitkár,
p) sportigazgatásért és sportágfejlesztésért felelős helyettes államtitkár,
q) nemzeti utánpótlás-nevelésért és sportkapcsolatokért felelős helyettes államtitkár,
r) egyházi, nemzetiségi és civil társadalmi kapcsolatokért felelős helyettes államtitkár,
s) társadalmi felzárkózásért felelős helyettes államtitkár,
t) szociálpolitikáért felelős helyettes államtitkár
működik.”

16. § Az SzMSz 8.2. alcíme helyébe a következő rendelkezés lép:
8.2. A személyügyekért és gazdálkodásért felelős helyettes államtitkár
62. § (1) A személyügyekért és gazdálkodásért felelős helyettes államtitkár jogszabály és közjogi szervezetszabályozó eszköz előkészítésével kapcsolatos feladatkörében a feladatellátáshoz szükséges kormányzati és minisztériumi vezetői döntésekről rendszeresen tájékoztatja az irányítása alá tartozó szervezeti egységek vezetőit.
(2) A személyügyekért és gazdálkodásért felelős helyettes államtitkár a minisztérium személyügyi feladatai tekintetében irányítja
a) a minisztérium személyügyi politikájának megvalósítását,
b) a miniszter feladatkörébe tartozó ágazati és egyéb személyzeti döntések előkészítését,
c) az emberi erőforrásokkal kapcsolatos közszolgálati feladatok jogszerű ellátását,
d) a minisztérium személyi állománya kiválasztásával, jogviszonyának létrehozásával, módosításával és megszüntetésével összefüggő, valamint a miniszter által irányított, felügyelt intézményekkel kapcsolatos személyügyi feladatok ellátását, illetve ezen intézmények személyügyi tevékenységének összehangolását.
(3) A személyügyekért és gazdálkodásért felelős helyettes államtitkár közreműködik az európai uniós fejlesztéspolitikáért felelős állami vezető által ellátott közreműködő szervezeti feladatok végrehajtásában.
(4) A személyügyekért és gazdálkodásért felelős helyettes államtitkár irányítja a minisztérium igazgatási költségvetés-tervezéssel kapcsolatos tevékenységét.
(5) A személyügyekért és gazdálkodásért felelős helyettes államtitkár gondoskodik a minisztérium államivagyon-kezeléshez kapcsolódó analitikus és főkönyvi nyilvántartási feladatainak szabályszerű és hatékony ellátásáról.
(6) A személyügyekért és gazdálkodásért felelős helyettes államtitkár a belső kontrollrendszer vonatkozásában segíti a kontrollkörnyezet kialakítását és az integrált kockázatkezelés koordinatív teendőinek megvalósulását, valamint ellátja a szervezet működésével összefüggő integritási és korrupciós kockázatokra vonatkozó bejelentések fogadásával és kivizsgálásával összefüggő feladatokat.
63. § A személyügyekért és gazdálkodásért felelős helyettes államtitkár irányítja
a) a Humánpolitikai Főosztály vezetőjének,
b) a Gazdálkodási Főosztály vezetőjének
tevékenységét.
64. § (1) A személyügyekért és gazdálkodásért felelős helyettes államtitkár munkájának és feladatainak ellátása érdekében titkárság működik.
(2) A személyügyekért és gazdálkodásért felelős helyettes államtitkár irányítja titkársága vezetőjének tevékenységét.
65. § A személyügyekért és gazdálkodásért felelős helyettes államtitkárt – ha nem a közigazgatási államtitkárt helyettesítő jogkörében jár el – akadályoztatása vagy távolléte esetén a közvetlen irányítása alá tartozó, szakterület szerint illetékes főosztályvezető helyettesíti.”

17. § Az SzMSz a következő 8.2/A. alcímmel egészül ki:
8.2/A. A jogi és közbeszerzési helyettes államtitkár
65/A. § (1) A jogi és közbeszerzési helyettes államtitkár jogszabály és közjogi szervezetszabályozó eszköz előkészítésével kapcsolatos feladatkörében
a) érvényesíti a szakmai irányítási jogkörben hozott döntések végrehajtását, valamint a minisztériumi szervezeti egységek összehangolt működése, az érintett minisztériumokkal történő egyeztetés körében ellátja a jogszabályok egységes szempontok alapján történő előkészítését a feladatköre szerint illetékes helyettes államtitkárral együttműködve,
b) koordinálja a minisztérium szervezeti és működési szabályzatának előkészítését,
c) a feladatellátáshoz szükséges kormányzati és minisztériumi vezetői döntésekről rendszeresen tájékoztatja az irányítása alá tartozó szervezeti egységek vezetőit,
d) elősegíti a közigazgatási államtitkár 9. § (2) bekezdésében meghatározott feladatainak ellátását.
(2) A jogi és közbeszerzési helyettes államtitkár közbeszerzésekkel kapcsolatos feladatkörében
a) felelős a minisztérium közbeszerzéseinek és beszerzéseinek szabályozottságáért,
b) felelős a minisztérium közbeszerzési eljárásainak engedélyezéséért és szabályszerű lebonyolításáért, ennek keretében a közbeszerzési eljárásokat érintő köztes és érdemi döntések meghozataláért, továbbá a minisztérium közbeszerzési tervének és a közbeszerzési terv módosításainak elfogadásáért,
c) ellátja a Nemzeti Kommunikációs Hivatalról és a kormányzati kommunikációs beszerzések központosított közbeszerzési rendszeréről szóló 247/2014. (X. 1.) Korm. rendelet szerinti kapcsolattartási, valamint a rendelet által szabályozott központosított közbeszerzési rendszert érintő, közbeszerzési jellegű feladatokat,
d) figyelemmel kíséri a minisztérium felügyelete alá tartozó költségvetési szervek nagy értékű közbeszerzési eljárásait.
(3) A jogi és közbeszerzési helyettes államtitkár irányítja a jogi képviseleti feladatok ellátását.
(4) A jogi és közbeszerzési helyettes államtitkár közreműködik az európai uniós fejlesztéspolitikáért felelős állami vezető által ellátott közreműködő szervezeti feladatok végrehajtásában.
65/B. § A jogi és közbeszerzési helyettes államtitkár irányítja
a) a Jogi Főosztály vezetőjének,
b) a Perképviseleti és Igazgatási Főosztály vezetőjének,
c) a Közbeszerzési Főosztály vezetőjének
tevékenységét.
65/C. § (1) A jogi és közbeszerzési helyettes államtitkár munkájának és feladatainak ellátása érdekében titkárság működik.
(2) A jogi és közbeszerzési helyettes államtitkár irányítja titkársága vezetőjének tevékenységét.
65/D. § A jogi és közbeszerzési helyettes államtitkárt - ha nem a közigazgatási államtitkárt helyettesítő jogkörében jár el - akadályoztatása vagy távolléte esetén a közvetlen irányítása alá tartozó, szakterület szerint illetékes főosztályvezető helyettesíti.”

18. § Az SzMSz 66. § m) pontja helyébe a következő rendelkezés lép:
(A gazdasági ügyekért felelős helyettes államtitkár)
m) az Egészségbiztosítási Alap működtetéséért felelős helyettes államtitkárral együttműködve ellátja a Nemzeti Egészségbiztosítási Alapkezelő (a továbbiakban: NEAK) üzemeltetésével – ideértve az üzemeltetés körében felmerülő, a mindenkori közbeszerzési értékhatárt el nem érő beszerzéseket is – és vagyongazdálkodásával kapcsolatos egyes feladatokat.”

19. Az SzMSz 78. §-a a következő g)-i) ponttal egészül ki:
(Az egészségügyi ágazati koordinációs helyettes államtitkár)
g) koordinálja a bérkiegészítés támogatással, jövedelem kiegészítéssel, fiatal szakorvosi támogatással kapcsolatos feladatokat,
h) irányítja a szakmai minőségértékeléssel, minőségfejlesztéssel és az egészségügyi szolgáltatók akkreditációjával kapcsolatos feladatokat,
i) kapcsolatot tart a feladatköréhez tartozó kérdésekben a miniszteri biztosokkal.”

20. § Az SzMSz 79. § a) pontja helyébe a következő rendelkezés lép:
(Az egészségügyi ágazati koordinációs helyettes államtitkár irányítja)
a) az Egészségügyi Ellátási és Közegészségügyi Főosztály vezetőjének,”
(tevékenységét.)

21. § Az SzMSz 81. §-a helyébe a következő rendelkezés lép:
81. § Az egészségügyi ágazati koordinációs helyettes államtitkárt – ha nem az egészségügyért felelős államtitkárt helyettesítő jogkörében jár el – akadályoztatása vagy távolléte esetén az egészségügyi ellátórendszer működtetéséért felelős helyettes államtitkár, az egészségügyi ellátórendszer működtetéséért felelős helyettes államtitkár akadályoztatása vagy távolléte esetén az Egészségbiztosítási Alap működtetéséért felelős helyettes államtitkár helyettesíti.”

22. § Az SzMSz 83. §-a helyébe a következő rendelkezés lép:
83. § Az egészségügyi ellátórendszer működtetéséért felelős helyettes államtitkár irányítja
a) az Egészségügyi Költségvetési és Intézményfelügyeleti Főosztály vezetőjének,
b) az Egészségügyi Stratégiai és Tervezési Főosztály vezetőjének,
c) az Egészségügyi Fejlesztéspolitikai Főosztály vezetőjének
tevékenységét.”

23. § Az SzMSz 85. §-a helyébe a következő rendelkezés lép:
85. § Az egészségügyi ellátórendszer működtetéséért felelős helyettes államtitkárt – ha nem az egészségügyért felelős államtitkárt helyettesítő jogkörében jár el – akadályoztatása vagy távolléte esetén az egészségügyi ágazati koordinációs helyettes államtitkár, az egészségügyi ágazati koordinációs helyettes államtitkár akadályoztatása vagy távolléte esetén az Egészségbiztosítási Alap működtetéséért felelős helyettes államtitkár helyettesíti.”

24. § Az SzMSz a következő 8.7/A. alcímmel egészül ki:
8.7/A. Egészségbiztosítási Alap működtetéséért felelős helyettes államtitkár
85/A. § Az Egészségbiztosítási Alap működtetéséért felelős helyettes államtitkár
a) kapcsolatot tart a feladatkörét érintő intézményekkel, szakmai szervezetekkel és szakmai kamarákkal,
b) ellátja az E. Alap éves működési költségvetési tervének koordinációját, irányítását,
c) koordinálja az E. Alaphoz kötődő pénzügyi, gazdálkodási és számviteli feladatokat,
d) koordinálja az E. Alaphoz kötődő szerződéskötéssel kapcsolatos tevékenységet,
e) koordinálja a NEAK E. Alapot érintő illetménygazdálkodásával kapcsolatos feladatait,
f) koordinálja a baleseti megtérítéssel kapcsolatos feladatokat,
g) irányítja a patika elővásárlási joggal kapcsolatos tevékenységet,
h) felügyeli a kormányhivatalok szakmai irányításával kapcsolatos feladatokat,
i) koordinálja az E. Alaphoz kapcsolódó statisztikai adatgyűjtési, valamint közadatokkal kapcsolatos tevékenységet,
j) koordinálja az orvosszakértői felügyeleti és egészségügyi szakmai ellenőrzési tevékenységet,
k) felügyeli az E. Alap felhasználásával kapcsolatos kontrolling tevékenységet,
l) az egészségügyért felelős államtitkár hatáskörébe utalt fejezeti kezelésű előirányzatok kezeléséből adódó feladatok tekintetében együttműködik az e feladatok felügyeletét ellátó egészségügyi ellátórendszer működtetéséért felelős helyettes államtitkárral. 85/B. § Az Egészségbiztosítási Alap működtetéséért felelős helyettes államtitkár irányítja
a) a Nemzeti Egészségbiztosítási Alapkezelő Működtetéséért Felelős Főosztály vezetőjének,
b) az Egészségbiztosítási Alap Működésfelügyeleti és Adatgazdálkodási Főosztály vezetőjének,
c) az Egészségbiztosítási Alap Kontrolling Főosztály vezetőjének
tevékenységét.
85/C. § (1) Az Egészségbiztosítási Alap működtetéséért felelős helyettes államtitkár munkájának és feladatainak ellátása érdekében titkárság működik.
(2) Az Egészségbiztosítási Alap működtetéséért felelős helyettes államtitkár irányítja titkársága vezetőjének tevékenységét.
85/D. § Az Egészségbiztosítási Alap működtetéséért felelős helyettes államtitkárt – ha nem az egészségügyért felelős államtitkárt helyettesítő jogkörében jár el – akadályoztatása vagy távolléte esetén az egészségügyi ellátórendszer működtetéséért felelős helyettes államtitkár, az egészségügyi ellátórendszer működtetéséért felelős helyettes államtitkár akadályoztatása vagy távolléte esetén az egészségügyi ágazati koordinációs helyettes államtitkár helyettesíti.”

25. § Az SzMSz 86. § c) pontja helyébe a következő rendelkezés lép:
(A család- és népesedéspolitikáért felelős helyettes államtitkár)
c) kidolgozza a család- és népesedéspolitikával - ideértve a kötelező egészségbiztosítás ellátásairól szóló törvény keretében szabályozott CSED-del, a GYED-del, a táppénzzel, a baleseti táppénzzel és az utazási költségtérítéssel kapcsolatos szakkérdéseket -, valamint a nyugdíj- és időspolitikával, a nőpolitikával kapcsolatos szakmapolitikai irányokat, fejlesztési koncepciókat, irányítja, összehangolja és fejleszti a család- és népesedéspolitikai eszközök rendszerét,”

26. § Az SzMSz 95. §-a a következő c) ponttal egészül ki:
(A köznevelésért felelős helyettes államtitkár irányítja)
c) a Köznevelési Tartalomfejlesztési Főosztály vezetőjének”
(tevékenységét.)

27. § Az SzMSz 109/C. §-a helyébe a következő rendelkezés lép:
109/C. § A kulturális kapcsolatokért és fejlesztésekért felelős helyettes államtitkár irányítja
a) a Kulturális Kapcsolatok Főosztálya vezetőjének,
b) a Kulturális Fejlesztési és Monitoring Főosztály vezetőjének
tevékenységét.”

28.§ Az SzMSz 8.14. alcíme helyébe a következő rendelkezés lép:
8.14. A sportigazgatásért és sportágfejlesztésért felelős helyettes államtitkár
110. § A sportigazgatásért és sportágfejlesztésért felelős helyettes államtitkár
a) a feladatkörébe tartozó kérdésekben képviseli a minisztériumot a hazai és külföldi kormányzati, valamint egyéb intézmények, testületek, érdekvédelmi és érdekegyeztető fórumok munkájában, tájékoztatást ad az őket érintő kormányzati tervekről, döntésekről, állásfoglalásokról,
b) felelős az általa irányított területre vonatkozó jogszabályok szakmai előkészítéséért, módosításuk kezdeményezéséért és azok végrehajtásáért, a terület tárcaközi kapcsolatainak működtetéséért és a más szervezeti egységekkel való kapcsolattartásért, a stratégiai és a költségvetési intézkedések kidolgozásában történő közreműködésért, továbbá azok végrehajtásáért,
c) koordinálja a nemzeti sportinformációs rendszerrel összefüggő szakmai módszertani feladatok ellátását,
d) felelős a látvány-csapatsport támogatásával kapcsolatos jogszabályokban előírt ellenőrzési feladatok lebonyolításáért, a jogszabályok szakmai előkészítéséért, módosításuk kezdeményezéséért és végrehajtásukért, a látvány-csapatsport támogatás tekintetében a tárcaközi kapcsolatok működtetéséért és a más minisztériumi szervezeti egységekkel való kapcsolattartásért, továbbá a látvány-csapatsport támogatás stratégiai, költségvetési intézkedései kidolgozásában történő közreműködésért, ezen intézkedések végrehajtásáért,
e) koordinálja a sportcélú társasági adókedvezménnyel kapcsolatos feladatok ellátását,
f) koordinálja a sport és környezetvédelem kapcsolatából következő sportágazati feladatok ellátását,
g) koordinálja a sportágfejlesztési programok megvalósulását,
h) feladatai ellátásával összefüggésben kapcsolatot tart a sportköztestületekkel, sportszövetségekkel, sportszervezetekkel, valamint a sport más partnerszervezeteivel.
111. § A sportigazgatásért és sportágfejlesztésért felelős helyettes államtitkár irányítja
a) a Sportszakmai Főosztály vezetőjének,
b) a Sportirányítási Főosztály vezetőjének,
c) a Támogatási és Kontrolling Főosztály vezetőjének
tevékenységét.
112. § (1) A sportigazgatásért és sportágfejlesztésért felelős helyettes államtitkár munkájának és feladatainak ellátása érdekében titkárság működik.
(2) A sportigazgatásért és sportágfejlesztésért felelős helyettes államtitkár irányítja titkársága vezetőjének tevékenységét.
113. § A sportigazgatásért és sportágfejlesztésért felelős helyettes államtitkárt akadályoztatása vagy távolléte esetén a közvetlen irányítása alá tartozó, szakterület szerint illetékes főosztályvezető helyettesíti.”

29. § Az SzMSz a következő 8.14/A. alcímmel egészül ki:
8.14/A. A nemzeti utánpótlás-nevelésért és sportkapcsolatokért felelős helyettes államtitkár
113/A. § A nemzeti utánpótlás-nevelésért és sportkapcsolatokért felelős helyettes államtitkár
a) a feladatkörébe tartozó kérdésekben képviseli a minisztériumot a hazai és külföldi kormányzati, valamint egyéb intézmények, testületek, érdekvédelmi és érdekegyeztető fórumok munkájában, tájékoztatást ad az őket érintő kormányzati tervekről, döntésekről, állásfoglalásokról, amelynek során kapcsolatot tart a sportköztestületekkel, sportszövetségekkel, sportszervezetekkel, valamint a sport más partnerszervezeteivel,
b) felelős az általa irányított területre vonatkozó jogszabályok szakmai előkészítéséért, módosításuk kezdeményezéséért és azok végrehajtásáért, a terület tárcaközi kapcsolatainak működtetéséért és a más szervezeti egységekkel való kapcsolattartásért, a stratégiai és a költségvetési intézkedések kidolgozásában történő közreműködésért, továbbá azok végrehajtásáért,
c) koordinálja az állami utánpótlás-nevelési programokkal (különösen a Sport XXI. Programmal, a Héraklész Programmal és a sportiskolai rendszerrel, valamint az élutánpótlás-nevelési, akadémiai programokkal) összefüggő szakmai módszertani feladatok ellátását,
d) felelős a nemzeti utánpótlás-nevelés támogatásával kapcsolatos jogszabályokban előírt feladatok lebonyolításáért,
e) véleményezi a sportcélú társasági adókedvezménnyel kapcsolatos, utánpótlás-nevelés támogatását érintő feladatokat.
113/B. § A nemzeti utánpótlás-nevelésért és sportkapcsolatokért felelős helyettes államtitkár irányítja
a) a Nemzeti Utánpótlás-nevelési Főosztály vezetőjének,
b) a Sportkapcsolati Főosztály vezetőjének
tevékenységét.
113/C. § (1) A nemzeti utánpótlás-nevelésért és sportkapcsolatokért felelős helyettes államtitkár munkájának és feladatainak ellátása érdekében titkárság működik.
(2) A nemzeti utánpótlás-nevelésért és sportkapcsolatokért felelős helyettes államtitkár irányítja titkársága vezetőjének tevékenységét.
113/D. § A nemzeti utánpótlás-nevelésért és sportkapcsolatokért felelős helyettes államtitkárt akadályoztatása vagy távolléte esetén a közvetlen irányítása alá tartozó, szakterület szerint illetékes főosztályvezető helyettesíti.”

30. § Az SzMSz 129. §-a helyébe a következő rendelkezés lép:
129. § A szociálpolitikáért felelős helyettes államtitkárt – ha nem a szociális ügyekért és társadalmi felzárkózásért felelős államtitkárt helyettesítő jogkörében jár el – akadályoztatása vagy távolléte esetén a közvetlen irányítása alá tartozó, általa a helyettesítésre esetileg írásban kijelölt vagy eseti kijelölés hiányában a szakterület szerint illetékes főosztályvezető helyettesíti.”

31. § Az SzMSz a következő 9/A. alcímmel egészül ki:
„9/A. Jogvédelmi Biztos
130/A. § (1) A jogvédelmi biztos a minisztériumban működik, jogállásáról, feladatairól és eljárásának szabályairól külön jogszabály rendelkezik.
(2) A jogvédelmi biztos feladatai ellátása során a minisztérium szervezeti egységeitől tájékoztatást vagy szakmai állásfoglalást kérhet.”

32. § Az SzMSz 145. § (2) bekezdése helyébe a következő rendelkezés lép:
„(2) A közigazgatási államtitkár akadályoztatása vagy távolléte esetén a kiadmányozási jogkörébe tartozó, intézkedést igénylő ügyekben – helyettesítés keretében –
a) a b) pontban foglaltak kivételével a jogi és közbeszerzési helyettes államtitkár,
b) a személyügyi és gazdálkodási feladatok tekintetében a személyügyekért és gazdálkodásért felelős helyettes államtitkár
intézkedik és kiadmányoz.”

33. § Az SzMSz a következő 146/A. §-sal egészül ki:
146/A. § A parlamenti államtitkár gyakorolja a kiadmányozási jogot - a szakterületért felelős államtitkárok javaslata alapján - a médiaszolgáltatásokról és a tömegkommunikációról szóló 2010. évi CLXXXV. törvény szerinti, a minisztérium vagy annak jogelődje által alapított sajtótermékek nyilvántartásával kapcsolatos eljárásokban.”

34. § Az SzMSz 147/A. §-a helyébe a következő rendelkezés lép:
147/A. § A személyügyekért és gazdálkodásért felelős helyettes államtitkár – a 152. § (3) bekezdésében foglaltakkal összhangban – gyakorolja a kiadmányozási jogot a minisztérium tulajdonában, vagyonkezelésében, használatában, valamint az egyéb – jogszabályon vagy jogügyleten alapuló – dologi jogának hatálya alatt álló ingóságok ügyében, így különösen az ingóságokkal összefüggő egy- vagy többoldalú jognyilatkozatok megtételében.”

35. § Az SzMSz a következő 147/B. §-sal egészül ki:
147/B. § (1) A jogi és közbeszerzési helyettes államtitkár gyakorolja a kiadmányozási jogot - a szakterület előkészítése alapján - az államháztartásról szóló törvény végrehajtásáról szóló 368/2011. (XII. 31.) Korm. rendelet 102/D. § (6) bekezdésében megjelölt, a pályázatokkal összefüggésben felmerülő kifogások elbírálásával kapcsolatos jogkörök tekintetében.
(2) A jogi és közbeszerzési helyettes államtitkár gyakorolja a kiadmányozási jogot a Magyarország címerének és zászlajának használatáról, valamint állami kitüntetéseiről szóló 2011. évi CCII. törvény 10. § (1) bekezdésében meghatározott, a címert, zászlót tartalmazó védjegy, vagy ilyen formatervezési minta oltalmának megadásához szükséges engedélyezéssel kapcsolatos véleményezési jogkör tekintetében.”

36. § Az SzMSz 155. § (2) bekezdése helyébe a következő rendelkezés lép:
„(2) A jogalkotási munkaterv tervezetét féléves időszakra a koordinációs ügyekért felelős helyettes államtitkár készíti elő. A terv tartalmazza a Kormány munkatervében, valamint a jogszabályokban szereplő minisztériumi kötelezettségeket, az Országgyűlés, az Alkotmánybíróság és a Kormány határozataiból, a tagállami státuszból származó, továbbá nemzetközi kötelezettségvállalással összefüggő egyéb, valamint a minisztériumi belső kezdeményezésű feladatokat. A végleges javaslatot a jogi és közbeszerzési helyettes államtitkár a közigazgatási államtitkár útján terjeszti fel jóváhagyásra a miniszternek. A jogalkotási munkatervet a miniszter hagyja jóvá.”

37. § Az SzMSz 159. §-a a következő (9a) bekezdéssel egészül ki:
„(9a) A szakmai vezetői értekezlet által megtárgyalandó előterjesztést a jogi és közbeszerzési helyettes államtitkár küldi meg a Koordinációs Főosztálynak.”

38. § Az SzMSz 169. § (3) bekezdése helyébe a következő rendelkezés lép:
„(3) A minisztériumnak a bíróságok és a hatóságok előtti jogi képviseletét a jogszabályi keretek között a jogi és közbeszerzési helyettes államtitkár engedélyével jogtanácsosi névjegyzékbe felvett és jogtanácsosi igazolvánnyal rendelkező, vagy a jogi és közbeszerzési helyettes államtitkár által meghatalmazott, a Perképviseleti és Igazgatási Főosztály képviseleti joggal bíró jogásza látja el.”

39. § Az SzMSz 30. alcíme helyébe a következő rendelkezés lép:
„30. A Nemzeti Egészségbiztosítási Alapkezelő irányításával és az Egészségbiztosítási Alap kezelésével kapcsolatos döntések előkészítése
174. § Az E. Alap kezelését végző NEAK központi hivatali szervének irányítási jogkörét a miniszter a következők szerint látja el:
a) az egészségügyért felelős államtitkár a 4. függelékben foglaltak szerint irányítja a NEAK tevékenységét,
b) az egészségügyért felelős államtitkár irányításával az Egészségügyi Stratégiai és Tervezési Főosztály koordinálja és miniszteri döntésre előkészíti az E. Alap költségvetési fejezet egészségbiztosítási ellátások kiadásainak pénzügyi és járulékbevételeinek tervezésével, végrehajtásával, ezen költségvetési tételek időarányos teljesülésével kapcsolatos feladatokat,
c) az érintett szakmai főosztályokkal együttműködve a nemzetközi és európai uniós ügyekért felelős helyettes államtitkárság koordinálja és miniszteri döntésre előkészíti az egészségbiztosítást érintően már megkötött nemzetközi egyezmények végrehajtását és ellenőrzését,
d) a közigazgatási államtitkár irányításával a Belső Ellenőrzési Főosztály végzi – vezetői döntés alapján – a b) pontban megjelölt, a NEAK által ellátott feladatok teljesítésének ellenőrzését.”

40. § (1) Az SzMSz 1. függeléke helyébe az 1. függelék lép.
(2) Az SzMSz 1/a. függeléke helyébe a 2. függelék lép.
(3) Az SzMSz 1/c. függeléke helyébe a 3. függelék lép.
(4) Az SzMSz 1/e. függeléke helyébe a 4. függelék lép.
(5) Az SzMSz 1/g. függeléke helyébe az 5. függelék lép.
(6) Az SzMSz 1/h. függeléke helyébe a 6. függelék lép.
(7) Az SzMSz 1/j. függeléke helyébe a 7. függelék lép.
(8) Az SzMSz 2. függeléke a 8. függelék szerint módosul.
(9) Az SzMSz 3. függeléke helyébe a 9. függelék lép.
(10) Az SzMSz 4. függeléke a 10. függelék szerint módosul.
(11) Az SzMSz 6. függeléke a 11. függelék szerint módosul.
(12) Az SzMSz 7. függeléke a 12. függelék szerint módosul.

41. § Az SzMSz 154. § (3) bekezdésében, 155. § (3) bekezdésében, 156. § (9) bekezdésében a „személyügyi” szövegrész helyébe a „közbeszerzési” szöveg lép.

42. § Hatályát veszti az SzMSz
a) 66. § e) pontjában a „ , valamint beszerzési” szövegrész,
c) 67. § c) pontjában az „és Közbeszerzési” szövegrész,

1. függelék a 67/2016. (XII. 30.) EMMI utasításhoz

A minisztérium szervezeti felépítése


a) A közigazgatási államtitkár irányítása alá tartozó szervezeti egységeket az 1/a. függelék tartalmazza.
b) A parlamenti államtitkár irányítása alá tartozó szervezeti egységeket az 1/b. függelék tartalmazza.
c) Az egészségügyért felelős államtitkár irányítása alá tartozó szervezeti egységeket az 1/c. függelék tartalmazza.
d) A család- és ifjúságügyért felelős államtitkár irányítása alá tartozó szervezeti egységeket az 1/d. függelék tartalmazza.
e) Az oktatásért felelős államtitkár irányítása alá tartozó szervezeti egységeket az 1/e. függelék tartalmazza.
f) A nemzetközi ügyekért felelős államtitkár irányítása alá tartozó szervezeti egységeket az 1/f. függelék tartalmazza.
g) A kultúráért felelős államtitkár irányítása alá tartozó szervezeti egységeket az 1/g. függelék tartalmazza.
h) A sportért felelős államtitkár irányítása alá tartozó szervezeti egységeket az 1/h. függelék tartalmazza.
i) Az egyházi, nemzetiségi és civil társadalmi kapcsolatokért felelős államtitkár irányítása alá tartozó szervezeti egységeket az 1/i. függelék tartalmazza.
j) A szociális ügyekért és társadalmi felzárkózásért felelős államtitkár irányítása alá tartozó szervezeti egységeket az 1/j. függelék tartalmazza.”

2. függelék a 67/2016. (XII. 30.) EMMI utasításhoz

A közigazgatási államtitkár irányítása alá tartozó szervezeti egységek

3. függelék a 67/2016. (XII. 30.) EMMI utasításhoz

Az egészségügyért felelős államtitkár irányítása alá tartozó szervezeti egységek

4. függelék a 67/2016. (XII. 30.) EMMI utasításhoz

Az oktatásért felelős államtitkár irányítása alá tartozó szervezeti egységek

5. függelék a 67/2016. (XII. 30.) EMMI utasításhoz

A kultúráért felelős államtitkár irányítása alá tartozó szervezeti egységek

6. függelék a 67/2016. (XII. 30.) EMMI utasításhoz

A sportért felelős államtitkár irányítása alá tartozó szervezeti egységek

7. függelék a 67/2016. (XII. 30.) EMMI utasításhoz

A szociális ügyekért és társadalmi felzáskóztatásért felelős államtitkár irányítása alá tartozó szervezeti egységek

8. függelék a 67/2016. (XII. 30.) EMMI utasításhoz


1. Az SzMSz 2. függeléke a következő 1.0.0.4. alcímmel egészül ki:
1.0.0.4. Integrált Jogvédelmi Szolgálat

a) Az Integrált Jogvédelmi Szolgálat (ezen alcím alkalmazásában a továbbiakban: Szolgálat) külön jogszabállyal létrehozott, a miniszter közvetlen felügyelete alatt álló, a jogvédelmi biztos által vezetett önálló szervezeti egység (főosztály).
b) A Szolgálat ügyrendjét – amely tartalmazza a Szolgálat működését, szervezeti felépítését és külső kapcsolatrendszerét – a jogvédelmi biztos készíti elő, és a miniszter hagyja jóvá.
c) A jogvédelmi biztoshoz érkezett beadványokat kizárólag a Szolgálat kezeli. A beadványokban foglaltakat a minisztérium más szervezeti egységei más, a minisztériumon kívülről érkező megismerési kérelmek teljesítésével azonos módon, az információs önrendelkezési jogról és az információszabadságról szóló 2011. évi CXII. törvény, valamint a Ket. rendelkezései szerint ismerhetik meg. A Szolgálat irattárának kialakítására a minisztériumétól elkülönítetten kerül sor.
d) A Szolgálat által kezelt ügyekben a kiadmányozás joga a jogvédelmi biztost illeti meg. A Szolgálat által kezelt ügyek tekintetében a jogvédelmi biztos tart kapcsolatot a sajtóval.
e) A jogvédelmi biztos feladatai ellátása során kezdeményezéssel, ajánlással, illetve jogalkotási javaslattal fordulhat a miniszterhez, továbbá a minisztérium szervezeti egységeitől tájékoztatást vagy szakmai állásfoglalást kérhet.
f) A jogvédelmi biztos közreműködik a Szolgálat feladatkörét érintő nemzetközi és európai uniós projektekben.”

2. Az SzMSz 2. függelék 1.1.1. alcíme helyébe a következő rendelkezés lép:
1.1.1. A személyügyekért és gazdálkodásért felelős helyettes államtitkár által irányított szervezeti egységek

1.1.1.1. Személyügyekért és Gazdálkodásért Felelős Helyettes Államtitkári Titkárság

A Személyügyekért és Gazdálkodásért Felelős Helyettes Államtitkári Titkárság ellátja az 1. melléklet 132. §-ában meghatározott feladatokat.

1.1.1.2. Humánpolitikai Főosztály

a) A Humánpolitikai Főosztály kodifikációs feladatai körében a vonatkozó, hatályos munkajogi előírások minisztériumban történő végrehajtása érdekében előkészíti a szükséges belső szabályzatokat.
b) A Humánpolitikai Főosztály koordinációs feladatai körében
1. koordinálja a minisztérium személyügyi politikája megvalósításának végrehajtását,
2. gondoskodik a minisztériumi vezetők személyzeti döntéseinek előkészítéséről.
c) A Humánpolitikai Főosztály funkcionális feladatai körében
1. a minisztérium irányítása, felügyelete alá tartozó intézmények emberierőforrás-gazdálkodási feladatainak ellátásához szakmai, módszertani segítséget nyújt,
2. működteti a pályázati rendszert, gondoskodik a pályázatok hivatalos lapokban történő, illetve elektronikus közzétételéről, az előkészítési és bírálati folyamatok határidőre való végrehajtásáról,
3. ellátja a fegyelmi ügyekkel kapcsolatos feladatokat, előkészíti a periratokat,
4. ellátja a munkajogi tárgyú egyedi megkeresésekkel kapcsolatos koordinációs és ügyintézési feladatokat, megválaszolja a jogszabályok alkalmazásával kapcsolatos leveleket,
5. ellátja a minisztérium teljes állományát érintő munkaügyi feladatokat,
6. ellátja a miniszter kinevezési jogkörébe tartozó kormánytisztviselők, intézményvezetők, gazdasági vezetők, valamint az államtitkárok és a helyettes államtitkárok kinevezési és egyéb munkáltatói jogkörébe tartozó minisztériumi kormánytisztviselők, közalkalmazottak alkalmazásával, foglalkoztatásával kapcsolatos munkaügyi feladatokat,
7. gondoskodik a minisztérium miniszteri biztosainak kinevezésével és megbízásuk megszüntetésével összefüggő koordinációs feladatok ellátásáról,
8. kiállítja a munkáltatói igazolásokat, előkészíti engedélyezésre a fizetés nélküli szabadságokat,
9. végzi a munkaügyi tevékenység körébe tartozó nyilvántartási, adatszolgáltatási feladatokat, biztosítja a jogszerű adatkezelést,
10. kezeli a személyi anyagokat,
11. elkészíti az ÁSZ, a KEHI és az EUTAF ellenőrzésekhez kapcsolódó adatszolgáltatásokat,
12. működteti a Szolgáltatási és Ellátási Alapadat Tár (SZEAT-) és a Kormányzati Személyügyi Szolgáltató Rendszer (KSZSZR-) rendszereket,
13. kapcsolatot tart a Gazdálkodási Főosztállyal, valamint a Kincstárral,
14. nyomon követi a minisztérium engedélyezett létszáma változásait, havi létszámtáblákat készít, vezeti az üres álláshelyekről szóló kimutatásokat, együttműködik a létszámgazdálkodással,
15. végzi a nemzetbiztonsági ellenőrzésekhez kapcsolódó feladatokat és a titkos adatkezelést,
16. ellátja az egyes vagyonnyilatkozat-tételi kötelezettségekről szóló 2007. évi CLII. törvényben a vagyonnyilatkozatok őrzésével összefüggésben meghatározott műveleteket,
17. működteti a minisztérium minősítési és teljesítményértékelési rendszerét, ennek keretében összeállítja a minisztérium éves teljesítmény-célkitűzéseit és végzi a teljesítményértékeléssel kapcsolatos humánpolitikai feladatokat,
18. részt vesz a cafetériával összefüggő egyes előkészítő feladatokban,
19. felhatalmazás alapján képviseli a munkáltatót az érdekegyeztetések során,
20. részt vesz a szakszervezetekkel történő egyeztetéseken,
21. tervezi és szervezi a kormánytisztviselők közigazgatási és szakmai továbbképzését, a vezetőképzést,
22. elkészíti a minisztérium középtávú, illetve éves képzési tervét,
23. szervezi, koordinálja a szakmai és nyelvi képzésekben való részvételt,
24. végzi a közigazgatási vizsgákkal összefüggő tervezési és szervezési feladatokat, felhatalmazás alapján ellátja a tárca képviseletét a képzési feladatokkal összefüggésben,
25. előkészíti a tanulmányi szerződéseket,
26. központi programokat működtet, így különösen az ösztöndíjas programot,
27. ellátja a foglalkoztatottakat érintő szociális ügyeket, kegyeleti feladatokat; kezeli az albérleti támogatásokat, működteti a szociális bizottságot,
28. ellátja a lakáskölcsönök nyújtásával kapcsolatos koordinációs feladatokat, valamint működteti a minisztérium lakáskölcsön bizottságát,
29. koordinálja a foglalkoztatottakkal kapcsolatos szociális és jóléti feladatokat (üdültetés, foglalkozás-egészségügy),
30. közreműködik a minisztérium esélyegyenlőségi tervének előkészítésében és karbantartásában,
31. a Hivatalos Értesítőben történő közzétételre előkészíti a minisztérium személyügyi híreit,
32. koordinálja a minisztériumba jelentkező szakmai gyakorlatosokkal kapcsolatos teendőket,
33. ellátja a közszolgálati tisztviselőkről szóló 2011. évi CXCIX. törvény 20. § (6) bekezdésében meghatározott feladatot, amely szerint az elektronikusan kiadmányozott jognyilatkozatról záradékolással hiteles papír alapú kiadmányt készít.
d) A Humánpolitikai Főosztály egyéb feladatai körében felhatalmazás alapján képviseli a tárcát, munkabizottságokban vesz részt.

1.1.1.3. Gazdálkodási Főosztály

a) A Gazdálkodási Főosztály kodifikációs feladatai körében előkészíti és aktualizálja a gazdálkodással kapcsolatos szabályzatokat, ide nem értve a külföldi kiküldetéssel kapcsolatos szabályozást.
b) A Gazdálkodási Főosztály koordinációs feladatai körében
1. adatot és információt szolgáltat az ellenőrzést végző szervezetek – különös tekintettel az ÁSZ-ra – részére, illetve biztosítja a gazdálkodási dokumentumokba való betekintés lehetőségét,
2. közreműködik a Perképviseleti és Igazgatási Főosztállyal a feladatkörében szükségessé váló szerződések, megállapodások előkészítésében,
3. közreműködik a folyamatba épített vezetői ellenőrzési rendszer összehangolásában, a szabálytalanságok kezelésének rendje és a kockázatkezelési rend kialakításában.
c) A Gazdálkodási Főosztály funkcionális feladatai körében
1. ellátja az Emberi Erőforrások Minisztériuma Igazgatása cím éves intézményi költségvetés tervezését, a hatáskörébe tartozó előirányzatok módosítását,
2. pénzügyileg bonyolítja az Emberi Erőforrások Minisztériuma Igazgatása és az átcsoportosított fejezeti kezelésű előirányzatok és egyéb (így különösen az Európai Unió, UNESCO) forrásból származó pénzeszközök felhasználását,
3. ellátja az európai uniós projektek társfinanszírozásával kapcsolatos feladatokat,
4. ellátja a kötelezettségvállalások pénzügyi ellenjegyzését, nyilvántartását és a pénzügyi teljesítések utalványozását, ellenjegyzését, érvényesítését,
5. nyilvántartja a kötelezettségvállalásokat, szerződéseket,
6. ellátja a pénzkezelési feladatokat (készpénzkezelés, valutakezelés, deviza-, forint- és kártyafedezeti kincstári bankszámlák, cafetériaelemek kezelése és nyilvántartása),
7. biztosítja az adatszolgáltatást a jogszabályokban előírt beszámolási kötelezettség teljesítéséhez,
8. teljesíti a jogszabályi előírások alapján a likviditási, pénzellátási és egyéb adatszolgáltatásokat,
9. üzemelteti a házipénztárakat (forint és valuta),
10. elkészíti az adóbevallásokat (általános forgalmi adó, rehabilitációs hozzájárulás, cégautó adó, személyi jövedelemadó),
11. ellátja az értékesítéssel, szolgáltatással kapcsolatos számlázási feladatokat, illetve kezdeményezi a követelések behajtását,
12. igényli és nyilvántartja a VIP-kártyákat és intézményi kártyákat,
13. vezeti a szállítói és vevői analitikus nyilvántartásokat,
14. kapcsolatot tart a szakmai szervezeti egységekkel,
15. adatot és információt szolgáltat az ellenőrzésre jogosult – különös tekintettel a minisztérium belső ellenőrzését ellátó szervezeti egységre és az ÁSZ-ra – szervezeteknek, illetve biztosítja az Igazgatás gazdálkodására vonatkozó dokumentumokba való betekintést,
16. gondoskodik a beruházási terv összeállításáról,
17. vezeti és egyezteti a főkönyvi és analitikus nyilvántartásokat,
18. teljesíti a jogszabályokban előírt beszámolási kötelezettséget (éves és féléves beszámoló),
19. teljesíti az időközi mérlegjelentéseket,
20. nyilvántartja és leltározza a minisztérium vagyonkezelésében lévő eszközöket,
21. vezeti a raktárral kapcsolatos analitikus nyilvántartásokat,
22. gondoskodik az éves beszámoló leltárral való alátámasztásáról,
23. ellátja a lakáskölcsön-állomány név szerinti analitikus és főkönyvi nyilvántartását,
24. teljesíti a vagyongazdálkodással összefüggő adatszolgáltatási, statisztikai kötelezettségeket,
25. lebonyolítja a kezelésében lévő eszközök hasznosítását, selejtezését,
26. ellátja a havi, negyedéves és éves zárlati teendőket,
27. teljesíti a rendszeres személyi juttatásokhoz kapcsolódó, jogszabályban előírt adatszolgáltatási kötelezettségeket,
28. számfejti a nem rendszeres és külső személyi juttatásokat, teljesíti azok GIRO-ban történő átutalását,
29. elvégzi a bérgazdálkodási feladatokat, adatot szolgáltat az intézményi költségvetés és beszámoló személyi juttatások és létszámadatainak összeállításához,
30. végzi a különböző jogviszonyban foglalkoztatottakat (így különösen a prémiumévek programban részt vevőket, ösztöndíjasokat) megillető juttatások elszámolását, teljesíti az ezzel összefüggő adatszolgáltatásokat,
31. közreműködve a Kincstárral végzi a társadalombiztosítási, nyugdíj- és egészségpénztári, adóval összefüggő bevallások, adatszolgáltatások teljesítését,
32. koordinálja a foglalkoztatottakat megillető cafeteriajuttatások választását; gondoskodik a foglalkoztatottakat megillető cafeteriajuttatások megrendeléséről, havi feladásáról az illetményszámfejtő hely részére,
33. elkészíti a jutalmazási tervjavaslatot, gondoskodik a kifizetendő jutalmak számfejtéséről, nyilvántartásáról,
34. folyamatosan kapcsolatot tart és egyeztet a Kincstár Illetményszámfejtési Irodájával,
35. kapcsolatot tart a KEF munkatársaival a minisztérium és a KEF közötti szolgáltatási megállapodás feltételeinek és folyamatainak betartása és betartatása érdekében,
36. biztosítja az igénybe vehető szolgáltatások nyújtásához szükséges információkat, engedélyezi az ellátottak igényeit és a KEF felé továbbítja azokat,
37. a minisztérium kezdeményezése esetén előkészíti a szolgáltatási megállapodás kiegészítését, részt vesz a KEF által kezdeményezett megállapodás-kiegészítések előkészítésében, egyedi megállapodásokat készít elő,
38. kezeli a szolgáltatással kapcsolatban felmerült problémákat,
39. nyilvántartja a minisztérium által megkötött megbízási szerződéseket,
40. a nemzetközi és európai ügyekért felelős helyettes államtitkár titkársága adatai alapján, minisztériumi szinten összefogja a vezetők külföldi hivatalos utazásaira vonatkozó adatbázis elkészítését és aktualizálását,
41. ellátja a közreműködő szervezet és az irányító hatóság beolvadását követően átkerült feladatok miatti európai uniós forrásokkal kapcsolatos elkülönített nyilvántartási és elszámolási feladatokat, a projektekkel kapcsolatos adatszolgáltatásokat.
d) A Gazdálkodási Főosztály vezetője a minisztérium tekintetében ellátja a külön jogszabályban meghatározott gazdasági vezetői feladatokat.”

3. Az SzMSz 2. függelék 1.1.2. alcíme helyébe a következő rendelkezés lép:
1.1.2. A jogi és közbeszerzési helyettes államtitkár által irányított szervezeti egységek

1.1.2.1. Jogi és Közbeszerzési Helyettes Államtitkári Titkárság

A Jogi és Közbeszerzési Helyettes Államtitkári Titkárság ellátja az 1. melléklet 132. §-ában meghatározott feladatokat.

1.1.2.2. Jogi Főosztály

a) A Jogi Főosztály kodifikációs feladatai körében
1. előkészíti a jogszabályok és a kormány-előterjesztések tervezetét,
2. részt vesz a minisztérium jogszabály-előkészítési feladatkörébe tartozó jogszabályok tervezetének előkészítésében az erre vonatkozó munkamegosztás szerint,
3. véleményt nyilvánít a szakmai szervezeti egységek által elkészített szabályozási javaslatokról,
4. közigazgatási egyeztetésre előkészíti és megküldi a jogszabálytervezeteket, kormányelőterjesztés-tervezeteket,
5. az érintett szakmailag felelős szervezeti egységekkel együtt értékeli a beérkezett véleményeket, ügyintézői, főosztályvezető-helyettesi, illetve főosztályvezetői szinten egyeztet, illetve javaslatot tesz a felsővezetői szintű egyeztetésre,
6. szükség esetén megszervezi a jogszabálytervezet, kormány-előterjesztés szóbeli egyeztetését,
7. az érintett szakmai szervezeti egységekkel együtt részt vesz a jogszabálytervezetek egyeztetésén,
8. aláírásra előkészíti a jogszabálytervezeteket, kormány-előterjesztéseket,
9. kijelölés alapján – az érintett szakmai szervezeti egység kormánytisztviselője mellett – részt vesz az Országgyűlés elé benyújtott törvényjavaslatok bizottsági vitájában, továbbá az érintett szakmai szervezeti egységgel és a Parlamenti Főosztállyal együttműködve ellátja a törvényjavaslatokhoz benyújtásra kerülő módosító javaslatokkal kapcsolatos jogi feladatokat,
10. intézkedik az elfogadott miniszteri rendelet kihirdetése iránt, ellenőrzi a kihirdetett jogszabályok helyességét,
11. előkészíti a minisztérium szervezeti és működési szabályzatát, kezdeményezi és előkészíti annak módosítását,
12. előkészíti a közérdekű adatok közzétételi szabályzatát, kezdeményezi és előkészíti annak módosítását,
13. véleményezi a minisztérium egyéb belső szabályzatainak, illetve azok módosításának tervezetét,
14. véleményezi az Európai Bíróságnak a minisztériumhoz tartozó szakterületekkel összefüggő ítéleteit, jogeseteit, meghatározza, illetve ellátja az ebből fakadó jogalkotási feladatokat.
b) A Jogi Főosztály egyedi közhatalmi aktusokkal kapcsolatos feladatai körében
1. a szakmai szervezeti egység felkérésére jogi szempontból véleményezi a közigazgatási döntések tervezeteit, illetve kötelező jogi kontrollt gyakorol a szakterületet érintő miniszteri határozatok tervezetei esetén, előkészíti az Oktatási Hivatal által a külföldi bizonyítványok és oklevelek elismeréséről szóló 2001. évi C. törvény alapján hozott döntések ellen benyújtott fellebbezések tárgyában hozott másodfokú miniszteri határozatokat,
2. felkérésre véleményezi a szakmai szervezeti egységek feladatkörébe tartozó, jogi szakértelmet is igénylő, az 1. pont alá nem tartozó döntések tervezetét,
3. a szakmai főosztályok bevonásával elkészíti a választervezeteket az Alkotmánybíróságtól, az ügyészségtől és a NAIH-tól érkezett megkeresésekre,
4. a szakmai főosztályok felkérésére jogi szempontból véleményezi az alapvető jogok biztosának írt választervezeteket.
c) A Jogi Főosztály funkcionális feladatai körében
1. megkeresésre jogi véleményt ad a minisztérium irányítása, illetve felügyelete alá tartozó költségvetési szervek, valamint gazdasági társaságok, alapítványok és közalapítványok számára,
2. ellátja az alapító okiratok elkészítésével, módosításával kapcsolatos egyeztetési feladatokat, továbbá előkészíti az alapító okiratokat miniszteri jóváhagyásra
2.1. a miniszter által irányított, felügyelt háttérintézmények, valamint a minisztérium alapítói joggyakorlása alatt lévő alapítványok tekintetében a feladatkör szerint illetékes szakmai szervezeti egység által – a háttérintézmény, alapítvány bevonásával – összeállított tervezet alapján,
2.2. a középirányító szerv közreműködésével irányított háttérintézmények esetében a középirányító szerv által az illetékes szakmai szervezeti egység közreműködésével összeállított tervezet alapján,
3. jogi szempontból felülvizsgálja és ellenjegyzi az oktatási ágazathoz kapcsolódó fejezeti költségvetési keret terhére kötendő szerződés-tervezeteket, valamint a köznevelési szerződés-tervezeteket.
d) A Jogi Főosztály egyéb feladatai körében
1. ellátja a tárcaközlönyök szerkesztési feladatait,
2. külön szabályzatban foglalt munkamegosztás szerint figyelemmel kíséri a tárca honlapján kötelezően megjelenítendő jogi jellegű tartalmakat és javaslatot tesz e tartalmak frissítésére,
3. a belső adatvédelmi felelős útján ellátja a minisztériumban az adatvédelemmel kapcsolatos jogi feladatokat, ellenőrzi a miniszter közvetlen irányítása alá tartozó szerveknél az adatkezelés szabályszerűségét,
4. a külön szabályzatokban foglaltak szerint a belső adatvédelmi felelős útján állást foglal a közérdekű adatok megismerésére irányuló kérelmek teljesíthetősége tekintetében, valamint előkészíti a közérdekű adatigénylésekre megküldendő válaszokat, a nyilvánosságra hozatal szempontjából ellenőrzi a tárca honlapján kötelezően közzéteendő közérdekű adatköröket, vezeti a személyes adatkezelésekről készült belső adatvédelmi nyilvántartást és kezdeményezi a törvény alapján bejelentés alá eső, személyes adatokat tartalmazó adatkezeléseknek a NAIH felé történő bejelentését.

1.1.2.3. Perképviseleti és Igazgatási Főosztály

A Perképviseleti és Igazgatási Főosztály funkcionális feladatai körében
1. megkeresésre jogi véleményt ad a minisztérium irányítása, illetve felügyelete alá tartozó költségvetési szervek, valamint gazdasági társaságok, alapítványok és közalapítványok számára,
2. véleményezi a szakmai szervezeti egységek által előkészített szerződéseket, egyéb megállapodásokat,
3. ellátja – az érintett szakmai szervezeti egységek bevonásával – a minisztérium jogi képviseletét,
4. elkészíti a minisztérium által használt szerződésmintákat,
5. jogi szempontból felülvizsgálja és ellenjegyzi az Emberi Erőforrások Minisztériuma Igazgatása, illetve fejezeti költségvetési keret terhére kötendő – az 1.1.2.2. alcím c) pont 3. alpontja körébe nem tartozó – szerződések tervezeteit.

1.1.2.4. Közbeszerzési Főosztály

a) A Közbeszerzési Főosztály kodifikációs feladatai körében előkészíti a minisztérium Közbeszerzési és Beszerzési Szabályzatát.
b) A Közbeszerzési Főosztály funkcionális feladatai körében
1. felméri és összesíti az önálló szervezeti egységek éves visszterhes beszerzési igényeit, és összeállítja a minisztérium éves közbeszerzési tervét, valamint annak módosítását,
2. közbeszerzési szempontból vizsgálja és véleményezi a részére megküldött szerződéseket és szabályzatokat, a minisztérium szervezeti egységeinek megkeresése alapján közbeszerzési jogi és szakmai állásfoglalásokat készít,
3. ellátja a közbeszerzési törvényben és végrehajtási rendeleteiben meghatározott ajánlatkérői feladatokat,
4. nyilvántartja a minisztérium közbeszerzési eljárásait, valamint a közbeszerzési törvény végrehajtási rendeletei által szabályozott beszerzéseket,
5. közbeszerzési szempontból vizsgálja a minisztérium közbeszerzési kötelezettséggel nem érintett visszterhes beszerzéseit,
6. bonyolítja és koordinálja a minisztérium közbeszerzési eljárásait,
7. a közigazgatási államtitkár erre irányuló döntése esetén ellátja a minisztérium felügyelete alá tartozó költségvetési szervek nagy értékű közbeszerzési eljárásaival kapcsolatos előzetes vagy utólagos ellenőrzési feladatokat,
8. ellátja a központosított közbeszerzési rendszerrel kapcsolatos feladatokat,
9. a külön jogszabályban meghatározott előírások szerint kezdeményezi a közbeszerzések előzetes engedélyezési és ellenőrzési eljárását, valamint ennek keretében kapcsolatot tart a Miniszterelnökséggel vagy az ellenőrzést végző más szervezettel,
10. a Koordinációs Főosztály közreműködésével gondoskodik a Nemzeti Kommunikációs Hivatalról és a kormányzati kommunikációs beszerzések központosított közbeszerzési rendszeréről szóló 247/2014. (X. 1.) Korm. rendelet szerinti feladatok ellátásáról,
11. gondoskodik a büntetés-végrehajtási szervezet részéről a központi államigazgatási szervek és a rendvédelmi szervek irányában fennálló ellátási kötelezettségekről szóló kormányrendelet által előírt ajánlatkérési feladatok év eleji, illetve év közbeni ellátásáért, valamint az e kormányrendelet végrehajtásához kapcsolódóan kiadott miniszteri rendeletben felsorolt termékek vonatkozásában a beszerzési igények felméréséért, az e rendeletek hatálya alá tartozó beszerzések nyomon követéséért, a büntetés-végrehajtás központi ellátó szerve által kijelölt gazdasági társasággal történő ellátási szerződés megkötéséért.”

4. Az SzMSz 2. függelék 1.1.3. alcíme helyébe a következő rendelkezés lép:
1.1.3. A gazdasági ügyekért felelős helyettes államtitkár által irányított szervezeti egységek

1.1.3.1. Gazdasági Ügyekért Felelős Helyettes Államtitkári Titkárság

A Gazdasági Ügyekért Felelős Helyettes Államtitkári Titkárság ellátja az 1. melléklet 132. §-ában meghatározott feladatokat.

1.1.3.2. Költségvetési Főosztály

a) A Költségvetési Főosztály koordinációs feladatai körében véleményezi a költségvetést érintő jogszabályok tervezeteit, közreműködik a fejezet által kezdeményezett – feladatkörébe tartozó – jogszabályok előkészítésében.
b) A Költségvetési Főosztály funkcionális feladatai körében
1. a fejezet irányítása alá tartozó központi költségvetési szervek tekintetében
1.1. véleményezi az alapító okiratok, illetve azok módosításainak tervezetét,
1.2. miniszteri jóváhagyást követően kezdeményezi az alapító okiratok, illetve módosításaik nyilvántartásba vételét,
1.3. véleményezi a szervezeti és működési szabályzatok tervezetét,
2. ellátja a fejezet éves költségvetési tervjavaslatának elkészítésével kapcsolatos feladatokat,
3. a költségvetési törvényjavaslat előkészítése során elkészíti az elemző számításokat, elősegíti a mindenkori költségvetési és pénzügy-politikai irányelvek érvényesítését,
4. ellátja a fejezet éves zárszámadási törvényjavaslatának elkészítésével kapcsolatos feladatokat,
5. jogszabályi előírások alapján, illetve hivatali kezdeményezéssel az illetékes szervezeti egységekkel, osztályokkal együttműködve összeállítja a fejezeti kezelésű előirányzatok felhasználásával kapcsolatos szabályokat, ellátja a főosztály tevékenységi körébe tartozó költségvetési vonatkozású szabályozási feladatokat, együttműködve a szakmai szervezeti egységekkel,
6. ellátja a FEUVE Szabályzatban a főosztály tevékenységét érintő feladatokat,
7. részt vesz a fejezet gazdálkodását érintő tárcaközi egyeztetéseken,
8. figyelemmel kíséri az intézmények tartozásállományának alakulását, a szakmai szervezeti egységekkel együttműködve javaslatot tesz annak felszámolására,
9. gazdasági-pénzügyi szempontból véleményezi a szakmai főosztályok által elkészített, valamint a külső szervek által egyeztetésre megküldött előterjesztéseket és jogszabálytervezeteket,
10. ellátja a fejezet gazdálkodását érintő adatszolgáltatási kötelezettségek teljesítésével kapcsolatos feladatokat,
11. ellátja a fejezeti kezelésű előirányzatokkal történő gazdálkodás keretében a kötelezettségvállalás pénzügyi ellenjegyzési feladatait,
12. a belső szabályzatok által meghatározott – összeférhetetlenséget kizáró – hatáskörök szerint utalványozási, ellenjegyzési, érvényesítői jogkört gyakorol, a Kincstár által az Emberi Erőforrások Minisztériuma fejezet részére megnyitott számlák esetében a Kincstárhoz bejelentett módon aláírási jogosultsággal rendelkezik,
13. feladatainak ellátása során kapcsolatot tart külső szervezetekkel, minisztériumi szervezeti egységekkel, irányított intézményekkel,
14. kidolgozza a fejezet számviteli politikáját, számlarendjét, vizsgálja és figyelemmel kíséri a szabályozás hatását,
15. végzi a fejezeti kezelésű előirányzatok éves pénz/előirányzat-maradvány elszámolását, végzi a fejezeti szintű összesítést és a jóváhagyással összefüggő feladatokat,
16. működteti a fejezeti kezelésű előirányzatok pénzügyi információs rendszerét, a fejezeti nyilvántartó programokat,
17. összeállítja a fejezeti kezelésű előirányzatokra vonatkozó, jogszabályban előírt adatszolgáltatásokat,
18. végzi a fejezeti kezelésű előirányzatok terhére vállalt kötelezettségek teljesítési (pénzügyi, előirányzat-átadási) feladatait,
19. ellátja a fejezeti kezelésű előirányzatokkal kapcsolatos évközi számviteli pénzellátási feladatokat, illetve az erre vonatkozó pénzügyi-szakmai irányítási teendőket, kezeli és ellenőrzi a számviteli-gazdálkodási adatszolgáltatásokat; ennek keretében elkészíti és nyomon követi a fejezeti kezelésű előirányzatok, bevételek és kiadások várható alakulása havi és negyedéves adatszolgáltatási kötelezettségeit és egyéb eseti adatszolgáltatási kötelezettségekkel összefüggő feladatokat, végzi a fejezeti szintű összesítést,
20. ellátja a fejezeti kezelésű előirányzatokkal kapcsolatos főkönyvi és analitikus könyvelést,
21. elkészíti a fejezeti kezelésű előirányzatok kincstári és elemi költségvetését, az időközi mérleg- és költségvetési jelentéseket, valamint az éves költségvetési beszámolót,
22. naprakész nyilvántartást vezet (a fejezeti nyilvántartó rendszer működtetésével) az érvényes kötelezettségvállalásokról és azok teljesítéséről meghatározott időnként, illetve szükség esetén egyeztetést végez az előirányzatot kezelő szakmai szervezeti egységekkel,
23. végzi a fejezeti kezelésű előirányzatok keretnyitási-finanszírozási feladatait, koordinálja a szakmai szervezeti egységek előirányzat-finanszírozási tervi adatszolgáltatását, összeállítja az időszaki adatszolgáltatási kötelezettségeket és továbbítja a Kincstár felé,
24. kezeli a fejezeti kezelésű előirányzat-felhasználási keretszámlákat és a fejezet egyéb kincstári számláit,
25. feldolgozza a fejezeti számlákhoz kapcsolódó banki bizonylatokat és végrehajtja a főkönyvi könyvelést,
26. kezeli és karbantartja a törzsadattári nyilvántartást, koordinálja a fejezeti címrend változásával, nyilvántartásával kapcsolatos feladatokat,
27. nyilvántartja a fejezeti kezelésű előirányzatok éven túli kötelezettségvállalásait, koordinálja az éven túli kötelezettségvállalás-bejelentés intézményi és fejezeti kezelésű előirányzatok adatszolgáltatási kötelezettségének teljesítését, végrehajtja a Kincstár részére történő továbbítását,
28. a szakmai szervezeti egységek és az ágazati költségvetési osztályok bevonásával irányítja a fejezethez tartozó intézmények tervező munkáját,
29. nyilvántartja a fejezethez tartozó intézmények előirányzatait, előirányzat-módosításait,
30. értesíti az intézményeket a jóváhagyott költségvetési előirányzataikról a részletes, elemi költségvetés összeállítása érdekében,
31. ellátja a központilag előírt költségvetési gazdálkodással kapcsolatos felméréseket, ellenőrzi az intézmények adatszolgáltatásait, összesíti azokat az előírások szerint,
32. koordinációs munkakapcsolatot tart az intézmények gazdasági vezetőivel az előirányzat-nyilvántartás, a keretnyitás, a pénzellátás végrehajtása, egyeztetése érdekében, szükség esetén pénzügyi-szakmai konzultációkat szervez,
33. végzi a nem intézményi hatáskörbe tartozó előirányzat-módosítási feladatok végrehajtását az intézményi szektorra vonatkozóan,
34. a szakmai szervezeti egység indokolással ellátott javaslata alapján miniszteri engedélyezésre felterjeszti az intézmények létszámának meghatározására, fejezeten belüli átcsoportosítására és egyéb módon történő változtatására irányuló kérelmet,
35. felügyeli az intézmények jóváhagyott költségvetésének szabályszerű végrehajtását és végzi a tárca felügyeleti jogköréből adódó előirányzat gazdálkodási (előirányzat-nyitási, -módosítási, -átcsoportosítási) feladatokat,
36. koordinálja az intézmények éves pénz/előirányzat-maradvány elszámoltatását, valamint a maradvány felhasználáshoz kapcsolódó eseti adatszolgáltatást.

1.1.3.3. Portfóliókezelő Főosztály

a) A Portfóliókezelő Főosztály kodifikációs feladatai körében előkészíti a gazdasági társaságokkal, továbbá a gazdasági társaságban tulajdonosi részesedéssel rendelkező alapítványokkal kapcsolatos tulajdonosi, illetve alapítói jogok gyakorlásának rendjéről szóló utasítást.
b) A Portfóliókezelő Főosztály koordinációs feladatai körében
1. koordinálja a minisztérium portfóliókezelési politikája megvalósításának végrehajtását,
2. koordinálja a gazdasági társaságokkal, továbbá a gazdasági társaságban tulajdonosi részesedéssel rendelkező alapítványokkal történő kapcsolattartást, szükség esetén pénzügyi-szakmai konzultációkat szervez.
c) A Portfóliókezelő Főosztály funkcionális feladatai körében
1. a minisztérium tulajdonosi joggyakorlása vagy szakmai felügyelete alatt lévő gazdasági társaságok, továbbá a gazdasági társaságban tulajdonosi részesedéssel rendelkező alapítványok tekintetében – a gazdasági társaságokkal, továbbá a gazdasági társaságban tulajdonosi részesedéssel rendelkező alapítványokkal kapcsolatos tulajdonosi, illetve alapítói jogok gyakorlásának rendjéről szóló utasítás szerint – előkészíti a miniszter, illetve a gazdasági ügyekért felelős helyettes államtitkár döntéseit, illetve javaslatait,
2. előkészíti a minisztérium tulajdonosi joggyakorlása vagy szakmai felügyelete alatt lévő gazdasági társaságokkal, továbbá a gazdasági társaságban tulajdonosi részesedéssel rendelkező alapítványokkal kapcsolatban a minisztérium és a Magyar Nemzeti Vagyonkezelő Zrt. között megkötött szerződésekkel kapcsolatos döntéseket, javaslatokat,
3. megkeresésre szakmai véleményt ad a minisztérium tulajdonosi joggyakorlása vagy szakmai felügyelete alatt lévő gazdasági társaságok, továbbá a gazdasági társaságban tulajdonosi részesedéssel rendelkező alapítványok számára,
4. ellátja a minisztérium tulajdonosi joggyakorlása vagy szakmai felügyelete alatt lévő gazdasági társaságokat, továbbá a gazdasági társaságban tulajdonosi részesedéssel rendelkező alapítványokat érintő adatszolgáltatási kötelezettségek teljesítésével kapcsolatos feladatokat,
5. előkészíti a miniszter tulajdonosi joggyakorlása alá tartozó gazdasági társaságok vezetői munkajogviszonyának létesítésével, módosításával és megszűnésével kapcsolatos szerződéseket,
6. elemzéseket, hatásvizsgálatokat készít a vezetői döntések megalapozása érdekében, szükség esetén az érintett szervezeti egységek bevonásával,
7. véleményezi a gazdasági társaságokat érintő jogszabályok tervezeteit.

1.1.3.4. Vagyongazdálkodási Főosztály

a) A Vagyongazdálkodási Főosztály kodifikációs feladatai körében előkészíti a feladatkörébe utalt tevékenységek végzésére vonatkozó szabályzatokat, továbbá ellenőrzi az abban szereplő előírások betartását.
b) A Vagyongazdálkodási Főosztály funkcionális feladatai körében
1. irányítja, felügyeli a műszaki-tervezési programok elkészítését,
2. előkészíti az év közben rendkívüli sürgősséggel felmerülő, a beruházási tartalékkeret terhére elvégezhető feladatok jóváhagyására vonatkozó vezetői előterjesztéseket,
3. részt vesz az egyes beruházások helyszíni ellenőrzésében,
4. kialakítja és feldolgozza a fejezeti vagyonkataszter adatbázisát,
5. kijelöli az átfogó vagyonhasznosítási projektek kereteit, és előkészíti a szükséges felsővezetői jóváhagyásokat, vezetői előterjesztéseket,
6. előkészíti a tárca költségvetésén belül a beruházási és felújítási tárgyú döntéseket,
7. a minisztérium vagyonkezelésében álló ingatlanvagyonnal kapcsolatos feladatai ellátása során keletkező valamennyi dokumentumot – különösen a helyszíni szemléről készült jegyzőkönyvet, birtokbavételi adatlapot, aláírt lezárt szerződéseket – 8 munkanapon belül átadja a Gazdálkodási Főosztály részére.
c) A Vagyongazdálkodási Főosztály a NEAK-kal összefüggésben ellátott üzemeltetési feladatai körében
1. elvégzi a NEAK vagyonkezelésében lévő központi épület és a területi szintű ingatlanok üzemeltetésével, állagmegóvásával kapcsolatos feladatokat,
2. ellátja a NEAK elhelyezését szolgáló – egyéb jogcímen használt – ingatlanokkal kapcsolatos feladatokat,
3. jóváhagyja a NEAK szervezeti egységeinek szerződés szerinti és egyedi elszámolásait,
4. ellátja az Egészségbiztosítási Alap ellátási vagyonába tartozó, jogutódlással szerzett ingatlanok (társasházi albetétek) üzemeltetésével, állagmegóvásával kapcsolatos feladatokat,
5. elvégzi a NEAK vagyon- és gépjármű-biztosítási szerződéseinek ügyintézésével kapcsolatos feladatokat,
6. elvégzi a NEAK szervezeti egységei részére szükséges berendezések, felszerelések, fogyóeszközök és üzemeltetési anyagok beszerzésével – ide nem értve a közbeszerzés keretében történő beszerzéseket – kapcsolatos feladatokat, biztosítja a beszerzett eszközök raktározását, valamint a NEAK szervezeti egységeinek eszközellátását,
7. ellátja a NEAK gépjárműállományának üzemeltetésével kapcsolatos feladatokat, ideértve a gépjárművek javíttatását is, továbbá elkészíti a gépjárművek üzemeltetésével kapcsolatban felmerülő költségek elszámolását és kimutatását,
8. ellátja a NEAK központi épületében működő nyomdai tevékenységre szakosodott egység működtetését,
9. részt vesz a NEAK központi épületében tartott rendezvények, értekezletek lebonyolításában,
10. felügyeli a munkavédelmi feladatok országos szintű végrehajtását,
11. kezeli a NEAK szervezeti egységeinek elhelyezési igényeit,
12. előkészíti a gazdasági ügyekért felelős helyettes államtitkárnak, illetve az Egészségbiztosítási Alap működtetéséért felelős helyettes államtitkárnak az üzemeltetési feladatokkal kapcsolatos döntéseit,
13. az üzemeltetési feladatok ellátása során együttműködik a Nemzeti Egészségbiztosítási Alapkezelő Működtetéséért Felelős Főosztállyal.
d) A Vagyongazdálkodási Főosztály a NEAK-kal összefüggésben ellátott biztonsági feladatai körében
1. ellátja a NEAK központi épületének biztonságtechnikai rendszereivel, élőerős őrzésével, az objektumvédelemmel kapcsolatos feladatokat, továbbá kezeli a feladatokra vonatkozó szabályzatokat,
2. ellátja a katasztrófavédelemmel, a NEAK katasztrófavédelmi terve betartásával, betartatásának ellenőrzésével, oktatásával kapcsolatos feladatokat, kapcsolatot tart és szakmai konzultációt folytat a védelmi hatóságokkal,
3. kapcsolatot tart és szakmai konzultációt folytat a tűzvédelmi, biztonságtechnikai, katasztrófavédelmi és rendészeti szakterületekre a kormányhivataloknál kijelölt munkatársakkal,
4. összehangolja a komplex védelmi funkciók ellátását, megszervezi és végrehajtja a koncentrált – a titkos ügyiratkezelést, az adatvédelmet, valamint az informatikai területet érintő – adatok védelmét, együttműködve a NEAK illetékes szervezeti egységeivel és az illetékes rendvédelmi szervekkel,
5. előkészíti a gazdasági ügyekért felelős helyettes államtitkárnak, illetve az Egészségbiztosítási Alap működtetéséért felelős helyettes államtitkárnak a biztonsági feladatokkal kapcsolatos döntéseit,
6. a biztonsági feladatok ellátása során együttműködik a Nemzeti Egészségbiztosítási Alapkezelő Működtetéséért Felelős Főosztállyal.
e) A Vagyongazdálkodási Főosztály a NEAK-kal összefüggésben ellátott vagyongazdálkodási feladatai körében
1. ellátja az Egészségbiztosítási Alap működési vagyonával és ellátási vagyonával, illetve a Nyugdíjbiztosítási Alappal közös vagyonnal kapcsolatos vagyongazdálkodási és vagyonjogi feladatokat,
2. elkészíti az Egészségbiztosítási Alap működési vagyonába tartozó, a NEAK vagyonkezelésében lévő ingatlanokra vonatkozó vagyongazdálkodási koncepciót és beruházási tervet,
3. ellátja az Egészségbiztosítási Alap működési vagyonába tartozó iroda és jóléti célú ingatlanok hasznosítási feladatait,
4. felügyeli a kormányhivataloknak ingyenes használatra átengedett ingatlanok működtetését, továbbá szakmai szempontból ellenőrzi a kormányhivatalok által megelőlegezett és elszámolt költségeket,
5. felügyeli a NEAK szervezeti egységeinek ingatlanhasználatát, valamint elvégzi az ingatlanhasználatból adódó költségek szakmai szempontú ellenőrzését,
6. előkészíti a gazdasági ügyekért felelős helyettes államtitkárnak, az Egészségbiztosítási Alap működtetéséért felelős helyettes államtitkárnak, valamint a tulajdonosi joggyakorlási jogkörében eljáró miniszternek a vagyongazdálkodási feladatok körébe tartozó döntéseit,
7. a vagyongazdálkodási feladatok ellátása során együttműködik a Nemzeti Egészségbiztosítási Alapkezelő Működtetéséért Felelős Főosztállyal.
f) A Vagyongazdálkodási Főosztály vezetője vagy a Vagyongazdálkodási Osztály vezetője önálló aláírási joggal megköti a miniszter feladat- és hatáskörébe tartozó, hazai forrásokból, továbbá európai uniós programokból finanszírozott támogatási szerződésekhez, támogatói okiratokhoz kapcsolódó biztosítéki szerződéseket (így különösen az ingatlan jelzálogszerződéseket, kezességvállalást tartalmazó szerződéseket), továbbá megteszi a biztosítéki szerződésekhez kapcsolódó egyoldalú jognyilatkozatokat.”

5. Az SzMSz 2. függeléke a következő 1.1.4. alcímmel egészül ki:
1.1.4. A koordinációs ügyekért felelős helyettes államtitkár által irányított szervezeti egységek

1.1.4.1. Koordinációs Ügyekért Felelős Helyettes Államtitkári Titkárság

A Koordinációs Ügyekért Felelős Helyettes Államtitkári Titkárság ellátja az 1. melléklet 132. §-ában meghatározott feladatokat.

1.1.4.2. Koordinációs Főosztály

A Koordinációs Főosztály koordinációs feladatkörében
1. előkészíti a minisztériumi jogalkotási munkaterv tervezetét,
2. nyilvántartja a jogszabályokban, a közjogi szervezetszabályozó eszközökben, a Kormány ülésein és munkatervében, a minisztérium jogalkotási munkatervében és a miniszteri, közigazgatási államtitkári döntésekben előírt határidős feladatok végrehajtását, miniszteri döntés hiányában – véleményeltérés esetén a közigazgatási államtitkár részére – javaslatot tesz a feladatokat végrehajtó szervezeti egységekre és határidőkre, valamint figyelemmel kíséri a feladatok végrehajtását,
3. szervezi a szakmai vezetői értekezletet, melynek keretében javaslatot tesz a napirendre, az értekezlet jóváhagyott napirendjét a kapcsolódó ülésanyagokkal együtt megküldi a résztvevők részére,
4. a szakmai vezetői értekezletre benyújtásra kerülő kormány-előterjesztések, jelentések tervezetei, miniszteri rendeletek tervezetei, valamint egyéb döntés-előkészítő anyagok kapcsán írásos szakmai álláspontot alakít ki, ennek során vizsgálja az irányadó tartalmi és formai követelményeknek való megfelelést, javaslatokat tesz azok egységes érvényesítése érdekében,
5. a szakmai vezetői értekezletről emlékeztetőt készít, intézkedik annak jóváhagyása iránt, nyomon követi az értekezleten kiadott feladatok végrehajtását,
6. koordinálja a más tárcáktól érkező tervezetek tárcán belüli egyeztetését, amelynek keretében elkészíti az egységes tárcavéleményt, intézkedik annak aláírása iránt és kiküldi azt; az esetleges egyeztetéseken képviseli a tárcavéleményt vagy gondoskodik a tárcavélemény képviseletének megszervezéséről,
7. nyomon követi a tárca által előkészített jogszabályok és közjogi szervezetszabályozó eszközök tervezeteit az előkészítéstől a megjelentetésig,
8. kijelölés esetén részt vesz az Országgyűlés elé benyújtott törvényjavaslatok bizottsági vitájában,
9. gondoskodik a kormányülés és a közigazgatási államtitkári értekezlet napirendjén szereplő előterjesztések, jelentések kapcsán felkészítő feljegyzések elkészítéséről, illetve beszerzéséről, valamint az elkészült felkészítők állami vezetők részére történő eljuttatásáról,
10. figyelemmel kíséri a más minisztériumtól érkező együttes előterjesztések miniszteri aláírásra történő előkészítését,
11. gondoskodik a Nemzeti Kommunikációs Hivatalról és a kormányzati kommunikációs beszerzések központosított közbeszerzési rendszeréről szóló 247/2014. (X. 1.) Korm. rendelet 8. § (1) bekezdés a) és b) pontja szerinti adatszolgáltatások előkészítéséről, ennek érdekében az ágazati államtitkároktól tájékoztatást kér, és az adatszolgáltatás tervezetét a Sajtó és Kommunikációs Főosztály részére jóváhagyás céljából megküldi,
12. a Nemzeti Kommunikációs Hivataltól érkező, több ágazati államtitkár feladatkörét érintő megkeresés esetében koordinálja a válaszlevél előkészítését, és azt a Sajtó és Kommunikációs Főosztály részére jóváhagyás céljából megküldi.

1.1.4.3. Parlamenti Főosztály

A Parlamenti Főosztály koordinációs feladatai körében
1. támogatja a miniszter és az államtitkárok országgyűlési munkáját, felel az országgyűlési munka előkészítéséért,
2. ellátja a minisztérium feladatkörébe tartozó törvényjavaslatok, határozati javaslatok, beszámolók, tájékoztatók benyújtásával, tárgyalásával kapcsolatos szervezési és operatív feladatokat,
3. figyelemmel kíséri a minisztérium feladatkörét érintő képviselői indítványokat, gondoskodik az azokkal kapcsolatos szakértői vélemények, kötelező nyilatkozatok elkészíttetéséről,
4. gondoskodik a plenáris ülések minisztériumot érintő napirendi anyagainak elkészíttetéséről, a szakértők részvételének biztosításáról,
5. tájékoztatja a minisztert, az államtitkárokat, valamint az érintett vezetőket az Országgyűlés plenáris ülésének napirendjéről, az ott elhangzottakról, a minisztérium feladatkörét érintő képviselői hozzászólásokról és indítványokról, a miniszteri vagy államtitkári intézkedést igénylő felszólalásokról,
6. felel az Országgyűlés és a minisztérium közötti információs összeköttetésért, az Országgyűlés állandó, eseti és vizsgálóbizottságaival, albizottságaival, az országgyűlési képviselőcsoportokkal és a képviselőkkel történő kapcsolattartásért, a bizottsági üléseken való szakértői képviselet szervezéséért,
7. felel az Országgyűlés hivatali szerveivel, a Miniszterelnökséggel, valamint az egyes minisztériumok parlamenti szervezeti egységeivel való kapcsolattartásért,
8. gondoskodik a napirenden kívüli felszólalások, az interpellációk, kérdések, azonnali kérdések válaszainak elkészíttetéséről, a válaszadáshoz szükséges információk beszerzéséről, a szakmai és közéleti szempontoknak megfelelő választervezetek elkészítéséről, valamint ezekhez kapcsolódóan a miniszter, illetve az államtitkárok felkészítéséről,
9. ellátja a képviselők megkereséseire adandó válaszok tervezeteinek elkészítésével kapcsolatos feladatokat,
10. gondoskodik a miniszter, illetve az államtitkárok részvételéről az Országgyűlés plenáris ülésein,
11. gondoskodik az Országgyűlés plenáris ülésein, illetve a bizottsági üléseken rendszeresen résztvevő minisztériumi munkatársak állandó és eseti országgyűlési belépőjéről,
12. intézkedik az Országgyűlés állandó, al- és ideiglenes bizottságai ülésein a minisztérium képviseletét ellátó személyek részvétele érdekében,
13. tájékoztatást ad az Országgyűlés plenáris ülésein, az állandó, al- és ideiglenes bizottságok ülésein elhangzott, minisztériumot érintő témákról,
14. tájékoztatást ad a házszabályról és az ügyrendi javaslatokról, valamint az Országgyűlés működésével kapcsolatos egyéb kérdésekről,
15. az országgyűlési ülésszakok ideje alatt hetente tájékoztatást készít a miniszter és a közigazgatási államtitkár részére az Országgyűléshez benyújtásra váró, az Országgyűléshez újonnan benyújtott, valamint az országgyűlési tárgyalás alatt álló – a minisztériumot érintő – törvényjavaslatokról, országgyűlési határozati javaslatokról és azok tárgyalási menetrendjéről,
16. az egyes ülésszakokat követően tájékoztatást ad az ülésszak alatt kifejtett minisztériumi tevékenységről,
17. gondoskodik a bizottságok tagjai, továbbá a képviselőcsoportok szakmai tájékoztatásának megszervezéséről,
18. az államtitkári kabinetektől parlamenti ügyekben szükség szerint tájékoztatást kérhet.

1.1.4.4. Informatikai, Biztonsági és Dokumentációs Főosztály

a) Az Informatikai, Biztonsági és Dokumentációs Főosztály kodifikációs feladatai körében
1. elkészíti és folyamatosan karbantartja a minisztérium feladatkörét érintően az informatikai szakterületet érintő szabályzatokat,
2. elkészíti és folyamatosan karbantartja a minisztérium iratkezelési szabályzatát, annak mellékleteit és az irattári tervet,
3. kidolgozza a minisztérium feladatkörét érintően a biztonsági ügyeletre, az ágazati honvédelmi és katasztrófavédelmi feladatokra vonatkozó szabályok, valamint az ágazati létfontosságú rendszerek és létesítmények kijelölésére vonatkozó jogszabályok szakmai javaslatát,
4. vizsgálja a 3. pont szerinti jogszabályok szakmai megalapozottságát, hatását és figyelemmel kíséri hatályosulásukat.
b) Az Informatikai, Biztonsági és Dokumentációs Főosztály koordinációs és funkcionális feladatai körében
1. ellátja a minisztérium informatikai szolgáltatásainak, a belső információs és kommunikációs rendszer működtetésével és üzemeltetésével kapcsolatos műveleteket, részt vesz azok fejlesztésében,
2. kidolgozza és döntésre előterjeszti az elektronikus információbiztonság kialakítására, annak megfelelő elérésére, illetve fenntartására vonatkozó terveket és szabályokat, informatikai biztonsági szempontból véleményezi a minisztérium által használt informatikai rendszereket érintő szerződéseket,
3. ellátja a minisztérium által üzemeltetetett, illetve a minisztérium adatait feldolgozó informatikai rendszerek informatikai biztonságával összefüggő felügyeleti tevékenységet, ellenőrzi az informatikai biztonsági előírások betartását,
4. közreműködik az ágazati létfontosságú rendszerek és létesítmények azonosítására, kijelölésére és védelmére vonatkozó feladatok ellátásában,
5. közreműködik a minisztérium által felhasznált informatikai rendszerek és szolgáltatások működéséhez és továbbfejlesztéséhez szükséges tervszerű eszközgazdálkodásban,
6. közreműködik a fejezet gazdálkodásával összefüggő informatikai rendszerek fejlesztésében, a döntés-előkészítő és vezetői információs rendszerek kialakításában,
7. szakértőként közreműködik az ágazatot érintő nemzetközi és kormányzati szintű fejlesztésekben az informatikai, telekommunikációs és biztonságtechnikai rendszerekre vonatkozóan, képviseli a minisztérium érdekeit, valamint döntés-előkészítő tevékenységet lát el,
8. közreműködik a minisztérium kezelésében lévő informatikai és telekommunikációs eszközök használatból történő kivonási eljárásának szakszerű előkészítésében, lefolytatásában, valamint a felesleges eszközök hasznosítási folyamatának szabályszerű lebonyolításában,
9. ellátja, koordinálja és ellenőrzi a minisztérium nyílt iratkezelési és titkos ügyiratkezelési feladatait, megszervezi és szakmailag ellenőrzi a hivatali iratállomány selejtezését,
10. a köziratokról, a közlevéltárakról és a magánlevéltári anyag védelméről szóló törvényben foglaltaknak megfelelően végrehajtja a minisztériumban keletkezett maradandó értékű iratok levéltári átadását, illetve a szükséges selejtezést,
11. koordinálja a dokumentáció kezelésével kapcsolatos postai és egyéb szerződésekkel összefüggő feladatokat,
12. nyilvántartást vezet a minisztériumban használatban lévő bélyegzőkről,
13. működteti a minisztériumban a TÜK irodákat,
14. a minisztériumban és egyes telephelyein működteti az irattárakat,
15. rendszeresen ellenőrzi a nyílt iratok kezelését és irattározását a minisztériumban,
16. rendszeresen ellenőrzi a titkos ügyiratkezelést a minisztériumban és a miniszter közvetlen irányítása alá tartozó szerveknél,
17. ellátja a minisztérium használatában lévő elektronikus iratkezelő rendszer(ek) szakmai felügyeletét,
18. megszervezi és biztosítja a minisztérium épületei közötti ügyirat-, illetve irattovábbítást, valamint gondoskodik az iratok postai úton történő továbbításáról,
19. ellátja a minősített iratok kezelésével kapcsolatos teendőket, ennek keretében gondoskodik a minisztérium minősített adatvédelmével kapcsolatos személyi, fizikai, elektronikus feladatok ellátásáról, kidolgozza az ezek végrehajtásához szükséges követelményrendszereket, elkészíti és aktualizálja a minisztérium biztonsági szabályzatát, továbbá felügyeli a minisztérium ezzel kapcsolatos tevékenységét,
20. biztosítja a hatáskörébe tartozó, a minisztérium épületeibe belépésre jogosító igazolványok kezelését, ellátja a kapcsolódó nyilvántartási rendszerek alkalmazásgazdai műveleteit,
21. az ágazatok bevonásával ellátja a minisztérium minősített időszaki honvédelmi és katasztrófavédelmi tervezési műveleteit,
22. működteti a minisztérium biztonsági ügyeletét,
23. biztonsági szempontból véleményezi a minisztérium biztonsági helyzetét érintő előterjesztéseket, szabályozási és fejlesztési javaslatokat, koordinálja azok végrehajtását, részt vesz az ilyen tárgyú fejlesztési programok megvalósításának ellenőrzésében,
24. ellátja a minisztérium hivatali kapu és ügyfélkapu hozzáférésével kapcsolatos feladatokat,
25. ellátja a jogszabályban meghatározott biztonsági vezetői feladatokat.”

6. Az SzMSz 2. függelék 1.2.0.2. alcím a) pont 15. alpontja helyébe a következő rendelkezés lép:
(A Sajtó és Kommunikációs Főosztály funkcionális feladatai körében)
„15. kommunikációs szakmai szempontból jóváhagyja a Nemzeti Kommunikációs Hivatal részére megküldésre kerülő, a Nemzeti Kommunikációs Hivatalról és a kormányzati kommunikációs beszerzések központosított közbeszerzési rendszeréről szóló 247/2014. (X. 1.) Korm. rendelet 8. § (1) bekezdés a) és b) pontja által előírt adatszolgáltatások tartalmát,”

7. Az SzMSz 2. függelék 1.2.0.2. alcím a) pont 16. alpontja helyébe a következő rendelkezés lép:
(A Sajtó és Kommunikációs Főosztály funkcionális feladatai körében)
„16. előkészíti - a szakterületért felelős államtitkárok javaslata alapján - a médiaszolgáltatásokról és a tömegkommunikációról szóló 2010. évi CLXXXV. törvény szerinti, a minisztérium vagy annak jogelődje által alapított sajtótermékek nyilvántartásával kapcsolatos eljárásokban az adatszolgáltatás teljesítését.”

8. Az SzMSz 2. függelék 1.3.1.2. alcím b) pontja a következő 3. alponttal egészül ki:
(Az Egészségügyi Ellátási és Közegészségügyi Főosztály koordinációs feladatai körében)
„3. ellátja a szakmai minőségértékeléssel, minőségfejlesztéssel és az egészségügyi szolgáltatók akkreditációjával kapcsolatos feladatokat.”

9. Az SzMSz 2. függelék 1.3.1.4. alcím b) pontja a következő 32. alponttal egészül ki:
(A Népegészségügyi Főosztály koordinációs feladatai körében)
„32. ellátja a Nemzeti Betegfórummal kapcsolatos szervezési feladatokat.”

10. Az SzMSz 2. függelék 1.3.1.5. alcím c) pontja a következő 1.18-1.20. alponttal egészül ki:

(Az Egészségügyi Ágazati Humánerőforrás és Ápolásügyi Főosztály egyéb feladatai körében)
„1.18. ellátja az egyes egészségügyi dolgozók és egészségügyben dolgozók illetmény- vagy bérnövelésével, valamint az ahhoz kapcsolódó támogatási igények összesítésével, elszámolásával kapcsolatos feladatokat,
1.19. ellátja a fiatal szakorvosi támogatással kapcsolatos támogatási igények összesítésével, elszámolásával kapcsolatos feladatokat,
1.20. ellátja a közszférában alkalmazandó nyugdíjpolitikai elveknek az egészségügyi dolgozók vonatkozásában történő érvényesítésével kapcsolatos támogatási igények összesítését, elszámolását;”

11. Az SzMSz 2. függelék 1.3.2.2. alcím d) pontja helyébe a következő rendelkezés lép:
d) Az Egészségügyi Költségvetési és Intézményfelügyeleti Főosztály funkcionális feladatai körében
1. ellátja a XX. Emberi Erőforrások Minisztériuma költségvetési fejezetben szereplő és az ágazathoz tartozó fejezeti kezelésű előirányzatok tekintetében a fejezeti kezelésű előirányzatok gazdálkodási, kötelezettségvállalási és utalványozási szabályzata által a szakterületi kontrollt ellátó személy számára meghatározott feladatokat, így különösen
1.1. ellátja az egészségügyi ágazat alá tartozó főosztályok szakmai javaslattevői jogkörébe tartozó fejezeti kezelésű előirányzatok tekintetében a tervezésre, felhasználásra, évközi módosításra, elszámolásra, valamint ellenőrzésre vonatkozó tevékenységet,
1.2. koordinálja az egészségügyi ágazat részére beérkező támogatási kérelmek elbírálását,
1.3. közreműködik a pályázatok kiírásában, szervezésében, lebonyolításában,
1.4. közreműködik a támogatás biztosításához szükséges kötelezettségvállalási dokumentumok elkészítésében, támogatási szerződések, megállapodások megkötésében, a támogatás pénzügyi teljesítésében, valamint a támogatás felhasználásáról szóló szakmai és pénzügyi beszámoló ellenőrzésében, helyszíni ellenőrzés lebonyolításában,
1.5. gondoskodik az egészségügyi ágazat szakmai felügyelete alá tartozó fejezeti kezelésű előirányzatok felhasználása tekintetében adattábla vezetéséről, az aktuális szabad keret naprakész nyilvántartásáról;
2. elősegíti a szakmai javaslattevő vezető részére előírt feladatok végrehajtását azáltal, hogy közreműködik az ágazat hatáskörébe tartozó fejezeti kezelésű előirányzatok felhasználási irányaira vonatkozó szakmai javaslat előkészítésében;
3. összehangolja az ágazat diszpozíciós jogkörébe tartozó fejezeti kezelésű előirányzatok tervezését és felhasználását, összeállítja az erre irányuló vezetői döntés-előkészítő anyagokat;
4. összeállítja az ágazati szintű fejezeti kezelésű előirányzat-módosítási és zárszámadási javaslatot;
5. felügyeli az egészségügyi háttérintézmények előirányzat-, létszám- és bérgazdálkodását, közbeszerzési tevékenységét.”

12. Az SzMSz 2. függelék 1.3.2.3. alcím b) pontja helyébe a következő rendelkezés lép:
b) Az Egészségügyi Stratégiai és Tervezési Főosztály nemzetközi és európai uniós feladatai körében végzi az egészségbiztosítás területét érintő, az Európai Unióval és a nemzetközi kapcsolatokkal összefüggő feladatokat.”

13. Az SzMSz 2. függelék 1.3.2.4. alcíme helyébe a következő rendelkezés lép:
1.3.2.4. Egészségügyi Fejlesztéspolitikai Főosztály

a) Az Egészségügyi Fejlesztéspolitikai Főosztály kodifikációs feladatai körében javaslatot tesz az egészségügyi fejlesztések jogi keretrendszerének felülvizsgálatára, kezdeményezi az ehhez szükséges jogalkotást, jogszabály-módosításokat.

b) Az Egészségügyi Fejlesztéspolitikai Főosztály koordinációs feladatai körében
1. koordinálja az egészségügyi fejlesztésekkel kapcsolatos ágazati stratégiai tervek kidolgozását, elfogadását, illetve ezek operatív tervekre történő lebontását és ezáltal azok végrehajtását, ennek keretében
1.1. összehangolja az egészségügyi fejlesztések tartalmát, figyelemmel az elfogadott ágazati stratégiai döntésekre,
1.2. szükség esetén kezdeményezi az ágazati szintű stratégiai döntések meghozatalát a programok tartalmát, összehangolását, továbbfejlesztését vagy végrehajtását érintően,
1.3. folyamatosan kapcsolatot tart az egészségügyi projektekben érintett egészségügyi ágazaton kívüli szervezetekkel;
2. koordinálja az egészségügyi fejlesztéseket végző háttérintézmények által kidolgozott projekteket, szükség esetén kezdeményezi azoknak az elfogadott stratégiai irányok szerinti módosítását, ezáltal gondoskodik az egészségügyi ágazat európai uniós forrásokból és nemzetközi alapokból finanszírozott projektjei koherenciájának biztosításáról, ennek keretein belül
2.1. folyamatosan monitorozza az ágazati stratégiák végrehajtását, ennek érdekében kapcsolatot tart a projektekben, fejlesztési programokban részt vevő intézményekkel,
2.2. szakmai-módszertani segítséget nyújt az ágazati stratégia végrehajtását megvalósító háttérintézményeknek, szervezeteknek,
2.3. a folyamatban lévő és kidolgozás alatt álló fejlesztési programok és stratégiák eredményes kidolgozása és végrehajtása érdekében szükség esetén munkacsoportot működtet;
3. az ágazati fejlesztési célkitűzések hatékony megvalósítása érdekében koordinálja
3.1. a nemzeti stratégiai tervek egészségügyi ágazati fejlesztési fejezeteinek összeállítását, valamint az egészségügy területét érintő fejlesztések ágazati véleményeinek összeállítását, képviseletét, ennek keretében felügyeli az egészségügyi ágazat érintett szakterületei által készítendő stratégiai dokumentumok előkészítését, illetve azok tartalmát,
3.2. az egészségügyi ágazat stratégiai szempontból kiemelt, az ágazati fejlesztési célkitűzéseket meghatározó stratégiai tervdokumentumokban, valamint az azokhoz kapcsolódó cselekvési tervekben szereplő feladatainak ütemezett végrehajtását, a végrehajtás ellenőrzése érdekében az érintett szervezeti egységekkel való együttműködést,
3.3. az egészségügyi ágazatban, különösen az ágazati fejlesztési célkitűzéseket meghatározó stratégiai tervdokumentumok, valamint az azokhoz kapcsolódó cselekvési tervek végrehajtásából fakadó különböző szintű egyedi projekttervek, elemzések elkészítését, és ennek érdekében az érintett szervezeti egységek munkájának irányítását, összehangolását,
3.4. a projektek, kiemelt feladatok előrehaladottságának rendszeres vizsgálatát, az egyes szervezeti egységek és háttérintézmények felügyeletét azok végrehajtásának megvalósítása érdekében,
3.5. az egészségügyi ágazatot érintő fejlesztési stratégiai jellegű döntés-előkészítő elemzések elkészítését, valamint a döntések végrehajtásának értékelését, ellenőrzését,
3.6. folyamatosan kapcsolatot tart az egészségügyi ágazatban feladatot ellátó miniszteri biztosokkal.

c) Az Egészségügyi Fejlesztéspolitikai Főosztály fejlesztéspolitikai feladatai körében
1. ellátja a területfejlesztésről és a területrendezésről szóló 1996. évi XXI. törvény alapján az egészségügyért felelős államtitkár irányítása alá tartozó szervezeti egységek kötelezettségei körébe tartozó hosszú és középtávú tervezési és területfejlesztési feladatokat,
2. az európai uniós fejlesztési programok tekintetében
2.1. együttműködik az Európai Uniós Fejlesztéspolitikáért Felelős Államtitkárság szervezeti egységeivel,
2.2. a 2014–2020 programozási időszakkal kapcsolatos szakmai feladatai körében
2.2.1. megküldi véleményezésre és miniszteri jóváhagyásra való előkészítésre a miniszter által irányított és felügyelt szervezetek stratégiai tervdokumentumait és tervezeteit,
2.2.2. részt vesz az Európai Unió 2014–2020 közötti tervezési időszakára vonatkozó előkészületekben, a kapcsolódó dokumentum- és jogszabálytervezetek ágazati álláspontjainak kialakításában, a tárcaálláspont kialakításában,
2.2.3. elvégzi a szakpolitikai területek stratégiai tervezési feladatait, különös tekintettel a Kormány általános politikájával való összhangra,
2.2.4. közreműködik az Európai Bizottsággal folytatandó, az EU2020 stratégia megvalósítását és az Európai Unió 2014–2020 közötti tervezési időszakában megvalósítandó stratégiai tervdokumentumok elfogadását célzó magas szintű tárgyalások előkészítésében, a vonatkozó mandátum kialakításában,
2.2.5. közreműködik a stratégiai kérdésekben döntések előkészítését segítő, hatásait vizsgáló, a stratégiai tervezést támogató felmérések, adatgyűjtések, elemzések készítésében,
2.2.6. előkészíti a 2014–2020 közötti időszakra vonatkozó ágazati javaslatokat és közreműködik az operatív programok, éves fejlesztési keretek és fejlesztési konstrukciók előkészítésében,
2.3. az éves fejlesztési keretek és felhívások előkészítésével, a nyomon követéssel és értékeléssel kapcsolatos szakmai feladatai körében
2.3.1. részt vesz a feladat- és hatáskörébe tartozó, európai uniós finanszírozású projektek, programok és pályázatok szakmai megvalósításának nyomon követésében,
2.3.2. közreműködik az értékelések véleményezésében,
2.3.3. megküldi a pályázati konstrukció szakmai koncepcióját, közreműködik az éves fejlesztési keretek és felhívások, illetve pályázatokkal kapcsolatos mandátumok előkészítésében,
2.3.4. elkészíti a kiemelt projekt vonatkozásában a megfelelőségi nyilatkozatot és a fenntartói támogató levelet.

d) Az Egészségügyi Fejlesztéspolitikai Főosztály egyéb feladatai körében
1. folyamatosan egyeztet az egészségügyi ágazat érintett szereplőivel, szakmai szervezeteivel, illetve szakértőivel az egészségügyi ágazat aktuális informatikai stratégiai kérdéseivel kapcsolatban,
2. működteti az egészségügyi ellátórendszer szakmai fejlesztésével összefüggő projektek és kiemelt feladatok monitoring-rendszerét,
3. előkészíti a 2. pont szerinti projektekkel kapcsolatos felsővezetői döntéseket,
4. az egészségügyért felelős államtitkár által meghatározott feladatok tekintetében irányítja és koordinálja az egyes, stratégiai jelentőségű feladatok tekintetében az egészségügyi szakterületen érintett szervezeti egységek tevékenységét,
5. végzi az európai uniós és nemzetközi finanszírozású projektek, programok, pályázatok, kiemelt projektek fenntartásával kapcsolatos háttérszámításokat, javaslatokat tesz a fenntartásra vonatkozó intézkedésekre, ezen feladatának ellátása során együttműködik a társfőosztályokkal és az egészségügyi intézményekkel.”

14. Az SzMSz 2. függeléke a következő 1.3.3. alcímmel egészül ki:
1.3.3. Az Egészségbiztosítási Alap működtetéséért felelős helyettes államtitkár által irányított szervezeti egységek

1.3.3.1. Egészségbiztosítási Alap Működtetéséért Felelős Helyettes Államtitkári Titkárság

Az Egészségbiztosítási Alap Működtetéséért Felelős Helyettes Államtitkári Titkárság ellátja az 1. melléklet 132. §-ában meghatározott feladatokat.

1.3.3.2. Nemzeti Egészségbiztosítási Alapkezelő Működtetéséért Felelős Főosztály

a) A Nemzeti Egészségbiztosítási Alapkezelő Működtetéséért Felelős Főosztály kodifikációs feladatai körében javaslatot tesz az E. Alap felhasználásával kapcsolatos szabályozásra.
b) A Nemzeti Egészségbiztosítási Alapkezelő Működtetéséért Felelős Főosztály funkcionális feladatai körében
1. elkészíti a működési költségvetés végrehajtásának alakulását nyomon követő jelentéseket, információs adatszolgáltatásokat,
2. elkészíti az E. Alap működési költségvetésének bevételi és kiadási előirányzatai vonatkozásában a havi előirányzat-felhasználási, finanszírozási tervet,
3. ellátja a működési költségvetési előirányzatok nyilvántartásával, előirányzat-módosításokkal kapcsolatos feladatokat,
4. irányítja az E. Alap működéséhez kapcsolódó – a főosztály hatáskörébe tartozó – központi banki átutalások lebonyolítását, a kiadások-bevételek pénzügyi teljesítését,
5. követi és irányítja a NEAK működése tekintetében a pénzforgalmat,
6. közreműködik az E. Alap intézményi gazdálkodásával kapcsolatos számviteli rend, belső szabályozások kialakításában,
7. ellátja a működéssel kapcsolatos könyvviteli és analitikus nyilvántartási feladatokat,
8. végrehajtja a könyvviteli adatok és az önálló szervezeti egységek által vezetett egyéb analitikus nyilvántartások közötti egyeztetést,
9. teljesíti a vonatkozó jogszabályokban előírt adatszolgáltatási és beszámolási feladatokat,
10. irányítja és szabályozza a NEAK leltározási tevékenységével kapcsolatos feladatok végrehajtását, kiértékeli az elkészített leltárt,
11. figyelemmel kíséri a NEAK által előkészített szerződéseket, azok megkötését, nyilvántartását és teljesítését a vonatkozó szabályzat alapján,
12. közreműködik a szerződésekkel kapcsolatos adatszolgáltatásban,
13. irányítja, felügyeli és ellenőrzi a NEAK illetmény-gazdálkodással összefüggő feladatait,
14. koordinálja a jóváhagyott személyi juttatások, továbbá a munkaadókat terhelő járulékok előirányzatával való gazdálkodást, az ezzel összefüggő fejezetszintű tervezési és végrehajtási, valamint zárszámadási és beszámolási feladatokat,
15. közreműködik a NEAK központosított illetmény- és bérszámfejtési feladataival kapcsolatban a rendszeres személyi juttatások számfejtését végző hivatal tevékenységében, a nem rendszeres személyi juttatások számfejtésében,
16. ellátja a személyi juttatások és munkaadói közterhek előirányzataihoz kapcsolódó pénzügyi feladatokat,
17. ellenőrzi a pénzügyi elszámolásokra és kifizetésekre vonatkozó előírások maradéktalan betartását,
18. teljesíti a kötelező adatszolgáltatásokat és a vezetést rendszeresen tájékoztatja ezen előirányzatok teljesítéséről.

1.3.3.3. Egészségbiztosítási Alap Működésfelügyeleti és Adatgazdálkodási Főosztály

a) Az Egészségbiztosítási Alap Működésfelügyeleti és Adatgazdálkodási Főosztály funkcionális feladatai körében
1. nyomon követi az ellátási költségvetés végrehajtásának alakulását, elkészíti a jelentéseket, információs adatszolgáltatásokat,
2. elkészíti az E. Alap ellátási bevételi és kiadási előirányzatai vonatkozásában a havi előirányzat-felhasználási és finanszírozási tervet,
3. ellátja az ellátási költségvetési előirányzatok nyilvántartásával, előirányzat-módosításokkal kapcsolatos feladatokat,
4. közreműködik a miniszter kormányhivatalok szakmai irányításával kapcsolatos feladatai ellátásában, ideértve a kormányhivatalok által lefolytatott baleseti megtérítési eljárások törvényességi és szakszerűségi ellenőrzését, továbbá kezdeményezi a feltárt hiányosságokkal kapcsolatosan szükséges intézkedéseket,
5. koordinálja a baleseti megtérítési tevékenység szakmai informatikai rendszerének működtetésével kapcsolatos feladatokat, ellátja az ezzel kapcsolatos adatszolgáltatást, valamint közreműködik az eljáró kormányhivatal kijelölésében,
6. gyűjti, elemzi, értékeli és közzéteszi a megtérítési tevékenységgel összefüggő statisztikai adatokat,
7. részt vesz a megtérítési kötelezettség teljesítésére vonatkozó szerződéses eljárásban,
8. előkészíti a gyógyszertárat működtető gazdasági társaságban üzletrészre vonatkozó elővásárlási jog gyakorlásával kapcsolatos intézkedéseket és jognyilatkozatokat, előkészíti és lebonyolítja a pályáztatási eljárásokat,
9. nyilvántartást vezet a magyar állam nevében gyakorolt tulajdonosi jogok vonatkozásában a közforgalmú gyógyszertárak tulajdoni hányada alakulásáról, együttműködve az OGYÉI-vel,
10. közreműködik a statisztikai szakterület feladat- és hatáskörébe tartozó ügyekben a kormányhivatalok szakmai munkájának irányításában, statisztikai útmutatók kiadásában,
11. kialakítja, működteti és fejleszti a jogszabály által meghatározott statisztika rendszert,
12. meghatározza az évente kiadásra kerülő Országos Statisztikai Adatgyűjtési Programhoz kapcsolódó, valamint az egyes személyazonosításra alkalmatlan ágazati (egészségügyi, szakmai) adatok körét, összeállítja az egészségbiztosítást érintő adatgyűjtések feldolgozására vonatkozó dokumentációt, összefoglalót készít az adatgyűjtés fő vonásairól, legfontosabb változásairól,
13. előkészíti és karbantartja az egészségbiztosítást érintő adatgyűjtési és adatszolgáltatási kötelezettségre vonatkozó szabályzatot,
14. közreműködik, illetve segítséget nyújt az egészségbiztosítási ágazat adatkezeléssel összefüggő döntéseinek meghozatalában, valamint az érintettek jogainak biztosításában,
15. ellenőrzi az információs önrendelkezési jogról és az információszabadságról szóló 2011. évi CXII. törvény és az adatkezelésre vonatkozó más jogszabályok megtartását,
16. kivizsgálja az adatkezeléssel kapcsolatos bejelentéseket, jogosulatlan adatkezelés észlelése esetén felhív annak megszüntetésére az adatkezelő vagy az adatfeldolgozó felé,
17. közreműködik az egészségbiztosítási szervek részére adatvédelmi ismeretek oktatásában,
18. részt vesz a NEAK Adatvédelmi Szabályzatának kialakításában,
19. közreműködik az ágazati adatvagyonnal kapcsolatos gazdálkodás feltételeinek kialakításában, működtetésében,
20. ellátja az adatszolgáltatásokhoz kapcsolódó koordinációs, tervezési, adat-előállítási és szakmai elemzési feladatokat,
21. közreműködik a külső és a belső adatkérésekre vonatkozó szabályozás kidolgozásában, aktualizálásában,
22. elemzi az egészségbiztosításra ható tényezők közgazdasági összefüggéseit, részt vesz a döntés-előkészítésben,
23. közreműködik a szolgáltatói minőségi indikátor rendszer kialakításában, az indikátorok elemzésében, értékelésében és fejlesztésében,
24. analitikus és költségvetési szemléletű elemzéseket, hatásvizsgálatokat készít a természetbeni és a pénzbeli ellátásokra vonatkozóan,
25. közreműködik az E. Alap költségvetésének tervezésében és végrehajtásának elemzésében, ahhoz módszertani segítséget nyújt.

1.3.3.4. Egészségbiztosítási Alap Kontrolling Főosztály

Az Egészségbiztosítási Alap Kontrolling Főosztály funkcionális feladatai körében
1. ellátja az E. Alap ellátási költségvetésének, illetve a működési bevételek és kiadások előirányzatainak tervezésével összefüggő feladatokat,
2. egészségbiztosítási, orvosszakértői elemzéseket végez az E. Alap terhére finanszírozott szolgáltatások szempontjából lényeges adatokból, ezek alapján ellenőrzési algoritmusokat állít össze és javaslatot tesz a finanszírozási protokollok, illetve ajánlások kidolgozására,
3. szakmai ellenőrzéseket végez, valamint végzi az ehhez kapcsolódó kontrolling feladatokat,
4. közreműködik a keresőképtelenség felülvéleményezésének országos szakmai irányításában; az információk elemzése és az eredménye alapján javaslatot tesz a felülvizsgálat rendjének egységesítésére,
5. egységes módszertani útmutatókat készít a NEAK részére az E. Alap védelmében történő ellenőrzések gyakorlati kivitelezéséhez.”

15. Az SzMSz 2. függelék 1.4.0.2. alcím a) pontja helyébe a következő rendelkezés lép:
a) A Család- és Ifjúságpolitikai Stratégiai és Koordinációs Főosztály koordinációs feladatai körében
1. közreműködik a család- és ifjúságügyért felelős államtitkár irányítása alá tartozó szakterületek által elkészített előterjesztések kidolgozásában és véleményeztetésében,
2. koordinációs feladatot lát el a Család- és Ifjúságügyért Felelős Államtitkárság főosztályai és a Koordinációs Főosztály között a Család- és Ifjúságügyért Felelős Államtitkárságra megküldött előterjesztések vonatkozásában,
3. a költségvetéssel összefüggő feladatai tekintetében
3.1. együttműködik és kapcsolatot tart az ágazat szakmai szervezeti egységeivel, a Költségvetési Főosztállyal és a Gazdálkodási Főosztállyal,
3.2. közvetíti a szakmai területek felé a költségvetési keretekkel való gazdálkodás szabályait, kereteit, lehetőségeit,
3.3. közreműködik a szakmai szervezeti egységek költségvetési tervezési feladatainak ellátásában, tájékoztatást nyújt a szakmai területek felé a költségvetési körirat kötelező elemeiről,
3.4. közreműködik a szakmai szervezeti egységek zárszámadással összefüggő feladatainak végrehajtásában,
3.5. koordinálja és összesíti az ágazat fejezeti kezelésű előirányzataira vonatkozó költségvetéssel, illetve annak végrehajtásával kapcsolatos, valamint az évközi működés során szükséges adatszolgáltatásokat,
3.6. együttműködik a szakmai szervezeti egységekkel a fejezeti kezelésű előirányzatok felhasználásával kapcsolatos feladatokban,
3.7. a fejezeti kezelésű előirányzatok felhasználásával kapcsolatosan az ágazati államtitkár által meghatározott szakterületi kontroll feladatokat lát el a gazdálkodás során,
3.8. együttműködik a szakmai szervezeti egységekkel a szerződések és egyéb kötelezettségvállalási nyilatkozatok, valamint dokumentumok elkészítésében,
3.9. az ágazat fejezeti kezelésű előirányzatainak tekintetében rögzíti a gazdálkodással kapcsolatos adatokat a fejezeti nyilvántartó rendszerben,
3.10. előkészíti és koordinálja a feladatkörébe tartozó fejezeti kezelésű előirányzatokhoz kapcsolódó támogatási, vállalkozási és megbízási szerződéseket, valamint azok módosításait.”

16. Az SzMSz 2. függelék 1.4.0.2. alcím c) pont 1. alpontja helyébe a következő rendelkezés lép:
(A Család- és Ifjúságpolitikai Stratégiai és Koordinációs Főosztály stratégiai feladatai körében)
„1. ellátja az ágazat szakmai stratégiaalkotási, elemzési, tervezési, fejlesztési feladatait a szakmai szervezeti egységek bevonásával,”

17. Az SzMSz 2. függelék 1.4.0.2. alcím c) pont 2. alpontja helyébe a következő rendelkezés lép:
(A Család- és Ifjúságpolitikai Stratégiai és Koordinációs Főosztály stratégiai feladatai körében)
„2. meghatározza az ágazat stratégiai céljait a szakmai szervezeti egységekkel együttműködésben,”

18. Az SzMSz 2. függelék 1.4.0.2. alcíme a következő d) ponttal egészül ki:
d) A Család- és Ifjúságpolitikai Stratégiai és Koordinációs Főosztály az európai uniós fejlesztési programok tekintetében
1. koordinálja a szervezeti egységeknek az ágazatot érintő stratégiai tervezéssel, stratégiaalkotással kapcsolatos tevékenységét,
2. az európai uniós fejlesztési programok tekintetében
2.1. összehangolja az ágazat szakmai területeinek az európai uniós stratégiai tervezéssel, az éves fejlesztési keretek és felhívások előkészítésével, a nyomon követéssel és értékeléssel kapcsolatos feladatellátását,
2.2. a 2014–2020 programozási időszakkal kapcsolatos feladatai körében
2.2.1. részt vesz az EU Tervezési Koordinációs Főosztály által kezdeményezett egyeztetéseken és megbeszéléseken, illetve előzetesen tájékoztatja az EU Tervezési Koordinációs Főosztályt a feladatkörével kapcsolatos megbeszélésekről,
2.2.2. megküldi véleményezésre és miniszteri jóváhagyásra való előkészítésre a stratégiai tervdokumentumait és tervezeteit,
2.2.3. aktívan részt vesz az Európai Unió 2014–2020 közötti tervezési időszakára vonatkozó előkészületekben, a kapcsolódó dokumentum- és jogszabálytervezetek humán ágazati álláspontjainak kialakításában, a tárcaálláspont kialakításában,
2.2.4. elvégzi a szakpolitikai területek stratégiai tervezési feladatait, különös tekintettel a Kormány általános politikájával való összhangra,
2.2.5. együttműködik az EU Tervezési Koordinációs Főosztállyal az Európai Bizottsággal folytatandó, az EU2020 stratégia megvalósítását és az Európai Unió 2014–2020 közötti tervezési időszakában megvalósítandó stratégiai tervdokumentumok elfogadását célzó magas szintű tárgyalások előkészítésében, a vonatkozó mandátum kialakításában,
2.2.6. együttműködik a stratégiai kérdésekben döntések előkészítését segítő, hatásait vizsgáló, a stratégiai tervezést támogató felmérések, adatgyűjtések, elemzések készítésében,
2.2.7. előkészíti a 2014–2020 időszakra vonatkozó ágazati javaslatokat és véleményezésre, más szakpolitikákkal való összehangolás céljából megküldi az EU Tervezési Koordinációs Főosztály részére, együttműködik az operatív programok előkészítésében, megvalósításában,
2.3. az EU Tervezési Koordinációs Főosztállyal, a Partnerségi Együttműködési Főosztállyal, az EU fejlesztések végrehajtásáért felelős helyettes államtitkárság illetékes szakmai főosztályaival, valamint a Végrehajtási Koordinációt Ellátó Főosztállyal együttműködésben és feladataival összehangoltan végzett – az éves fejlesztési keretek és felhívások előkészítésével, a nyomon követéssel és értékeléssel kapcsolatos feladatai körében
2.3.1. javaslataival és véleményével közreműködik az integrált szakmai monitoring rendszer és értékelési rendszer kialakításában,
2.3.2. javaslataival és véleményével közreműködik a szakmai koncepciók és felhívások kialakításában,
2.3.3. folyamatosan kapcsolatot tart az Irányító Hatósággal az előkészítés és megvalósítás alatt álló felhívások és projektek előrehaladásával kapcsolatosan,
2.3.4. közvetít az Irányító Hatóság és a szakmai főosztályok között a felhívások megfelelő szintű szakmai megvalósulása érdekében,
2.3.5. részt vesz a feladat- és hatáskörébe tartozó, európai uniós finanszírozású projektek, programok és pályázatok szakmai megvalósításának nyomon követésében, és előre meghatározott adattartalommal, rendszeres időközönként tájékoztatást küld az EU Tervezési Koordinációs Főosztály, valamint a Fejlesztés-módszertani Főosztály számára,
2.3.6. részt vesz az EU Tervezési Koordinációs Főosztály által kezdeményezett egyeztetéseken és megbeszéléseken, illetve előzetesen tájékoztatja az EU Tervezési Koordinációs Főosztályt a feladat- és hatáskörébe tartozó, európai uniós finanszírozású projektekkel, programokkal, pályázatokkal és felhívásokkal kapcsolatos megbeszélésekről,
2.3.7. közreműködik az EU Tervezési Koordinációs Főosztály által kezdeményezett értékelések lefolytatásában, illetve kezdeményezi az EU Tervezési Koordinációs Főosztálynál értékelések lefolytatását, valamint bevonja az EU Tervezési Koordinációs Főosztályt a saját hatáskörben végzett, az európai uniós finanszírozású programokra, pályázatokra, felhívásokra és kiemelt projektre vonatkozó értékelések előkészítésébe és véleményezésébe,
2.3.8. tájékoztatja az EU Tervezési Koordinációs Főosztályt a feladat- és hatáskörébe tartozó, európai uniós finanszírozású programok, projektek és felhívások vonatkozásában az Európai Bizottsággal folyó egyeztetésekről, előzetesen egyeztetést folytat a napirendről és a mandátumról,
2.3.9. együttműködik az EU Tervezési Koordinációs Főosztállyal az éves fejlesztési keretek, pályázati felhívások, illetve felhívásokkal kapcsolatos mandátumok előkészítésében.”

19. Az SzMSz 2. függelék 1.4.1.2. alcím f) pont 1. alpontja helyébe a következő rendelkezés lép:
(A Családügyi és Nőpolitikai Főosztály egyéb feladatai körében)
„1. cselekvési és szakmai programokat, modellkísérleti programokat működtet a Családbarát Ország Nonprofit Közhasznú Kft.-vel együttműködésben, valamint figyelemmel kíséri és ellenőrzi azok végrehajtását,”
(A Családügyi és Nőpolitikai Főosztály egyéb feladatai körében)
„16. a nemzetstratégiai célokhoz kapcsolódva - a Miniszterelnökség nemzetpolitikáért felelős államtitkárával együttműködve - kapcsolatot tart a családok védelmével foglalkozó határon túli szervezetekkel és elősegíti a magyar családok és az érdekeiket védő szervezetek közötti együttműködést.”

21. Az SzMSz 2. függelék 1.4.1.3. alcím c) pontja helyébe a következő rendelkezés lép:
c) A Népesedés- és Gyermekügyi Főosztály egyedi közhatalmi aktusokkal kapcsolatos feladatai körében
1. előkészíti az örökbefogadást elősegítő és az örökbefogadás utánkövetését végző közhasznú szervezetek tevékenységének működési engedélyezésére vonatkozó hatósági döntéseket,
2. előkészíti elsőfokú eljárásban a szakhatósági állásfoglalásokat a szociális és a gyermekjóléti szolgáltatások közül a gyermekek napközbeni ellátása területi lefedettségét figyelembe vevő finanszírozási rendszerbe történő befogadás szakkérdésében.”

22. Az SzMSz 2. függelék 1.4.1.3. alcím e) pontja helyébe a következő rendelkezés lép:
e) A Népesedés- és Gyermekügyi Főosztály funkcionális feladatai körében a költségvetés előkészítése során részt vesz a népesedéspolitikával, a gyermekek napközbeni ellátásával, a koragyermekkori intervenció koordinációjával, a gyermeki jogok védelmével és az örökbefogadással kapcsolatos költségvetési előirányzatok tervezésében, kidolgozza azok szakmai tartalmát és figyelemmel kíséri azok felhasználását.”

23. Az SzMSz 2. függelék 1.4.1.3. alcím f) pont 4. alpontja helyébe a következő rendelkezés lép:
(A Népesedés- és Gyermekügyi Főosztály egyéb feladatai körében)
„4. ellátja a gyermekek napközbeni ellátásával, az örökbefogadással és a népesedéspolitikával kapcsolatos, európai uniós és hazai pályázatokkal összefüggő koordinációs, pályáztatási, értékelési, szervezési feladatokat a Családbarát Ország Nonprofit Közhasznú Kft., valamint az Emberi Erőforrás Támogatáskezelő közreműködésével,”

24. Az SzMSz 2. függelék 1.4.1.3. alcím f) pont 11. alpontja helyébe a következő rendelkezés lép:
(A Népesedés- és Gyermekügyi Főosztály egyéb feladatai körében)
„11. ellátja az ONYF egységes örökbefogadási nyilvántartásával és a gyermekek napközbeni ellátásának nyilvántartásával kapcsolatos feladatellátása szakmai irányításával kapcsolatos feladatokat,”

25. Az SzMSz 2. függelék 1.4.1.3. alcím f) pont 22. alpontja helyébe a következő rendelkezés lép:
(A Népesedés- és Gyermekügyi Főosztály egyéb feladatai körében)
„22. a fővárosi és megyei kormányhivatalok kirendelése alapján szakértőként vagy szakértő bevonásával véleményezi az engedélyesek szakmai programját,”

26. Az SzMSz 2. függelék 1.4.1.3. alcím f) pont 23. alpontja helyébe a következő rendelkezés lép:
(A Népesedés- és Gyermekügyi Főosztály egyéb feladatai körében)
„23. a fővárosi és megyei kormányhivatalok kirendelése alapján szakértőként vagy szakértő bevonásával részt vesz a hatósági ellenőrzésekben,”

27. Az SzMSz 2. függelék 1.5.0.2. alcím a) pontja helyébe a következő rendelkezés lép:
a) Az Intézményirányítási Főosztály koordinációs feladatai körében
1. ellátja az állami felsőoktatási intézmények fenntartói irányításából eredő, törvényben meghatározott feladatokat, kapcsolatot tart az állami felsőoktatási intézmények működtetésével kapcsolatos ügyekben,
2. ellátja a minisztérium köznevelési háttérintézményei irányításával, felügyeletével kapcsolatos, hatáskörébe tartozó feladatokat, így különösen
2.1. értékeli a Klebelsberg Központ működését, javaslatokat fogalmaz meg a szervezeti és működési hatékonyság javítására,
2.2. törvényességi és szakszerűségi ellenőrzést végez a tankerületi központ fenntartói tevékenysége tekintetében,
2.3. a Klebelsberg Központ tekintetében gyakorolja az államháztartásról szóló 2011. évi CXCV. törvény 9. §-ában meghatározott irányítási jogköröket,
2.4. folyamatosan figyelemmel kíséri a Klebelsberg Központ és a tankerületi központok működését, ennek érdekében kapcsolatot tart a Klebelsberg Központtal és a tankerületi központokkal,
3. ellátja a felsőoktatási intézményfejlesztési tervekkel kapcsolatos igazgatási és koordinációs feladatokat,
4. közreműködik az oktatásért felelős államtitkár irányítása alá tartozó szervezeti egységek által előkészített jogszabálytervezetek, kormány-előterjesztések koncepciójának, tervezetének államtitkárságon belüli egyeztetésében,
5. ellátja az oktatás területén adományozható köztársasági elnöki, valamint miniszteri kitüntetésekkel és egyéb oktatási elismerésekkel kapcsolatos adminisztrációs feladatokat,
6. irányítja a köznevelési intézményrendszer infrastruktúrájának felmérését és segíti a Klebelsberg Központot a létesítménygazdálkodással kapcsolatos feladatai ellátásában.”

28. Az SzMSz2. függelék 1.5.0.2. alcím c) pont 4. alpontja helyébe a következő rendelkezés lép:
(Az Intézményirányítási Főosztály funkcionális feladatai körében)
„4. előkészíti a tankerületi központ tankerületi igazgatóinak és gazdasági vezetőinek kinevezése, felmentése tekintetében meghatározott miniszteri kinevezési jogkör gyakorlásával kapcsolatos intézkedéseket,”

29. Az SzMSz2. függelék 1.5.0.2. alcím c) pont 14. alpontja helyébe a következő rendelkezés lép:
(Az Intézményirányítási Főosztály funkcionális feladatai körében)
„14. javaslatot fogalmaz meg a Klebelsberg Központnak a tankerületi központok által lefolytatandó fenntartói törvényességi ellenőrzésének területeire, irányaira.”

30. Az SzMSz 2. függelék 1.5.1.2. alcím b) pont 11. alpontja helyébe a következő rendelkezés lép:
(A Köznevelés-igazgatási Főosztály koordinációs feladatai körében)
„11. részt vesz a sajátos nevelési igényű, a beilleszkedési, tanulási, magatartási zavarral, nehézséggel küzdő, illetve tartós gyógykezelés alatt álló gyermekek, tanulók fejlesztését, nevelés-oktatását, továbbá a pedagógiai szakszolgálati feladatellátást érintő programok megvalósításában,”

31. Az SzMSz 2. függelék 1.5.1.2. alcím b) pont 17. alpontja helyébe a következő rendelkezés lép:
(A Köznevelés-igazgatási Főosztály koordinációs feladatai körében)
„17. előkészíti a sajátos nevelési igényű, a beilleszkedési, tanulási, magatartási zavarral, nehézséggel küzdő, illetve tartós gyógykezelés alatt álló gyermekek, tanulók fejlesztését, nevelés-oktatását, a pedagógiai szakszolgálatokat érintő dokumentumokat, programokat,”

32. Az SzMSz 2. függelék 1.5.1.2. alcím b) pontja a következő 22-25. alponttal egészül ki:
(A Köznevelés-igazgatási Főosztály koordinációs feladatai körében)
„22. ellátja az Arany János Tehetséggondozó Program, az Arany János Kollégiumi Program és az Arany János Kollégiumi-Szakközépiskolai Programok szakmai irányításával és koordinációjával kapcsolatos feladatokat,
23. ellátja az ágazatközi koragyermekkori intervenciós tevékenységek koordinációjával kapcsolatos ágazati szakmai feladatokat,
24. kidolgozza a digitális módszertani átállással járó többletfeladatok pedagógus életpálya-rendszerben történő érvényesítésének módját,
25. közreműködik az elektronikus oktatás-adminisztrációs szolgáltatások körének kibővítésében, a tanulói életút szempontjából meghatározó adatbázisok összekapcsolásában, valamint az Oktatási Anyakönyv Rendszer, mint közhiteles nyilvántartás hozzáférhetővé tételében.”

33. Az SzMSz 2. függelék 1.5.1.2. alcím d) pont 10. alpontja helyébe a következő rendelkezés lép:
(A Köznevelés-igazgatási Főosztály funkcionális feladatai körében)
„10. koordinálja a European Agency for Special Needs And Inclusive Education szervezet projektjeibe delegált külső szakértők munkáját,”

34. Az SzMSz 2. függelék 1.5.1.2. alcím d) pontja a következő 11-14. alponttal egészül ki:
(A Köznevelés-igazgatási Főosztály funkcionális feladatai körében)
„11. ellátja az oktatási ágazat képviseletét az ENSZ Emberi Jogi Bizottságának tematikus munkacsoportjaiban,
12. ellátja az Ad hoc Committee of Experts on Roma and Traveller Issues tevékenységéhez kapcsolódó ágazati szakmai feladatokat,
13. ellátja az ENSZ egyezmények végrehajtásához kötődő ágazati szakmai feladatokat,
14. közreműködik a nemzetközi diákolimpiákkal és a hazai tehetségsegítő versenyekkel összefüggő feladatok végrehajtásában.”

35. Az SzMSz 2. függelék 1.5.1.3. alcím a) pontja helyébe a következő rendelkezés lép:
a) A Köznevelési Stratégiai Főosztály koordinációs feladatai körében
1. a köznevelési ágazatot érintően közreműködik a minisztérium jogalkotási, intézményi munkatervére irányuló javaslattételben,
2. részt vesz a köznevelés rendszerét, azon belül különösen az óvodai nevelést, kollégiumi nevelést, szakképzést, a művészeti nevelést, az esélyteremtést érintő jogszabálytervezetek véleményezésében,
3. ellátja a köznevelés minőségértékelésével, minőségfejlesztésével, a pedagógusok előmeneteli rendszerével és a pedagógiai szakmai értékeléssel kapcsolatos ágazati feladatokat,
4. gondoskodik a köznevelés szintjén a mindennapos iskolai testnevelést, köznevelési célú sportfeladatokat, az egészségfejlesztést, egészségnevelést, drogprevenciót és mentálhigiénét érintő programok kidolgozásáról, részt vesz a megvalósításukban,
5. felelős a környezeti nevelést és fenntartható fejlődést érintő programok kidolgozásáért, így különösen a Zöld Óvoda, Ökoiskola, Erdei Óvoda és Iskola Programokért, valamint a GLOBE Programért és azok fenntartásáért,
6. gondoskodik a köznevelés szintjén a bűnmegelőzést és a közlekedés biztonságát érintő programok kidolgozásáról, fenntartásáról,
7. ellátja a köznevelési ágazati honvédelmi és katasztrófavédelmi feladatokat, ennek körében irányítja, koordinálja és felügyeli a katasztrófavédelmi és honvédelmi tárgyú köznevelési felkészülést, koordinálja az ellátandó telefonos készenlétet, közreműködik a köznevelési ágazat speciális védelmi feladataiban, gyakorlatok szervezésében és végrehajtásában, részt vesz az ágazatot érintő válságkezelési és katasztrófa-elhárítási feladatok kezelésében és irányításában,
8. felelős a köznevelés szintjén a gyermek- és ifjúságvédelmet érintő programok kidolgozásáért, fenntartásáért,
9. felelős az aktív állampolgári létre való felkészüléssel kapcsolatos programok kidolgozásáért, melyen belül különösen felelős az aktív állampolgári kompetencia fejlesztését, a közösségi aktivitást, a társadalmi szolidaritást fejlesztő tevékenységekkel, a közösségi szolgálattal összefüggő programokért és azok fenntartásáért,
10. gondoskodik a holokauszt magyarországi oktatásának elősegítése érdekében a nevelési-oktatási intézmények pedagógusai számára tanulmányutak és pedagógus-továbbképzések fenntartásáról, koordinálásáról, programok kidolgozásáról,
11. ellátja a köznevelés szakmai és társadalmi kapcsolatainak gondozását, bővítését, a hazai szakmai fórumok és testületek (Nemzeti Pedagógus Kar, Országos Köznevelési Tanács, Köznevelési Kerekasztal) tevékenységének koordinálását,
12. szervezi a kapcsolatot a köznevelési ágazati szakmai és civil szervezetekkel,
13. előkészíti a köznevelési esélyegyenlőségi feladatok végrehajtásához kapcsolódó stratégiai dokumentumokat és ellátja az azok végrehajtásával összefüggő feladatokat,
14. ellátja a pedagógusok előmeneteli rendszere és a pedagógiai szakmai ellenőrzés fejlesztésével kapcsolatos feladatokat, irányítja a tanfelügyelettel és az önértékelési rendszer fejlesztésével kapcsolatos feladatokat,
15. javaslatot tesz a köznevelésért felelős helyettes államtitkár fejezeti kezelésű előirányzatainak felhasználási irányaira, gondoskodik a főosztály feladatkörébe tartozó előirányzatok szerződésekkel történő lekötéséről és ellenőrzi azok szakmai felhasználását,
16. ellátja az oktatás területén adományozható kitüntetésekkel és elismerésekkel kapcsolatos adminisztrációs feladatokat,
17. elkészíti a köznevelés tartalmi szabályozásával kapcsolatos és a feladatkörébe tartozó jogszabályok szakmai koncepcióját, gondozza, fejleszti a köznevelés stratégiai szintű alapdokumentumait, így különösen az Óvodai, Kollégiumi Alapprogramot, a Nemzeti Alaptantervet, a kerettanterveket, az érettségi és egyéb vizsgakövetelményeket, továbbá – a Felsőoktatás- és Kutatásstratégiai Főosztállyal együttműködve – gondoskodik a hatásvizsgálatokkal kapcsolatos feladatok ellátásáról,
18. ellátja a területfejlesztés közneveléssel összefüggő szakmai feladatainak előkészítését, koordinálását,
19. segíti a köznevelés digitalizációjának szakmai megvalósítását,
20. ellátja a nemzeti táborozási programhoz, a témahetekhez és témanapokhoz kapcsolódó köznevelési szakmai feladatokat,
21. közreműködik a szakmai pályázatokkal kapcsolatos irányítási, véleményezési, javaslattételi feladatokban,
22. ellátja a Könyvtárellátó Nonprofit Kft. tevékenységének oktatás-szakmai felügyeletét,
23. ellátja a Köznevelési Hídprogramokkal kapcsolatos ágazati feladatokat.”

36. Az SzMSz 2. függelék 1.5.1.3. alcím b) pontja helyébe a következő rendelkezés lép:
b) A Köznevelési Stratégiai Főosztály egyedi közhatalmi aktusokkal kapcsolatos feladatai körében előkészíti a 6. függelék „III. Oktatási ágazat” rész „B) A kiadmányozási jogkör átruházása egyéb ügyekben” pontjában feladataként megjelölt döntéseket.”

37. Az SzMSz 2. függelék 1.5.1.3. alcím d) pont 11. alpontja helyébe a következő rendelkezés lép:
(A Köznevelési Stratégiai Főosztály az oktatásért és a kultúráért felelős miniszter szakképzéssel összefüggő tevékenysége körében)
„11. ellátja az alapfokú művészeti iskolák tartalmi fejlesztésével, gondozásával kapcsolatos feladatokat.”

38. Az SzMSz 2. függeléke a következő 1.5.1.4. alcímmel egészül ki:
1.5.1.4. Köznevelési Tartalomfejlesztési Főosztály

a) A Köznevelési Tartalomfejlesztési Főosztály koordinációs feladatai körében
1. a köznevelési ágazatot érintően közreműködik a minisztérium jogalkotási, intézményi munkatervére irányuló javaslattételben,
2. gondoskodik a köznevelés, a szakképzés és a felnőttoktatás, képzés tartalmi követelményeinek, valamint ezen követelmények teljesülésének és az ezeket szolgáló eszközök kutatás-fejlesztési feladatainak koordinálásáról,
3. koordinálja a köznevelési tartalomszabályozó eszközök – így különösen a Nemzeti alaptanterv és a kerettantervek – kiadásával, időszakos felülvizsgálatával összefüggő kutatás-fejlesztési tevékenységet,
4. gondoskodik a nemzeti köznevelés tankönyvellátását érintő dokumentumok, programok, kutatások előkészítéséről, koordinálja a tankönyvek jóváhagyásával kapcsolatos feladatokat, előkészíti a hivatalos tankönyvjegyzékre felkerülő tankönyvek árkorlátjának a meghatározását,
5. javaslatot tesz a köznevelésért felelős helyettes államtitkár fejezeti kezelésű előirányzatainak felhasználási irányaira, gondoskodik a főosztály feladatkörébe tartozó előirányzatok szerződésekkel történő lekötéséről és ellenőrzi azok szakmai felhasználását,
6. gondoskodik az idegen nyelvi nevelés-oktatás és képzés fejlesztésére vonatkozó szakmai koncepció alapján történő programok kidolgozásáról,
7. gondoskodik a köznevelés kimeneti követelményeivel összefüggő mérőeszközök tartalmi fejlesztésének irányításáról,
8. irányítja a köznevelés tartalmi fejlesztése érdekében végzett rendszeres vizsgálatok, empirikus kutatások lefolytatását,
9. irányítja a közneveléssel összefüggő fejlesztési eredmények disszeminációs és kommunikációs tevékenységét,
10. gondoskodik a pedagógiai szakszolgálati feladatellátáshoz szükséges tartalmi és módszertani fejlesztésekről,
11. gondoskodik a pedagógiai-szakmai szolgáltatással kapcsolatos tartalmi és módszertani fejlesztésekről,
12. ellátja a Digitális Oktatási Stratégia megvalósításával összefüggő innovációs, módszertani fejlesztő, monitoring, kommunikációs, stratégiai és támogató feladatokat.
b) A Köznevelési Tartalomfejlesztési Főosztály egyedi közhatalmi aktusokkal kapcsolatos feladatai körében előkészíti a 6. függelék „III. Oktatási ágazat” rész „A) A kiadmányozási jogkör átruházása hatósági ügyekben” pontjában feladataként megjelölt hatósági döntéseket.
c) A Köznevelési Tartalomfejlesztési Főosztály funkcionális feladatai körében
1. felügyeli, irányítja és ellenőrzi a kutatás-fejlesztési tevékenységet végző háttérintézményeket, valamint azok szakmai munkáját,
2. az Nftv. 14/A. §-ában foglaltak szerint felügyeli, irányítja és ellenőrzi a felsőoktatási intézmény által az alapító okiratában megjelölt közfeladat ellátása érdekében létrehozott szervezeti egység tevékenységét,
3. gondoskodik a szakmai tartalom szempontjából a kutatás-fejlesztési tevékenység felügyeletéről, a stratégiai és koncepcionális célokhoz való illeszkedéséről és a koherencia biztosításáról,
4. jóváhagyja a kutatás-fejlesztési feladatok középtávú és éves tervezését, valamint az azokról készült beszámolókat,
5. irányítja és felügyeli a pedagógiai-szakmai szolgáltatási tevékenységet végző háttérintézmények szakmai munkáját, jóváhagyja azok éves beszámolóit,
6. gondoskodik a köznevelés tartalomfejlesztésével kapcsolatos hazai és nemzetközi projektek oktatáspolitikai stratégiákhoz igazodó szakmai irányításáról, felügyeletéről,
7. működteti a Digitális Oktatási Stratégia végrehajtásának felügyeleti szervét, az Irányító Testületet, amely a digitális oktatással kapcsolatos projektek tervezéséhez szakmai hátteret biztosít,
8. működteti a projekt nyomon követési rendszert, felügyeli és ellenőrzi a hozzá rendelt projektek előrehaladását, beszámolók elkészítését,
9. közreműködik a Digitális Oktatási Stratégiával kapcsolatban kiemelt projektek eredményes végrehajtásának segítésében és ellenőrzésében, közreműködik a programok eredményes végrehajtása érdekében az intézkedési javaslatok elkészítésében,
10. ellátja a Digitális Pedagógiai Módszertani Központtal való kapcsolattartást,
11. koordinálja a digitális tartalomfejlesztéssel kapcsolatos feladatokat,
12. ellátja a digitális tartalomfejlesztés keretében a tankönyv, tanagyag, taneszköz, kiegészítő tartalmak fejlesztésével, kipróbálásával és bevezetésének támogatásával összefüggő feladatokat,
13. javaslatot tesz a digitális tartalmak korrekciójára,
14. gondoskodik a digitális pedagógiai módszertani továbbképzések fejlesztéséről,
15. ellátja a köznevelési és szakképzési terület digitális pedagógiai megújításának támogatását, nyomon követését,
16. kidolgozza a köznevelési intézmények digitális kompetenciafejlesztő képességének mérésére alkalmas eszközrendszert, valamint gondoskodik a mérési eredményeknek a köznevelés-fejlesztésben történő visszacsatolásról,
17. minden, a Digitális Oktatási Stratégiával kapcsolatos más ágazathoz tartozó oktatási kérdésben kooperációs tevékenységet folytat más szaktárcákkal, ennek következtében a közigazgatási egyeztetések résztvevője.
d) A Köznevelési Tartalomfejlesztési Főosztály európai uniós és nemzetközi feladatai körében közreműködik az oktatási ágazatot érintő, Magyarország európai uniós és egyéb nemzetközi szervezeti tagságából következő feladatok megvalósításában.”

39. Az SzMSz 2. függelék 1.5.2.3. alcím a) pontja helyébe a következő rendelkezés lép:
a) A Felsőoktatás- és Kutatásstratégiai Főosztály koordinációs feladatai körében
1. előkészíti az MTA képviseletével kapcsolatos intézkedéseket,
2. közreműködik a nem közvetlen gazdasági haszon elérésére irányuló tudományos kutatások – így különösen a tiszta alapkutatások – költségvetési és európai uniós forrásai felhasználásának szakmai koordinálásában,
3. elősegíti a felsőoktatás sikeres részvételét a hazai, az európai uniós és más nemzetközi tudományos kutatási és fejlesztési programokban, támogatja a regionális tudásközpontok kialakítását és fejlesztését,
4. közreműködik a Magyar Tudomány Ünnepe felsőoktatási programjainak koordinálásában,
5. segíti a Kormány tudománypolitikájához kapcsolódó feladatainak ellátását, valamint az MTA-val és a Nemzeti Kutatási, Fejlesztési és Innovációs Hivatallal együttműködésben közreműködik a kormányzati tudománypolitika kidolgozásában,
6. végrehajtja Kormány tudomány-, technológia- és innovációpolitikai stratégiájának megvalósításával kapcsolatosan a felsőoktatásra háruló feladatokat,
7. koordinálja a hatáskörébe utalt fejlesztési programokat, az ágazati fejlesztési feladatokat, részt vesz az európai uniós források felhasználásával megvalósuló fejlesztések előkészítésében, nyomon követésében,
8. végzi a felsőoktatási minőségpolitikával kapcsolatos ágazati feladatokat, segíti a felsőoktatási intézmények belső minőségbiztosításának fejlesztését,
9. felügyeli a felsőoktatási adatszolgáltatási és adatfeldolgozási rendszerek (Felsőoktatási Információs Rendszer, Diplomás Pályakövető Rendszer, Adattár Alapú Vezetői Információs Rendszer, Kreditmonitor, szociális dimenzió mérése) fejlesztésével kapcsolatos, hazai és európai uniós pályázatokból eredő szakmai feladatok végrehajtását,
10. elősegíti az Elektronikus Információsszolgáltatás (EISZ) Nemzeti Program megvalósításával, valamint a digitális felsőoktatási tananyagok és egyéb tudományos tartalmak elérhetővé tételével kapcsolatos minisztériumi szakmai feladatok ellátását,
11. részt vesz a Nemzeti Információs Infrastruktúra Fejlesztési Programmal és a Programtanács tudománypolitikai tevékenységével kapcsolatos szakmai feladatokban,
12. ellátja a nemzeti felsőoktatási kiválóság rendszerrel kapcsolatos kormányzati feladatokat, különös tekintettel a következőkre:
12.1. az intézményi kiválóság körében a kiemelt felsőoktatási intézmény, a kutatóegyetem, a kutató kar, az alkalmazott tudományok főiskolája,
12.2. a hallgatói kiválóság, illetve a tehetséggondozás rendszere, így különösen a szakkollégiumok és az országos tudományos diákköri mozgalom,
12.3. a felsőoktatási kollégiumok, diákotthonok tehetséggondozó műhelyei,
12.4. a hallgatók, oktatók és kutatók kutatói kiválóság rendszere, egyes intézményei, így különösen a nemzeti felsőoktatási kiválóság ösztöndíj,
12.5. a felsőoktatási intézmények autonóm működésük keretében önállóan, más felsőoktatási intézményekkel, illetve szakmai szervezetekkel működtetett tehetséggondozó rendszerei,
13. működteti az Országos Tudományos Diákköri Tanács (a továbbiakban: OTDT) Titkárságát, ennek keretében biztosítja, hogy az OTDT Titkársága
13.1. ellássa az OTDT Szervezeti és Működési Szabályzatában számára meghatározott feladatokat, támogassa az intézményekben folyó tudományos diákköri tevékenységet (a továbbiakban: TDK),
13.2. ellássa a kétévente megrendezett Országos Tudományos Diákköri Konferencia előkészítésének és lebonyolításának központi koordinációját, segítse az OTDT szakmai bizottságait a szakmai és tartalmi keretek kialakításában és megvalósításában,
13.3. a TDK-hoz kapcsolódó adatbázisokat építsen, gondozzon, működtesse a TDK teljes vertikumát lefedő OTDT online rendszert,
14. közreműködik az intézményfejlesztési tervek főosztályt érintő tematikus tartalmának vizsgálatában, különös tekintettel az intézményfejlesztési tervekben foglalt intézményi tudományos kötelezettségek teljesítésére, a tudományos, kutatási és európai uniós fejlesztési tervekre,
15. kapcsolatot tart a duális képzésben résztvevő felekkel, előkészíti a duális képzéssel kapcsolatos döntéseket, együttműködik a Duális Képzési Tanáccsal,
16. ellátja az oktatók, kutatók, hallgatók hazai és nemzetközi mobilitásával kapcsolatos ágazati feladatokat,
17. közreműködik a fejezeti kezelésű előirányzatok közül a Felsőoktatási Struktúraátalakítási Alap monitoringja szakmai feladatainak ellátásában,
18. részt vesz a felsőoktatási tehetséggondozással kapcsolatos ágazati feladatok ellátásában, a kapcsolódó ösztöndíjprogramok koordinálásában, javaslatot tesz azok szabályozására.”

40. Az SzMSz 2. függelék 1.5.2.3. alcím c) pontja helyébe a következő rendelkezés lép:
c) A Felsőoktatás- és Kutatásstratégiai Főosztály fejlesztéspolitikai feladatai körében az európai uniós fejlesztési programok tekintetében
1. – az EU Tervezési Koordinációs Főosztállyal együttműködésben és feladataival összehangoltan tervezett és végzett – a 2014–2020 programozási időszakkal kapcsolatos szakmai feladatai körében
1.1. részt vesz az EU Tervezési Koordinációs Főosztály által kezdeményezett egyeztetéseken és megbeszéléseken, illetve előzetesen tájékoztatja az EU Tervezési Koordinációs Főosztályt a feladatkörével kapcsolatos megbeszélésekről,
1.2. megküldi véleményezésre és miniszteri jóváhagyásra való előkészítésre a miniszter által irányított és felügyelt szervezetek és személyek stratégiai tervdokumentumait és tervezeteit,
1.3. aktívan részt vesz az Európai Unió 2014–2020 közötti tervezési időszakára vonatkozó előkészületekben a kapcsolódó dokumentum- és jogszabálytervezetek humán ágazati álláspontjainak kialakításában, a tárcaálláspont kialakításában, valamint azok követésében,
1.4. elvégzi a szakpolitikai területek stratégiai tervezési feladatait az EU Tervezési Koordinációs Főosztály javaslatait figyelembe véve, különös tekintettel a Kormány általános politikájával való összhangra,
1.5. együttműködik az EU Tervezési Koordinációs Főosztállyal az Európai Bizottsággal folytatandó, az EU2020 stratégia megvalósítását és az Európai Unió 2014–2020 közötti programozási időszakában megvalósítandó stratégiai tervdokumentumok elfogadását célzó magas szintű tárgyalások előkészítésében, a vonatkozó mandátum kialakításában,
1.6. együttműködik a stratégiai kérdésekben döntések előkészítését segítő, hatásait vizsgáló, a stratégiai tervezést támogató felmérések, adatgyűjtések, elemzések készítésében,
1.7. előkészíti a 2014–2020 közötti időszakra vonatkozó ágazati javaslatokat, szakmai koncepciókat és véleményezésre, más szakpolitikákkal való összehangolás céljából megküldi az EU Tervezési Koordinációs Főosztály részére,
2. – az EU Tervezési Koordinációs Főosztállyal együttműködésben és feladataival összehangoltan végzett – a pályázatok előkészítésével, a nyomon követéssel és értékeléssel kapcsolatos szakmai feladatai körében
2.1. részt vesz a feladat- és hatáskörébe tartozó, európai uniós finanszírozású projektek, programok és pályázatok szakmai megvalósításának nyomon követésében,
2.2. – szükség esetén – részt vesz az EU Tervezési Koordinációs Főosztály által kezdeményezett egyeztetéseken és megbeszéléseken,
2.3. közreműködik az EU Tervezési Koordinációs Főosztály által a miniszter számára készített előrehaladási jelentések szakmai tartalmának véleményezésében,
2.4. közreműködik az EU Tervezési Koordinációs Főosztály által kezdeményezett értékelések véleményezésében,
2.5. megküldi az EU Tervezési Koordinációs Főosztály részére a pályázati konstrukció szakmai koncepcióját,
3. az európai uniós és nemzetközi feladatai körében közreműködik a felsőoktatási ágazatot érintő, az európai uniós és egyéb nemzetközi szervezeti tagságból következő feladatok megvalósításában.”

41. Az SzMSz 2. függelék 1.7.1.2. alcím a) pont 22. alpontja helyébe a következő rendelkezés lép:
(A Közösségi Művelődési és Művészeti Főosztály funkcionális feladatai körében)
„22. közreműködik a közművelődési szakfelügyelet működtetéséből adódó feladatok ellátásában,”

42. Az SzMSz 2. függelék 1.7.1.2. alcím a) pont 29. alpontja helyébe a következő rendelkezés lép:
(A Közösségi Művelődési és Művészeti Főosztály funkcionális feladatai körében)
„29. részt vesz az előadó-művészeti bizottságok, mint a miniszter javaslattevő, véleményező és döntés-előkészítő feladatot ellátó testületeinek, valamint a Nemzeti Előadó-művészeti Érdekegyeztető Tanács (a továbbiakban: NEÉT) ülésein, e feladatkörben együttműködik az Emtv. 6. § (1) bekezdése szerint kijelölt, az előadó-művészeti szervezetek működésével összefüggő közigazgatási hatósági és szolgáltatási feladatokat ellátó szervvel,”

43. Az SzMSz 2. függelék 1.7.1.3. alcím a) pontja a következő 32. alponttal egészül ki:
(A Közgyűjteményi Főosztály funkcionális feladatai körében)
„32. előkészíti és koordinálja a kulturális értékek digitalizációjával kapcsolatos stratégiai és fejlesztési tervek elkészítését a kulturális alapellátás kiterjesztése érdekében.”

44. Az SzMSz 2. függelék 1.7.2.1. alcím b) pontja helyébe a következő rendelkezés lép:
b) A Kulturális Kapcsolatokért és Fejlesztésekért Felelős Helyettes Államtitkári Titkárság koordinációs feladatai körében
1. az érintett szervezeti egységekkel együttműködve koordinálja az ágazati jogszabályok és közjogi szervezetszabályozó eszközök szakmai javaslatának előkészítését, ha a tervezett szabályozás az 1. melléklet 109/A. §-ban meghatározott kulturális beruházásokat érinti,
2. ellátja a Kulturális Alapellátás és Közösségfejlesztés Kerekasztala titkársági feladatait.”

45. Az SzMSz 2. függelék 1.7.2.2. alcíme helyébe a következő rendelkezés lép:
1.7.2.2. Kulturális Kapcsolatok Főosztálya

a) A Kulturális Kapcsolatok Főosztálya funkcionális feladatai körében
1. kialakítja a kulturális ágazat társadalompolitikai, nemzetnevelési, nemzetpolitikai, kultúrdiplomáciai tartalmú, valamint a kreatív gazdasággal és a digitális kultúrával kapcsolatos fejlesztési terveinek koncepcionális alapjait, kormányzati szintű stratégiai terveket, ajánlásokat dolgoz ki, részt vesz a kapcsolódó programok előkészítésében, megvalósításában, nyomon követésében, koordinálja az ezzel összefüggő ágazati feladatokat, elemzéseket, kimutatásokat készít az ágazati irányítás segítése érdekében a programok hatásairól, eredményeiről,
2. közreműködik a közép- és hosszú távú kormányzati és minisztériumi stratégiák és programok kidolgozásában, a kulturális ágazati érdekek érvényesítésében,
3. ágazatközi kapcsolatrendszert épít ki a minisztériumon belüli és a kulturális ágazatot érintő minisztériumon kívüli szakterületekkel, folyamatos kapcsolatot tart a feladatköre tekintetében meghatározó országos feladatkörű szakmai és érdekvédelmi szervezetekkel, a helyi önkormányzatok szövetségeivel, továbbá - a Miniszterelnökség nemzetpolitikáért felelős államtitkárával együttműködve - a határon túli magyarság kulturális szakmai és érdekvédelmi szervezeteivel, valamint részt vesz a kulturális kérdések ágazati érdekegyeztetésében,
4. részt vesz a kulturális ágazat irányítási feladatainak ellátásában, teljesíti e téren meglévő döntés-előkészítő és tájékoztatási kötelezettségeit,
5. részt vesz a kulturális ágazat állami támogatásával összefüggő feladatok ellátásában, a kulturális területet érintő előirányzatok tervezésében, feladatkörében részt vesz a fejezeti kezelésű előirányzatok felhasználására vonatkozó szakmai javaslatok megtételében,
6. közreműködik a kulturális ágazat érdekeinek érvényesítésében a regionális programok terén, koordinálja az ezzel összefüggő ágazati feladatokat,
7. a kultúráért felelős államtitkár vagy a kultúráért felelős helyettes államtitkár felhatalmazása alapján képviseli az ágazatot a feladatköréhez kapcsolódó bizottságokban és egyéb testületekben, munkacsoportokban, közreműködik az ellenőrzéshez kapcsolódó fórumokon való ágazati részvétel megszervezésében,
8. a kulturális ágazat fejlesztésének vonatkozásában részt vesz a minisztérium gyermek-, ifjúságfejlesztéssel, önkéntességgel, Magyarországon élő nemzetiségekkel, szegénységben élők és a kirekesztett csoportok társadalmi-gazdasági részvételének fejlesztésével, esélyegyenlőség elősegítésével, mentálhigiénével, tehetséggondozással és -fejlesztéssel, egészségfejlesztéssel, területfejlesztéssel, vidékfejlesztéssel és közösségi gazdaság fejlesztésével kapcsolatos teendőinek ellátásában,
9. figyelemmel kíséri - a Miniszterelnökség nemzetpolitikáért felelős államtitkárával együttműködve - az országban és a határon túli magyarság körében folyó kulturális feladatellátást, kapcsolatot tart a határon túli kulturális szervezetekkel, intézetekkel, ösztönzi a magyar–magyar kulturális kapcsolatok elmélyítését, feladatkörében segíti a határon túli magyarok kulturális szervezeteinek tevékenységét,
10. ösztönzi a kulturális területre vonatkozó tudományos kutatásokat, folyamatosan figyelemmel kíséri a kulturális intézmény- és szervezetrendszer társadalmi felzárkózást, esélyegyenlőséget növelő funkciójának teljesülését, helyzetének alakulását,
11. folyamatos kapcsolatot tart a feladatköre tekintetében meghatározó országos feladatkörű szakmai és érdekvédelmi szervezetetekkel, a helyi önkormányzatok szövetségeivel, továbbá - a Miniszterelnökség nemzetpolitikáért felelős államtitkárával együttműködve - a határon túli magyarság kulturális szakmai és érdekvédelmi szervezeteivel, valamint részt vesz a kulturális kérdések ágazati érdekegyeztetésében,
12. a kulturális ágazat meghatározó képzései tekintetében folyamatos kapcsolatot tart a szakemberképzést és továbbképzést ellátó közép- és felsőoktatási, szakképzési intézményekkel és a tárgyban kutatásokat végző tudományos intézményekkel,
13. feladatkörében – szakmai javaslattétel, véleményezés útján – részt vesz az éves költségvetéssel és a minisztérium éves munkatervének összeállításával kapcsolatos teendők ellátásában,
14. részt vesz a kulturális intézményeket érintő ágazati statisztikai adatszolgáltatás előkészítésében, a hazai és nemzetközi szabványok figyelembevételével részt vesz a statisztikai kérdőívek tartalmának kialakításában,
15. értékeli a kulturális ágazat szakterületeit érintő kormányzati és ágazati szintű stratégiai terveket, az ajánlások megvalósítását,
16. kialakítja a kulturális alapellátás kiterjesztéséhez és kulturális közösségfejlesztéshez kapcsolódó koncepciót, tervezi annak forrásigényét, javaslatot tesz az előirányzatok felhasználására és ellenőrzi azok szakmai tartalmát,
17. részt vesz a kulturális szakemberek életpálya programjának kialakításában, megtervezésében,
18. döntésre előkészíti a humán közszolgáltatások differenciált megszervezésével kapcsolatos ágazati javaslatokat,
19. a Közgyűjteményi Főosztállyal együttműködve ellátja a Digitális Nemzeti Fejlesztési Program megvalósításával kapcsolatos feladatokat,
20. ellátja a NEÉT és a Színház-, Tánc- és Zeneművészeti bizottságok működésével kapcsolatos adminisztratív feladatokat, gondoskodik a bizottsági feladatok ellátásához szükséges adatok és információk rendelkezésre bocsátásáról, valamint együttműködik a kijelölt szervvel,
21. a Közgyűjteményi Főosztállyal és a Közösségi Művelődési és Művészeti Főosztállyal együttműködve ellátja az országos hatókörű kulturális civil szervezetek támogatásával kapcsolatos szakmai feladatokat.
b) A Kulturális Kapcsolatok Főosztálya koordinációs feladatai körében
1. a kultúráért felelős államtitkár irányításával koordinálja a kulturális ágazat, továbbá a kultúráért felelős helyettes államtitkár irányítása alatt működő szervezeti egységeknek a kulturális ágazatot érintő stratégiaalkotással kapcsolatos hazai és nemzetközi tevékenységét,
2. a tárca társfőosztályaival együttműködve ellátja az ágazathoz tartozó szakmai tervezési feladatokat, kezdeményezi a kultúráért felelős helyettes államtitkár irányítása alá tartozó szervezeti egységek együttműködését,
3. koordinálja a hungarikumokkal kapcsolatos kulturális ágazati feladatokat, kapcsolatot tart a Hungarikum Bizottság Titkárságával.
c) A Kulturális Kapcsolatok Főosztálya adminisztrációs és pénzügyi feladatai körében előkészíti a feladatköréhez tartozó fejezeti kezelésű előirányzatok felhasználásával kapcsolatos pénzügyi intézkedéseket, közreműködik azok végrehajtásában.
d) A Kulturális Kapcsolatok Főosztálya egyedi közhatalmi aktusokkal kapcsolatos feladatai körében
1. a jogszabályok, valamint közjogi szervezetszabályozó eszközök véleményezése útján elősegíti a kulturális és a kapcsolódó ágazatok társadalom- és gazdaságfejlesztést szolgáló jogi szabályozásának szakmai megalapozását,
2. feladatkörében javaslatot tesz a jogszabályok, közjogi szervezetszabályozó eszközök deregulációjára.
e) A Kulturális Kapcsolatok Főosztálya európai uniós és nemzetközi feladatai körében
1. részt vesz az EKTB érintett szakértői csoportjainak munkájában,
2. közreműködik a minisztériumok, központi államigazgatási szervek nemzetpolitikával, Kárpát-medencei kulturális együttműködéssel összefüggő tevékenységében - a Miniszterelnökség nemzetpolitikáért felelős államtitkárával együttműködve -, ennek keretében
2.1. kidolgozza a szomszédos államokat magában foglaló Kárpát-medencei egységes kulturális stratégiai programot,
2.2. figyelemmel kíséri a külhoni magyarok támogatási rendszerét és annak intézményeit, valamennyi e célra szolgáló költségvetési forrásnak a Kárpát-medencei kulturális együttműködés céljára történő felhasználásának lehetőségeit,
2.3. ellátja a regionális Kárpát-medencei kulturális együttműködésből fakadó feladatokat,
3. a kulturális kifejezések sokszínűségének védelméről és előmozdításáról szóló UNESCO Egyezmény végrehajtása kapcsán, a kulturális örökség védelméért felelős minisztérium illetékes szervezeti egységével együttműködve ellátja az UNESCO Magyar Nemzeti Bizottságáról szóló 17/2012. (II. 16.) Korm. rendelet Melléklete 5.1. pont c) alpontjának végrehajtásából adódó feladatokat.”

46. Az SzMSz 2. függeléke a következő 1.7.2.3. alcímmel egészül ki:
1.7.2.3. Kulturális Fejlesztési és Monitoring Főosztály

a) A Kulturális Fejlesztési és Monitoring Főosztály funkcionális feladatai körében
1. részt vesz a kulturális ágazat szakmai irányítása alá tartozó háttérintézmények projektjei kapcsán felmerült problémák megoldásában,
2. részt vesz a hazai és nemzetközi forrásokból megvalósuló kulturális beruházások és programok előkészítésében, nyomon követi megvalósulásukat,
3. közreműködik a közép- és hosszú távú kormányzati és minisztériumi programok kidolgozásában és érvényesíti a kidolgozás során a kulturális ágazati érdekeket.
b) A Kulturális Fejlesztési és Monitoring Főosztály koordinációs feladatai körében
1. koordinálja a kulturális ágazat fejlesztésével, illetve a kulturális, közösségi alapú társadalom- és gazdaságfejlesztésekkel kapcsolatos ágazati feladatokat,
2. koordinálja és végzi az operatív programok szerinti kulturális ágazati fejlesztések, beruházások tervezésével és végrehajtásával kapcsolatos feladatokat, az érintett szervezeti egységekkel együttműködésben, a hatályos eljárásrend szerint,
3. koordinálja és végzi a kulturális ágazati programokkal kapcsolatos értékelési tevékenységet.
c) A Kulturális Fejlesztési és Monitoring Főosztály adminisztrációs és pénzügyi feladatai körében előkészíti a feladatköréhez tartozó fejezeti kezelésű előirányzatok felhasználásával kapcsolatos pénzügyi intézkedéseket, közreműködik azok végrehajtásában.
d) A Kulturális Fejlesztési és Monitoring Főosztály kodifikációs és egyedi közhatalmi aktusokkal kapcsolatos feladatai körében
1. javaslatokat fogalmaz meg a kulturális ágazat fejlesztési céljait elősegítő jogszabályok, közjogi szervezetszabályozó eszközök tartalmára, a hatályos jogi szabályozás módosítására,
2. a fejlesztéspolitikai intézményrendszerrel és a tárca társfőosztályaival együttműködve részt vesz a fejlesztéspolitikai jogszabályok szakmai javaslatának kidolgozásában,
3. feladatkörében véleményezi a jogszabályokat és közjogi szervezetszabályozó eszközöket, szükség szerint javaslatot tesz ezek deregulációjára,
4. javaslatokat fogalmaz meg a kulturális ágazat stratégiai és fejlesztési céljait elősegítő jogszabályok, közjogi szervezetszabályozó eszközök tartalmára, a hatályos jogi szabályozás módosítására.
e) A Kulturális Fejlesztési és Monitoring Főosztály európai uniós és nemzetközi feladatai körében
1. funkcionális feladataival kapcsolatos ügyekben – a kultúráért felelős helyettes államtitkár irányítása alatt működő szervezeti egységek bevonásával – kapcsolatot tart a nemzetközi ügyekért felelős államtitkár irányítása alatt működő szervezeti egységekkel és részt vesz a nemzetközi feladatok ellátásában,
2. közreműködik a kulturális ágazat érdekeinek érvényesítésében az egyes operatív programok terén, koordinálja az ezzel összefüggő ágazati feladatokat,
3. koordinálja és végzi a 2014-2020 közötti időszakra vonatkozó operatív programokkal kapcsolatos feladatokat, egyeztetve az érintett főosztályokkal,
4. az európai uniós fejlesztési programok tekintetében
4.1. felelős a humán operatív programok kulturális pályázataiért (előkészítés, nyomon követés, monitoring, értékelés),
4.2. összehangolja az ágazat szakmai területeinek az európai uniós tervezéssel, az éves fejlesztési kerettel és a pályázatok előkészítésével, a nyomon követéssel és értékeléssel kapcsolatos feladatellátását, kapcsolatot tart az Európai Uniós Fejlesztéspolitikáért Felelős Államtitkárság szervezeti egységeivel:
4.2.1. részt vesz az európai uniós fejlesztésekkel kapcsolatos egyeztetéseken és megbeszéléseken,
4.2.2. részt vesz az Európai Unió 2014–2020 közötti tervezési időszakára vonatkozó előkészületekben, a kapcsolódó dokumentum- és jogszabálytervezetek humán ágazati álláspontjainak kialakításában, a tárcaálláspont kialakításában, különös tekintettel a humán operatív programokra,
5. az Emberi Erőforrás Fejlesztési Operatív Program tekintetében előkészíti a vonatkozó ágazati javaslatokat és véleményezésre, más szakpolitikákkal való összehangolás céljából megküldi az Európai Uniós Fejlesztéspolitikáért Felelős Államtitkárság részére, együttműködik az operatív programok előkészítésében, az éves fejlesztési keretek és pályázatok előkészítésével, a nyomon követéssel és értékeléssel kapcsolatos feladatai körében
5.1. javaslataival és véleményével közreműködik az integrált szakmai monitoring rendszer és értékelési rendszer kialakításában,
5.2. részt vesz az Emberi Erőforrás Fejlesztési Operatív Program projektek, programok és pályázatok szakmai megvalósításának nyomon követésében, és előre meghatározott adattartalommal, rendszeres időközönként vagy eseti alkalommal tájékoztatást kér a Kultúráért Felelős Államtitkárság számára,
5.3. közreműködik az Európai Uniós Fejlesztéspolitikáért Felelős Államtitkárság által kezdeményezett értékelések, ágazati egyeztetések lefolytatásában,
5.4. tájékoztatja az Európai Uniós Fejlesztéspolitikáért Felelős Államtitkárság illetékes szervezeti egységeit a feladat- és hatáskörébe tartozó, európai uniós finanszírozású programok, projektek és pályázatok vonatkozásában az Európai Bizottsággal folyó egyeztetésekről, előzetesen egyeztetést folytat a napirendről és a mandátumról,
6. szakmai iránymutatással közreműködik az EGT és Norvég Finanszírozási Mechanizmus szakmai illetékességébe tartozó programjainak kidolgozásában, és képviseli az ágazatot,
7. részt vesz az EKTB érintett szakértői csoportjainak munkájában.
f) A Kulturális Fejlesztési és Monitoring Főosztály egyéb feladatai körében
1. koordinálja a kulturális beruházások ágazati irányítással összefüggő feladatainak tervezését, megvalósítását, monitoringját és hasznosíthatóságát, ennek keretében
1.1. értékelést készít a beruházások menetéről, helyzetjelentéseket készít a végrehajtás aktuális állapotáról,
1.2. javaslatot tesz beruházások kiemeltté nyilvánítására,
1.3. részt vesz az elkészült beruházások üzemeltetésének ellenőrzésében,
1.4. közreműködik a kulturális beruházásokkal kapcsolatos európai uniós fejlesztések előkészítésében, közbeszerzési eljárásokban,
2. véleményezi a beruházási koncepciókat, és részt vesz azok véglegesítésében,
3. részt vesz a fejlesztésekhez és beruházásokhoz kapcsolódó döntés-előkészítő folyamatokban és a kapcsolódó egyeztetésekben,
4. jogosult információkat és felvilágosítást kérni a háttérintézményektől a fejlesztésekről és beruházásokról,
5. közreműködik a fejlesztésekkel és beruházásokkal kapcsolatos pályázati tevékenység ellátásában.”

47. Az SzMSz 2. függelék 1.8.1.1. alcíme helyébe a következő rendelkezés lép:
1.8.1.1. Sportigazgatásért és Sportágfejlesztésért Felelős Helyettes Államtitkári Titkárság

A Sportigazgatásért és Sportágfejlesztésért Felelős Helyettes Államtitkári Titkárság ellátja az 1. melléklet 132. §-ában meghatározott feladatokat.”

48. Az SzMSz 2. függelék 1.8.1.2. alcíme helyébe a következő rendelkezés lép:
1.8.1.2. Sportszakmai Főosztály

a) A Sportszakmai Főosztály kodifikációs feladatai körében előkészíti a sportköztestületek, az országos sportági szakszövetségek, sportszövetségek, sportszervezetek működésének támogatási rendjére vonatkozó jogszabályok és közjogi szervezetszabályozó eszközök szakmai javaslatát, továbbá figyelemmel kíséri a támogatások felhasználását.
b) A Sportszakmai Főosztály koordinációs feladatai körében
1. elkészíti a versenysport, a fogyatékosok sportja fejlesztési stratégiáit, koncepcióit, cselekvési programjait, továbbá folyamatosan figyelemmel kíséri a Sport XXI. Nemzeti Sportstratégia érvényesülését, megvalósulását, ellátja a kétéves cselekvési programok szakmai előkészítésével és megvalósításával kapcsolatos feladatokat,
2. ellátja a sport és környezetvédelem, a sport és turizmus kapcsolatából eredő feladatokat, javaslatot dolgoz ki fejlesztési lehetőségükre, nyomon követi a sporttal kapcsolatos hazai és nemzetközi információkat, részt vesz a programokban, közreműködik a sport kommunikációs programjának kialakításában,
3. együttműködik az egyéb kormányzati és nem kormányzati szervezetekkel a nemzeti fejlesztési tervekhez és egyéb kormányzati stratégiákhoz való kapcsolódás feltételének kialakításában, kialakítja és koordinálja a szakmai munkát, áttekinti más minisztériumi ágazatok stratégiáit, javaslatot dolgoz ki az együttműködés lehetőségeire,
4. figyelemmel kíséri az országos sportági szakszövetségek, országos sportági szövetségek, szabadidősport-szövetségek, valamint a fogyatékosok sportja területén működő sportszövetségek szakmai tevékenységét és – meghívásra – részt vesz meghatározó jelentőségű eseményeiken, kapcsolatot tart a sportszövetségekkel,
5. támogatja Magyarország sportolóinak részvételét a fogyatékosok sportjának kiemelkedő jelentőségű nemzetközi sporteseményein,
6. figyelemmel kíséri a Magyar Olimpiai Bizottság, a Magyar Paralimpiai Bizottság, a Nemzeti Versenysport Szövetség, valamint a Nemzeti Diák, Hallgatói és Szabadidősport Szövetség szakmai tevékenységét, azokkal kapcsolatot tart, – meghívásra – részt vesz meghatározó jelentőségű eseményein, továbbá kapcsolatot tart a sport területén működő civil, érdek-képviseleti szervezetekkel,
7. támogatja az olimpiai, paralimpiai és a siketlimpiai mozgalmat, Magyarország sportolóinak részvételét az olimpiákon, paralimpiákon, siketlimpiákon és más, az épek és a fogyatékosok sportjának kiemelkedő jelentőségű nemzetközi sporteseményein,
8. ellátja – az egyes sportszövetségekkel együttműködve – a sportági referensi feladatokat,
9. figyelemmel kíséri a versenysport, a szabadidősport és a fogyatékosok sportja területén támogatott sporteseményeket, rendezvényeket.
c) A Sportszakmai Főosztály funkcionális feladatai körében
1. előkészíti a feladatkörébe tartozó sportcélú fejezeti kezelésű előirányzatokhoz kapcsolódó sportcélú támogatási szerződéseket és azok módosításait,
2. ellátja a feladatkörébe tartozó sportcélú fejezeti kezelésű előirányzatok tervezését, kezelését, a felhasználásukkal kapcsolatos döntés-előkészítő feladatokat, a szerződéskötéssel és utalványozással kapcsolatos előkészítő feladatokat, gondoskodik a pénzügyi folyamatok nyomon követéséről és ellátja a zárszámadással kapcsolatos koordinációs feladatokat,
3. közreműködik a sportszakmai feladatokat ellátó és a minisztérium tulajdonosi joggyakorlása alatt álló Pro Rekreatione Közhasznú Nonporfit Kft. szakmai irányításában és felügyeletében,
4. együttműködik a Nemzeti Sportközpontokkal az olimpiai felkészüléssel és a válogatott keretek sportszakmai feladataival kapcsolatos koordinációs feladatok ellátásában, továbbá a Magyar Olimpiai és Sportmúzeummal a szakmuzeális tevékenység sportszakmai hátterének biztosításában.
d) A Sportszakmai Főosztály egyéb feladatai körében
1. ellátja a szociálisan hátrányos helyzetűek sportjával és a rétegsportokkal kapcsolatos feladatokat,
2. a sportkultúra fenntartásával és fejlesztésével kapcsolatos feladatok ellátása során támogatja - a Miniszterelnökség nemzetpolitikáért felelős államtitkárával együttműködve - a határon túli magyar sportkapcsolatok fejlesztését,
3. kezdeményezi és koordinálja a sportágazatot érintő döntések előkészítését segítő, a döntések hatásait vizsgáló, a stratégiai tervezést támogató kutatásokat, felméréseket, adatgyűjtéseket, elemzéseket,
4. feladatkörében ellátja a nemzeti sportinformációs rendszerrel összefüggő feladatokat,
5. közreműködik a Budapest2024 pályázat előkészítésével összefüggő feladatok ellátásában,
6. kapcsolatot tart és együttműködik az ágazati stratégiai partnerekkel az őket érintő feladatok ellátásában.”

49. Az SzMSz 2. függelék 1.8.1.3. alcím b) pont 5. alpontja helyébe a következő rendelkezés lép:
(A Sportirányítási Főosztály koordinációs feladatai körében)
„5. feladatkörében elkészíti a sporttudomány fejlesztési stratégiáit, koncepcióit, cselekvési programjait,”

50. Az SzMSz 2. függelék 1.8.1.3. alcím b) pont 8. alpontja helyébe a következő rendelkezés lép:
(A Sportirányítási Főosztály koordinációs feladatai körében)
„8. közreműködik az eredményességi támogatással kapcsolatos feladatok ellátásában,”

51. Az SzMSz 2. függelék 1.8.1.3. alcím b) pont 9. alpontja helyébe a következő rendelkezés lép:
(A Sportirányítási Főosztály koordinációs feladatai körében)
„9. közreműködik az Ezüstgerely Művészeti Pályázat működésének támogatásával és az idős sportolók szociális támogatásával kapcsolatos feladatok ellátásában,”

52. Az SzMSz 2. függelék 1.8.1.3. alcím b) pontja a következő 12. alponttal egészül ki:
(A Sportirányítási Főosztály koordinációs feladatai körében)
„12. ellátja a helyi, integrált szabadidősportos és egyesületi keretek közötti sport programmal (HISZEK Benned Sport Program) kapcsolatos feladatokat.”

53. Az SzMSz 2. függelék 1.8.1.3. alcím c) pont 3. alpontja helyébe a következő rendelkezés lép:
(A Sportirányítási Főosztály egyedi közhatalmi aktusokkal kapcsolatos feladatai körében)
„3. ellátja az olimpiai járadék megállapításával és a járadék folyósításának előkészítésével kapcsolatos feladatokat,”

54. Az SzMSz 2. függelék 1.8.1.3. alcím c) pont 4. alpontja helyébe a következő rendelkezés lép:
(A Sportirányítási Főosztály egyedi közhatalmi aktusokkal kapcsolatos feladatai körében)
„4. ellátja a „Nemzet Sportolója” cím adományozásával és a címmel járó járadék folyósításának előkészítésével kapcsolatos feladatokat,”

55. Az SzMSz 2. függelék 1.8.1.3. alcím e) pontja helyébe a következő rendelkezés lép:
e) A Sportirányítási Főosztály egyéb feladatai körében
1. ellátja a sport területén adományozható köztársasági elnöki, valamint miniszteri kitüntetésekkel és egyéb sportszakmai elismerésekkel kapcsolatos sportágazati adminisztrációs feladatokat, az egyes kitüntetések adományozására vonatkozóan személyügyi javaslatokat tesz a miniszter számára,
2. kapcsolatot tart a Nemzeti Doppingellenes Szervezet feladatait ellátó HUNADO-val, javaslatot tesz a doppingellenes felvilágosító és nevelő tevékenység irányaira, ellenjegyzésre előkészíti a HUNADO által elkészített, valamennyi érintett sportágra kiterjedő vizsgálateloszlási tervet, részt vesz a nemzetközi doppingellenes szervezetek, valamint az Európai Unió és az UNESCO doppingellenes tevékenységgel kapcsolatos munkájában, kapcsolatot tart a doppingellenes tevékenységben részt vevő más szervezetekkel, ellátja a doppingellenes tevékenység állami koordinációjával kapcsolatos további feladatokat, ennek keretében biztosítja a miniszter részvételét tanácskozási joggal a doppingeljárásban, valamint a dopping fellebbviteli eljárásban,
3. előkészíti a Papp László Budapest Sportaréna üzemeltetésével összefüggésben a magyar államot megillető eseménynapokkal kapcsolatos döntéseket, háromoldalú használati szerződések megkötését, gondoskodik az állami eseménynapokkal kapcsolatos pályázati rendszer működtetéséről, javaslatot készít a Papp László Budapest Sportaréna működéséhez és üzemeltetéséhez kapcsolódó jogi, műszaki, gazdasági és egyéb kérdésekben, valamint ennek keretében kapcsolatot tart és együttműködik a Papp László Budapest Sportaréna üzemeltetőjével és tulajdonosával,
4. előkészíti a külföldi sportolók magyarországi (munkajogviszony keretében végzendő) sporttevékenységéhez szükséges munkavállalói engedélyhez, magyarországi tartózkodáshoz és letelepedéshez, valamint a magyar állampolgárság megszerzéséhez kapcsolódó miniszteri támogató iratot,
5. felvilágosítást nyújt a sportról szóló 2004. évi I. törvény, valamint végrehajtási rendeletei és a sport különböző területeinek működését érintő jogszabályok értelmezésével kapcsolatos, állampolgároktól, sportszervezetektől, sportszövetségektől, sport köztestülettől, helyi önkormányzatoktól, államhatalmi szervektől, valamint egyéb szervektől érkező megkeresésekre,
6. együttműködik a látvány-csapatsport támogatással összefüggő módszertani feladatok ellátásában, véleményezi a látvány-csapatsport támogatással kapcsolatos, a Támogatási és Kontrolling Főosztály által megküldött megkereséseket,
7. feladatkörében ellátja a nemzeti sportinformációs rendszerrel összefüggő feladatokat,
8. együttműködik a Sajtó és Kommunikációs Főosztállyal az eredményességi támogatásokkal kapcsolatban, valamint a sport területén adományozható kitüntetésekkel kapcsolatos feladatok ellátásában,
9. közreműködik a sport területével összefüggő európai uniós fejlesztési programokhoz kapcsolódó feladatokban,
10. részt vesz a sportrendezvényeket biztonsági kockázat szerint minősítő bizottság munkájában,
11. együttműködik a Testnevelési Egyetemmel a sportágfejlesztési és létesítményfejlesztési feladatokhoz kapcsolódó programok ellátásában, valamint a sportolók által használt táplálék-kiegészítőknek a tiltott teljesítményfokozás szempontjából történő vizsgálatára alkalmas sport-táplálkozástudományi intézmény működtetésében,
12. ellátja a miniszter hatáskörét érintő országos vizsgaelnöki és vizsgabizottsági tagi névjegyzék nyilvántartásával, valamint a miniszter hatáskörét érintően bejelentett komplex vizsgákkal kapcsolatos feladatokat,
13. ellátja a miniszter hatáskörébe tartozó szakmai és vizsgakövetelményekkel, valamint az azokkal kapcsolatos jogszabályok előkészítésével, véleményezésével, továbbá a sport területén képesítéshez kötött tevékenységek gyakorlásához szükséges végzettségek szabályozásának előkészítésével kapcsolatos feladatokat,
14. közreműködik a Budapest2024 pályázat előkészítésével összefüggő feladatok ellátásában,
15. közreműködik a Nemzeti Szabadidős – Egészség Sportpark Program megvalósításában,
16. előkészíti az országos sportági szakszövetségi és az országos sportági szövetségi jogállás bírósági bejegyzését megelőző, a sportról szóló 2004. évi I. törvény 20. § (4)–(5) bekezdésében és 28. § (1)–(2) bekezdésében meghatározott feltételek fennállására vonatkozó igazolást,
17. a Magyar Olimpiai Bizottság és a Magyar Paralimpiai Bizottság közreműködésével ellátja az olimpiai központok sportszakmai felügyeletével kapcsolatos feladatokat,
18. ellátja a sportversenyek tiltott befolyásolásával kapcsolatos, hatáskörébe tartozó feladatokat.”

56. Az SzMSz 2. függelék 1.8.1.4. alcím d) pontja helyébe a következő rendelkezés lép:
d) A Támogatási és Kontrolling Főosztály egyéb feladatai körében
1. ellátja a minisztériumnak a látvány-csapatsport támogatással kapcsolatos, más közigazgatási szerv vagy a minisztérium más szervezeti egységének feladat- és hatáskörébe nem tartozó, a sportról szóló 2004. évi I. törvényben, a társasági adóról és az osztalékadóról szóló 1996. évi LXXXI. törvényben és az egyéb jogszabályokban nevesített feladatait,
2. feladatkörében ellátja a nemzeti sportinformációs rendszerrel összefüggő feladatokat.”

57. Az SzMSz 2. függeléke a következő 1.8.2. alcímmel egészül ki:
1.8.2. A nemzeti utánpótlás-nevelésért és sportkapcsolatokért felelős helyettes államtitkár által irányított szervezeti egységek

1.8.2.1. Nemzeti Utánpótlás-nevelésért és Sportkapcsolatokért Felelős Helyettes Államtitkári Titkárság

a) A Nemzeti Utánpótlás-nevelésért és Sportkapcsolatokért Felelős Helyettes Államtitkári Titkárság ellátja az 1. melléklet 132. §-ában meghatározott feladatokat.
b) A Nemzeti Utánpótlás-nevelésért és Sportkapcsolatokért Felelős Helyettes Államtitkári Titkárság egyéb feladatai körében ellátja a sport ágazati honvédelmi és katasztrófavédelmi feladatokat.

1.8.2.2. Nemzeti Utánpótlás-nevelési Főosztály

a) A Nemzeti Utánpótlás-nevelési Főosztály kodifikációs feladatai körében előkészíti az országos sportági szakszövetségek, sportszövetségek, sportszervezetek utánpótlás-nevelési feladatainak támogatási rendjére vonatkozó jogszabályok és közjogi szervezetszabályozó eszközök szakmai javaslatát, továbbá figyelemmel kíséri a támogatások felhasználását.
b) A Nemzeti Utánpótlás-nevelési Főosztály koordinációs feladatai körében
1. elkészíti az utánpótlás-nevelés, az iskolai és diáksport, valamint a főiskolai-egyetemi sport fejlesztési stratégiáit, koncepcióit, cselekvési programjait,
2. közreműködik – a nemzeti köznevelésről szóló törvényben meghatározottak szerint – a mindennapos testnevelés feltételeinek megteremtésében a köznevelés területén, továbbá ezek felsőoktatási intézményekben és a felsőoktatási kollégiumokban történő biztosításában,
3. figyelemmel kíséri az iskolai és diáksport, a főiskolai-egyetemi sport területén működő sportszövetségek szakmai tevékenységét és részt vesz meghatározó jelentőségű eseményeiken, kapcsolatot tart a sportszövetségekkel,
4. ellátja a Magyar Sportcsillagok Ösztöndíjjal összefüggő előkészítő és koordinációs feladatokat és egyéb, a sportolói kettős karrier elősegítését célzó programok bevezetésével, működtetésével kapcsolatos feladatokat,
5. együttműködik az országos sportági szakszövetségekkel azok akadémia rendszerének kialakításában, továbbá az utánpótlás-neveléssel összefüggő feladataik koordinálásában, figyelemmel kíséri e programok megvalósulását,
6. működteti az országos sportági szakszövetségek bevonásával a Sport XXI. Utánpótlás-nevelési Programot, valamint a Héraklész Programot, figyelemmel kíséri e programok megvalósulását és a sportiskolai rendszer, különösen a Csanádi Árpád Általános Iskola, Sportiskola, Középiskola és Pedagógiai Intézet működését,
7. a Magyar Olimpiai Bizottság, a Magyar Paralimpiai Bizottság, valamint a nem olimpiai sportágak tekintetében a Nemzeti Versenysport Szövetség javaslatának figyelembe vételével ellátja a Gerevich Aladár-sportösztöndíj, a Kiemelt Edző Program és az Utánpótlás Edzők Életút Program megállapításával és működtetésével kapcsolatos feladatokat, és előkészíti a sportösztöndíjak és a további programok folyósítását,
8. a tehetséggondozó programokban részt vevő sportszövetségek bevonásával előkészíti a programokba bekerült sportolók magas színvonalú edzésmunkája szakmai feltételeinek meghatározását.
c) A Nemzeti Utánpótlás-nevelési Főosztály funkcionális feladatai körében
1. előkészíti a feladatkörébe tartozó sportcélú fejezeti kezelésű előirányzatokhoz kapcsolódó sportcélú támogatási szerződéseket és azok módosításait,
2. ellátja a feladatkörébe tartozó sportcélú fejezeti kezelésű előirányzatok tervezését, kezelését, a felhasználásukkal kapcsolatos döntés-előkészítő feladatokat, a szerződéskötéssel és utalványozással kapcsolatos előkészítő feladatokat, gondoskodik a pénzügyi folyamatok nyomon követéséről és ellátja a zárszámadással kapcsolatos koordinációs feladatokat.
d) A Nemzeti Utánpótlás-nevelési Főosztály egyéb feladatai körében
1. véleményezi a látvány-csapatsport támogatással kapcsolatos, a Támogatási és Kontrolling Főosztály által megküldött, utánpótlás területet érintő megkereséseket,
2. kapcsolatot tart és együttműködik az ágazati stratégiai partnerekkel az őket érintő feladatok ellátásában.

1.8.2.3. Sportkapcsolati Főosztály

a) A Sportkapcsolati Főosztály kodifikációs feladatai körében előkészíti a sporttudomány területével összefüggő jogszabályok és közjogi szervezetszabályozó eszközök szakmai javaslatát.
b) A Sportkapcsolati Főosztály koordinációs feladatai körében
1. elkészíti a sporttudomány fejlesztési stratégiáit, koncepcióit, cselekvési programjait,
2. sportkutatási-módszertani és tudományos tevékenységet folytat, amely szerint megfogalmazza a szakmai-kutatási feladattervezeteket, ellátja és koordinálja a kutatási feladatokat, sportszakmai fórumokat hív össze, valamint részt vesz a hazai és nemzetközi sportkutatási feladatok elvégzésében, kutatási programok szervezésében, végrehajtásában,
3. kezdeményezi és koordinálja a sportágazatot érintő döntések előkészítését segítő, a döntések hatásait vizsgáló, a stratégiai tervezést támogató kutatásokat, felméréseket, adatgyűjtéseket, elemzéseket,
4. kialakítja és koordinálja az edzők, sportszakemberek továbbképzési rendszerét érintő együttműködési rendszert a szakmai szervezetekkel, sportági szövetségekkel.
c) A Sportkapcsolati Főosztály funkcionális feladatai körében
1. előkészíti a feladatkörébe tartozó sportcélú fejezeti kezelésű előirányzatokhoz kapcsolódó sportcélú támogatási szerződéseket és azok módosításait, valamint véleményezi a sport területet érintő szerződések, megállapodások, nyilatkozatok tervezeteit, illetve javaslatokat tesz azokkal kapcsolatosan,
2. ellátja a feladatkörébe tartozó sportcélú fejezeti kezelésű előirányzatok tervezését, kezelését, a felhasználásukkal kapcsolatos döntés-előkészítő feladatokat, a szerződéskötéssel és utalványozással kapcsolatos előkészítő feladatokat, gondoskodik a pénzügyi folyamatok nyomon követéséről és ellátja a zárszámadással kapcsolatos koordinációs feladatokat.
d) A Sportkapcsolati Főosztály az európai uniós fejlesztési programok tekintetében
1. ellátja a sportágazatnak az európai uniós stratégiai tervezéssel, az éves fejlesztési keretek és felhívások előkészítésével, a nyomon követéssel és értékeléssel kapcsolatos feladatait, kapcsolatot tart az EU Tervezési Koordinációs Főosztállyal, valamint a Partnerségi Együttműködési Főosztállyal;
2. – az EU Tervezési Koordinációs Főosztállyal együttműködésben és feladataival összehangoltan tervezett és végzett – a 2014-2020 programozási időszakkal kapcsolatos feladatai körében
2.1. részt vesz az EU Tervezési Koordinációs Főosztály által kezdeményezett egyeztetéseken és megbeszéléseken, illetve előzetesen tájékoztatja az EU Tervezési Koordinációs Főosztályt a feladatkörével kapcsolatos megbeszélésekről,
2.2. megküldi véleményezésre és miniszteri jóváhagyásra való előkészítésre a stratégiai tervdokumentumait és tervezeteit,
2.3. aktívan részt vesz az Európai Unió 2014-2020 közötti tervezési időszakára vonatkozó előkészületekben, a kapcsolódó dokumentum- és jogszabálytervezetek humán ágazati álláspontjainak kialakításában, a tárcaálláspont kialakításában,
2.4. elvégzi a szakpolitikai területek stratégiai tervezési feladatait az EU Tervezési Koordinációs Főosztály javaslatait figyelembe véve, különös tekintettel a Kormány általános politikájával való összhangra,
2.5. együttműködik az EU Tervezési Koordinációs Főosztállyal az Európai Bizottsággal folytatandó, az EU2020 stratégia megvalósítását és az Európai Unió 2014-2020 közötti tervezési időszakában megvalósítandó stratégiai tervdokumentumok elfogadását célzó magas szintű tárgyalások előkészítésében, a vonatkozó mandátum kialakításában,
2.6. együttműködik a stratégiai kérdésekben döntések előkészítését segítő, hatásait vizsgáló, a stratégiai tervezést támogató felmérések, adatgyűjtések, elemzések készítésében,
2.7. előkészíti a 2014-2020 időszakra vonatkozó sport ágazati javaslatokat és véleményezésre, más szakpolitikákkal való összehangolás céljából megküldi az EU Tervezési Koordinációs Főosztály részére, együttműködik az operatív programok előkészítésében;
3. – az EU Tervezési Koordinációs Főosztállyal, a Partnerségi Együttműködési Főosztállyal, az EU fejlesztések végrehajtásáért felelős helyettes államtitkárság illetékes szakmai főosztályaival, valamint a Végrehajtási Koordinációt Ellátó Főosztállyal együttműködésben és feladataival összehangoltan végzett – az éves fejlesztési keretek és felhívások előkészítésével, a nyomon követéssel és értékeléssel kapcsolatos feladatai körében
3.1. javaslataival és véleményével közreműködik az integrált szakmai monitoring rendszer és értékelési rendszer kialakításában,
3.2. részt vesz a feladat- és hatáskörébe tartozó európai uniós finanszírozású projektek, programok és pályázatok szakmai megvalósításában, és előre meghatározott adattartalommal, rendszeres időközönként tájékoztatást küld az EU Tervezési Koordinációs Főosztály, valamint a Fejlesztés-módszertani Főosztály számára,
3.3. részt vesz az EU Tervezési Koordinációs Főosztály által kezdeményezett egyeztetéseken és megbeszéléseken, illetve előzetesen tájékoztatja az EU Tervezési Koordinációs Főosztályt a feladat- és hatáskörébe tartozó, európai uniós finanszírozású projektekkel, programokkal és pályázatokkal kapcsolatos megbeszélésekről,
3.4. közreműködik az EU Tervezési Koordinációs Főosztály által kezdeményezett értékelések lefolytatásában, illetve kezdeményezi az EU Tervezési Koordinációs Főosztálynál értékelések lefolytatását, valamint bevonja az EU Tervezési Koordinációs Főosztályt a saját hatáskörben végzett, az európai uniós finanszírozású programokra, pályázatokra és kiemelt projektre vonatkozó értékelések előkészítésébe és véleményezésébe,
3.5. tájékoztatja az EU Tervezési Koordinációs Főosztályt a feladat- és hatáskörébe tartozó európai uniós finanszírozású programok, projektek és pályázatok vonatkozásában az Európai Bizottsággal folyó egyeztetésekről, előzetesen egyeztetést folytat a napirendről és a mandátumról,
3.6. együttműködik az EU Tervezési Koordinációs Főosztállyal az éves fejlesztési keretek és felhívások, illetve pályázatokkal kapcsolatos mandátumok előkészítésében;
4. felvilágosítást nyújt az európai uniós források felhasználásával megvalósuló, a sportért felelős államtitkár szakmai, politikai irányítási jogkörébe tartozó szakterületek feladatkörét érintő fejlesztésekről, a kapcsolódó operatív programokról, éves fejlesztési keretekről, felhívásokról és dokumentációkról az állampolgároktól, sportszervezetektől, szak- és sportszövetségektől, helyi önkormányzatoktól, államhatalmi szervektől, valamint egyéb szervektől érkező megkeresésekre.
e) A Sportkapcsolati Főosztály egyéb feladatai körében
1. kapcsolatot tart és együttműködik az ágazati stratégiai partnerekkel az őket érintő feladatok ellátásában,
2. feladatkörében ellátja a nemzeti sportinformációs rendszerrel összefüggő feladatokat,
3. feladatkörében együttműködik a Testnevelési Egyetemmel,
4. a Testnevelési Egyetemmel, a sportköztestületekkel és a sportszövetségekkel együttműködve javaslatokat dolgoz ki az edzők és sportszakemberek szakmai továbbképzési rendszerére, valamint kidolgozza és működteti az edzői életpályamodellt,
5. a sportköztestületekkel és a sportszövetségekkel együttműködve kidolgozza és figyelemmel kíséri a sportági szakfelügyeleti rendszert,
6. közreműködik a sportszakember-képzést érintő tankönyvek, jegyzetek, egyéb szakmai anyagok fejlesztésében,
7. figyelemmel kíséri és együttműködik a Sportirányítási Főosztállyal a sporttudományos és sport-diagnosztikai, valamint a sportolók teljesítmény-optimalizációjával összefüggő további feladatok megvalósításában,
8. megszervezi, integrálja a fiatal sportolók általános és sportági felkészítésének tudományos vizsgálatát és előkészíti az annak végrehajtásához szükséges intézkedéseket,
9. kapcsolatot tart a Magyar Edzők Társaságával és más érdekképviseleti szervezetekkel,
10. ellátja a kiemelt hazai rendezésű nemzetközi sportesemények nyilvántartásával és megrendezésének támogatásával kapcsolatos feladatokat.”

58. Az SzMSz 2. függelék 1.10.1.1. alcím b) pontja a következő 5-7. ponttal egészül ki:
(A Társadalmi Felzárkózásért Felelős Helyettes Államtitkári Titkárság egyéb feladatai körében)
„5. közreműködik az Emberi Jogi Munkacsoport Romaügyekért Felelős Tematikus Munkacsoportjának tevékenységében,
6. koordinálja a Gandhi Gimnázium Közhasznú Nonprofit Kft.-vel kapcsolatos szakmai feladatok ellátását,
7. ellátja a szociális és társadalmi felzárkózási terület honvédelmi és katasztrófavédelmi feladatait.”

59. Az SzMSz 2. függelék 1.10.1.3. alcím b) pont 3. alpontja helyébe a következő rendelkezés lép:
(A Gyermekesély Főosztály koordinációs feladatai körében)
„3. szabályozza egyes, a hátrányos helyzetű és roma gyermekek esélyeinek növelését szolgáló programok végrehajtását (így különösen az Útravaló-MACIKA-programok, az esélyteremtést szolgáló intézkedések támogatása), jelentést készít a Kormány részére az Útravaló Ösztöndíjprogram aktuális állapotáról, továbbá rész vesz a Biztos Kezdet Gyerekházak szabályozásának előkészítésében, végrehajtásában,”

60. Az SzMSz 2. függelék 1.10.1.3. alcím c) pont 2. alpontja helyébe a következő rendelkezés lép:
(A Gyermekesély Főosztály európai uniós és nemzetközi feladatai körében)
„2. közreműködik a gyermeki jogokkal, a gyermekszegénységgel és az antiszegregációval kapcsolatos nemzetközi és európai uniós feladatok ellátásában,”

61. Az SzMSz 2. függelék 1.10.1.3. alcím c) pont 4.6. alpontja helyébe a következő rendelkezés lép:
(A Gyermekesély Főosztály európai uniós és nemzetközi feladatai körében a Felzárkózási Fejlesztések Főosztállyal együttműködésben és feladataival összehangoltan tervezett és végzett – a 2014-2020 programozási időszakkal kapcsolatos – feladatai körében)
„4.6. közreműködik az éves fejlesztési keretek és felhívások, illetve pályázatokkal kapcsolatos mandátumok előkészítésében.”

62. Az SzMSz 2. függelék 1.10.1.3. alcím d) pontja helyébe a következő rendelkezés lép:
d) A Gyermekesély Főosztály egyéb feladatai körében
1. részt vesz az Oktatási Hivatal és az Emberi Erőforrás Támogatáskezelő felzárkózási területtel összefüggésben végzett, a gyermekek oktatási esélyeit növelő uniós programjainak szakmai irányításában és ellenőrzésében,
2. részt vesz a Szociális és Gyermekvédelmi Főigazgatóság (a továbbiakban: SZGYF) gyermekek esélyteremtésével kapcsolatos európai uniós és hazai programjainak szakmai irányításában,
3. működteti a „Legyen Jobb a Gyermekeknek!” Nemzeti Stratégia Értékelő Bizottságát és gondoskodik a Bizottság titkársági feladatainak ellátásáról,
4. ellátja az Antiszegregációs Kerekasztal titkársági feladatait, valamint az antiszegregációval kapcsolatban szakmai javaslatokat készít elő,
5. részt vesz a feladatait érintő előterjesztések, szakmai anyagok véleményezésében.”

63. Az SzMSz 2. függelék 1.10.2.1. alcím a) pontja helyébe a következő rendelkezés lép:
a) A Szociálpolitikáért Felelős Helyettes Államtitkári Titkárság ellátja az 1. melléklet 132. §-ában meghatározott feladatokat, valamint működteti a Szociális Ágazati Érdekegyeztető Tanácsot.”

64. Az SzMSz 2. függelék 1.10.2.2. alcím a) pontja a következő 1.7. alponttal egészül ki:
(A Segélyek és Támogatások Főosztálya kodifikációs feladatai körében előkészíti a szociálisan rászorultak, a gyermekek, a fogyatékos személyek, a súlyos mozgáskorlátozottak, a megváltozott munkaképességűek, egészségkárosodottak, a tartósan munkanélküliek)
„1.7. az egyes bányászati dolgozók társadalombiztosítási kedvezményeiről szóló kormányrendelet”
[szerinti, illetve a szociálisan egyéb okból rászorulók pénzbeli és természetbeni szociális ellátását (a továbbiakban együtt: segélyek és támogatások) és az ezzel kapcsolatos igazgatási tevékenységet érintő jogszabályok és közjogi szervezetszabályozó eszközök szakmai javaslatát,]

65. Az SzMSz 2. függelék 1.10.2.2. alcím b) pontja helyébe a következő rendelkezés lép:
b) A Segélyek és Támogatások Főosztálya egyedi közhatalmi aktusokkal kapcsolatos feladatai körében gyakorolja a felügyeleti szerv jogait, továbbá előkészíti a fellebbezések elbírálására vonatkozó, valamint a felügyeleti hatáskörben meghozandó hatósági döntéseket a gyermekek védelméről és a gyámügyi igazgatásról szóló törvény, a szociális igazgatásról és szociális ellátásokról szóló törvény, a megváltozott munkaképességű személyek ellátásairól és egyes törvények módosításáról szóló törvény szerinti, feladatkörébe tartozó ügyekben.”

66. Az SzMSz 2. függelék 1.10.2.2. alcím e) pont 7. alpontja helyébe a következő rendelkezés lép:
(A Segélyek és Támogatások Főosztálya egyéb feladatai körében)
„7. ellátja a fővárosi és megyei kormányhivatalok, az SZGYF és az ONYF segélyekkel és támogatásokkal összefüggő feladatellátásának szakmai irányításával kapcsolatos feladatokat,”

67. Az SzMSz 2. függelék 1.10.2.2. alcím e) pontja a következő 8. és 9. alponttal egészül ki:
(A Segélyek és Támogatások Főosztálya egyéb feladatai körében)
„8. a Gyermekvédelmi és Gyámügyi Főosztállyal együttműködésben működteti a Szociális és Gyámügyi Igazgatás Országos Szakmai Kollégiumát,
9. feladatkörében együttműködik az SZGYF-fel és az ONYF-fel.”

68. Az SzMSz 2. függelék 1.10.2.3. alcím b) pontja helyébe a következő rendelkezés lép:
b) A Szociális és Gyermekjóléti Szolgáltatások Főosztálya egyedi közhatalmi aktusokkal kapcsolatos feladatai körében
1. gyakorolja a felügyeleti szerv jogait, továbbá dönt a felügyeleti hatáskörben a szociális szolgáltatásokkal és – a gyermekek napközbeni ellátása kivételével – a gyermekjóléti alapellátásokkal kapcsolatos hatósági ügyekben,
2. ellátja a szociális szolgáltatások és a gyermekjóléti alapellátások finanszírozási rendszerbe történő befogadásával kapcsolatos feladatokat.”

69. Az SzMSz 2. függelék 1.10.2.3. alcím e) pont 10. alpontja helyébe a következő rendelkezés lép:
(A Szociális és Gyermekjóléti Szolgáltatások Főosztálya egyéb feladatai körében)
„10. a szociális szolgáltatásokkal és – a gyermekek napközbeni ellátása kivételével – a gyermekjóléti alapellátásokkal összefüggésben irányítja az SZGYF módszertani feladatellátását,”

70. Az SzMSz 2. függelék 1.10.2.3. alcím e) pontja a következő 15. és 16. alponttal egészül ki:
(A Szociális és Gyermekjóléti Szolgáltatások Főosztálya egyéb feladatai körében)
„15. működteti az Idősellátás Országos Szakmai Kollégiumot, a Hajléktalanügyi és Lakhatási Országos Szakmai Kollégiumot és az Addiktológiai Országos Szakmai Kollégiumot,
16. részt vesz a fogyatékos személyek számára ápolást-gondozást nyújtó szociális intézményi férőhelyek kiváltási stratégiájának végrehajtásában, ennek során részt vesz az Intézményi Férőhely Kiváltást Koordináló Országos Testület munkájában.”

71. Az SzMSz 2. függelék 1.10.2.3. alcím f) pont fc) pontja helyébe a következő rendelkezés lép:
(A Szociális és Gyermekjóléti Szolgáltatások Főosztálya kábítószer-megelőzéssel és kábítószerügyi koordinációval kapcsolatos feladatai tekintetében)
fc) nemzetközi feladatai körében
1. részt vesz a nemzetközi szervek tájékoztatását szolgáló jelentések elkészítésében és a főosztály feladatkörébe tartozóan biztosítja az adatszolgáltatással kapcsolatos feladatokat,
2. ellátja a főosztály feladatkörébe tartozóan a nemzetközi szerződésekből, vegyes bizottsági megállapodásokból eredő, kábítószer-probléma kezelésével kapcsolatos feladatokat,
3. kapcsolatot tart a Nemzeti Egészségfejlesztési Intézet Nemzetközi Kábítószer Adatszolgáltató Információs és Kapcsolattartó Központjával,
4. szoros kapcsolatot tart a Nemzetközi és Európai Uniós Ügyekért Felelős Helyettes Államtitkársággal;”

72. Az SzMSz 2. függelék 1.10.2.3. alcím f) pont fe) alpont 1. pontja helyébe a következő rendelkezés lép:
(A Szociális és Gyermekjóléti Szolgáltatások Főosztálya kábítószer-megelőzéssel és kábítószerügyi koordinációval kapcsolatos feladatai tekintetében egyéb feladatai körében)
„1. a Nemzeti Drogellenes Stratégia és szakpolitikai program keretében kidolgozza a kábítószer-probléma kezelését szolgáló szakmai irányokat, fejlesztési koncepciókat, valamint összehangolja és figyelemmel kíséri az azokban foglalt feladatok megvalósulását,”

73. Az SzMSz 2. függelék 1.10.2.4. alcím a) pont 1. alpontja helyébe a következő rendelkezés lép:
(A Gyermekvédelmi és Gyámügyi Főosztály kodifikációs feladatai körében)
„1. előkészíti a gyermekvédelmi szakellátásokat, a javítóintézeti ellátást, a gyermekétkeztetést, a gyámügyi területet, továbbá az ezekkel kapcsolatos igazgatási tevékenységet érintő jogszabályok és közjogi szervezetszabályozó eszközök szakmai javaslatát,”

74. Az SzMSz 2. függelék 1.10.2.4. alcím d) pontja helyébe a következő rendelkezés lép:
d) A Gyermekvédelmi és Gyámügyi Főosztály funkcionális feladatai körében a költségvetés előkészítése során részt vesz a gyermekvédelmi szakellátásokkal, a javítóintézeti ellátással, a gyermekvédelmi rendszer általános kérdéseivel, a gyermekvédelmi feladatok ellátásával és irányításával, a gyermekvédelmi gondoskodás keretébe tartozó hatósági intézkedésekkel, az egyéb gyámügyekkel, továbbá a gyámügyi igazgatással (a továbbiakban együtt: gyermekvédelmi és gyámügyi terület) kapcsolatos fejezeti és ágazati előirányzatokra és finanszírozásra vonatkozó költségvetési javaslatok összeállításában, kidolgozza az előirányzatok szakmai tartalmát, figyelemmel kíséri az előirányzatok felhasználását.”

75. Az SzMSz 2. függelék 1.10.2.4. alcím e) pont 7. alpontja helyébe a következő rendelkezés lép:
(A Gyermekvédelmi és Gyámügyi Főosztály egyéb feladatai körében)
„7. ellátja a fővárosi és megyei kormányhivatalok gyámügyi tevékenységének szakmai irányítását, felügyeletét, a gyámhatóságok szakmai irányítójaként négyévente legalább egy alkalommal ellenőrzi a fővárosi és megyei kormányhivatalok gyámügyi tevékenységét,”

76. Az SzMSz 2. függelék 1.10.2.4. alcím e) pont 11. alpontja helyébe a következő rendelkezés lép:
(A Gyermekvédelmi és Gyámügyi Főosztály egyéb feladatai körében)
„11. előkészíti az SZGYF fenntartói jogkörébe tartozó gyermekvédelmi intézményekkel és javítóintézetekkel, valamint a nevelőszülők részére szervezett Központi Oktatási Programmal kapcsolatos, a miniszter feladatkörébe tartozó döntéseket,”

77. Az SzMSz 2. függelék 1.10.2.4. alcím e) pontja a következő 13-16. ponttal egészül ki:
(A Gyermekvédelmi és Gyámügyi Főosztály egyéb feladatai körében)
„13. ellátja az SZGYF gyermekvédelmi szakellátást, javítóintézeti nevelést érintő módszertani feladatellátásával, továbbá a nevelőszülők részére szervezett Központi Oktatási Program alapján szervezett képzések felügyeletével, szervezésével kapcsolatos szakmai irányítási feladatokat,
14. ellátja a Gyermekeink Biztonságáért Kiemelt Ügyek Munkacsoportja titkársági feladatait,
15. a Szociális és Gyermekjóléti Szolgáltatások Főosztályával együttműködve működteti a Gyermekjóléti és Gyermekvédelmi Országos Szakmai Kollégiumot,
16. a Segélyek és Támogatások Főosztályával együttműködve működteti a Szociális és Gyámügyi Igazgatás Országos Kollégiumot.”

78. Az SzMSz 2. függelék 1.10.2.5. alcím b) pont 1. alpontja helyébe a következő rendelkezés lép:
(A Fogyatékosságügyi Főosztály koordinációs feladatai körében)
„1. koordinálja a fogyatékos személyek számára ápolást-gondozást nyújtó szociális intézményi férőhelyek kiváltási stratégiájának végrehajtását, ennek során részt vesz az Intézményi Férőhely Kiváltást Koordináló Országos Testület munkájában,”

79. Az SzMSz 2. függelék 1.10.2.5. alcím d) pontja a következő 9. és 10. alponttal egészül ki:
(A Fogyatékosságügyi Főosztály funkcionális feladatai körében)
„9. ellátja a Fogyatékosságügyi Tárcaközi Bizottság titkársági feladatait,
10. működteti a Szociálpolitikai Tanács Fogyatékosságügyi Országos Szakmai Kollégiumát.”

80. Az SzMSz 2. függelék 1.10.2.6. alcíme helyébe a következő rendelkezés lép:
1.10.2.6. Foglalkozási Rehabilitációs Főosztály

a) A Foglalkozási Rehabilitációs Főosztály kodifikációs feladatai körében
1. előkészíti a rehabilitációhoz, a foglalkozási rehabilitációt elősegítő képzésekhez és szolgáltatásokhoz, a fővárosi és megyei kormányhivatalok foglalkozási rehabilitációval kapcsolatos eljárásához, a megváltozott munkaképességű munkavállalók foglalkoztatásához, továbbá – a Szociális és Gyermekjóléti Szolgáltatások Főosztályának bevonásával – a szociális, fejlesztő foglalkoztatáshoz kapcsolódó jogszabályok és közjogi szervezetszabályozó eszközök szakmai javaslatát,
2. előkészíti a megváltozott munkaképességű, egészségkárosodott, fogyatékos személyek képességvizsgálataira, állapotfelmérésére, minősítésére vonatkozó, azzal összefüggő jogszabályok és közjogi szervezetszabályozó eszközök szakmai javaslatát,
3. vizsgálja az 1. és 2. pont szerinti jogszabályok szakmai megalapozottságát, hatását, a foglalkozási rehabilitációt segítő támogatásoknak az európai unió versenyjog szabályaival való összhangját és figyelemmel kíséri ezek hatályosulását.
b) A Foglalkozási Rehabilitációs Főosztály koordinációs feladatai körében koordinálja
1. az akkreditált munkáltatók bér- és többletköltség, valamint képzési, illetve a munkahely rehabilitációs célú átalakításával összefüggő támogatásához kapcsolódó feladatokat,
2. a rehabilitációs hozzájárulással összefüggő javaslattételi szakmai feladatokat,
3. a megváltozott munkaképességű, egészségkárosodott, fogyatékos személyek ellátórendszere szereplőinek (szakértők, ellátásszervezők, megváltozott munkaképességűek ellátásaiban részesülők) oktatási, valamint át- és továbbképzési rendszere kialakítását,
4. a megváltozott munkaképességűek elhelyezkedését és foglalkoztatását segítő támogatások biztosítását.
c) A Foglalkozási Rehabilitációs Főosztály egyedi közhatalmi aktusokkal kapcsolatos feladatai körében gyakorolja a hatáskörébe tartozó ügyekben a felügyeleti jogkörben meghozandó hatósági döntésekkel összefüggő feladatokat.
d) A Foglalkozási Rehabilitációs Főosztály funkcionális feladatai körében
1. a költségvetés előkészítése során részt vesz a rehabilitációhoz, illetve a megváltozott munkaképességű munkavállalók foglalkoztatásához kapcsolódó fejezeti és ágazati előirányzatokra és a finanszírozásukra vonatkozó költségvetési javaslatok összeállításában, kidolgozza az előirányzatok szakmai tartalmát, figyelemmel kíséri az előirányzatok felhasználását,
2. pályázati eljárás keretében működteti a fejezeti kezelésű előirányzatból finanszírozott rehabilitációs foglalkoztatást elősegítő költségtámogatásokat, továbbá közreműködik a szociális foglalkoztatás pályázati úton történő támogatásában.
e) A Foglalkozási Rehabilitációs Főosztály egyéb feladatai körében
1. programokat dolgoz ki a komplex rehabilitáció elősegítésére, továbbá a foglalkozási rehabilitációra, a fogyatékos fiatalok és pályakezdők munkaerő-piaci integrációját segítő speciális képzésre, nyílt munkaerő-piaci, védett és szociális foglalkoztatásra,
2. javaslatokat dolgoz ki az atipikus foglalkoztatás bővítésére,
3. közreműködik a megváltozott munkaképességű személyekkel és munkaadókkal (foglalkoztatókkal) kapcsolatos ESZA és ERFA programok kidolgozásában,
4. felméri és fejleszti a képességvizsgálatokat és az állapotfelmérés vizsgálati lehetőségeit,
5. előkészíti a komplex rehabilitációs és fogyatékossági információs rendszer kialakítását,
6. elősegíti a rehabilitációval kapcsolatos európai uniós projektek összhangjának megteremtését,
7. működteti a Rehabilitációs és Fejlesztő Foglalkoztatás Országos Szakmai Kollégiumot,
8. ellátja a minisztériumnak a megváltozott munkaképességű, egészségkárosodott, fogyatékos személyek ellátórendszerei korszerűsítése fő irányát képező rehabilitációs rendszer szervezeti kereteinek, működési feltételeinek kialakításával és működésének elindításával, továbbá a megváltozott munkaképességű személyek átmeneti és tartós foglalkoztatását biztosító szervezetek, szociális foglalkoztatást biztosító szervezetek fejlesztésével kapcsolatos, más közigazgatási szerv vagy a minisztérium más szervezeti egységének feladat- és hatáskörébe nem tartozó feladatait,
9. részt vesz a védett foglalkoztatók részére fenntartott közbeszerzésekkel kapcsolatos, valamint a szociális szempontoknak a közbeszerzésben történő érvényesítésére irányuló szakmai feladatok ellátásában,
10. az érintett szervezeti egységekkel együttesen, a feladat- és hatáskörébe tartozó feladatok tekintetében
10.1. előkészíti a fővárosi és megyei kormányhivatalok számára az éves ellenőrzési terv kiemelt területeinek meghatározását, valamint a fővárosi és megyei kormányhivatalok által készített éves beszámolójelentések értékelését,
10.2. részt vesz a fővárosi és megyei kormányhivataloknál lefolytatott törvényességi, szakszerűségi és hatékonysági ellenőrzésekben,
11. ellátja a fővárosi és megyei kormányhivatalok, az SZGYF foglalkozási rehabilitációval és támogatásokkal összefüggő, továbbá ezzel összefüggésben az ONYF informatikai szempontú feladatellátásának szakmai irányításával kapcsolatos feladatokat.”

81. Az SzMSz 2. függelék
a) 1.3.1.2. alcím címsorában a „Közegészségügyi, Járványügyi, Egészségügyi Igazgatási és Védelmi” szövegrész helyébe az „Egészségügyi Ellátási és Közegészségügyi” szöveg,
b) 1.3.1.2. alcím a)-d) pontjában az „A Közegészségügyi, Járványügyi, Egészségügyi Igazgatási és Védelmi” szövegrész helyébe az „Az Egészségügyi Ellátási és Közegészségügyi” szöveg,
c) 1.3.1.3. alcím a) pont 7.3. alpontjában, 1.3.1.4. alcím b) pont 28. alpontjában, 1.3.1.4. alcím b) pont 30. alpontjában, 1.3.1.5. alcím c) pont 1. alpontjában, 1.3.1.5. alcím c) pont 1.7. alpontjában, 1.3.2.2. alcím c) pont 2. alpontjában az „a Közegészségügyi, Járványügyi, Egészségügyi Igazgatási és Védelmi” szövegrész helyébe az „az Egészségügyi Ellátási és Közegészségügyi” szöveg,
d) 1.3.1.3. alcím a) pont 1.13. alpontjában az „Egészségügyi Nyilvántartási és Képzési Központtal (a továbbiakban: ENKK)” szövegrész helyébe az „Országos Gyógyszerészeti és Élelmezés-egészségügyi Intézettel (a továbbiakban: OGYÉI)” szöveg,
e) 1.3.1.3. alcím a) pont 1.14. alpontjában az „ENKK-val” szövegrész helyébe az „OGYÉI-vel” szöveg,
f) 1.3.1.3. alcím b) pont 1.2. alpontjában, 1.3.1.3. alcím b) pont 3.2. alpontjában, 1.3.2.3. alcím d) pont 1.2. alpontjában az „az OEP-pel” szövegrész helyébe az „a NEAK-kal” szöveg,
g) 1.3.1.5. alcím b) pont 1.1. alpontjában az „ENKK-val” szövegrész helyébe az „Állami Egészségügyi Ellátó Központtal (a továbbiakban: ÁEEK)” szöveg,
h) 1.3.1.5. alcím b) pont 1.5. alpontjában, 1.3.1.5. alcím b) pont 2. alpontjában az „ENKK-val” szövegrész helyébe az „ÁEEK-kel” szöveg,
i) 1.3.1.5. alcím c) pont 3.8. alpontjában, 1.3.1.5. alcím c) pont 3.9. alpontjában az „ENKK” szövegrész helyébe az „ÁEEK” szöveg,
j) 1.3.2.2. alcím címsorában, a), b) és c) pontjában az „Egészségügyi Intézményfelügyeleti Főosztály” szövegrész helyébe az „Egészségügyi Költségvetési és Intézményfelügyeleti Főosztály” szöveg,
k) 1.3.2.2. alcím c) pont 2. alpontjában, 1.3.2.3. alcím címsorában, a), c), d), e) és f) pontjában az „Egészségbiztosítási és Finanszírozási, valamint Egészségpolitikai” szövegrész helyébe az „Egészségügyi Stratégiai és Tervezési” szöveg,
l) 1.3.2.3. alcím a) pont 1. alpontjában, 1.3.2.3. alcím a) pont 2. alpontjában, 1.3.2.3. alcím c) pont 1. alpontjában az „az OEP” szövegrész helyébe az „a NEAK” szöveg,
m) 1.4.1.2. alcím a) pont 1. alpontjában az „a CSED-re, a GYED-re, a táppénzre és a baleseti táppénzre” szövegrész helyébe az „a CSED-re, a GYED-re, a táppénzre, a baleseti táppénzre és az utazási költségtérítésre” szöveg,
n) 1.4.1.2. alcím c) pont 1. és 3.3. alpontjában, az „a CSED-del, a GYED-del, a táppénzzel és a baleseti táppénzzel” szövegrész helyébe az „a CSED-del, a GYED-del, a táppénzzel, a baleseti táppénzzel és az utazási költségtérítéssel” szöveg,
o) 1.4.1.2. alcím e) pontjában a „családok támogatásával” szövegrész helyébe a „családpolitikával” szöveg,
p) 1.4.1.2. alcím f) pont 2. alpontjában a „díjjal” szövegrész helyébe a „címmel” szöveg,
q) 1.4.1.2. alcím f) pont 5. alpontjában az „a CSED-del, a GYED-del és a táppénzzel” szövegrész helyébe az „a CSED-del, a GYED-del, a táppénzzel, a baleseti táppénzzel és az utazási költségtérítéssel” szöveg,
r) 1.4.1.4. alcím a) pont 2. alpontjában a „balettművészeti” szövegrész helyébe a „táncművészeti” szöveg,
s) 1.5.0.2. alcím c) pont 6. alpontjában a „Klebelsberg Intézményfenntartó Központ” szövegrész helyébe a „tankerületi központ” szöveg,
t) 1.5.0.2. alcím c) pont 11. alpontjában a „személyügyi” szövegrész helyébe a „közbeszerzési” szöveg,
u) 1.7.1.1. alcím c) pontjában, 1.7.1.2. alcím a) pont 21. pontjában, 1.7.1.3. alcím c) pont 6. és 9. alpontjában a „4. függelék I. pont 5. alpontjában” szövegrész helyébe a „4. függelék I. pont 4. alpontjában” szöveg,
v) 1.8.1. alcím címsorában, 1.8.1.3. alcím a) pont 1. alpontjában a „sportért” szövegrész helyébe a „sportigazgatásért és sportágfejlesztésért” szöveg,
w) 1.8.1.3. alcím b) pont 6. alpontjában a „Magyar Olimpiai Bizottsággal” szövegrész helyébe a „sportköztestületekkel” szöveg,
x) 1.8.1.3. alcím b) pont 7. alpontjában a „Sportszakmai Főosztállyal” szövegrészek helyébe a „Nemzeti Utánpótlás-nevelési Főosztállyal” szöveg,
y) 1.10.0.2. alcím f) pont 2. alpontjában az „az Új Széchenyi Terv Államreform Operatív Program” szövegrész helyébe az „a Közigazgatási Operatív Program” szöveg,
z) 1.10.1.4. alcím e) pontjában az „a Szociális és Gyermekvédelmi Főigazgatóság” szövegrész helyébe az „az SZGYF” szöveg,
zs) 1.10.2.3. alcím e) pont 6. alpontjában, 1.10.2.4. alcím e) pont 6. alpontjában az „az NRSZH” szövegrész helyébe az „a fővárosi és megyei kormányhivatalok, valamint az ONYF” szöveg
lép.

82. Hatályát veszti az SzMSz 2. függelék
a) 1.3.2.2. alcím c) pont 3. alpontjában, 1.5.0.2. alcím c) pont 12. alpontjában az „és Közbeszerzési” szövegrész,
b) 1.4.0.2. alcím c) pont 8. alpontja,
c) 1.4.1.2. alcím d) pont 4. alpontja,
d) 1.4.1.3. alcím d) pont 3. alpontja,
e) 1.5.0.2. alcím c) pont 7. alpontja,
f) 1.5.0.3. alcím 5. pontjában az „Intézményfenntartó” szövegrészek,
g) 1.5.0.3. alcím 6. pontjában az „ Intézményfenntartó” szövegrész,
h) 1.5.1.3. alcím d) pont 1. alpontjában a „ , valamint az alapfokú művészeti iskolák” szövegrész,
i) 1.7.1.1. alcím b) pontja,
j) 1.7.1.2. alcím c) pont 3. alpontja,
k) 1.7.1.2. alcím e) pont 1. alpontjában, 1.7.1.3. alcím e) pont 1., 2. és 3. alpontjában az „és Fejlesztések” szövegrész,
l) 1.8.1.3. alcím c) pont 5. alpontjában az „a Sportszakmai Főosztály szakmai javaslata alapján” szövegrész,
m) 1.10.1.2. alcím c) pont 2. alpontja,
n) 1.10.1.3. alcím c) pont 4.2. alpontja,
o) 1.10.2.3. alcím e) pont 8. alpontja,
p) 1.10.2.3. alcím f) pont fe) alpont 8. pontja.

9. függelék a 67/2016. (XII. 30.) EMMI utasításhoz


A minisztérium szervezeti egységei

1. Miniszter

1.0.0.1. Miniszteri és Parlamenti Államtitkári Kabinet
1.0.0.1.1. Miniszteri Titkárság
1.0.0.1.2. Protokoll Osztály
1.0.0.1.3. Miniszteri Kabinetfőnöki Titkárság

1.0.0.2. Oktatási Jogok Biztosának Hivatala
1.0.0.2.1. Vizsgálati Osztály
1.0.0.3. Stratégiai Főosztály
1.0.0.4. Integrált Jogvédelmi Szolgálat
1.0.0.4.1. Jogvédelmi Módszertani Osztály
1.0.0.4.2. Jogvédelmi Stratégiai Osztály
1.0.0.4.3. Jogvédelmi Vizsgálati Osztály

1.1. Közigazgatási államtitkár

1.1.0.1. Közigazgatási Államtitkári Titkárság
1.1.0.1.1. Titkársági és Ügyiratkezelési Osztály
1.1.0.1.2. Szakmai Koordinációs Osztály
1.1.0.2. Belső Ellenőrzési Főosztály
1.1.0.2.1. Pénzügyi-szabályszerűségi Ellenőrzési Osztály
1.1.0.2.2. Rendszer- és Teljesítményellenőrzési Osztály
1.1.0.3. Kontrolling Főosztály

1.1.1. Személyügyekért és gazdálkodásért felelős helyettes államtitkár

1.1.1.1. Személyügyekért és Gazdálkodásért Felelős Helyettes Államtitkári Titkárság
1.1.1.2. Humánpolitikai Főosztály
1.1.1.2.1. Személyügyi Osztály
1.1.1.2.2. Személyügyi és Adminisztrációs Osztály
1.1.1.2.3. Humánerőforrás-fejlesztési Osztály
1.1.1.2.4. Koordinációs és Intézményfelügyeleti Osztály
1.1.1.3. Gazdálkodási Főosztály
1.1.1.3.1. Pénzügyi Osztály
1.1.1.3.2. Számviteli Osztály
1.1.1.3.3. Illetménygazdálkodási Osztály
1.1.1.3.4. Programtámogató és Elemző Osztály

1.1.2. Jogi és közbeszerzési helyettes államtitkár

1.1.2.1. Jogi és Közbeszerzési Helyettes Államtitkári Titkárság
1.1.2.2. Jogi Főosztály
1.1.2.2.1. Egészségpolitikai és Egyházi Jogi Osztály
1.1.2.2.2. Oktatási, Nemzetiségi és Civiljogi Osztály
1.1.2.2.3. Szociális, Család- és Ifjúságjogi Osztály
1.1.2.2.4. Kulturális és Sportjogi Osztály
1.1.2.3. Perképviseleti és Igazgatási Főosztály
1.1.2.3.1. Perképviseleti és Igazgatási Osztály
1.1.2.3.2. Szerződéses Ügyek Osztálya
1.1.2.4. Közbeszerzési Főosztály
1.1.2.4.1. Operatív Közbeszerzési Osztály
1.1.2.4.2. Közbeszerzési Kontrolling Osztály

1.1.3. Gazdasági ügyekért felelős helyettes államtitkár

1.1.3.1. Gazdasági Ügyekért Felelős Helyettes Államtitkári Titkárság
1.1.3.2. Költségvetési Főosztály
1.1.3.2.1. Fejezeti Gazdálkodási Osztály
1.1.3.2.2. Fejezeti Kezelésű Előirányzatok Számviteli Osztálya
1.1.3.2.3. Intézményi Költségvetési Felügyeleti Osztály
1.1.3.2.4. Fejezeti Kezelésű Előirányzatok Pénzügyi Osztálya
1.1.3.3. Portfóliókezelő Főosztály
1.1.3.3.1. Portfóliófelügyeleti Osztály
1.1.3.3.2. Portfóliófinanszírozási Osztály
1.1.3.4. Vagyongazdálkodási Főosztály
1.1.3.4.1. Vagyongazdálkodási Osztály
1.1.3.4.2. Üzemeltetésért Felelős Osztály

1.1.4. Koordinációs ügyekért felelős helyettes államtitkár

1.1.4.1. Koordinációs Ügyekért Felelős Helyettes Államtitkári Titkárság
1.1.4.2. Koordinációs Főosztály
1.1.4.2.1. Szervezeti Koordinációs Osztály
1.1.4.2.2. Kormányzati Koordinációs Osztály
1.1.4.3. Parlamenti Főosztály
1.1.4.3.1. Törvényalkotási Osztály
1.1.4.3.2. Parlamenti Koordinációs Osztály
1.1.4.4. Informatikai, Biztonsági és Dokumentációs Főosztály
1.1.4.4.1. Informatikai Osztály
1.1.4.4.2. Biztonsági Osztály
1.1.4.4.3. Dokumentációs Osztály

1.2. Parlamenti államtitkár




1.2.1. Üldözött keresztények megsegítéséért felelős helyettes államtitkár

1.2.0.1. Parlamenti Államtitkári Titkárság
1.2.0.2. Sajtó és Kommunikációs Főosztály
1.2.0.2.1. Sajtókapcsolatok Osztálya
1.2.0.2.2. Miniszteri Kommunikációs Osztály

1.2.1.1. Üldözött Keresztények Megsegítéséért Felelős Helyettes Államtitkári Titkárság
1.2.1.2. Üldözött Keresztények Megsegítését Koordináló Főosztály

1.3. Egészségügyért felelős
államtitkár


1.3.1. Egészségügyi ágazati koordinációs helyettes államtitkár














1.3.2. Egészségügyi ellátórendszer működtetéséért felelős helyettes államtitkár








1.3.3. Egészségbiztosítási Alap működtetéséért felelős helyettes államtitkár

1.3.0.1. Egészségügyért Felelős Államtitkári Kabinet
1.3.0.1.1. Egészségügyért Felelős Államtitkári Titkárság
1.3.0.1.2. Egészségpolitikai Programkoordinációs Osztály

1.3.1.1. Egészségügyi Ágazati Koordinációs Helyettes Államtitkári Titkárság
1.3.1.1.1. Egészségügyi Tudományos Tanács Titkársága
1.3.1.2. Egészségügyi Ellátási és Közegészségügyi Főosztály
1.3.1.2.1. Közegészségügyi és Járványügyi Osztály
1.3.1.2.2. Ellátási Osztály
1.3.1.2.3. Minőségügyi Osztály
1.3.1.3. Gyógyszerészeti és Orvostechnikai Főosztály
1.3.1.3.1. Gyógyszerügyi Osztály
1.3.1.3.2. Gyógyszerellátási Osztály
1.3.1.3.3. Orvostechnikai Eszközök, Gyógyászati Segédeszközök és Gyógyászati Ellátások Osztálya
1.3.1.4. Népegészségügyi Főosztály
1.3.1.5. Egészségügyi Ágazati Humánerőforrás és Ápolásügyi Főosztály
1.3.1.5.1. Egészségügyi Oktatási és Képzési Osztály
1.3.1.5.2. Egészségügyi Ágazati Humánerőforrás-stratégiai Osztály
1.3.1.5.3. Ápolásügyi Osztály

1.3.2.1. Egészségügyi Ellátórendszer Működtetéséért Felelős Helyettes Államtitkári Titkárság
1.3.2.2. Egészségügyi Költségvetési és Intézményfelügyeleti Főosztály
1.3.2.2.1. Egészségügyi Költségvetési Osztály
1.3.2.2.2. Egészségügyi Intézményfelügyeleti Osztály
1.3.2.3. Egészségügyi Stratégiai és Tervezési Főosztály
1.3.2.3.1. Egészségügyi Stratégiai Osztály
1.3.2.3.2. Finanszírozás Tervezési Osztály
1.3.2.3.3. Egészségpolitikai Tervezési Osztály
1.3.2.4. Egészségügyi Fejlesztéspolitikai Főosztály

1.3.3.1. Egészségbiztosítási Alap Működtetéséért Felelős Helyettes Államtitkári Titkárság
1.3.3.2. Nemzeti Egészségbiztosítási Alapkezelő Működtetéséért Felelős Főosztály
1.3.3.2.1. Működési Pénzügyi, Számviteli Osztály
1.3.3.2.2. Költségvetési Osztály
1.3.3.2.3. Illetmény-számfejtési és Bérgazdálkodási Osztály
1.3.3.3. Egészségbiztosítási Alap Működésfelügyeleti és Adatgazdálkodási Főosztály
1.3.3.3.1. Baleseti Megtérítési Osztály
1.3.3.3.2. Statisztikai és Elemzési Osztály
1.3.3.4. Egészségbiztosítási Alap Kontrolling Főosztály
1.3.3.4.1. Elemzési és Koordinációs Osztály
1.3.3.4.2. Szakmai Ellenőrzési és Módszertani Osztály
1.3.3.4.3. Orvosszakértői Osztály
1.3.3.4.4. Kontrolling Osztály

1.4. Család- és ifjúságügyért felelős államtitkár






1.4.1. Család- és népesedéspolitikáért felelős helyettes államtitkár









1.4.2. Ifjúságpolitikáért és esélyteremtésért felelős helyettes államtitkár

1.4.0.1. Család- és Ifjúságügyért Felelős Államtitkári Kabinet
1.4.0.1.1. Család- és Ifjúságügyért Felelős Államtitkári Titkárság
1.4.0.1.2. Programszervezési Osztály
1.4.0.2. Család- és Ifjúságpolitikai Stratégiai és Koordinációs Főosztály
1.4.0.2.1. Család- és Ifjúságpolitikai Stratégiai Osztály
1.4.0.2.2. Család- és Ifjúságpolitikai Koordinációs Osztály
1.4.0.2.3. Család- és Ifjúságpolitikai Elemzési Osztály

1.4.1.1. Család- és Népesedéspolitikáért Felelős Helyettes Államtitkári Titkárság
1.4.1.2. Családügyi és Nőpolitikai Főosztály
1.4.1.2.1. Családtámogatási Osztály
1.4.1.2.2. Nőpolitikai Osztály
1.4.1.2.3. Családügyi Szervezési és Koordinációs Osztály
1.4.1.3. Népesedés- és Gyermekügyi Főosztály
1.4.1.3.1. Gyermekügyi Osztály
1.4.1.3.2. Népesedésügyi Osztály
1.4.1.4. Idősügyi és Nyugdíjbiztosítási Főosztály
1.4.1.4.1. Idősügyi Osztály
1.4.1.4.2. Nyugdíjbiztosítási Osztály

1.4.2.1. Ifjúságpolitikáért és Esélyteremtésért Felelős Helyettes Államtitkári Titkárság
1.4.2.2. Ifjúságügyi Főosztály
1.4.2.2.1. Ifjúságügyi Szervezési Osztály
1.4.2.2.2. Ifjúságszakmai Osztály
1.4.2.3. Esélyteremtési Főosztály
1.4.2.3.1. Önkéntes- és Tehetségügyi Osztály
1.4.2.3.2. Esélyteremtési Programok Osztálya

1.5. Oktatásért felelős államtitkár









1.5.1. Köznevelésért felelős helyettes államtitkár











1.5.2. Felsőoktatásért felelős helyettes államtitkár

1.5.0.1. Oktatásért Felelős Államtitkári Kabinet
1.5.0.1.1. Oktatásért Felelős Államtitkári Titkárság
1.5.0.2. Intézményirányítási Főosztály
1.5.0.2.1. Köznevelési Intézményirányítási Osztály
1.5.0.2.2. Felsőoktatási Intézményirányítási Osztály
1.5.0.2.3. Infrastruktúrafejlesztési és Kezelési Osztály
1.5.0.3. Intézményfinanszírozási és Pénzügyi Monitoring Főosztály
1.5.0.3.1. Köznevelési Intézményfinanszírozási Osztály
1.5.0.3.2. Felsőoktatási Intézményfinanszírozási Osztály
1.5.0.3.3. Pénzügyi és Monitoring Osztály

1.5.1.1. Köznevelésért Felelős Helyettes Államtitkári Titkárság
1.5.1.2. Köznevelés-igazgatási Főosztály
1.5.1.2.1. Tanügyigazgatási Osztály
1.5.1.2.2. Pedagógus és Tanulói Ügyek Osztálya
1.5.1.2.3. Nem Állami Köznevelési Intézmények Osztálya
1.5.1.3. Köznevelési Stratégiai Főosztály
1.5.1.3.1. Köznevelési és Szakképzési Programkoordinációs Osztály
1.5.1.3.2. Társadalmi Kapcsolatok Osztálya
1.5.1.3.3. Pályázatok és Projektek Osztálya
1.5.1.4. Köznevelési Tartalomfejlesztési Főosztály
1.5.1.4.1. Tartalom- és Módszertanfejlesztési Osztály
1.5.1.4.2. Szakmai Programfejlesztési Osztály
1.5.1.4.3. Digitális Tartalomfejlesztési Osztály

1.5.2.1. Felsőoktatásért Felelős Helyettes Államtitkári Titkárság
1.5.2.2. Felsőoktatási Képzési Főosztály
1.5.2.2.1. Felsőoktatási Képzési Osztály
1.5.2.2.2. Oktatói és Hallgatói Ügyek Osztálya
1.5.2.2.3. Felsőoktatási Felvételi Osztály
1.5.2.3. Felsőoktatás- és Kutatásstratégiai Főosztály
1.5.2.3.1. Felsőoktatás-stratégiai Osztály
1.5.2.3.2. Kutatásfejlesztési Osztály
1.5.2.3.3. Felsőoktatási Kiválósági Osztály

1.6. Nemzetközi ügyekért felelős államtitkár

1.6.1. Nemzetközi és európai uniós ügyekért felelős helyettes államtitkár

1.6.0.1. Nemzetközi Ügyekért Felelős Államtitkári Kabinet
1.6.0.1.1. Nemzetközi Ügyekért Felelős Államtitkári Titkárság

1.6.1.1. Nemzetközi és Európai Uniós Ügyekért Felelős Helyettes Államtitkári Titkárság
1.6.1.1.1. Nemzetközi Koordinációs Osztály
1.6.1.1.2. UNESCO Magyar Nemzeti Bizottsága Titkársága
1.6.1.2. EU és Nemzetközi Szervezetek Főosztálya
1.6.1.2.1. EU és Nemzetközi Egészségügyi és Szociális Ügyekért Felelős Osztály
1.6.1.2.2. EU és Nemzetközi Oktatási, Kulturális és Sport Ügyekért Felelős Osztály
1.6.1.3. Bilaterális Kapcsolatokért Felelős Főosztály
1.6.1.3.1. Európa, Észak- és Latin-Amerika Osztály
1.6.1.3.2. Ázsia és Afrika Osztály
1.6.1.4. Nemzetközi Igazgatási Főosztály
1.6.1.4.1. Nemzetközi Utaztatási és Szervezési Osztály
1.6.1.4.2. Nemzetközi Kiadványszerkesztési Osztály

1.7. Kultúráért felelős államtitkár

1.7.1. Kultúráért felelős helyettes államtitkár









1.7.2. Kulturális kapcsolatokért és fejlesztésekért felelős helyettes államtitkár

1.7.0.1. Kultúráért Felelős Államtitkári Kabinet
1.7.0.1.1. Kultúráért Felelős Államtitkári Titkárság

1.7.1.1. Kultúráért Felelős Helyettes Államtitkári Titkárság
1.7.1.2. Közösségi Művelődési és Művészeti Főosztály
1.7.1.2.1. Művelődési és Művészeti Tevékenységek Osztálya
1.7.1.2.2. Intézményi és Szervezeti Osztály
1.7.1.3. Közgyűjteményi Főosztály
1.7.1.3.1. Múzeumi és Közgyűjteményi Koordinációs Osztály
1.7.1.3.2. Könyvtári és Levéltári Osztály
1.7.1.4. Kulturális Igazgatási Főosztály
1.7.1.4.1. Kultúrafinanszírozási Osztály
1.7.1.4.2. Kulturális Igazgatási Osztály

1.7.2.1. Kulturális Kapcsolatokért és Fejlesztésekért Felelős Helyettes Államtitkári Titkárság
1.7.2.2. Kulturális Kapcsolatok Főosztálya
1.7.2.2.1. Ágazatközi és Társadalmi Kapcsolatok Osztálya
1.7.2.2.2. Kulturális Kapacitások Osztálya
1.7.2.3. Kulturális Fejlesztési és Monitoring Főosztály

1.8. Sportért felelős államtitkár


1.8.1. Sportigazgatásért és sportágfejlesztésért felelős helyettes
államtitkár







1.8.2. Nemzeti utánpótlás-
nevelésért és sportkapcsolatokért felelős helyettes államtitkár

1.8.0.1. Sportért Felelős Államtitkári Kabinet
1.8.0.1.1. Sportért Felelős Államtitkári Titkárság

1.8.1.1. Sportigazgatásért és Sportágfejlesztésért Felelős Helyettes Államtitkári Titkárság
1.8.1.2. Sportszakmai Főosztály
1.8.1.2.1. Sportszakmai Osztály
1.8.1.2.2. Sportügyi és -tervezési Osztály
1.8.1.3. Sportirányítási Főosztály
1.8.1.3.1. Sportágfejlesztési Osztály
1.8.1.3.2. Sportigazgatási Osztály
1.8.1.4. Támogatási és Kontrolling Főosztály
1.8.1.4.1. Látvány-csapatsport Támogatási Osztály
1.8.1.4.2. Kontrolling Osztály

1.8.2.1. Nemzeti Utánpótlás-nevelésért és Sportkapcsolatokért Felelős Helyettes Államtitkári Titkárság
1.8.2.2. Nemzeti Utánpótlás-nevelési Főosztály
1.8.2.2.1. Utánpótlás-nevelés Fejlesztési Osztály
1.8.2.2.2. Utánpótlás-nevelési Programok Osztálya
1.8.2.3. Sportkapcsolati Főosztály
1.8.2.3.1. Módszertani Osztály
1.8.2.3.2. Sportkapcsolatokért Felelős Osztály

1.9. Egyházi, nemzetiségi és civil társadalmi kapcsolatokért felelős államtitkár


1.9.1. Egyházi, nemzetiségi és civil társadalmi kapcsolatokért felelős helyettes államtitkár








1.9.0.1. Egyházi, Nemzetiségi és Civil Társadalmi Kapcsolatokért Felelős Államtitkári Kabinet
1.9.0.1.1. Egyházi, Nemzetiségi és Civil Társadalmi Kapcsolatokért Felelős Államtitkári Titkárság

1.9.1.1. Egyházi, Nemzetiségi és Civil Társadalmi Kapcsolatokért Felelős Helyettes Államtitkári Titkárság
1.9.1.2. Nemzetiségi Főosztály
1.9.1.2.1. Nemzetiségi Kapcsolatok Osztálya
1.9.1.2.2. Nemzetiségi Támogatáskezelési Osztály
1.9.1.3. Civil Kapcsolatok és Társadalmi Konzultáció Főosztálya
1.9.1.3.1. Civil Kapcsolatok Osztálya
1.9.1.3.2. Nemzeti Gazdasági és Társadalmi Tanács Titkársága Osztály
1.9.1.4. Egyházi Koordinációs és Kapcsolattartási Főosztály
1.9.1.4.1. Egyházi Nyilvántartási és Kapcsolatfejlesztési Osztály
1.9.1.4.2. Egyházi Koordinációs Osztály
1.9.1.5. Tervezési, Fejlesztési és Egyházfinanszírozási Főosztály
1.9.1.5.1. Finanszírozási Osztály
1.9.1.5.2. Fejlesztéspolitikai Osztály
1.9.1.5.3. Tervezési Osztály

1.10. Szociális ügyekért és társadalmi felzárkózásért felelős államtitkár



1.10.1. Társadalmi felzárkózásért felelős helyettes államtitkár









1.10.2. Szociálpolitikáért felelős helyettes államtitkár

1.10.0.1. Szociális Ügyekért és Társadalmi Felzárkózásért Felelős Államtitkári Kabinet
1.10.0.1.1. Szociális Ügyekért és Társadalmi Felzárkózásért Felelős Államtitkári Titkárság
1.10.0.2. Szociális és Társadalmi Felzárkózási Stratégiai Főosztály
1.10.0.2.1. Szociális és Társadalmi Felzárkózási Költségvetési Osztály
1.10.0.2.2. Szociális és Társadalmi Felzárkózási Stratégiai és Koordinációs Osztály

1.10.1.1. Társadalmi Felzárkózásért Felelős Helyettes Államtitkári Titkárság
1.10.1.2. Felzárkózási Fejlesztések Főosztálya
1.10.1.2.1. Területi Felzárkózási Ügyek Osztálya
1.10.1.2.2. Fejlesztési Osztály
1.10.1.3. Gyermekesély Főosztály
1.10.1.3.1. Gyermekesély Osztály
1.10.1.3.2. Oktatási Programok Osztálya
1.10.1.4. Felzárkózási Erőforrások Főosztálya
1.10.1.4.1. Módszertani és Kutatási Osztály
1.10.1.4.2. Felzárkózási Elemzések Osztály


1.10.2.1. Szociálpolitikáért Felelős Helyettes Államtitkári Titkárság
1.10.2.1.1. Központi Ügyfélszolgálati Iroda
1.10.2.2. Segélyek és Támogatások Főosztálya
1.10.2.3. Szociális és Gyermekjóléti Szolgáltatások Főosztálya
1.10.2.3.1. Szolgáltatások Osztálya
1.10.2.3.2. Szolgáltatás-tervezési Osztály
1.10.2.3.3 Hatósági Osztály
1.10.2.3.4. Nemzeti Drogmegelőzési Koordinációs Osztály
1.10.2.4. Gyermekvédelmi és Gyámügyi Főosztály
1.10.2.4.1. Gyermekvédelmi Osztály
1.10.2.4.2. Gyámügyi Igazgatási Osztály
1.10.2.5. Fogyatékosságügyi Főosztály
1.10.2.6. Foglalkozási Rehabilitációs Főosztály


10. függelék a 67/2016. (XII. 30.) EMMI utasításhoz


1. Az SzMSz 4. függelék „I. Költségvetési szervek” címe helyébe a következő rendelkezés lép:

„I. Költségvetési szervek

1. Egészségügyi ágazat

6E06761_0

 

Háttérintézmény

Miniszter hatásköre

A miniszter által átruházott hatáskörben eljáró állami vezető

A miniszteri hatáskör gyakorlásával összefüggésben közreműködő szervezeti egység/vezető

1.

Nemzeti Egészségbiztosítási Alapkezelő (NEAK)

irányítás

egészségügyért felelős államtitkár
(szakmai irányítási jogkör)

egészségügyi ellátórendszer működtetéséért felelős helyettes államtitkár,

egészségügyi ágazati koordinációs helyettes államtitkár,

Egészségbiztosítási Alap működtetéséért felelős helyettes államtitkár

Egészségügyi Stratégiai és Tervezési Főosztály,
Gyógyszerészeti és Orvostechnikai Főosztály,

Nemzeti Egészségbiztosítási Alapkezelő Működtetéséért Felelős Főosztály

2.

Országos Tisztifőorvosi Hivatal (OTH)

irányítás

egészségügyért felelős államtitkár
(szakmai irányítási jogkör)

egészségügyi ágazati koordinációs helyettes államtitkár,

Egészségügyi Ellátási és Közegészségügyi Főosztály,
Népegészségügyi Főosztály

3.

Állami Egészségügyi Ellátó Központ (ÁEEK) és az ÁEEK mint középirányító szerv közreműködésével irányított, állami tulajdonban és fenntartásban lévő egészségügyi intézmények

irányítás

egészségügyért felelős államtitkár

(szakmai irányítási jogkör)

Egészségügyért Felelős Államtitkári Kabinet,
egészségügyi ágazati koordinációs helyettes államtitkár,
egészségügyi ellátórendszer működtetéséért felelős helyettes államtitkár,

Egészségügyi Ellátási és Közegészségügyi Főosztály,

Egészségügyi Költségvetési és Intézményfelügyeleti Főosztály

4.

Országos Gyógyszerészeti és Élelmezés-egészségügyi Intézet

irányítás

egészségügyért felelős államtitkár

(szakmai irányítási jogkör)

egészségügyi ágazati koordinációs helyettes államtitkár,

Gyógyszerészeti és Orvostechnikai Főosztály,

Egészségügyi Ellátási és Közegészségügyi Főosztály

5.

Nemzeti Egészségfejlesztési
Intézet

irányítás

egészségügyért felelős államtitkár

(az OTH szakmai irányítási jogkörén keresztül)

egészségügyi ágazati koordinációs helyettes államtitkár,

Népegészségügyi Főosztály,
Egészségügyi Ellátási és Közegészségügyi Főosztály

6.

Országos Közegészségügyi Központ

irányítás

egészségügyi ágazati koordinációs helyettes államtitkár
(az OTH szakmai irányítási jogkörén keresztül)

Egészségügyi Ellátási és Közegészségügyi Főosztály

7.

Országos Epidemiológiai
Központ

irányítás

egészségügyi ágazati koordinációs helyettes államtitkár
(az OTH szakmai irányítási jogkörén keresztül)

Egészségügyi Ellátási és Közegészségügyi Főosztály,
Népegészségügyi Főosztály

8.

Országos Mentőszolgálat

irányítás

egészségügyi ágazati koordinációs helyettes államtitkár

(szakmai irányítási jogkör)

Egészségügyi Ellátási és Közegészségügyi Főosztály

9.

Országos Vérellátó Szolgálat

irányítás

egészségügyi ágazati koordinációs helyettes államtitkár

(az ÁEEK szakmai irányítási jogkörén keresztül)

Egészségügyi Ellátási és Közegészségügyi Főosztály



2. Család- és ifjúságügyi terület

Háttérintézmény

Miniszter hatásköre

A miniszter által átruházott hatáskörben eljáró állami vezető

A miniszteri hatáskör gyakorlásával összefüggésben közreműködő szervezeti egység/vezető

1.

Országos Nyugdíjbiztosítási Főigazgatóság (ONYF)

irányítás

család- és ifjúságügyért felelős államtitkár

az irányítása alá tartozó szakterületekhez kapcsolódó szakmai feladatok ellátása tekintetében:
szociálpolitikáért felelős helyettes államtitkár

család- és népesedéspolitikáért felelős helyettes államtitkár

Idősügyi és Nyugdíjbiztosítási Főosztály
Családügyi és Nőpolitikai Főosztály

feladatkörében:
Segélyek és Támogatások Főosztálya,
Szociális és Gyermekjóléti Szolgáltatások Főosztálya, Gyermekvédelmi és Gyámügyi Főosztály,
Foglalkozási Rehabilitációs Főosztály



3. Oktatási ágazat

Háttérintézmény

Miniszter hatásköre

A miniszter által átruházott hatáskörben eljáró állami vezető

A miniszteri hatáskör gyakorlásával összefüggésben közreműködő szervezeti egység/vezető

1.

Oktatási Hivatal

irányítás


oktatásért felelős államtitkár

a közneveléshez kapcsolódó szakmai feladatok tekintetében:
köznevelésért felelős helyettes államtitkár,
a felsőoktatáshoz kapcsolódó szakmai feladatok tekintetében:
felsőoktatásért felelős helyettes államtitkár

2.

Klebelsberg Központ

irányítás

oktatásért felelős államtitkár

Intézményirányítási Főosztály

3.

Tankerületi Központ

irányítás

oktatásért felelős államtitkár

Intézményirányítási Főosztály



4. Kulturális ágazat

Háttérintézmény

Miniszter hatásköre

A miniszter által átruházott hatáskörben eljáró állami vezető

A miniszteri hatáskör gyakorlásával összefüggésben közreműködő
szervezeti egység/vezető

1.

Hagyományok Háza

irányítás

kultúráért felelős helyettes államtitkár

Közösségi Művelődési és Művészeti Főosztály,
a Magyar Népi Iparművészeti Múzeummal kapcsolatos múzeumszakmai feladatok tekintetében: Közgyűjteményi Főosztály

2.

Budapesti Operettszínház

irányítás

kultúráért felelős államtitkár

Közösségi Művelődési és Művészeti Főosztály

3.

Magyar Állami Operaház

irányítás

kultúráért felelős államtitkár

Közösségi Művelődési és Művészeti Főosztály

4.

Pesti Magyar Színház

irányítás

kultúráért felelős államtitkár

Közösségi Művelődési és Művészeti Főosztály

5.

Iparművészeti Múzeum

irányítás

kultúráért felelős helyettes államtitkár

Közgyűjteményi Főosztály

6.

Ludwig Múzeum – Kortárs Művészeti Múzeum

irányítás

kultúráért felelős helyettes államtitkár

Közgyűjteményi Főosztály

7.

Magyar Kereskedelmi és Vendéglátóipari Múzeum

irányítás

kultúráért felelős helyettes államtitkár

Közgyűjteményi Főosztály

8.

Magyar Műszaki és Közlekedési Múzeum

irányítás

kultúráért felelős helyettes államtitkár

Közgyűjteményi Főosztály

9.

Magyar Nemzeti Múzeum

irányítás

kultúráért felelős helyettes államtitkár

Közgyűjteményi Főosztály

10.

Magyar Nemzeti Levéltár

irányítás

kultúráért felelős helyettes államtitkár

Közgyűjteményi Főosztály

11.

Magyar Természettudományi Múzeum

irányítás

kultúráért felelős helyettes államtitkár

Közgyűjteményi Főosztály

12.

Néprajzi Múzeum

irányítás

kultúráért felelős helyettes államtitkár

Közgyűjteményi Főosztály

13.

Országos Idegennyelvű Könyvtár

irányítás

kultúráért felelős helyettes államtitkár

Közgyűjteményi Főosztály

14.

Országos Széchényi Könyvtár

irányítás

kultúráért felelős helyettes államtitkár

Közgyűjteményi Főosztály

15.

Országos Színháztörténeti Múzeum és Intézet

irányítás

kultúráért felelős helyettes államtitkár

Közgyűjteményi Főosztály,
a színházi intézeti művészetszakmai feladatok tekintetében: Közösségi Művelődési és Művészeti Főosztály

16.

Petőfi Irodalmi Múzeum

irányítás

kultúráért felelős helyettes államtitkár

Közgyűjteményi Főosztály

17.

Semmelweis Orvostörténeti Múzeum, Könyvtár és Levéltár

irányítás

kultúráért felelős helyettes államtitkár

Közgyűjteményi Főosztály

18.

Szabadtéri Néprajzi Múzeum

irányítás

kultúráért felelős helyettes államtitkár

Közgyűjteményi Főosztály,
a Szellemi Kulturális Örökség Igazgatóság tekintetében: Közösségi Művelődési és Művészeti Főosztály

19.

Szépművészeti Múzeum

irányítás

kultúráért felelős helyettes államtitkár

Közgyűjteményi Főosztály



5. Egyházi, nemzetiségi és civil terület

Háttérintézmény

Miniszter
hatásköre

A miniszter által átruházott hatáskörben eljáró állami vezető

A miniszteri hatáskör gyakorlásával összefüggésben közreműködő
szervezeti egység/vezető

1.

Emberi Erőforrás Támogatáskezelő (EMET)

irányítás

közigazgatási államtitkár
az irányítása alá tartozó szakterületekhez kapcsolódó szakmai feladatok ellátása tekintetében: család- és népesedéspolitikáért felelős helyettes államtitkár, ifjúságügyért és esélyteremtésért felelős helyettes államtitkár

egyházi, nemzetiségi és civil társadalmi kapcsolatokért felelős államtitkár,
a társadalmi felzárkózással összefüggő feladatok tekintetében: szociális ügyekért és társadalmi felzárkózásért felelős államtitkár



6. Szociális és társadalmi felzárkózási terület

Háttérintézmény

Miniszter hatásköre

A miniszter által átruházott hatáskörben eljáró állami vezető

A miniszteri hatáskör gyakorlásával összefüggésben közreműködő szervezeti egység/vezető

1.

Szociális és Gyermekvédelmi Főigazgatóság (SZGYF)

irányítás

szociálpolitikáért felelős helyettes államtitkár

az irányítása alá tartozó szakterületekhez kapcsolódó szakmai feladatok ellátása tekintetében: a társadalmi felzárkózásért felelős helyettes államtitkár

az irányítása alá tartozó szakterületekhez kapcsolódó szakmai feladatok ellátása tekintetében: ifjúságpolitikáért és esélyteremtésért felelős helyettes államtitkár

feladatkörében:
Gyermekvédelmi és Gyámügyi Főosztály,
Szociális és Gyermekjóléti Szolgáltatások Főosztálya,
Foglalkozási Rehabilitációs Főosztály,
Segélyek és Támogatások Főosztálya,
Fogyatékosságügyi Főosztály
Felzárkózási Erőforrások Főosztálya,
Esélyteremtési Főosztály,
Felzárkózási Fejlesztések Főosztálya



2. Az SzMSz 4. függelék
a) „II. A minisztérium tulajdonosi joggyakorlása alatt álló, illetve a miniszter szakmai felügyeleti, közreműködői jogosítványa hatálya alá tartozó gazdasági társaságok, továbbá a minisztérium alapítói joggyakorlása alatt lévő alapítványok, közalapítványok” rész „1. A minisztérium tulajdonosi joggyakorlása alatt álló, illetve a miniszter szakmai felügyeleti, közreműködői jogosítványa hatálya alá tartozó gazdasági társaságok” címében foglalt táblázat 17. sorában a „Gandhi Gimnázium Nonprofit Kft.” szövegrész helyébe a „Gandhi Gimnázium Közhasznú Nonporfit Kft.” szöveg,
b) „II. A minisztérium tulajdonosi joggyakorlása alatt álló, illetve a miniszter szakmai felügyeleti, közreműködői jogosítványa hatálya alá tartozó gazdasági társaságok, továbbá a minisztérium alapítói joggyakorlása alatt lévő alapítványok, közalapítványok” rész „1. A minisztérium tulajdonosi joggyakorlása alatt álló, illetve a miniszter szakmai felügyeleti, közreműködői jogosítványa hatálya alá tartozó gazdasági társaságok” címében foglalt táblázat 18. sorában a „Városligeti” szövegrész helyébe a „Városliget” szöveg,
c) „II. A minisztérium tulajdonosi joggyakorlása alatt álló, illetve a miniszter szakmai felügyeleti, közreműködői jogosítványa hatálya alá tartozó gazdasági társaságok, továbbá a minisztérium alapítói joggyakorlása alatt lévő alapítványok, közalapítványok” rész „2. A minisztérium alapítói joggyakorlása alatt álló alapítványok, közalapítványok” címében foglalt táblázat 10. sorában a „Szociális Asszisztensképzésért Alapítvány” szövegrész helyébe a „Civil Szervezetek Kiválóságáért Alapítvány” szöveg
lép.

11. függelék a 67/2016. (XII. 30.) EMMI utasításhoz


1. Az SzMSz 6. függelék „I. Egészségügyi ágazat” részében foglalt táblázat 36. sora helyébe a következő rendelkezés lép:

(Ügytípus megnevezése

Átruházott jogkörben eljáró személy megnevezése

Előkészítésért felel)

36.

Az egészségügyi szolgáltatások Egészségbiztosítási Alapból történő finanszírozásának részletes szabályairól szóló 43/1999. (III. 3.) Korm. rendelet 5. számú melléklete tartalmazza a gyógyító-megelőző ellátások jogcímei éves előirányzatait ellátási formák szerinti bontásban. Az egyes jogcímekhez tartozó ellátási formák között a NEAK főigazgató kezdeményezésére az egészségbiztosításért felelős miniszter átcsoportosíthat azzal, hogy a jogcímek előirányzata nem változhat. A NEAK jóváhagyás céljából felterjeszti a Gyógyító-megelőző ellátások jogcímcsoport egyes jogcímein belül szükségessé váló átcsoportosítási javaslatait. A felterjesztett javaslatot az Egészségügyi Stratégiai és Tervezési Főosztály továbbítja miniszteri jóváhagyásra [az egészségügyi szolgáltatások Egészségbiztosítási Alapból történő finanszírozásának részletes szabályairól szóló 43/1999. (III. 3.) Korm. rendelet 49. §-a]

egészségügyért felelős államtitkár

Egészségügyi Stratégiai és Tervezési Főosztály


2. Az SzMSz 6. függelék „I. Egészségügyi ágazat” részében foglalt táblázat 42. és 43. sora helyébe a következő rendelkezések lépnek:

(Ügytípus megnevezése

Átruházott jogkörben eljáró személy megnevezése

Előkészítésért felel)

42.

A tételes elszámolásba besorolásra váró hatóanyagot tartalmazó gyógyszerek támogatásba történő befogadására, a támogatási feltételek módosítására javaslatot tevő bizottság tagjainak kijelölése. A NEAK az egyes gyógyszerekkel kapcsolatos javaslatát, ha az jogszabály módosítását igényli, minden naptári negyedév első munkanapjáig megküldi az egészségbiztosításért felelős miniszternek. A NEAK javaslatának figyelembevételével a jogszabályban megjelölt szakértőkből álló bizottság javaslatot tesz az egészségbiztosításért felelős miniszter számára az érintett gyógyszerek támogatásával kapcsolatos feltételekre [32/2004. (IV. 26.) ESZCSM rendelet 19/A. §-a]

egészségügyért felelős államtitkár

Egészségügyi Stratégiai és Tervezési Főosztály,
Gyógyszerészeti és Orvostechnikai Főosztály

43.

Szakmai fenntartói jogok gyakorlása:
a) az egészségügyi szolgáltató szakmai felügyelete,
b) az egészségügyi szolgáltató által kötendő egészségügyi ellátási szerződés jóváhagyása,
c) az egészségügyi szolgáltató kapacitásainak tartós kihasználatlanság miatti csökkentése, szakmai összetételének megváltoztatása,
d) az egészségügyi szolgáltató ellátási területének módosítása,
e) az egészségügyi szolgáltató szakellátási kapacitásainak átcsoportosítása,
f) váratlan esemény vagy előre nem látható módon bekövetkező ellátási szükséglet miatt szükséges többletkapacitásra kötendő finanszírozási szerződés kezdeményezése,
g) az egészségügyi szolgáltatónak az E. Alapból származó bevételeit tartalmazó számla megterheléséhez való hozzájárulás a kötelező egészségbiztosítás ellátásairól szóló törvény, valamint az ennek végrehajtására kiadott kormányrendelet szerint meghatározott esetben,
h) az egészségügyi szolgáltató működését szabályozó dokumentumok jóváhagyása,
i) az egészségügyi szolgáltató működési engedélyének módosítása iránti kérelem előzetes jóváhagyása az egészségügyi szolgáltató által végezhető szakmák, az ellátás progresszivitási szintje és formája, az ágyszám és a heti rendelési idő tekintetében,
j) az egészségügyi szolgáltató működési engedélyében szereplő egészségügyi szolgáltatás szüneteltetéséhez és annak meghosszabbításához való hozzájárulás
[az egészségügyről szóló 1997. évi CLIV. törvény 155. § (5) bekezdése]

egészségügyért felelős államtitkár

Egészségügyi Ellátási és Közegészségügyi Főosztály, Egészségügyi Költségvetési és Intézményfelügyeleti Főosztály


3. Az SzMSz 6. függelék „I. Egészségügyi ágazat” részében foglalt táblázat 48. sora helyébe a következő rendelkezés lép:

(Ügytípus megnevezése

Átruházott jogkörben eljáró személy megnevezése

Előkészítésért felel)

48.

A Nemzeti Betegfórummal való kapcsolattartás a Nemzeti Betegfórum Választmányán és koordinátorán keresztül [az egészségügyről szóló 1997. évi CLIV. törvény 151. § (1) bekezdése; a Nemzeti Betegfórumról szóló 50/2012. (XII. 19.) EMMI rendelet 4. § (3) bekezdése]

egészségügy ágazati koordinációs helyettes államtitkár

Népegészségügyi Főosztály


4. Az SzMSz 6. függelék „I. Egészségügyi ágazat” részében foglalt táblázat 62. sora helyébe a következő rendelkezés lép:

(Ügytípus megnevezése

Átruházott jogkörben eljáró személy megnevezése

Előkészítésért felel)

62.

Az országos tisztifőorvos, az Országos Mentőszolgálat főigazgatója, a NEAK főigazgatója, az ÁEEK főigazgatója, valamint az Országos Gyógyszerészeti és Élelmezés-egészségügyi Intézet főigazgatója által felterjesztett, az egészségügyi válsághelyzeti feladatok ellátására vonatkozó résztervek alapján az Egészségügyi Válsághelyzetek Kezelésének Országos Tervének előkészítése és kiadása [az egészségügyi válsághelyzeti ellátásról szóló 521/2013. (XII. 30.) Korm. rendelet 10. §-a]

egészségügyért felelős államtitkár

Egészségügyi Ellátási és Közegészségügyi Főosztály


5. Az SzMSz 6. függelék „I. Egészségügyi ágazat” részében foglalt táblázat a következő 69−71. sorral egészül ki:

(Ügytípus megnevezése

Átruházott jogkörben eljáró személy megnevezése

Előkészítésért felel)

69.

A Központi Nukleáris Pénzügyi Alap Szakbizottság egy tagjának delegálása [a Központi Nukleáris Pénzügyi Alap Szakbizottságáról szóló 213/2013. (VI. 21.) Korm. rendelet 1. § (2) bekezdés f) pontja]

egészségügyért felelős államtitkár

Egészségügyi Ellátási és Közegészségügyi Főosztály

70.

Az ágazatba tartozó szakképesítések tekintetében az országos szakmai tanulmányi versenyek szervezése [a szakképesítésről szóló 2011. évi CLXXXVII. tv. 73. § (2) bekezdés h) pont]

egészségügyért felelős államtitkár

Egészségügyi Ágazati Humánerőforrás és Ápolásügyi Főosztály

71.

Az állami egészségügyi felsőoktatási intézmény egészségügyi szolgáltatóját érintő fejlesztési célú pályázathoz szükséges fenntartói nyilatkozat megtétele
[az egészségügyről szóló 1997. évi CLIV. törvény 155. § (5) bekezdése]

egészségügyért felelős államtitkár

Egészségügyi Fejlesztéspolitikai Főosztály



6. Az SzMSz 6. függelék „II. Család- és ifjúságügyi terület” rész „A) A kiadmányozási jogkör átruházása hatósági ügyekben” címében foglalt táblázat 7. sora helyébe a következő rendelkezés lép:

(Ügytípus megnevezése

Átruházott jogkörben eljáró személy megnevezése

Előkészítésért felel)

7.

A felügyeleti szerv hatásköreinek gyakorlása az Országos Nyugdíjbiztosítási Főigazgatóság (ONYF) hatósági ügyeiben

család- és népesedéspolitikáért felelős helyettes államtitkár

Idősügyi és Nyugdíjbiztosítási Főosztály
Családügyi és Nőpolitikai Főosztály


7. Az SzMSz 6. függelék „II. Család- és ifjúságügyi terület” rész „B) A kiadmányozási jogkör átruházása egyéb ügyekben” címében foglalt táblázat a következő 10−13. sorral egészül ki:

(Ügytípus megnevezése

Átruházott jogkörben eljáró személy megnevezése

Előkészítésért felel)

10.

Döntés a Nemzeti Tehetség Programból kiírt pályázatok közül a Nemzet Fiatal Tehetségeiért Ösztöndíj nyújtásáról és a nemzetközi tanulmányi versenyekhez kapcsolódó kategória elbírálásáról az erre a célra létrehozott testület javaslata alapján

ifjúságpolitikáért és esélyteremtésért felelős helyettes államtitkár

Esélyteremtési Főosztály

11.

A családi napközit működtetők és házi gyermekfelügyeletet biztosító személyek részére szervezett tanfolyamok, az örökbefogadás előtti tanácsadás, valamint az örökbefogadói tanfolyamok elindításának bejelentésével kapcsolatos feladatellátás [a helyettes szülők, a nevelőszülők, a családi napközit működtetők képzésének szakmai és vizsgakövetelményeiről, valamint az örökbefogadás előtti tanácsadásról és felkészítő tanfolyamról szóló 29/2003. (V. 20.) ESZCSM rendelet 2. § (2) bekezdés b) pontja]

család- és népesedéspolitikáért felelős helyettes államtitkár

Népesedés- és Gyermekügyi Főosztály

12.

A gyermekek napközbeni ellátása esetén módszertani szervezet kijelölése és egyedi támogatás nyújtása a módszertani feladatok ellátására [a gyermekek védelméről és a gyámügyi igazgatásról szóló 1997. évi XXXI. törvény 96. § (7) bekezdése]

család- és népesedéspolitikáért felelős helyettes államtitkár

Népesedés- és Gyermekügyi Főosztály

13.

Szakhatósági állásfoglalás kiadása a szociális és a gyermekjóléti szolgáltatások közül a gyermekek napközbeni ellátása területi lefedettségét figyelembe vevő finanszírozási rendszerbe történő befogadás szakkérdésében

család- és népesedéspolitikáért felelős helyettes államtitkár

Népesedés- és Gyermekügyi Főosztály


8. Az SzMSz 6. függelék „III. Oktatási ágazat” rész „A) A kiadmányozási jogkör átruházása hatósági ügyekben” címében foglalt táblázat 29. sora helyébe a következő rendelkezés lép:

(Ügytípus megnevezése

Átruházott jogkörben eljáró személy megnevezése

Előkészítésért felel)

29.

Az Nftv. 71/A. §-ával és az Nftv. 72. § (7) bekezdésével a miniszterhez telepített törvényességi ellenőrzés a Magyar Felsőoktatási Akkreditációs Bizottság és az Országos Doktori Tanács felett

oktatásért felelős államtitkár

Felsőoktatási Képzési Főosztály


9. Az SzMSz 6. függelék „III. Oktatási ágazat” rész „B) A kiadmányozási jogkör átruházása egyéb ügyekben” címében foglalt táblázat 13. és 14. sora helyébe a következő rendelkezések lépnek:

(Ügytípus megnevezése

Átruházott jogkörben eljáró személy megnevezése

Előkészítésért felel)

13.

A nemzeti felsőoktatásról szóló 2011. évi CCIV. törvény 10. §-ával, a nemzeti felsőoktatási kiválóságról szóló 24/2013. (II. 5.) Korm. rendelettel a miniszterhez telepített minősítéssel kapcsolatos kormányzati feladatok ellátása

oktatásért
felelős államtitkár

Felsőoktatás- és Kutatásstratégiai Főosztály

14.

A nemzeti felsőoktatási kiválóságról szóló 24/2013. (II. 5.) Korm. rendelettel a miniszterhez telepített,
a) a nemzeti felsőoktatási kiválóság ösztöndíjjal, valamint
b) az Országos Tudományos Diákköri Konferencia (OTDK) rendezésével, az OTDT Titkárság működésével kapcsolatos kormányzati feladatok ellátása

Felsőoktatás- és Kutatásstratégiai Főosztály vezetője


10. Az SzMSz 6. függelék „III. Oktatási ágazat” rész „B) A kiadmányozási jogkör átruházása egyéb ügyekben” címében foglalt táblázat 22. sora helyébe a következő rendelkezés lép:

(Ügytípus megnevezése

Átruházott jogkörben eljáró személy megnevezése

Előkészítésért felel)

22.

A nemzeti felsőoktatásról szóló 2011. évi CCIV. törvény egyes rendelkezéseinek végrehajtásáról szóló 87/2015. (IV. 9.) Korm. rendelet 4/A. § (2) bekezdés d) pontjában meghatározott, a közösségi felsőoktatási képzési központ létesítéséhez szükséges előzetes miniszteri egyetértési jogkör gyakorlása

oktatásért felelős államtitkár

Felsőoktatás- és Kutatásstratégiai Főosztály


11. Az SzMSz 6. függelék „III. Oktatási ágazat” rész „B) A kiadmányozási jogkör átruházása egyéb ügyekben” címében foglalt táblázat a következő 26. és 27. sorral egészül ki:

(Ügytípus megnevezése

Átruházott jogkörben eljáró személy megnevezése

Előkészítésért felel)

26.

A felsőoktatási felvételi eljárásról szóló 423/2012. (XII. 29.) Korm. rendelet 33. § (1) bekezdésében meghatározott miniszteri jogkör gyakorlása, amely szerint az állami ösztöndíjas mesterképzésre felvehető hallgatói létszám intézmények közötti elosztását a miniszter határozza meg

oktatásért felelős államtitkár

Felsőoktatási Képzési Főosztály

27.

A nemzeti felsőoktatásról szóló 2011. évi CCIV. törvény 72. § (7) bekezdése alapján a miniszterhez telepített, az Országos Doktori Tanács ügyrendjének jóváhagyásával kapcsolatos feladatok ellátása

oktatásért felelős államtitkár

Felsőoktatási Képzési Főosztály

12. Az SzMSz 6. függelék „VI. Sport ágazat” rész „A) A kiadmányozási jogkör átruházása hatósági ügyekben” címében foglalt táblázat 1. sora helyébe a következő rendelkezés lép:

(Ügytípus megnevezése

Ügytípus forrása

Átruházott jogkörben eljáró személy megnevezése)

1.

Az olimpiai járadék jogosultjának
és a járadék mértékének megállapításával, járadékra jogosultság megszűnésével,
folyósítás felfüggesztésével, járadék visszafizetésével kapcsolatos közigazgatási
határozat meghozatala, az olimpiai járadékkal kapcsolatos hatósági ügyintézés során a közbenső intézkedések megtétele, valamint a bejelentési kötelezettség elmulasztása miatt bírság kiszabása

A sportról szóló 2004. évi I. törvény 61. § (1), (2) és (8) bekezdése

sportért felelős államtitkár


13. Az SzMSz 6. függelék „VI. Sport ágazat” rész „A) A kiadmányozási jogkör átruházása hatósági ügyekben” címében foglalt táblázat a következő 15. sorral egészül ki:

(Ügytípus megnevezése

Ügytípus forrása

Átruházott jogkörben eljáró személy megnevezése)

15.

A „Nemzet Sportolója” címmel
kapcsolatos járadék megállapítására vonatkozó közigazgatási határozat meghozatala

A sportról szóló 2004. évi I. törvény 62. § (1) bekezdése és a Nemzet Sportolója Címről szóló 40/2004. (III. 12.) Korm. rendelet 4. § (4) bekezdése

sportért felelős államtitkár


14. Az SzMSz 6. függelék „VI. Sport ágazat” rész „B) A kiadmányozási jogkör átruházása egyéb ügyekben” címében foglalt táblázat a következő 5. sorral egészül ki:

(Ügytípus megnevezése

Ügytípus forrása

Átruházott jogkörben eljáró személy megnevezése)

5.

Az országos sportági szakszövetségi és az országos sportági szövetségi jogállás bírósági bejegyzését megelőző, a sportról szóló 2004. évi I. törvény 20. § (4)–(5) bekezdésében és 28. § (1)–(2) bekezdésében meghatározott feltételek fennállására vonatkozó igazolás kiállítása

A sportról szóló 2004. évi I. törvény 51. § (2) bekezdés l) pontja

sportért felelős államtitkár


15. Az SzMSz 6. függelék „VII. Egyházi, nemzetiségi és civil ágazat” rész „B) A kiadmányozási jogkör átruházása egyéb ügyekben” címében foglalt táblázat a következő 14. sorral egészül ki:

(Ügytípus megnevezése

Ügytípus forrása

Átruházott jogkörben eljáró személy megnevezése)

14.

A Karitatív Tanács tagjává vagy javaslattevő szervezetté válni kívánó, a jogszabályban meghatározott feltételeket teljesítő szervezet részére megbízólevél adása, illetve a megbízólevél visszavonása, a javaslattételi joggal rendelkező szervezetek jegyzékbe vétele

A Karitatív Tanács megalakításáról és működésének részletes szabályairól szóló 65/2000. (V. 9.) Korm. rendelet 2. § (2) és (4) bekezdése, valamint 3. § (1) bekezdése

egyházi, nemzetiségi és civil társadalmi kapcsolatokért felelős államtitkár


16. Az SzMSz 6. függelék „VIII. Szociális és társadalmi felzárkózási terület” rész „A) A kiadmányozási jogkör átruházása hatósági ügyekben” címében foglalt táblázat 3. sora helyébe a következő rendelkezés lép:

(Ügytípus megnevezése

Átruházott jogkörben eljáró személy megnevezése

Előkészítésért felel)

3.

A fővárosi és megyei kormányhivatal pénzbeli és természetbeni szociális ellátások igénylésének és megállapításának, valamint folyósításának részletes szabályairól szóló 63/2006. (III. 27.) Korm. rendelet szerinti hatósági ügyeiben a fellebbezés elbírálása, a felügyeleti szerv feladatainak ellátása [63/2006. (III. 27.) Korm. rendelet 6/A. § (5) bekezdése]

szociálpolitikáért felelős helyettes államtitkár

Segélyek és Támogatások Főosztálya
Gyermekvédelmi és Gyámügyi Főosztály
Szociális és Gyermekjóléti Szolgáltatások Főosztálya
Népesedés- és Gyermekügyi Főosztály


17. Az SzMSz 6. függelék „VIII. Szociális és társadalmi felzárkózási terület” rész „A) A kiadmányozási jogkör átruházása hatósági ügyekben” címében foglalt táblázat 6. sora helyébe a következő rendelkezés lép:

(Ügytípus megnevezése

Átruházott jogkörben eljáró személy megnevezése

Előkészítésért felel)

6.

Szakhatósági eljárás a szociális és gyermekjóléti szolgáltatások területi lefedettségét figyelembe vevő finanszírozási rendszerbe történő befogadás kérdésében [369/2013. (X. 24.) Korm. rendelet 19. § (6) bekezdése]

szociálpolitikáért felelős helyettes államtitkár

Szociális és Gyermekjóléti Szolgáltatások Főosztálya


18. Az SzMSz 6. függelék „VIII. Szociális és társadalmi felzárkózási terület” rész „A) A kiadmányozási jogkör átruházása hatósági ügyekben” címében foglalt táblázat a következő 8. sorral egészül ki:

(Ügytípus megnevezése

Átruházott jogkörben eljáró személy megnevezése

Előkészítésért felel)

8.

Budapest Főváros Kormányhivatala a megváltozott munkaképességű személyek ellátásaival kapcsolatos eljárási szabályokról szóló 327/2011. (XII. 29.) Korm. rendelet szerinti hatósági ügyeiben a fellebbezés elbírálása, a felügyeleti szerv feladatainak ellátása [327/2011. (XII. 29.) Korm. rendelet 1. § (10) bekezdése]

szociálpolitikáért felelős helyettes államtitkár

Segélyek és Támogatások Főosztálya


19. Az SzMSz 6. függelék „VIII. Szociális és társadalmi felzárkózási terület” rész „B) A kiadmányozási jogkör átruházása egyéb ügyekben” címében foglalt táblázat 2. sora helyébe a következő rendelkezés lép:

(Ügytípus megnevezése

Átruházott jogkörben eljáró személy megnevezése

Előkészítésért felel)

2.

A súlyos mozgáskorlátozott személyek közlekedési kedvezményeiről szóló 102/2011. (VI. 29.) Korm. rendelet 8. § (1) bekezdése szerint az eljáró, e Korm. rendelet 3. §-a szerinti hivatal tájékoztatása az évente kiadható szerzési és átalakítási támogatási keretszámairól

szociális ügyekért és társadalmi felzárkózásért felelős államtitkár

Segélyek és Támogatások Főosztálya


20. Az SzMSz 6. függelék „VIII. Szociális és társadalmi felzárkózási terület” rész „B) A kiadmányozási jogkör átruházása egyéb ügyekben” címében foglalt táblázat 5. sora helyébe a következő rendelkezés lép:

(Ügytípus megnevezése

Átruházott jogkörben eljáró személy megnevezése

Előkészítésért felel)

5.

A súlyos mozgáskorlátozott személyek közlekedési kedvezményeiről szóló 102/2011. (VI. 29.) Korm. rendelet 10. § (5) bekezdése szerint az eljáró, e Korm. rendelet 3. §-a szerinti hivatal értesítése a kölcsönszerződés létrejöttéről és a szerzési támogatás átutalásáról

Segélyek és Támogatások Főosztálya vezetője


21. Az SzMSz 6. függelék „VIII. Szociális és társadalmi felzárkózási terület” rész „B) A kiadmányozási jogkör átruházása egyéb ügyekben” címében foglalt táblázat 7. sora helyébe a következő rendelkezés lép:

(Ügytípus megnevezése

Átruházott jogkörben eljáró személy megnevezése

Előkészítésért felel)

7.

A súlyos mozgáskorlátozott személyek közlekedési kedvezményeiről szóló 102/2011. (VI. 29.) Korm. rendelet 11. §-a szerinti utalvány kiegyenlítéséről az eljáró, e Korm. rendelet 3. §-a szerinti hivatal értesítése a 11. § (7) bekezdése szerint

Segélyek és Támogatások Főosztálya vezetője


22. Az SzMSz 6. függelék „VIII. Szociális és társadalmi felzárkózási terület” rész „B) A kiadmányozási jogkör átruházása egyéb ügyekben” címében foglalt táblázat 9. sora helyébe a következő rendelkezés lép:

(Ügytípus megnevezése

Átruházott jogkörben eljáró személy megnevezése

Előkészítésért felel)

9.

A szakmai irányító minisztert megillető hatáskörök a járási hivatalok, valamint Budapest Főváros Kormányhivatala rehabilitációs hatósági, rehabilitációs szakértői szervi és orvosszakértői szervi feladatköreinek gyakorlásával összefüggésben [327/2011. (XII. 29.) Korm. rendelet 1. § (12) bekezdése]

szociális ügyekért és társadalmi felzárkózásért felelős államtitkár

Segélyek és Támogatások Főosztálya
Foglalkozási Rehabilitációs Főosztály


23. Az SzMSz 6. függelék „VIII. Szociális és társadalmi felzárkózási terület” rész „B) A kiadmányozási jogkör átruházása egyéb ügyekben” címében foglalt táblázat 16. sora helyébe a következő rendelkezés lép:

(Ügytípus megnevezése

Átruházott jogkörben eljáró személy megnevezése

Előkészítésért felel)

16.

A befogadási eljárással kapcsolatosan a miniszter közleményben teszi közzé a naptári évre vonatkozó kapacitást minden év január 15-éig, valamint szükség szerint a kapacitásokban év közben bekövetkező változást
[369/2013. (X. 24.) Korm. rendelet 19/A. § (1) bekezdése]

szociális ügyekért és társadalmi felzárkózásért felelős államtitkár,
feladatkörében: a család- és ifjúságügyért felelős államtitkár

Szociális és Gyermekjóléti Szolgáltatások Főosztálya


24. Az SzMSz 6. függelék „VIII. Szociális és társadalmi felzárkózási terület” rész „B) A kiadmányozási jogkör átruházása egyéb ügyekben” címében foglalt táblázat 19. és 20. sora helyébe a következő rendelkezések lépnek:

(Ügytípus megnevezése

Átruházott jogkörben eljáró személy megnevezése

Előkészítésért felel)

19.

A pályázati úton finanszírozott szolgáltatásokkal kapcsolatos feladatok
[191/2008. (VII. 30.) Korm. rendelet 4. § (1) bekezdése, 6. § (3) bekezdés a) pontja, 7. § (1) bekezdése, 15. § (1) és (2) bekezdése, 16. § (1) bekezdése]

szociális ügyekért és társadalmi felzárkózásért felelős államtitkár

Szociális és Gyermekjóléti Szolgáltatások Főosztálya
Gyermekvédelmi és Gyámügyi Főosztály
Foglalkozási Rehabilitációs Főosztály

20.

A szakmai irányító minisztert megillető hatáskörök a fővárosi és megyei kormányhivatal pénzbeli és természetbeni szociális ellátások igénylésének és megállapításának, valamint folyósításának részletes szabályairól szóló 63/2006. (III. 27.) Korm. rendelet szerinti szociális feladatköreinek gyakorlásával összefüggésben [63/2006. (III. 27.) Korm. rendelet 6/A. § (6) bekezdése]

szociális ügyekért és társadalmi felzárkózásért felelős államtitkár

Segélyek és Támogatások Főosztálya


25. Az SzMSz 6. függelék „VIII. Szociális és társadalmi felzárkózási terület” rész „B) A kiadmányozási jogkör átruházása egyéb ügyekben” címében foglalt táblázat 75. sora helyébe a következő rendelkezés lép:

(Ügytípus megnevezése

Átruházott jogkörben eljáró személy megnevezése

Előkészítésért felel)

75.

Indokolt esetben a szolgáltató, intézmény, ellátotti létszám, férőhelyszám befogadásának szükségességéről való döntés az államháztartásért felelős miniszterrel egyetértésben
[a szociális igazgatásról és szociális ellátásokról szóló 1993. évi III. törvény 58/A. § (2f) bekezdése, a gyermekek védelméről és a gyámügyi igazgatásról szóló 1997. évi XXXI. törvény 145. § (2f) bekezdése]

szociális ügyekért és társadalmi felzárkózásért felelős államtitkár

a gyermekek napközbeni ellátása tekintetében: család- és ifjúságügyért felelős államtitkár

Szociális és Gyermekjóléti Szolgáltatások Főosztálya
Népesedés- és Gyermekügyi Főosztály


26. Az SzMSz 6. függelék „VIII. Szociális és társadalmi felzárkózási terület” rész „B) A kiadmányozási jogkör átruházása egyéb ügyekben” címében foglalt táblázat a következő 81-84. sorral egészül ki:

(Ügytípus megnevezése

Átruházott jogkörben eljáró személy megnevezése

Előkészítésért felel)

81.

A járási hivatalok és a kormányhivatal fogyatékossági támogatással kapcsolatos feladatkörének gyakorlásával összefüggésben a szakmai irányító minisztert megillető hatáskörök gyakorlása [a súlyos fogyatékosság minősítésének és felülvizsgálatának, valamint a fogyatékossági támogatás folyósításának szabályairól szóló 141/2000. (VIII. 9.) Korm. rendelet 3/A. § (5) bekezdése]

szociális ügyekért és társadalmi felzárkózásért felelős államtitkár

Segélyek és Támogatások Főosztálya

82.

A járási hivatal, valamint Budapest Főváros Kormányhivatala keresetkiegészítéssel kapcsolatos feladatkörének gyakorlásával összefüggésben a szakmai irányító minisztert megillető hatáskörök gyakorlása [az egyes bányászati dolgozók társadalombiztosítási kedvezményeiről szóló 23/1991. (II. 9.) Korm. rendelet 5/B. § (2b) bekezdése]

szociális ügyekért és társadalmi felzárkózásért felelős államtitkár

Segélyek és Támogatások Főosztálya

83.

Az Országos Nyugdíjbiztosítási Főigazgatóság szociális, gyermekjóléti, gyermekvédelmi és rehabilitációs nyilvántartásokkal kapcsolatos feladatainak szakmai irányítása [327/2011. (XII. 29) Korm. rendelet 8. §-a, 369/2013 (X. 24.) Korm. rendelet 2. §-a, 392/2013. (XI. 12.) Korm. rendelet 1. § (2) bekezdése, 415/2015. (XII. 23.) Korm. rendelet 1. § (1) bekezdése]

szociális ügyekért és társadalmi felzárkózásért felelős államtitkár

Segélyek és Támogatások Főosztálya

84.

A megváltozott munkaképességű személyek ellátásaival kapcsolatos eljárási szabályokról szóló 327/2011. (XII. 29.) Korm. rendelet 5. §-a szerinti megállapodások megkötéséhez a szociál- és nyugdíjpolitikáért felelős miniszter előzetes jóváhagyása [327/2011. (XII. 29.) Korm. rendelet 5. § (3) bekezdése]

szociális ügyekért és társadalmi felzárkózásért felelős államtitkár

Segélyek és Támogatások Főosztálya


27. Az SzMSz 6. függelék
a) „I. Egészségügyi ágazat” részében foglalt táblázat 1. és 3. sorában az „egészségügyi ellátórendszer működtetéséért felelős helyettes államtitkár” szövegrész helyébe az „egészségügyi ágazati koordinációs helyettes államtitkár” szöveg,
b) „I. Egészségügyi ágazat” részében foglalt táblázat 39. és 40. sorában az „az OEP” szövegrész helyébe az „a NEAK” szöveg,
c) „I. Egészségügyi ágazat” részében foglalt táblázat 44., 47., 49., 51., 52., 54., 61., 63., 64., 65. és 68. sorában a „Közegészségügyi, Járványügyi, Egészségügyi Igazgatási és Védelmi Főosztály” szövegrész helyébe az „Egészségügyi Ellátási és Közegészségügyi Főosztály” szöveg,
d) „I. Egészségügyi ágazat” részében foglalt táblázat 50., 51., 55., 60., 66. és 67. sorában az „Egészségbiztosítási és Finanszírozási, valamint Egészségpolitikai Főosztály” szövegrész helyébe az „Egészségügyi Stratégiai és Tervezési Főosztály” szöveg,
e) „I. Egészségügyi ágazat” részében foglalt táblázat 57. és 59. sorában az „ENKK” szövegrész helyébe az „ÁEEK” szöveg,
f) „III. Oktatási ágazat” rész „B) A kiadmányozási jogkör átruházása egyéb ügyekben” címében foglalt táblázat 1. sorában a „köznevelésért felelős helyettes államtitkár” szövegrész helyébe az „oktatásért felelős államtitkár” szöveg,
g) „V. Kulturális ágazat” rész „B) A kiadmányozási jogkör átruházása egyéb ügyekben” címében foglalt táblázat 33. sorában a „kultúráért felelős helyettes államtitkár” szövegrész helyébe a „kulturális kapcsolatokért és fejlesztésekért felelős helyettes államtitkár” szöveg,
h) „VI. Sport ágazat” rész „A) A kiadmányozási jogkör átruházása hatósági ügyekben” címében foglalt táblázat 8. sorában a „sportért felelős helyettes államtitkár” szövegrész helyébe a „Támogatási és Kontrolling Főosztály vezetője” szöveg,
i) „VI. Sport ágazat” rész „A) A kiadmányozási jogkör átruházása hatósági ügyekben” címében foglalt táblázat 2., 3., 4., 5., 6., 7., 9. és 10. sorában a „sportért felelős helyettes államtitkár” szövegrész helyébe a „sportigazgatásért és sportágfejlesztésért felelős helyettes államtitkár” szöveg,
j) „VI. Sport ágazat” rész „B) A kiadmányozási jogkör átruházása egyéb ügyekben” címében foglalt táblázat 1., 2. és 3. sorában a „jogi és személyügyi helyettes államtitkár” szövegrész helyébe a „jogi és közbeszerzési helyettes államtitkár” szöveg,
k) „VIII. Szociális és társadalmi felzárkózási terület” rész „B) A kiadmányozási jogkör átruházása egyéb ügyekben” címében foglalt táblázat 4. és 6. sorában a „jogi és személyügyi helyettes államtitkár” szövegrész helyébe a „személyügyekért és gazdálkodásért felelős helyettes államtitkár” szöveg,
l) „VIII. Szociális és társadalmi felzárkózási terület” rész „B) A kiadmányozási jogkör átruházása egyéb ügyekben” címében foglalt táblázat 35. sorában az „az NRSZH-val” szövegrész helyébe a „Budapest Főváros Kormányhivatalával” szöveg
lép.

28. Hatályát veszti az SzMSz 6. függelék
a) „III. Oktatási ágazat” rész „A) A kiadmányozási jogkör átruházása hatósági ügyekben” címében foglalt táblázat 16. sora,
b) „III. Oktatási ágazat” rész „B) A kiadmányozási jogkör átruházása egyéb ügyekben” címében foglalt táblázat 8. sora,
c) „VIII. Szociális és társadalmi felzárkózási terület” rész „B) A kiadmányozási jogkör átruházása egyéb ügyekben” címében foglalt táblázat 8. sora,
d) „VIII. Szociális és társadalmi felzárkózási terület” rész „B) A kiadmányozási jogkör átruházása egyéb ügyekben” címében foglalt táblázat 15. sora,
e) „VIII. Szociális és társadalmi felzárkózási terület” rész „B) A kiadmányozási jogkör átruházása egyéb ügyekben” címében foglalt táblázat 17. sora,
f) „VIII. Szociális és társadalmi felzárkózási terület” rész „B) A kiadmányozási jogkör átruházása egyéb ügyekben” címében foglalt táblázat 28-31. sora.

12. függelék a 67/2016. (XII. 30.) EMMI utasításhoz


1. Az SzMSz 7. függelék „I. A minisztérium hivatali szervezete” részében foglalt táblázat 1. pontja helyébe a következő rendelkezés lép:

(Munkáltatói jogkörök

Miniszter

Közigazgatási államtitkár

Államtitkár

Kabinetfőnök

Helyettes államtitkár

Főosztályvezető)


1. Kormánytisztviselők és kormányzati ügykezelők (a továbbiakban együtt: kormánytisztviselők), a Munka Törvénykönyve (a továbbiakban: Mt.) hatálya alá tartozók jogviszony létesítésével és megszüntetésével kapcsolatos és egyéb jogkörök

Az e függelék egyéb pontjaiban meghatározott esetek kivételével, illetve eltérő rendelkezés hiányában:
a) kinevezés, kinevezés módosítása, felmentés, munkaszerződések megkötése, módosítása, felmondása,
b) áthelyezéshez hozzájárulás, a munkavégzés alóli felmentés engedélyezése, összeférhetetlenség megállapítása,
c) szabadidő-átalány megállapítása, fegyelmi jogkör gyakorlása,
d) kinevezés vezetői munkakörbe, vezető felmentése,
e) helyettesítési díj megállapítása,
f) képzettségi pótlék megállapítása,
g) nem alanyi jogon járó idegennyelv-tudási pótlék megállapítása,
h) egyéb, nem nevesített munkáltatói jogkörök gyakorlása

a)–c)
államtitkár, közigazgatási államtitkár tekintetében véleményezés kinevezés, felmentés során

a)–d)
helyettes államtitkár esetén javaslattétel a kinevezésre, felmentésre, valamint az összeférhetetlenség megállapítására

a)–e) és h)
Miniszteri és Parlamenti Államtitkári Kabinetet főosztályvezetőként vezető kabinetfőnök (és helyettese) tekintetében

miniszteri főtanácsadói, miniszteri tanácsadói munkakört politikai főtanácsadóként, politikai tanácsadóként betöltők esetében

a)-c)
az oktatási jogok biztosa és a jogvédelmi biztos tekintetében

a)–e) és h)
a minisztérium állományába tartozó kormánytisztviselők, munkavállalók tekintetében

a kabinettel nem rendelkező államtitkár titkárságát vezető főosztályvezető (és helyettese) tekintetében, ide nem értve a szakmai irányítását

b)-c) és h)
helyettes államtitkár tekintetében, kivéve az összeférhetetlenség megállapítását

f)
a minisztérium állományába tartozó kormánytisztviselők tekintetében

g)
a kinevezési jogkörébe tartozó kormánytisztviselők tekintetében

előzetes jóváhagyás az államtitkár és a kabinetfőnök kinevezési jogkörébe tartozó kormánytisztviselők tekintetében

d)-h)
az oktatási jogok biztosa és a jogvédelmi biztos tekintetében

a)-d) és h)
kabinetfőnöke tekintetében

a)–c) és h)
politikai főtanácsadói, politikai tanácsadói munkakört az államtitkári kabinetben betöltők esetében

d)
az államtitkári kabinet állományába tartozó kormánytisztviselők tekintetében

e)-f)
javaslattétel

g)
kinevezési jogkörébe tartozó kormánytisztviselők tekintetében, előzetes közigazgatási államtitkári jóváhagyással

h)
a kabinettel nem rendelkező államtitkár titkárságát vezető főosztályvezető (és helyettese) tevékenységét irányítja

a)–c) és h)
a kabinet állományába tartozó kormánytisztviselők tekintetében

a miniszter, illetve az államtitkár titkárságát vezető osztályvezető tekintetében

e)-f)
javaslattétel

g)
kinevezési jogkörébe tartozó kormánytisztviselők tekintetében, előzetes közigazgatási államtitkári jóváhagyással

a)–c) és h)
javaslattétel az irányítása alá tartozó szervezeti egységek kormánytisztviselői, ügykezelői, munkavállalói tekintetében

e)-f)
javaslattétel

a)–d)
javaslattétel az általa vezetett szervezeti egység kormánytisztviselői, ügykezelői, munkavállalói tekintetében

e)-f)
javaslattétel

h)
az általa vezetett szervezeti egység kormánytisztviselői, ügykezelői, munkavállalói tekintetében


2. Az SzMSz 7. függelék
a) „II. A miniszter irányítása, felügyelete alá tartozó intézmények vezetői (a középirányító szerv közreműködésével irányított intézmények kivételével)” részében foglalt táblázat 1. pontjában az „az Országos Egészségbiztosítási Pénztár (OEP)” szövegrész helyébe az „a Nemzeti Egészségbiztosítási Alapkezelő (NEAK) szöveg,
b) „II. A miniszter irányítása, felügyelete alá tartozó intézmények vezetői (a középirányító szerv közreműködésével irányított intézmények kivételével)” részében foglalt táblázat 1. pontjában, 2. pont c) alpontjában az „az OEP” szövegrész helyébe az „a NEAK” szöveg
lép.

3. Hatályát veszti az SzMSz 7. függelék
a) „II. A miniszter irányítása, felügyelete alá tartozó intézmények vezetői (a középirányító szerv közreműködésével irányított intézmények kivételével)” részében foglalt táblázat 1. pontjában az „a Nemzeti Kulturális Alap (NKA) Igazgatóságának igazgatója tekintetében” szövegrész,
b) „II. A miniszter irányítása, felügyelete alá tartozó intézmények vezetői (a középirányító szerv közreműködésével irányított intézmények kivételével)” részében foglalt táblázat 2. pont b) alpontjában, 3. pontjában, 4. pontjában, 5. pontjában az „az NKA Igazgatóságának igazgatója tekintetében” szövegrész.
1

Az utasítás a 2010: CXXX. törvény 12. § (3) bekezdése alapján hatályát vesztette 2017. január 2. napjával.

  • Másolás a vágólapra
  • Nyomtatás
  • Hatályos
  • Már nem hatályos
  • Még nem hatályos
  • Módosulni fog
  • Időállapotok
  • Adott napon hatályos
  • Közlönyállapot
  • Indokolás
Jelmagyarázat Lap tetejére