• Tartalom

25/2016. (VIII. 31.) MvM utasítás

25/2016. (VIII. 31.) MvM utasítás

a Központi Statisztikai Hivatal Szervezeti és Működési Szabályzatáról1

2016.09.02.

A központi államigazgatási szervekről, valamint a Kormány tagjai és az államtitkárok jogállásáról szóló 2010. évi XLIII. törvény 71. § (1) bekezdésében meghatározott hatáskörömben eljárva – tekintettel a jogalkotásról szóló 2010. évi CXXX. törvény 23. § (4) bekezdés c) pontjára – a következő utasítást adom ki:

1. § A Központi Statisztikai Hivatal Szervezeti és Működési Szabályzatát (a továbbiakban: SzMSz) az 1. mellékletben foglaltak szerint határozom meg.

2. § Ez az utasítás 2016. szeptember 1-jén lép hatályba.

3. §2

1. melléklet a 25/2016. (VIII. 31.) MvM utasításhoz

A Központi Statisztikai Hivatal Szervezeti és Működési Szabályzata
ÁLTALÁNOS RENDELKEZÉSEK
A KSH alapadatai
1. § (1) A Központi Statisztikai Hivatal (a továbbiakban: KSH) központi költségvetési szerv.
(2) A KSH alapadatai a következők:
a) megnevezése: Központi Statisztikai Hivatal;
b) rövidítése: KSH;
c) angol megnevezése: Hungarian Central Statistical Office (HCSO);
d) francia megnevezése: Bureau Central de la Statistique de Hongrie (BCSH);
e) német megnevezése: Ungarisches Statistisches Zentralamt (USZ);
f) székhelye: 1024 Budapest, Keleti Károly u. 5–7.;
g) alapítás dátuma: 1874. július 23.;
h) létrehozásáról rendelkező jogszabály: az országos statisztika ügyének szervezéséről szóló 1874. évi XXV. törvény-czikk;
i) alapító okiratának száma, kelte: a Magyar Köztársaság Miniszterelnöke által, IX-9/KIM/157/51/2010. szám alatt kiadott és 2010. október 29-től hatályos alapító okirat;
j) azonosító számjelei:
ja) a számlaszáma: MÁK (Magyar Államkincstár) 10032000-01456363-00000000,
jb) adószáma: 15302724-2-41 (a KSH ÁFA körbe tartozó adóalany),
jc) tevékenységi körének statisztikai besorolása: 8411 Általános közigazgatás,
jd) statisztikai számjele: 15302724-8411-311-01,
je) törzskönyvi nyilvántartási száma: 302722 (PIR-törzsszám);
k) szakmai alaptevékenységének kormányzati funkciókódja: 013210 Átfogó tervezési és statisztikai szolgáltatások.
A KSH jogállása, feladata és hatásköre, valamint működésének keretei
2. § (1) A KSH a központi államigazgatási szervekről, valamint a Kormány tagjai és az államtitkárok jogállásáról szóló 2010. évi XLIII. törvény szerinti kormányhivatal, amelynek felügyeletét a Miniszterelnökséget vezető miniszter látja el.
(2) A KSH vezetője az elnök, akinek a munkáját elnökhelyettes segíti.
(3) A központi költségvetés XXXI. (Központi Statisztikai Hivatal) fejezetének irányítási jogköreit a KSH elnöke gyakorolja.
3. § (1) A KSH feladatait és hatáskörét a statisztikáról szóló 1993. évi XLVI. törvény (Stt.) és a statisztikáról szóló 1993. évi XLVI. törvény végrehajtásáról szóló 170/1993. (XII. 3.) Korm. rendelet, valamint a KSH alapító okirata és az európai statisztikákról szóló 223/2009/EK rendelet határozza meg.
(2) A KSH mint nemzeti statisztikai hivatal célja, hogy statisztikai információk nyilvánosságra hozatalával valósághű, tárgyilagos képet adjon a társadalom, a gazdaság, a környezet állapotáról és annak változásairól, az állami szervek, önkormányzatok, a gazdasági szervezetek – beleértve a pénzügyi piacokat –, a civil szervezetek, a tudományos tevékenységet végzők, a közvélemény, a média szereplői, valamint a nemzetközi szervezetek, különösen az Európai Unió intézményei számára.
(3) A KSH vállalkozói tevékenységet nem folytat.
A KSH szervezete
4. § (1) A KSH önálló szervezeti egységei a főosztályok.
(2) Nem önálló szervezeti egység az osztály.
(3) Az Ellenőrzési osztály önálló osztályként működik.
(4) Az elnök és az elnökhelyettes munkáját titkárság segíti.
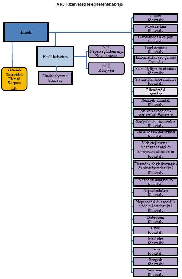
5. § (1) A KSH szervezeti felépítésének ábráját az 1. függelék tartalmazza.
(2) A KSH szervezeti egységeinek feladatait a 2. függelék tartalmazza.
(3) A vagyonnyilatkozat-tételi kötelezettséggel járó munkaköröket a 3. függelék tartalmazza.
(4) A vezetőket megillető munkáltatói jogok gyakorlásának rendjét – ide értve az átruházott munkáltatói jogokat is – a KSH Közszolgálati Szabályzata (a továbbiakban: KSZ) tartalmazza.
6. § (1) A KSH irányítása alatt álló intézmények:
a) a KSH Könyvtár (alapítva: 1867, hatályos alapító okirata: KSH elnökének 2014. július 8. napján aláírt alapító okirata), valamint
b) a KSH Népességtudományi Kutató Intézet [alapítva: 1963, hatályos alapító okirata: a KSH elnökének a 2/2009. KSH határozattal módosított 22/1999. (SK 2.) KSH határozata].
(2) A KSH Könyvtár irányító szerve a KSH, a KSH Könyvtár feletti szakmai irányítási jogkört a KSH elnökhelyettese látja el.
(3) A KSH Népességtudományi Kutató Intézet irányító szerve a KSH, a KSH Népességtudományi Kutató Intézet feletti szakmai irányítási jogkört a KSH elnökhelyettese látja el.
7. § A KSH elnöke a Magyar Állam nevében tulajdonosi jogokat gyakorol a Statek Statisztikai Elemző Központ Korlátolt Felelősségű Társaságban (a továbbiakban: Statek Kft.).
A KSH VEZETÉSE
8. § A KSH vezetői:
a) elnök,
b) elnökhelyettes,
c) főosztályvezető,
d) főosztályvezető-helyettes,
e) osztályvezető.
9. § A KSH vezetője
a) felelős a KSH hosszú távú célkitűzéseiben és munkaprogramjában megfogalmazott célok, feladatok magas színvonalú megvalósításáért,
b) felelős a KSH feladatait érintő egyéb tervek kialakításáért, aktualizálásáért, módosításáért és végrehajtásáért,
c) felelős az Országos Statisztikai Adatgyűjtési Program (a továbbiakban: OSAP) és a KSH éves munkaprogramjának megtervezéséért, összeállításáért, illetve megvalósításáért,
d) feladatát a KSH tevékenységéhez kapcsolódó, az SzMSz-ben meghatározott munkamegosztáshoz igazodva köteles ellátni,
e) tevékenysége során betartja és érvényre juttatja a jogszabályok, illetve a KSH szabályzatainak rendelkezéseit,
f) a munkáltatói jogkörét a jogszabályokban, valamint a KSZ-ben foglaltaknak megfelelően gyakorolja,
g) a közvetlen alárendeltségébe tartozó szervezeti egységeknél érvényre juttatja a KSH humánpolitikai céljait,
h) munkáját az ENSZ Közgyűlésének a Hivatalos Statisztika Alapelveiről szóló határozatában, valamint az Európai Statisztika Gyakorlati Kódexében foglaltak szem előtt tartásával végzi, amelynek főbb elemei a következők:
ha) szakmai függetlenség,
hb) minőség iránti elkötelezettség,
hc) pártatlanság és objektivitás,
hd) adatvédelmi szabályok betartása,
he) adatszolgáltatói terhek csökkentése,
hf) hatékony erőforrás-gazdálkodás.
Az elnök
10. § (1) A KSH elnöke
a) meghatározza a KSH általános célkitűzéseit, jóváhagyja a KSH éves munkaprogramját, kiemelt céljait és az egyes programokhoz tartozó erőforrásokat,
b) kialakítja a hivatalos statisztikai szolgálat koordinációjának kereteit és eljárási rendjét,
c) felelős az OSAP jóváhagyásra történő benyújtásáért,
d) jóváhagyja a KSH éves költségvetési és zárszámadási javaslatát,
e) a fejezetet irányító szerv vezetőjeként gyakorolja és ellátja a jogszabályban részére meghatározott hatásköröket és feladatokat,
f) előkészíti és a KSH felügyeletét ellátó miniszterhez jóváhagyásra előterjeszti az SzMSz-t,
g) jóváhagyja az önálló szervezeti egységek ügyrendjét, az SzMSz keretein belül a KSH osztálystruktúráját,
h) kiadja a KSH stratégiai dokumentumait, a működését szabályozó közjogi szervezetszabályozó eszközöket,
i) gondoskodik a belső ellenőrzés kialakításáról, működtetéséről és függetlenségének biztosításáról,
j) gyakorolja a minősített adat védelméről szóló törvényben foglalt minősítési jogkört,
k) megbízza a KSH folyóiratainak a főszerkesztőit,
l) megbízza a KSH Népességtudományi Kutató Intézet vezetőjét, helyettesét,
m) megbízza a KSH Könyvtár vezetőjét, helyettesét,
n) irányítja az elektronikus információs rendszer biztonságáért felelős személy (informatikai biztonsági felelős), az adatvédelmi felelős, a biztonsági vezető, az integritás tanácsadó és az elnöki tanácsadó(k) munkáját,
o) ellátja a jogszabályban vagy belső szabályzatban meghatározott, munkáltatói jogkörébe tartozó feladatokat,
p) ellátja a közvetlen tulajdonosi joggyakorlása alá tartozó Statek Kft.-vel kapcsolatos feladatokat,
q) ellátja a jogszabály vagy más közjogi szervezetszabályozó eszköz által feladat- és hatáskörébe utalt egyéb feladatokat.
(2) A KSH elnöke irányítja az elnökhelyettes és az önálló szervezeti egységek tevékenységét.
(3) Az elnököt akadályoztatása vagy távolléte esetén jogszabály vagy az SzMSz eltérő rendelkezése hiányában – az elnök utasításai szerint eljárva – az elnökhelyettes, illetve az elnök által kijelölt személy helyettesíti.
Az elnökhelyettes
11. § (1) Az elnökhelyettes
a) az SzMSz-ben meghatározottak szerint helyettesíti az elnököt,
b) felelős a KSH tudományos és felsőoktatási kapcsolatainak szervezéséért és fejlesztéséért,
c) ellátja a KSH Könyvtár szakmai irányítását,
d) ellátja a KSH Népességtudományi Kutató Intézet szakmai irányítását,
e) részt vesz a KSH-t érintő jogszabálytervezetek véleményezésében, a KSH feladatkörébe tartozó külső és belső szabályozási feladatok ellátásában,
f) munkacsoportot hozhat létre, valamint az elnök kijelölése alapján projektvezetői, munkacsoport vezetői feladatokat lát el.
(2) Az elnökhelyettes képviseli a KSH-t az elnök által meghatározott nemzetközi és hazai szakmai testületekben, rendezvényeken, értekezleteken.
(3) Az elnökhelyettes tevékenységéről rendszeresen beszámol az elnöknek.
(4) Az elnökhelyettes munkáját Titkárság segíti.
Az elnöki, elnökhelyettesi titkárság
12. § (1) Az elnök, elnökhelyettes hatáskörébe tartozó feladatok adminisztratív és koordinációs előkészítését, e vezetők hatáskörébe tartozó feladatok folyamatos ellátását és a vezető rendelkezéseinek az irányítása alá tartozó szervezeti egységek vezetőjéhez történő továbbítását és nyilvántartását titkárság biztosítja. Az elnöki, elnökhelyettesi titkárság ellátja továbbá a 2. függelékben meghatározott feladatokat.
(2) Az elnöki titkárság vezetőjének tevékenységét az Elnöki főosztály vezetője, az elnökhelyettesi titkárság vezetőjének tevékenységét az elnökhelyettes irányítja.
(3) A titkárság a titkárságvezető által elkészített és a titkárságvezetőt irányító vezető által jóváhagyott ügyrend szerint működik. Az ügyrendben kell meghatározni a titkárságvezető helyettesítésének rendjét.
A KSH SZERVEZETI EGYSÉGEI
Az önálló szervezeti egység
13. § (1) Az önálló szervezeti egység (beleértve az önálló osztályt) ellátja az SzMSz-ben meghatározott, valamint a KSH elnöke által meghatározott feladatokat.
(2) Az önálló szervezeti egységen belül működő osztályok feladatkörét az önálló szervezeti egység ügyrendje határozza meg.
14. § (1) Az önálló szervezeti egység vezetője a jogszabályoknak, a belső szabályozásnak és a szakmai követelményeknek megfelelően – az elnöktől kapott utasítás és iránymutatás szerint – vezeti az önálló szervezeti egység munkáját, és felelős az önálló szervezeti egység feladatainak ellátásáért, valamint a KSH egészét érintő hatékony erőforrás-gazdálkodás szem előtt tartásával a rábízott erőforrások hatékony felhasználásáért.
(2) Az önálló szervezeti egység vezetője – az (1) bekezdésben meghatározottakkal összefüggésben – elkészíti az önálló szervezeti egység ügyrendjét és annak mellékleteként a munkaköri leírásokat, és azokat felterjeszti az elnöknek jóváhagyásra. Az elfogadott ügyrend tartalmát szükség szerint, de legalább évente felülvizsgálja.
(3) Az önálló szervezeti egység vezetője
a) vezeti a szervezeti egységet,
b) közvetíti és végrehajtja az elnök döntéseit a vezetése alá tartozó szervezeti egység tekintetében,
c) az irányítása alá tartozó munkatársak tekintetében utasításadási jogkört gyakorol, határidőket tűz ki, szükség esetén belső eljárási rendet alakít ki,
d) felelős az önálló szervezeti egység tekintetében a munkaszervezésért és a munkarend betartásáért, valamint az erőforrások hatékony felhasználásáért,
e) gondoskodik az önálló szervezeti egység munkatársai szakmai ismereteinek szintentartásáról és fejlesztéséről, a munkatársak képzési, illetve készségfejlesztési tervének elkészítéséről,
f) gondoskodik a feladatok ellátásához szükséges információk átadásáról, a folyamatos munkavégzés szakmai feltételeinek megteremtéséről,
g) felelős az önálló szervezeti egység feladatkörébe tartozó statisztikai adatok minőségének biztosításáért,
h) közreműködik a szakterületet érintő felhasználói igények kielégítésében és az adatszolgáltatókkal való kapcsolattartásban,
i) irányítási jogköre keretében megszervezi és működteti a vezetése alá tartozó szervezeti egység és a KSH más szervezeti egységei közötti együttműködést,
j) felelős a hivatalos statisztikai szolgálat koordinációja keretében az önálló szervezeti egység feladatkörét érintő kérdésekben a szükséges egyeztetések lebonyolításáért,
k) felelős az egyes minisztériumoknak és más központi államigazgatási szerveknek az önálló szervezeti egység feladatkörét érintő előterjesztései és jogszabályai szakmai tervezeteinek véleményezéséért,
l) felelős a pályázati programok koordinációjáért felelős szervezeti egységgel együttműködve a szakterületét érintő hazai és nemzetközi projektek sikeres megvalósításáért,
m) felelős a szervezeti egység iratkezelési előírásoknak megfelelő működéséért, összhangban a KSH iratkezelési szabályzatával,
n) döntései tekintetében beszámolási kötelezettsége van az elnök felé,
o) ellenőrzi az osztályvezetőknek a munkák szervezésére, a munkarend betartására vonatkozó feladatai végrehajtását.
15. § Az önálló szervezeti egység
a) feladataihoz kapcsolódóan együttműködik a Hivatalos Statisztikai Szolgálat szerveivel, valamint a hazai és nemzetközi szervezetekkel, tudományos műhelyekkel,
b) elősegíti az Európai Statisztika Gyakorlati Kódexben lefektetett elvek érvényesülését a KSH-ban, valamint a Hivatalos Statisztikai Szolgálatban.
16. § A Gazdálkodási és jogi főosztály vezetője a KSH gazdasági vezetője.
17. § Az önálló szervezeti egység vezetőjének helyettese
a) az önálló szervezeti egység ügyrendjében meghatározottak, valamint az önálló szervezeti egység vezetőjének utasítása szerint helyettesíti az önálló szervezeti egység vezetőjét,
b) az általa vezetett osztály – ha van ilyen – tekintetében ellátja az osztályvezetői feladatokat.
18. § (1) Az osztályvezető az önálló szervezeti egység ügyrendje, valamint az önálló szervezeti egység vezetőjének az utasítása szerint irányítja és ellenőrzi a vezetése alatt álló osztály munkáját. Az osztályvezető felel az osztály feladatainak teljesítéséért.
(2) Az osztályvezető:
a) felelős a főosztály hatáskörébe tartozó hivatali programok osztály szintű megtervezéséért, koordinálásáért és megvalósításáért,
b) vezeti osztályát és megszervezi annak munkáját,
c) a szakmai feladatok hatékony ellátása érdekében megszervezi és koordinálja az osztály mint munkaszervezet tevékenységét, közvetíti a munkával kapcsolatos információkat,
d) felelős az osztályon belül a munkaszervezésért és a munkarend betartásáért, valamint az erőforrások hatékony felhasználásáért,
e) figyelemmel kíséri és értékeli az osztály munkatársainak szakmai tevékenységét,
f) döntései tekintetében beszámolási kötelezettsége van a főosztályvezető felé,
g) aláírási jogosultságát a munkaköri leírásában foglaltak szerint gyakorolja.
A KSH munkatársaira vonatkozó általános szabályok
19. § A KSH munkatársainak munkavégzéssel kapcsolatos jogait és kötelezettségeit a közszolgálati tisztviselőkre vonatkozó jogszabály és a Munka Törvénykönyvéről szóló jogszabály tartalmazza.
20. § (1) A KSH munkatársa munkáját az ENSZ Közgyűlésének a Hivatalos Statisztika Alapelveiről szóló határozatában, valamint az Európai Statisztika Gyakorlati Kódexében foglaltak szem előtt tartásával végzi.
(2) A KSH munkatársa
a) feladatát közvetlen felettes vezetője irányítása alatt látja el, ha nem közvetlen felettes vezető ad utasítást a KSH munkatársának, a KSH munkatársa köteles erről a közvetlen felettes vezetőt haladéktalanul tájékoztatni,
b) feladatait a jogszabályok, a KSH szabályzatai által meghatározott módon és a munkaköri leírásában rögzítettek szerint, a felettesétől kapott utasítások, útmutatások alapján, a határidők betartásával köteles végrehajtani,
c) gondoskodik a KSH feladat- és hatáskörébe tartozó ügyek érdemi döntésre való előkészítéséről, valamint a döntéseknek vezető utasítása szerinti végrehajtásáról,
d) köteles a szakmai tudását és ismereteit a munkakörhöz szükséges követelményekhez igazodó szinten tartani, illetve fejleszteni, a jogszabályokban vagy a munkáltató által előírt képesítést megszerezni,
e) jogszabályban meghatározott kivétellel, köteles megőrizni a KSH működésével kapcsolatban tudomására jutott információkat,
f) köteles kerülni minden olyan tevékenységet, ami a KSH hátrányos megítéléséhez vezethet, vagy egyéb módon a KSH érdekeit kedvezőtlenül érintheti,
g) közvetlen felettese kijelölése alapján köteles helyettesíteni munkatársát,
h) felelős a hivatali vagyon védelméért, a rendelkezésére bocsátott pénzügyi, valamint egyéb eszközök rendeltetésszerű kezeléséért, megőrzéséért és felhasználásáért,
i) tevékenységéért fegyelmi és a vonatkozó jogszabályok, valamint a KSZ előírásai szerint – a munkajog keretei között – anyagi felelősséggel tartozik,
j) jogosult az információra a KSH, és ezen belül a szervezeti egységek stratégiai céljairól, célkitűzéseiről, a KSH munkatársait érintő döntésekről,
k) jogosult szakmai kérdésekben kezdeményezésre, javaslattételre, véleménynyilvánításra,
l) jogosult a munkavégzés feltételeinek javítására irányuló javaslattételre, véleménynyilvánításra a munkahelyével, munkafolyamatokkal kapcsolatos kérdésekben,
m) jogosult megismerni a személyére vonatkozó, a KSH-nál nyilvántartott adatokat, dokumentumokat,
n) részt vesz a KSH elnöke által elrendelt csoportos munkavégzésben (projekt).
A DÖNTÉS-ELŐKÉSZÍTŐ, TÁJÉKOZTATÁSI, SZAKMAI FÓRUMOK
Elnöki értekezlet
21. § (1) Az elnöki értekezlet a stratégiai és egyéb vezetői döntések előkészítésének fóruma. Az elnöki értekezlet állandó tagja az elnök és az elnökhelyettes. Az elnöki értekezleten állandó meghívottként vesz részt az Elnöki főosztály, a Gazdálkodási és jogi főosztály, a Módszertani főosztály, a Személyügyi és oktatási főosztály, az Informatikai szolgáltató főosztály, valamint a Tájékoztatási főosztály vezetője.
(2) Az elnöki értekezlet szükség szerint, az elnök által meghatározott rendben ülésezik.
(3) Az ülés napirendjét az elnök határozza meg.
Vezetői kollégium
22. § (1) A vezetői kollégium az elnök, az elnökhelyettes, az önálló szervezeti egységek vezetői, valamint a KSH Népességtudományi Kutató Intézet igazgatója és a KSH Könyvtár főigazgatója közötti közvetlen információcserét biztosító konzultatív, kommunikációs, illetve döntés-előkészítő fórum.
(2) A vezetői kollégium szükség szerint, de évente legalább három alkalommal ülésezik.
(3) A vezetői kollégiumot az elnök hívja össze, az ülés napirendjét az elnök határozza meg.
Szakmai kollégium
23. § (1) A szakmai kollégium egy-egy jelentősebb, több szakterületet érintő, szakmai kérdések megvitatását szolgáló, az adott szakterület illetékes szervezeti egységei által delegált tagok folyamatos vagy ad hoc jelleggel működő, javaslattevő, döntés-előkészítő testülete.
(2) Szakmai kollégiumot az elnök hoz létre és kijelöli annak vezetőjét.
(3) A szakmai kollégium szükség szerint, de évente legalább három alkalommal ülésezik.
(4) Az ülést a szakmai kollégium vezetője hívja össze. Az ülés napirendjét a szakmai kollégium vezetője határozza meg.
Munkacsoport
24. § (1) Az elnök, illetve az elnökhelyettes meghatározott feladat elvégzésére vagy valamely feladathoz kapcsolódóan véleményező, javaslattevő, döntés-előkészítő, illetve ellenőrző feladatok ellátására munkacsoportot hozhat létre.
(2) A munkacsoport az elnök (elnökhelyettes) előírásai szerint végzi tevékenységét, létrehozásakor konkrétan meg kell határozni a munkacsoport tevékenységének kereteit, vezetőjét, tagjait és időtartamát.
Vezetői értekezlet
25. § Az önálló szervezeti egység vezetője az irányítása alá tartozó szervezeti egység érintett munkatársai részére az elnöki értekezletet követően, továbbá szükség szerint, de legalább hetente vezetői értekezletet tart. A vezetői értekezlet rendjének egyéb szabályait az önálló szervezeti egység ügyrendje rögzíti.
Adatvédelmi Bizottság
26. § (1) Az Adatvédelmi Bizottság felügyeli, szervezi, összehangolja és figyelemmel kíséri az adatvédelmi szabályok érvényesülését a KSH tevékenysége során, így a közérdekű adatok nyilvánosságának biztosítását és az egyedi adatok védelmét.
(2) Az Adatvédelmi Bizottság öttagú testület, amelynek elnökét és tagjait a KSH elnöke bízza meg.
(3) Az Adatvédelmi Bizottság tevékenységéről éves jelentést készít a KSH elnöke számára.
(4) Az Adatvédelmi Bizottság elnöke a testületbe állandó szakértőket kérhet fel.
A KSH MŰKÖDÉSÉVEL KAPCSOLATOS EGYES RENDELKEZÉSEK
Kiadmányozás
27. § (1) A kiadmányozási jog az érdemi döntés aláírására ad felhatalmazást.
(2) Az elnök kiadmányozza
a) a KSH felügyeletét ellátó miniszterhez benyújtandó kormány-előterjesztést, miniszteri rendelet kiadására irányuló előterjesztést,
b) a kormányzati döntés-előkészítés (közigazgatási egyeztetés) során készült hivatali véleményt,
c) a KSH működését szabályozó közjogi szervezetszabályozó eszközt (belső szabályzatot),
d) a köztársasági elnöknek, az Országgyűlés tisztségviselőinek, az Alkotmánybíróság elnökének és tagjainak, a Kúria elnökének, az Országos Bírósági Hivatal elnökének, a legfőbb ügyésznek, az Állami Számvevőszék elnökének, az alapvető jogok biztosának, a Magyar Nemzeti Bank elnökének, a központi államigazgatási szervek (minisztériumok, autonóm államigazgatási szervek, önálló szabályozó szervek, kormányhivatalok, központi hivatalok), valamint egyéb közigazgatási szervek vezetőjének címzett ügyiratot,
e) az országgyűlési képviselő írásbeli megkeresésére adott választ,
f) a tulajdonosi joggyakorlásába tartozó társasággal kapcsolatos tulajdonosi határozatokat, valamint
g) a jogszabály által az elnök hatáskörébe utalt és át nem ruházott ügyben hozott döntést, ügyiratot.
(3) Az elnök távolléte és akadályoztatása esetén – a (2) bekezdés c) és f) pontja szerinti ügyek kivételével – helyettesítés keretében az elnökhelyettes, illetve az elnök által kijelölt személy kiadmányoz.
(4) Belső szabályzatban (közjogi szervezetszabályozó eszközben), illetve az elnök által meghatározott ügyekben a (2) bekezdésben meghatározott iratokat az elnökhelyettes, illetve a gazdasági vezető egyetértése mellett kell felterjeszteni az elnökhöz.
(5) Az elnökhelyettes átruházott feladat- és hatáskörében kiadmányozza a külső szervezetek vezetőinek, valamint a KSH egyéb partnereinek címzett azon ügyekben keletkezett ügyiratokat, amelyek kiadmányozását az elnök állandó vagy eseti jelleggel átruházta.
(6) Az önálló szervezeti egység vezetője kiadmányoz minden, a KSH vezetőinek kiadmányozási jogkörébe nem tartozó iratot.
(7) Az önálló szervezeti egységen belüli kiadmányozás rendjét az önálló szervezeti egység ügyrendje tartalmazza.
(8) A KSH perbeli képviseletét az elnök előzetes jóváhagyásával a Gazdálkodási és jogi főosztály vezetője által kijelölt jogtanácsos vagy az elnök előzetes jóváhagyásával megbízott ügyvéd látja el. A per tárgya szerint érintett szakterület felelőse köteles a szükséges szakmai segítséget, írásbeli tájékoztatást a perbeli képviseletet ellátó személy részére megadni. A peres eljárásban felmerülő nyilatkozattételi kötelezettség és jogosultság, valamint a bírósági beadványok kiadmányozása a Gazdálkodási és jogi főosztály vezetőjének előzetes jóváhagyása mellett a perbeli képviseletet ellátó személyt illetik. A képviseletre kijelölt személy peren kívüli és perbeli egyezséget csak a gazdasági vezető pénzügyi ellenjegyzésével, az elnök előzetes írásbeli engedélye alapján köthet.
28. § Az önálló szervezeti egység vezetője az őt irányító elnök által átruházott jogkörben, illetve saját hatáskörében eljárva kiadmányozza a minisztériumok, egyéb állami szervek azonos, illetve hasonló jogállású vagy besorolású vezetőinek címzett ügyiratokat.
A munkavégzés általános szabályai, szolgálati út
29. § (1) A KSH valamennyi vezetője és munkatársa köteles a KSH által elvégzendő feladatok végrehajtásában a 36. §-ban foglaltak szerint együttműködni.
(2) Az önálló szervezeti egység munkatársa részére utasítást – az SzMSz-ben meghatározottak kivételével – kizárólag az elnök, illetve a felettes vezető adhat. A közvetlenül kapott utasítás végrehajtását a szolgálati út megtartásával kell teljesíteni. Halaszthatatlanul sürgős ügyekben az intézkedésben távolléte miatt akadályozott felettes vezető egyetértését telefonon vagy elektronikus úton kell beszerezni. Ennek megtörténtét, vagy ha erre sincs lehetőség, ezt a körülményt az ügyiraton fel kell tüntetni, és az ügyiratot haladéktalanul a következő felettes vezetőhöz kell eljuttatni.
(3) Ha a feladatellátás több szervezeti egység feladatkörét érinti, az elnök írásban szabályozhatja az eljárásrendet, és ebben az egyik szervezeti egység vezetőjét megjelölheti a feladat ellátásának szakmai felelőseként, aki közvetlenül is utasítási joggal rendelkezhet a közreműködő főosztályok szakmai tevékenységét érintően.
A hivatali egyeztetés rendje
30. § (1) A KSH által kötendő együttműködési, szakmai és egyéb megállapodások (a továbbiakban: megállapodások) előkészítéséért az elnökhelyettes, illetve az elnök által kijelölt személy felelős. A megállapodások szakmai tartalmának kialakítása, a partnerrel (partnerekkel) történő egyeztetése – az elnökhelyettes, illetve a kijelölt személy irányításával – a tárgykör szerint érintett szervezeti egység(ek) vezetőinek feladata.
(2) A megállapodások végleges szövegének kialakításáért, jogszabályokkal való összhangjáért, ha a megállapodás pénzügyi ellentételezéssel jár, a megállapodás pénzügyi hatásának bemutatásáért a tárgykör szerint érintett szervezeti egység vezetője, a gazdálkodási szabályokkal való összhangjáért és a megállapodás aláírásra felterjesztéséért a Gazdálkodási és jogi főosztály vezetője felelős.
(3) A megállapodást az elnök írja alá, kivéve ha a megállapodás aláírásának jogát az elnökhelyettesre átruházta. A megállapodást aláírásra a Gazdálkodási és jogi főosztály vezetője útján kell felterjeszteni.
(4) A KSH és más szervek közötti együttműködési megállapodásokról a Gazdálkodási és jogi főosztály nyilvántartást vezet.
(5) Az (1)–(4) bekezdésben foglaltaktól eltérően a Hivatalos Statisztikai Szolgálat működésével, valamint a másodlagos adatforrások átvételével kapcsolatos megállapodások esetében a megállapodás kidolgozását, egyeztetésének folyamatát a Statisztikai koordinációs főosztály koordinálja a tárgykör szerint érintett szervezeti egység, valamint a Gazdálkodási és jogi főosztály együttműködésével. A megállapodások szakmai tartalmának kialakításáért, jogszabályokkal való összhangjáért, ha a megállapodás pénzügyi ellentételezéssel jár, a megállapodás pénzügyi hatásának bemutatásáért a tárgykör szerint érintett szervezeti egység vezetője, a gazdálkodási szabályokkal való összhangjáért a Gazdálkodási és jogi főosztály vezetője felelős.
(6) A megállapodásokat kiadmányozásra az elnök számára a Statisztikai koordinációs főosztály terjeszti fel, és nyilvántartást vezet a megkötött megállapodásokról.
31. § A kormányzati döntés-előkészítés (közigazgatási egyeztetés) során – külön eljárásrend szerint – a KSH egységes álláspontot alakít ki.
32. § (1) A KSH által kezdeményezett, a KSH felügyeletét ellátó miniszter által benyújtandó előterjesztés, miniszteri rendelet tervezetét a feladat- és hatáskör szerint illetékes szervezeti egység(ek) készíti(k) elő, a szakterület szerint illetékes más szervezeti egységek bevonásával.
(2) A tervezet szakmai megalapozottságáért, pénzügyi hatásának bemutatásáért, belső egyeztetéséért az előkészítésért felelős szervezeti egység(ek) vezetője (vezetői), a gazdálkodási szabályokkal való összhangjáért, valamint a más jogszabályokkal való rendszertani összhangért és a jogalkotás szakmai követelményeinek való megfelelésért a Gazdálkodási és jogi főosztály vezetője viseli a felelősséget.
(3) A tervezet közigazgatási egyeztetésének lebonyolítása, koordinálása, valamint a véglegesített tervezet kiadmányozásra történő előkészítése a Statisztikai koordinációs főosztály feladata.
33. § A KSH működését szabályozó közjogi szervezetszabályozó eszközök (belső szabályzatok) előkészítése a szabályozás tárgya szerinti feladatkörrel rendelkező szervezeti egység feladata. A Gazdálkodási és jogi főosztály vezetője a közjogi szervezetszabályozó eszközök egymással, valamint a jogszabályokkal való összhangjáért felel. A tervezetet a Gazdálkodási és jogi főosztály terjeszti fel a KSH elnökének aláírásra, ennek során ellenőrzi, hogy az előkészítésért felelős szervezeti egységek vezetői a tervezetet kézjegyükkel ellátták-e.
34. § Az elnök tájékoztatását szolgáló, állásfoglalását vagy jóváhagyását kérő feljegyzéseket és más iratokat, ha a feljegyzés vagy más irat gazdálkodási, jogi kérdéseket is érint, a felterjesztés előtt a Gazdálkodási és jogi főosztály vezetője részére is be kell mutatni (szignálás).
Európai uniós és nemzetközi ügyek intézésének rendje
35. § (1) Az Európai Unió intézményeivel, szerveivel (beleértve az Eurostat-ot), valamint a nemzetközi szervezetekkel történő kapcsolattartás, levelezés, együttműködés kizárólag a nemzetközi kapcsolatokért felelős szervezeti egység útján és szervezésében történik. Ez a rendelkezés vonatkozik azokra az esetekre is, ha bármely nemzetközi szervezet, külföldi szervezet vagy személy közvetlenül kezdeményezi a KSH vezetőjének vagy munkatársának külföldi vagy nemzetközi rendezvényen történő részvételét, illetve külföldi partner KSH-ba látogatását.
(2) Az (1) bekezdésben említett szervek, szervezetek által rendezett európai uniós programokon, nemzetközi statisztikai programokon és eseményeken a KSH-t az elnök vagy az általa kijelölt személy képviseli.
(3) A (2) bekezdés szerinti rendezvényeken – beleértve a Tanács tanácsi munkacsoportjainak üléseit – a képviselendő tárgyalási álláspontot a szakterület szerint felelős vezető készíti elő a nemzetközi kapcsolatokért felelős szervezeti egység bevonásával, az álláspontot az elnök hagyja jóvá.
(4) A külföldi kiküldetésről és a szakmai vonatkozású, külföldiekkel külföldön vagy belföldön folytatott érdemi tárgyalásról nyolc napon belül beszámolót kell készíteni, melynek – a szervezeti egység vezetője által szignált – példányát meg kell küldeni az Elnöki főosztály részére.
Együttműködési kötelezettség, csoportos munkavégzés (projekt)
36. § (1) A KSH valamennyi munkatársa köteles a hivatali feladatok végrehajtásában együttműködni. A munkavégzésük során tudomásukra jutott, de más szervezeti egység feladatkörébe tartozó tényt, adatot, tapasztalatot kötelesek haladéktalanul az érdekelt szervezeti egységhez továbbítani. Az önálló szervezeti egységek közötti együttműködés kialakításáért az önálló szervezeti egységek vezetői a felelősek. Az egyeztetésért, illetve azért, hogy a feladat ellátásában a többi érintett szervezeti egység álláspontja összehangoltan érvényesüljön, az a szervezeti egység felelős, amelynek a KSH SzMSz-e szerint az ügy intézése a feladatkörébe tartozik vagy akit erre az elnök kijelölt.
(2) Ha egy feladat megoldásában több szervezeti egység érintett, a feladat elvégzéséért az első helyen kijelölt szervezeti egység a felelős, amely egyúttal köteles gondoskodni az egyeztetés kezdeményezéséről annak érdekében, hogy a megoldásban a többi érdekelt szervezeti egység álláspontja összehangoltan érvényesüljön. Ehhez a közreműködő szervezeti egységek szakterületük szempontjait feltáró munkarészeket, észrevételeket, javaslatokat adnak. A nem érvényesített javaslatokról a javaslattevőt tájékoztatni kell. Véleményeltérés esetén a szervezeti egységeknek egymás között egyeztetniük kell, ennek eredménytelensége esetén a közös felettes vezető dönt.
37. § (1) Az elnök az összetett megközelítést és több szakterület szoros együttműködését igénylő feladat elvégzése érdekében a feladatkörükben érintett vezetők és tárgykör szerint illetékes ügyintézők hatékony együttműködésével megvalósuló csoportos munkavégzést (projekt) rendelhet el.
(2) A csoportos munkavégzés során a feladatkörükben érintett vezetőket és tárgykör szerint illetékes ügyintézőket a komplex feladat megfelelő határidőben történő elvégzése érdekében kiemelt együttműködési kötelezettség és felelősség terheli.
(3) A csoportos munkavégzés (projekt) elrendelésekor meg kell határozni a projekt tárgyát, vezetőjét, tagjait, együttműködésük kereteit, az elvárt eredményeket és a projekt időtartamát.
(4) A projekt ügyrendjét a projekt vezetője írásban állapítja meg. A projekt ügyrendjében – kizárólag a projekt végrehajtása tekintetében – a hivatali munkavégzéstől eltérő munkarend is kialakítható azzal, hogy a projekttag tevékenységéről közvetlen vezetőjének is köteles beszámolni. Az ügyrendet az elnök hagyja jóvá.
(5) Az Európai Unió (társ)finanszírozásában megvalósuló projektek esetében az (1)–(4) bekezdésekben foglaltakat a támogatási szerződés kötelező előírásainak figyelembevételével – a KSH pályázati programok koordinációjáért felelős szervezeti egységgel egyeztetve – kell alkalmazni.
(6) Az (5) bekezdésben foglalt esetben – ha a támogatási szerződés ezt előírja – a projekt ügyrendjének rögzítenie kell:
a) a projektszervezet felépítését,
b) a projektszervezetben szereplők alá- és fölérendeltségi viszonyát, felelősségét és hatáskörét,
c) a projektszervezet működésének szabályait,
d) a projektszervezeten belüli kommunikációs és beszámolási rendet,
e) a projekt vezetési és irányítási rendjét,
f) az előrehaladás, nyomon követés és akadálykezelés rendjét,
g) az elfogadási eljárást,
h) a projekt termékek meghatározását és azok leírását,
i) a minőségbiztosítás, minőség-ellenőrzés rendjét,
j) a projekt dokumentum-kezelési rendet,
k) a változáskezelés rendjét,
l) a kockázatkezelés rendjét,
m) a projekt döntéshozatali fórumait és azok működését,
n) a projekt tagjai munkaidő-elszámolásának módszerét,
o) a projektszervezet kapcsolatát, felelősségi viszonyait az egyéb szervezeti egységekkel és a projektben érdekelt más szervezetekkel.
A KSH képviselete
38. § (1) A KSH-t az elnök képviseli. Az elnök akadályoztatása esetén a képviselet rendjére az SzMSz-nek az elnök helyettesítésének rendjére irányadó rendelkezései az irányadók.
(2) A tárcaközi egyeztetéseken, a társhatóságokkal, az önkormányzatokkal, a társadalmi szervezetekkel, valamint egyéb partnerekkel való kapcsolatokban a KSH-t az elnök, illetve az elnök által kijelölt személy képviseli, az elnök által előzetesen jóváhagyott tárgyalási álláspont szerint. Az ily módon megbízott munkatárs az egyeztetés eredményéről írásban haladéktalanul beszámol az elnöknek.
(3) A KSH perbeli képviseletét az elnök előzetes jóváhagyásával a Gazdálkodási és jogi főosztály vezetője által kijelölt jogtanácsos vagy az elnök előzetes jóváhagyásával megbízott ügyvéd látja el. E körben utasítást a képviselet ellátására vonatkozóan a Gazdálkodási és jogi főosztály vezetőjének részére csak az elnök adhat.
A sajtó tájékoztatásával kapcsolatos eljárás
39. § (1) A sajtó tájékoztatását az érdekelt szervezeti egységek bevonásával a Tájékoztatási főosztály végzi. Az SzMSz eltérő rendelkezése hiányában a sajtó részére tájékoztatást az elnök és az elnökkel történt előzetes egyeztetés alapján az elnökhelyettes adhat.
(2) Az elnök indokolt esetben a szakterület szerint illetékes vezetőt vagy más kormánytisztviselőt is kijelölhet a sajtó tájékoztatása céljából.
(3) A sajtó részéről felmerülő, a KSH egészét érintő, valamint a KSH működési módjára, stratégiájára, közigazgatási és nemzetközi kapcsolataira irányuló kérdésekről a KSH nevében az elnök, távollétében az elnökhelyettes vagy az elnök által kijelölt vezető beosztású munkatárs jogosult nyilatkozni.
(4) Minden egyéb, a sajtó részéről történt megkereséssel kapcsolatos nyilatkozattételre a szervezeti egységek vezetői által kijelölt munkatársak jogosultak. A nyilatkozattételre jogosultak neveit a felhasználói kapcsolatokkal foglalkozó osztály részére kell bejelenteni.
(5) A KSH feladat- és hatáskörébe tartozó ügyekben interjút – az elnök eltérő döntése hiányában – csak a Tájékoztatási főosztály szervezésében lehet adni.
(6) A sajtó útján nyilvánosságra hozott közlemény kiadásáról a Tájékoztatási főosztály gondoskodik az elnök jóváhagyását követően.
(7) A sajtó-helyreigazítási jog gyakorlása érdekében a sajtóhoz címzett helyreigazító közleményt a felhasználói kapcsolatokkal foglalkozó osztály jelenteti meg, illetve küldi meg a szerkesztőségnek.
(8) A sajtó számára előkészített közleményben és a helyreigazítási kérelemben a számszaki vagy módszertani tévedések kiigazítása, a bizonyítható összefüggésekre, hamis vagy téves állításra való rámutatás a szakmailag illetékes szervezeti egység/egységek feladata. A helyreigazítási kérelem véglegesítését – a Gazdálkodási és jogi főosztállyal egyeztetve – a felhasználói kapcsolatokkal foglalkozó osztály végzi. A sajtó számára előkészített közleményt és a felhasználói kapcsolatokkal foglalkozó osztály vezetője által előterjesztett helyreigazítási kérelmet az elnök hagyja jóvá.
(9) Valamennyi szervezeti egység vezetője felel a szervezeti egység által kezelt adatok körében az adatvédelmi előírások, valamint a közérdekű adatok megismeréséhez való jog érvényesülésének biztosításáért.
Záró rendelkezések
40. § Az önálló szervezeti egység (beleértve az önálló osztályt és az elnöki, elnökhelyettesi titkárságot) vezetője jelen utasítás végrehajtására és a szervezeti egységek működésének meghatározására az SzMSz hatálybalépésétől számított 45 napon belül ügyrendet készít.

1. függelék

A KSH szervezeti felépítésének ábrája

2. függelék

A KSH szervezeti egységeinek feladatai
1. Elnöki főosztály
Az Elnöki főosztály feladatai:
1.1. támogatja az elnöki döntéshozatalt és feladatkiadást, ellátja az elnöki titkárság feladatait, ennek keretében
1.1.1. előkészíti az elnök programjait, szakmai egyeztetéseit, közszerepléseit, ellátja az ezekkel kapcsolatos koordinációt,
1.1.2. beszerzi, elkészíti a döntésekhez szükséges szakmai háttéranyagokat,
1.1.3. szervezi az ügyviteli teendőket;
1.2. szervezi, összehangolja és felügyeli az informatikai biztonsággal kapcsolatos feladatokat;
1.3. ellátja az elnök által közvetlenül irányított személyekkel és tevékenységekkel összefüggő koordinációs és adminisztratív feladatokat;
1.4. nyilvántartja a Statek Kft. részére kiadásra kerülő alapítói, tulajdonosi joggyakorlói határozatokat, valamint a tulajdonosi jogok gyakorlójának írásbeli utasításait, közreműködik azok előkészítésében;
1.5. az elnök utasításainak megfelelően gondoskodik szakértői, elemzői, tanácsadói, koordinációs feladatok ellátásáról;
1.6. részt vesz a KSH és a nemzetközi statisztikai szervezetek közötti együttműködés koordinálásában;
1.7. szervezi a KSH nemzetközi kapcsolatait a KSH szervezeti egységei nemzetközi tevékenységének összehangolásával, a hivatalos álláspontok kialakításával, jóváhagyatásával és képviseletének biztosításával;
1.8. ellátja az Európai Unió (társ)finanszírozásával megvalósuló projektekhez, a kiemelt nemzetközi projektekhez és a nemzetközi szakmai segítségnyújtási pályázatokhoz kapcsolódó feladatokat, ennek körében figyelemmel kíséri a megjelenő pályázati lehetőségeket, közreműködik a projektek előkészítésében, lebonyolításában, nyilvántartja a KSH projektjeit, azok dokumentumait;
1.9. közreműködik a KSH elnöke és elnökhelyettese nemzetközi kötelezettségeiből adódó feladatok végrehajtásában;
1.10. jóváhagyásra előkészíti a KSH éves nemzetközi utazási tervét;
1.11. szervezi a KSH-ban tartott nemzetközi rendezvényeket;
1.12. szervezi és koordinálja az Adatvédelmi Bizottság munkáját.
2. Módszertani főosztály
A Módszertani főosztály feladatai:
2.1. a reprezentatív megfigyelések mintavételi tervének kialakítása, a teljeskörűsítés és a hibaszámítás módszereinek kidolgozása, koordinálása;
2.2. alkalmazási rendszerek kialakításában való közreműködés;
2.3. módszertani standardok, ajánlások kidolgozása a hatékonyság, minőség, összehangoltság biztosítása érdekében;
2.4. statisztikai módszerek, matematikai statisztikai eszközök kialakítása, fejlesztése, alkalmazásuk és dokumentálásuk támogatása;
2.5. statisztikai módszertani elemzések készítése;
2.6. az idősorok elemzésével, szezonális kiigazítással kapcsolatos módszertani feladatok támogatása, koordinálása;
2.7. a felfedhetőség elleni védelemmel összefüggő statisztikai, módszertani problémák vizsgálata, adatvédelmi módszertani megoldások kialakítása és alkalmazása;
2.8. átfogó minőségbiztosítási keretrendszer elemeinek fejlesztésével, működtetésével kapcsolatos feladatok ellátása;
2.9. az általános metaadatok (adatforrások, fogalmak, nómenklatúrák, mutatók) alrendszereinek módszertani felügyelete, valamint a szakstatisztikák és regiszterek módszertani dokumentációjának tervezése, fejlesztése és karbantartásának koordinálása;
2.10. a gazdasági tevékenységek egységes ágazati osztályozási rendszere, a gazdasági szervezetek gazdálkodási forma szerinti osztályozása, a termékek és szolgáltatások osztályozási rendszere, az önálló vállalkozók tevékenységi jegyzékének fejlesztése, karbantartása, az alkalmazással kapcsolatos tanácsadás, módszertani segítségnyújtás az információszolgálatnak a besorolásokhoz;
2.11. a KSH által működtetett regiszterek koordinálása;
2.12. a másodlagos adatforrások, kiemelten az adminisztratív adatforrások statisztikai célú felhasználásának fejlesztése, koordinálása;
2.13. az adatfelvételeket végrehajtó összeírók kiválasztására, képzésére és ellenőrzésére szolgáló szakmai szabályok kidolgozása, fejlesztése és működtetése;
2.14. új adatgyűjtési technikákkal kapcsolatos módszertani fejlesztési feladatok ellátása, új adatgyűjtési technikák bevezetésének módszertani támogatása;
2.15. az adatszolgáltatói készség növelését célzó módszerek fejlesztése;
2.16. kérdőívtervezéssel és -fejlesztéssel kapcsolatos módszertani feladatok ellátása;
2.17. a statisztikai osztályozásra vonatkozóan kiadott besorolási kérelmek ellen benyújtott kifogások felülvizsgálata;
2.18. közreműködés a hivatalos statisztikai szolgálat szerveivel folytatott koordinációs munkában, az Európai Statisztika Gyakorlati Kódexben lefektetett elvek érvényesüléséhez szükséges feladatok végrehajtásában.
3. Gazdálkodási és jogi főosztály
A Gazdálkodási és jogi főosztály feladatai:
3.1. a KSH fejezet következő évi költségvetési javaslatának összeállítása, a fejezethez tartozó intézmények költségvetési tervezésének irányítása, illetve a fejezet irányítása alá tartozó költségvetési szervek elemi költségvetésének felülvizsgálata és jóváhagyása;
3.2. a KSH fejezethez tartozó költségvetési szervek évközi és éves beszámolójának, mérlegjelentéseinek, valamint egyéb adatszolgáltatásainak felülvizsgálata, illetve továbbítása;
3.3. a KSH fejezethez tartozó költségvetési szervek zárszámadásának irányítása, a költségvetés végrehajtásáról szóló beszámolók, előirányzat-maradványok felülvizsgálata és jóváhagyása;
3.4. a KSH fejezethez tartozó költségvetési szerveknél a költségvetés végrehajtásának folyamatos figyelemmel kísérése, elemzések készítése;
3.5. az irányító szervi hatáskörbe tartozó előirányzat-módosítások megtétele;
3.6. a KSH fejezeti kezelésű előirányzata felhasználására vonatkozó szabályzat jogszabályi előírás szerinti elkészítése;
3.7. a fejezeti kezelésű előirányzatok nyilvántartásával összefüggő feladatok (cím, besorolás, új cím esetén államháztartási egyedi azonosító kérése, számlanyitás, számlamódosítás, számla megszüntetése) ellátása;
3.8. a KSH és a fejezeti kezelésű előirányzatok elemi költségvetésének, illetve elemi költségvetési beszámolójának, zárszámadásának, időközi mérlegjelentésének elkészítése;
3.9. ellátja a tervezési, gazdálkodási, pénzkezelési, könyvvezetési, vagyongazdálkodási, adóbevallási, járulék és egyéb befizetési kötelezettségek teljesítésével, valamint az adatszolgáltatási, szabályozási kötelezettséggel kapcsolatos feladatokat;
3.10. folyósítja a lakásépítési, -vásárlási kölcsönöket, ellenőrzi a törlesztések teljesítését;
3.11. közreműködik a közbeszerzési eljárások előkészítésében, lefolytatásában, dokumentálja az eljárásokat, valamint végrehajtja a közbeszerzési közzétételi adatszolgáltatási feladatokat;
3.12. bonyolítja a központosított közbeszerzési rendszer hatálya alá tartozó termékek beszerzését;
3.13. ellátja a létszám- és bérgazdálkodási, valamint a létszám monitorozással kapcsolatos feladatokat, valamint a munkaerő-felvétellel kapcsolatos létszám, álláshely és pénzügyi fedezetvizsgálati tevékenységet;
3.14. a kapcsolódó jogszabályokban rögzített munkamegosztás alapján elvégzi a Magyar Államkincstár feladatkörébe nem tartozó központosított illetmény-számfejtési feladatokat, teljesíti az előírt adatszolgáltatásokat, működteti a béren kívüli juttatási rendszert;
3.15. ellátja a KSH által kezelt állami vagyon tekintetében a vagyonkezelői feladatokat;
3.16. ellátja a műszaki beruházások, felújítások lebonyolítását, az épületek, járművek, műszaki eszközök üzemeltetésével, karbantartásával, nyilvántartásával kapcsolatos feladatokat, biztosítja a KSH közbeszerzéseihez a tárgykörben szükséges műszaki szakértelmet;
3.17. ellátja a munka- és tűzvédelmi feladatokat, megszervezi a munkavédelmi oktatásokat, kapcsolatot tart az illetékes hatóságokkal és más szervezetekkel;
3.18. a KSH egységes helyiséggazdálkodási keretében nyilvántartást vezet a hivatali helyiségekről, koordinálja és lebonyolítja a költözéseket;
3.19. gondoskodik a KSH őrzés-védelmi feladatainak ellátásáról (portaszolgálat, kamerarendszer, beléptetőrendszer, riasztórendszer, távfelügyelet stb.);
3.20. ellátja a KSH-n belüli rendezvények technikai, műszaki kiszolgálását;
3.21. koordinálja a munkaprogram-tervezést, meghatározza a programtervezés ügyrendjét, karbantartja és felülvizsgálja a tervezés nómenklatúráit, továbbá felügyeli a tervezéshez használt számítógépes alkalmazások működését;
3.22. elkészíti a KSH Munkatervét és nyomon követi annak megvalósulását, felügyeli a munkatervkészítéshez használt számítógépes alkalmazás működését;
3.23. elektronikus munkaidő-nyilvántartást működtet;
3.24. ellátja a raktárgazdálkodással kapcsolatos feladatokat;
3.25. ellátja a KSH fejezet irányítása alá tartozó intézményekkel kötött megállapodásban szereplő gazdálkodási (közbeszerzési) és műszaki feladatokat;
3.26. a Statek Kft. tulajdonosi joggyakorlásával összefüggésben:
3.26.1. kiadásra előkészíti a Statek Kft. alapítói, tulajdonosi joggyakorlói határozatait, a tulajdonosi jogok gyakorlójának írásbeli utasításait, valamint véleményezi az alapító okirat módosítását,
3.26.2. állást foglal az alapítói, tulajdonosi joggyakorlással összefüggő egyéb, jogi, pénzügyi, vagyon- és létszám-gazdálkodási, műszaki, elhelyezési kérdésekben, ügyekben,
3.26.3. kiadásra előkészíti a KSH és a társaság közötti együttműködési megállapodást és támogatási szerződést, és azokat jogilag és pénzügyileg ellenjegyzi,
3.26.4. jogi és gazdálkodási szempontból véleményezi a társaság vezető tisztségviselői munkaszerződéseit, azok módosítását, megszüntetését,
3.26.5. jóváhagyást megelőzően jogi és gazdálkodási szempontból véleményezi a Statek Kft. – alapító okiratban meghatározott összeghatárt meghaladó értékű, alapítói jóváhagyási körbe tartozó – szerződéseit,
3.26.6. ellátja a Statek Kft. által elkészített – a Polgári Törvénykönyvről szóló 2013. évi V. törvény szerinti – beszámoló felülvizsgálatát, és előkészíti az ezzel kapcsolatos előterjesztést a beszámoló jóváhagyásra történő beterjesztéséhez,
3.26.7. pénzügyi, gazdálkodási szempontból előkészíti a törzstőke felemeléséről, leszállításáról szóló döntéseket, tulajdonosi kölcsön engedélyezését, véleményezi a társaság éves üzleti, beruházási, közbeszerzési tervét,
3.26.8. előkészíti a Statek Kft. tisztségviselőinek, felügyelő bizottságának tagjai, valamint a munka törvénykönyvéről szóló 2012. évi I. törvény 208. §-a hatálya alá tartozó munkavállalók vonatkozásában kiadásra kerülő javadalmazási szabályzatokat,
3.26.9. figyelemmel kíséri a Statek Kft. gazdálkodási tevékenységét,
3.26.10. összegyűjti – az érintett szakmai terület bevonásával – a Statek Kft. működésével kapcsolatos, tulajdonosi szempontból releváns jogi, pénzügyi-számviteli információkat;
3.27. ellátja a fejezeti kezelésű előirányzatok felhasználására vonatkozó elnöki utasításban foglalt feladatokat (támogatási szerződés előkészítése, támogatási szerződés pénzügyi ellenjegyzése, támogatás folyósítása, a folyósított támogatás pénzügyi elszámolásának ellenőrzése, jóváhagyása);
3.28. a szakmailag illetékes szervezeti egység kezdeményezése alapján gondoskodik a statisztikát érintő hazai jogszabályok és az európai uniós jogszabályok összhangjáról;
3.29. gondoskodik a KSH közjogi szervezetszabályozó eszközei (belső szabályzatai) és a jogszabályok összhangjáról;
3.30. jogi szempontból véleményezi és jogi ellenjegyzéssel látja el a KSH által kötött polgári jogi szerződéseket, a KSH által kötött együttműködési megállapodások tekintetében ezen túlmenően gondoskodik a megállapodások végleges szövegének kialakításáról, jogszabályokkal való összhangjáról, aláírásra felterjesztéséről;
3.31. gondoskodik a KSH jogi és perbeli képviseletéről;
3.32. az SzMSz 32. §-a szerint részt vesz a KSH felügyeletét ellátó miniszter által benyújtandó előterjesztés és miniszteri rendelet tervezetének előkészítésében;
3.33. jogi álláspontot készít más szervezeti egységek megkeresésére;
3.34. részt vesz az adatvédelemmel kapcsolatos feladatok ellátásában.
4. Tájékoztatási főosztály
A Tájékoztatási főosztály feladatai:
4.1. a KSH tájékoztatási, kiadói tevékenységének tervezése, koordinálása a hazai és nemzetközi kötelezettségeknek megfelelően, összhangban a KSH tájékoztatási irányelveivel;
4.2. a feladatkörébe tartozó kiadványok, valamint egyedi adat-összeállítások, elemzések készítése;
4.3. rendszeres és eseti adatszolgáltatás a hazai és nemzetközi felhasználók részére, a nemzetközi szervezetek KSH-n belül több szervezeti egységet érintő tájékoztatási programjainak koordinálása;
4.4. az összefoglaló adatgyűjtemények tartalomszerkesztése, a tájékoztatási adatbázis és a statikus táblák (STADAT) felelős szerkesztői feladatainak ellátása;
4.5. a KSH honlapjának fejlesztése, működtetése, szerkesztése, az elektronikus tartalomszolgáltatás biztosítása;
4.6. webes alkalmazások, vizualizációs eszközök tervezése, fejlesztése, programozása, működtetése;
4.7. a Településstatisztikai Adatbázis Rendszer, a Megyei és Regionális Adatbázis Rendszer, valamint a Budapesti Statisztikai Adatbázis Rendszer tartalomszerkesztése;
4.8. a kiadványok lektorálása, olvasószerkesztése, fordítása és kiadásra történő előkészítése;
4.9. a KSH által igénybe vett nyomdai és expediálási szolgáltatásokkal kapcsolatos koordinációs feladatok ellátása;
4.10. a Statisztikai Szemle és a Területi Statisztika folyóiratok szerkesztési, megjelentetési feladatainak koordinálása;
4.11. az információszolgálati feladatok koordinálása, ellátása, az ügyfelek visszajelzéseinek rendszerezett gyűjtése, értékelése, az ADKI, Contact Center szakmai működtetése;
4.12. a KSH-hoz érkező statisztikai osztályozásokkal kapcsolatos besorolások elkészítése és azok koordinációja;
4.13. a kiadványok, statisztikai adatok és a hozzáadott értékkel növelt szolgáltatások értékesítésének szervezése és koordinálása;
4.14. a kutatószobával kapcsolatos szervezési feladatok ellátása, koordinálása;
4.15. a KSH külső és belső kommunikációjának szervezése, kapcsolattartás a sajtóval, kommunikáció biztosítása az adatszolgáltatókkal, a kiemelt felhasználói csoportokkal;
4.16. a KSH kiemelt rendezvényeinek szervezése;
4.17. a felhasználói elégedettség mérésének szervezése, koordinálása;
4.18. a KSH saját rendezvényeinek szervezése, a KSH munkatársainak belföldi, nem KSH-s rendezvényeken történő részvételének segítése;
4.19. a térségi statisztikával összefüggő hazai és nemzetközi feladatok KSH-n belüli koordinálása, a térségi tipológiák, a területi lehatárolások módszertani fejlesztése, a területi nómenklatúra karbantartása;
4.20. együttműködés a területfejlesztésben érintett állami szervezetekkel, a területfejlesztési koncepciók, fejlesztési stratégiák, operatív programok összeállításában.
5. Informatikai szolgáltató főosztály
Az Informatikai szolgáltató főosztály feladatai:
5.1. ellátja a statisztikai adatfeldolgozási feladatokat, illetve informatikai támogatást nyújt az adatfeldolgozási feladatoknak a statisztikai szakmai főosztályok által történő átvételéhez, továbbá a statisztikai szakmai főosztályok által ellátott adatfeldolgozási feladatok végzéséhez;
5.2. ellátja a KSH informatikai és telekommunikációs rendszereinek és infrastruktúrájának fejlesztésével, működtetésével és karbantartásával, valamint az ezekhez kapcsolódó beszerzésekkel kapcsolatos feladatokat;
5.3. ellátja a KSH szoftver-, alkalmazás- és adatbázis-fejlesztési feladatait;
5.4. ellátja a KSH működtetéséhez szükséges rendszertechnikai, adatbázis-üzemeltetési és adatbázis-fejlesztési feladatokat;
5.5. üzemelteti az általa vagy megbízásából fejlesztett, bevezetett, illetve üzemeltetésre átvett alkalmazásokat és rendszereket;
5.6. szerkeszti az elektronikus adatgyűjtési rendszer elektronikus kérdőíveit, az adatszolgáltatók részére technikai segítséget nyújt;
5.7. részt vesz a KSH-ban alkalmazott szoftverek és szoftverfejlesztő eszközök beszerzésében, ellátja a termékfelelősi feladatokat;
5.8. a felhasználók részére informatikai szolgáltatásokat nyújt, helpdesket működtet;
5.9. ellátja az informatikai fejlesztések módszertani felügyeletével, minőségbiztosításával kapcsolatos feladatokat;
5.10. ellátja az informatikai biztonsági operatív feladatokat;
5.11. elkészíti az informatikai stratégiát, az informatikai beszerzési tervet és az informatikai fejlesztési tervet.
6. Személyügyi és oktatási főosztály
A Személyügyi és oktatási főosztály feladatai:
6.1. kidolgozza a KSH humánerőforrás stratégiáját, fejleszti és működteti a KSH egységes személyügyi, személyzetfejlesztési rendszerét;
6.2. a KSH gazdasági vezetőjének előzetes ellenjegyzése mellett ellátja a kormányzati szolgálati jogviszony, munkaviszony létesítésével, módosításával, megszüntetésével, a vezetői munkakörbe történő kinevezéssel, valamint a vezetőutánpótlás-tervezéssel kapcsolatos személyügyi, illetve szakmai előkészítő és koordinációs feladatokat;
6.3. gondoskodik a KSH-ban foglalkoztatottak kormányzati szolgálati jogviszonyát, illetve munkaviszonyát érintő egyéb, illetve a tartalékállományba helyezéshez, a különleges foglalkoztatási állományhoz és prémiuméves foglalkoztatáshoz, a rendkívüli munkavégzéshez, a részmunkaidős és távmunkás foglalkoztatáshoz kötődő személyügyi feladatok ellátásáról;
6.4. gondoskodik a KSH elnöke által irányított intézmények és a KSH tulajdonában lévő gazdasági társaság vezetőivel, vezető tisztségviselőivel kapcsolatos – az elnök munkáltatói jogkörébe tartozó – személyügyi feladatok ellátásáról;
6.5. kialakítja, fejleszti és működteti a munkaköri leírások egységes rendszerét;
6.6. ellátja a minősítéssel, a munka- és teljesítményértékeléssel, az összeférhetetlenség vizsgálatával összefüggő személyügyi feladatokat;
6.7. gondoskodik a vagyonnyilatkozat-tételi kötelezettséggel, illetve a védett állománnyal kapcsolatos feladatok ellátásáról;
6.8. ellátja a KSH dolgozóinak szabadságolásával, a szabadság-nyilvántartással kapcsolatos személyügyi feladatokat;
6.9. naprakészen vezeti a személyi anyagot, az elektronikus személyügyi nyilvántartást, működteti a humánügyviteli rendszert;
6.10. ellátja a közszolgálati tisztviselők továbbképzési kötelezettségével kapcsolatban jelentkező egyes munkáltatói feladatokat;
6.11. fejleszti, működteti a KSH belső képzési rendszerét, ennek keretében a KSH ISKOLÁ-t, koordinálja a KSH elnökének a statisztikai szakképesítés szakmai felügyeletével kapcsolatos jogszabályban meghatározott feladatainak ellátását;
6.12. ellátja a közigazgatási képzéssel, vizsgáztatással kapcsolatos egyes munkáltatói feladatokat, valamint a Statisztikai koordinációs főosztállyal együttműködve részt vesz a Hivatalos Statisztikai Szolgálathoz tartozó szervezetek statisztikai tevékenységet ellátó szakembereinek szakmai továbbképzése szervezési feladataiban;
6.13. koordinálja a hazai és nemzetközi oktatási intézményekkel való szakmai együttműködést, fogadja a KSH-hoz szakmai gyakorlatra jelentkezőket, megszervezi mentorálásukat;
6.14. ellátja a foglalkozás-egészségügyi ellátással és a kiegészítő egészségügyi szolgáltatásokkal kapcsolatos feladatokat;
6.15. ellátja az állami kitüntetésre vonatkozó elnöki előterjesztések, valamint a hivatali elismerések adományozásával kapcsolatos feladatokat;
6.16. ellátja a munkatársaknak nyújtott jóléti szolgáltatásokkal és a nyugállományba vonult kollégákkal kapcsolatos személyügyi feladatokat;
6.17. ellátja a Jóléti Bizottság titkársági feladatait;
6.18. egyedi kijelölés alapján részt vesz hazai és nemzetközi szakmai szervezetek munkájában.
7. Statisztikai koordinációs főosztály
A Statisztikai koordinációs főosztály feladatai:
7.1. koordinálja a közigazgatási egyeztetés, illetve a közigazgatási államtitkári értekezletre történő vezetői felkészítés keretében érkező előterjesztések KSH-n belüli szakmai véleményezését, a válaszlevél tervezet elkészítését, aláírásra történő felterjesztését, az előterjesztések nyilvántartását;
7.2. közreműködik a statisztikát érintő hazai jogszabályok és az európai uniós jogszabályok összhangjának biztosításával kapcsolatos feladatok ellátásában;
7.3. koordinálja az OSAP elkészítését, összeállítja az OSAP-ot, előkészíti az OSAP-ot érintő előterjesztéseket, koordinálja a hivatalos statisztikai szolgálat szerveinek az OSAP összeállításával összefüggő tevékenységét;
7.4. ellátja az Országos Statisztikai Tanács titkársági feladatait;
7.5. ellátja az iratkezeléssel kapcsolatos szakmai felügyeleti feladatokat, ellenőrzi az iratkezelési előírások teljesülését, gondoskodik a központi postázóba érkező iratok kezeléséről, a KSH expediálási és a KSH Statisztikai és informatikai dokumentumtárral (DOKTÁR) összefüggő adminisztrátori feladatok ellátásáról;
7.6. összehangolja és koordinálja a KSH szakmai kapcsolatait a Hivatalos Statisztikai Szolgálat szervezeteivel;
7.7. részt vesz a KSH érintett szakfőosztályai és a Hivatalos Statisztikai Szolgálat további tagjai közötti statisztikai adatfelvételekhez kapcsolódó szakértői és vezetői szintű egyeztetésekben, az együttműködések tartalmi, formai megvalósításának kidolgozásában;
7.8. koordinálja a több szakfőosztályt párhuzamosan érintő adatátvételekre, átadásokra vonatkozó együttműködések rendszerének kidolgozását;
7.9. részt vesz a hatósági és adminisztratív nyilvántartások minőségbiztosításának kialakítását, tartalmának változtatását, törlését, új nyilvántartások létrehozását célzó eljárásokban;
7.10. koordinálja a Nemzeti Statisztika Gyakorlati Kódexének tartalmi és formai kialakítását, javaslatot tesz a szükséges szakmai egyeztetésekre, gondoskodik a Kódex kiadásáról, rendszeres tartalmi áttekintéséről, esetleges frissítéséről;
7.11. jelentéseket, elemzéseket készít a Hivatalos Statisztikai Szolgálat működéséről;
7.12. továbbképzési és tréningprogramokat dolgoz ki, szakmai, módszertani támogatást nyújt a Hivatalos Statisztikai Szolgálat tagjai körében;
7.13. kapcsolatot tart más országok statisztikai hivatalaival, az ottani hivatalos statisztikai szolgálaton belüli audit módszerek feltérképezése, a felhasználható jó gyakorlatok hazai átültetése, tapasztalatcsere céljából.
8. Ellenőrzési osztály
Az Ellenőrzési osztály feladatai:
8.1. bizonyosságot adó tevékenysége körében elvégzi a KSH elnöke által jóváhagyott éves ellenőrzési tervben foglalt feladatokat, valamint a soron kívül elrendelt feladatokat;
8.2. a bizonyosságot adó tevékenységet szabályszerűségi, pénzügyi, rendszer- és teljesítmény-ellenőrzés, informatikai ellenőrzés típusok szerint látja el;
8.3. elemzi, vizsgálja és értékeli a belső kontrollrendszerek kiépítésének, működésének jogszabályoknak és szabályzatoknak való megfelelését, valamint működésének gazdaságosságát, hatékonyságát és eredményességét;
8.4. elemzi, vizsgálja a rendelkezésre álló erőforrásokkal való gazdálkodást, a vagyon megóvását és gyarapítását, valamint az elszámolások megfelelőségét, a beszámolók valódiságát;
8.5. a vizsgált folyamatokkal kapcsolatban megállapításokat, következtetéseket és javaslatokat fogalmaz meg a kockázatok, hiányosságok megszüntetése, kiküszöbölése vagy csökkentése, a szabálytalanságok megelőzése, illetve feltárása érdekében, valamint a KSH működése eredményességének növelése és a belső kontrollrendszer javítása, fejlesztése érdekében;
8.6. tanácsadó tevékenységet lát el;
8.7. nyilvántartja és nyomon követi a belső ellenőrzési jelentések alapján megtett intézkedéseket;
8.8. nyilvántartja a tanácsadó tevékenységeket, valamint a belső és külső ellenőrzéseket;
8.9. ellátja a KSH irányítása alá tartozó költségvetési szervek ellenőrzési tevékenységének szakmai felügyeletét;
8.10. ellátja a fejezeten belüli ellenőrzések koordinációját;
8.11. a költségvetési szervek belső kontrollrendszeréről és belső ellenőrzéséről szóló jogszabályban foglalt ellenőrzéseket folytat le a Statek Kft. működésével kapcsolatban;
8.12. elkészíti a Belső ellenőrzési kézikönyvet;
8.13. elkészíti az osztály stratégiai ellenőrzési tervét;
8.14. elkészíti az éves ellenőrzési tervet, illetve a KSH irányítása alá tartozó költségvetési szervek éves ellenőrzési terveinek az összesítésével együtt gondoskodik annak az államháztartásért felelős miniszter részére történő megküldéséről;
8.15. elkészíti a KSH éves ellenőrzési jelentését, illetve a KSH irányítása alá tartozó költségvetési szervek éves ellenőrzési jelentéseinek az összesítésével együtt gondoskodik annak az államháztartásért felelős miniszter részére történő megküldéséről.
9. Nemzeti számlák főosztály
A Nemzeti számlák főosztály szakstatisztikai területei a nemzeti számlák éves és negyedéves adatainak folyó és összehasonlító áron történő számításai, továbbá az Ágazati Kapcsolatok Mérlege (a továbbiakban: ÁKM) táblák és szektorszámlák összeállítása, a Bruttó Nemzeti Jövedelem (a továbbiakban: GNI) és az Európai Unió Túlzott Hiány Eljáráshoz kapcsolódó (a továbbiakban: EDP) jelentések elkészítése, továbbá a fogyasztói árstatisztika és vásárlóerő-paritás számítása, amelynek keretében a feladatai:
9.1. a negyedéves és éves Bruttó Hazai Termék (GDP) számítások termelési és felhasználási és jövedelmi oldalának összeállítása;
9.2. az éves szektor számlák összeállítása;
9.3. a forrásfelhasználás-táblák és az ÁKM-táblák összeállítása;
9.4. a területi számlák összeállítása;
9.5. a nemzetgazdaság éves integrált számláinak összeállítása;
9.6. az éves GNI-számítás és jelentés elkészítése;
9.7. az évi kétszeri EDP-jelentés KSH hatáskörébe tartozó részének összeállítása, EDP munkacsoport működtetése;
9.8. a tőkeszámla és vagyonmérleg (nem-pénzügyi eszközök) összeállítása;
9.9. a negyedéves kormányzati és a külföld számla, valamint a negyedéves jövedelem keletkezés számlák összeállítása;
9.10. az adók és támogatások adatainak összeállítása;
9.11. a súlyozott átlagos áfakulcs KSH hatáskörébe tartozó részének összeállítása;
9.12. a külföldi működő tőke és külföldi érdekeltségű vállalkozások statisztikáinak összeállítása;
9.13. a nemzeti számlák módszertana szerinti munkaerő-felhasználási számítások készítése;
9.14. adatbázisok létrehozása és kezelése a nemzeti számla számításokhoz;
9.15. a pénzügyi vállalatok éves gazdaságszerkezeti statisztikáinak összeállítása;
9.16. a fogyasztói árstatisztikai adatgyűjtések tervezése, szakmai előkészítése, egyes adatkörök központi gyűjtésének megvalósítása, feldolgozása, minőség-ellenőrzése, javítása, validálása és adatbázisba rendezése;
9.17. a vásárlóerő-paritás számítások területén az Európai Összehasonlítási Program, valamint a világméretű számításokkal kapcsolatos feladatok végzése, adatgyűjtések szervezése, részben végrehajtása, rögzítése, ellenőrzése;
9.18. részvétel a mezovalidálási feladatokban;
9.19. adat-összeállítások, kiadványok, gyorstájékoztatók készítése, illetve tájékoztatás a főosztály feladatkörébe tartozó szakstatisztikai területekről;
9.20. a főosztály feladatkörébe tartozó szakstatisztikai területek módszertani fejlesztése és dokumentálása;
9.21. makro-statisztikai koordináció ellátása, beleértve a MIP-pel (Makrogazdasági Egyensúlytalansággal) kapcsolatos koordinációt is;
9.22. hazai és nemzetközi tájékoztatás és adatátadások, illetve az adatokhoz való hozzáférés biztosítása.
10. Külkereskedelem-statisztikai főosztály
A Külkereskedelem-statisztikai főosztály szakstatisztikai területei a külkereskedelmi termékforgalmi és a szolgáltatás-külkereskedelmi statisztika, amelynek keretében a feladatai:
10.1. a KSH külkereskedelmi termékforgalmi adatgyűjtések, valamint a hivatalos statisztikai szolgálat más szerveinek adatgyűjtéseiből, illetve adminisztratív adatforrásokból származó adatok átvételének tervezése, szakmai előkészítése, a feldolgozott statisztikai adatok átvétele, minőség-ellenőrzése, adatbázisba rendezése;
10.2. a KSH szolgáltatás-külkereskedelmi adatgyűjtések minőség-ellenőrzése és javítása, továbbá a hivatalos statisztikai szolgálat más szerveinek adatgyűjtéseiből, illetve adminisztratív adatforrásokból származó adatok átvételének tervezése, szakmai előkészítése, feldolgozása és adatbázisba rendezése, valamint a különböző területekhez tartozó adatfeldolgozási eljárások elvégzése, karbantartása, fejlesztése;
10.3. a külkereskedelmi árak statisztikai adatgyűjtéseinek tervezése, szakmai előkészítése, megvalósítása (beleértve a kérdőívek kiküldését, sürgetését, érkeztetését, rögzítését és elsődleges ellenőrzését is), feldolgozása, minőség-ellenőrzése, javítása és adatbázisba rendezése;
10.4. a külkereskedelem-statisztika adatainak a makrostatisztikák (nemzeti számlák, fizetési mérleg) igényei szerinti összeállítása, módszertani dokumentálása és a fejlesztések végrehajtása;
10.5. a gyűjtött és átvett adatok tevékenység szemléletű validálása;
10.6. részvétel a mezovalidálási feladatokban;
10.7. a főosztály feladatkörébe tartozó szakstatisztikai területek módszertanának fejlesztése;
10.8. adat-összeállítások, elemzések, gyorstájékoztatók készítése a főosztály feladatkörébe tartozó szakstatisztikákból;
10.9. közreműködés a több szakterületet érintő KSH-kiadványok kidolgozásában;
10.10. hazai és nemzetközi adatátadások, illetve az adatokhoz való hozzáférés biztosítása.
11. Szolgáltatásstatisztikai főosztály
A Szolgáltatásstatisztikai főosztály szakstatisztikai területei a belkereskedelem-, turizmus-, vendéglátás-, szállítás-, közlekedés-, az üzleti szolgáltatások és az információ-, kommunikációstatisztika, amelynek keretében feladatai:
11.1. a KSH belkereskedelmi statisztikai adatgyűjtések tervezése, szakmai előkészítése, minőség-ellenőrzése és adatbázisba rendezése, valamint a hivatalos statisztikai szolgálat más szerveinek adatgyűjtéseiből, illetve adminisztratív adatforrásokból és más (pl. Big Data) adatforrásokból származó adatok átvétele, feldolgozása, minőség-ellenőrzése és adatbázisba rendezése;
11.2. a kereskedelmi regiszterhez kapcsolódó fejlesztések, karbantartások, ellenőrzések, feldolgozások szakmai feladatainak végrehajtása;
11.3. a KSH információstatisztikai adatgyűjtések tervezése, szakmai előkészítése, minőség-ellenőrzése, adatbázisba rendezése, valamint a hivatalos statisztikai szolgálat más szerveinek adatgyűjtéseiből, illetve adminisztratív és más (pl. Big Data) adatforrásokból származó adatok átvétele, feldolgozása, minőség-ellenőrzése és adatbázisba rendezése;
11.4. a KSH turizmusstatisztikai adatgyűjtések tervezése, szakmai előkészítése, minőség-ellenőrzése, adatbázisba rendezése, valamint a hivatalos statisztikai szolgálat más szerveinek adatgyűjtéseiből, illetve adminisztratív és más (pl. Big Data) adatforrásokból származó adatok átvétele, feldolgozása, minőség-ellenőrzése és adatbázisba rendezése;
11.5. a KSH szállítás- és közlekedésstatisztikai adatgyűjtések tervezése, szakmai előkészítése, minőség-ellenőrzése, adatbázisba rendezése, valamint a hivatalos statisztikai szolgálat más szerveinek adatgyűjtéseiből, illetve adminisztratív és más (pl. Big Data) adatforrásokból származó adatok átvétele, feldolgozása, minőség-ellenőrzése, javítása és adatbázisba rendezése;
11.6. a szolgáltatás kibocsátási árak statisztikai adatgyűjtéseinek tervezése, szakmai előkészítése, megvalósítása (beleértve a kérdőívek kiküldését, sürgetését, érkeztetését, rögzítését és elsődleges ellenőrzését is), feldolgozása, átvétele, beépítése más (pl. Big Data) adatforrásokból, az adatok minőségének ellenőrzése, javítása és adatbázisba rendezése;
11.7. a gyűjtött és átvett adatok ágazati szintű validálása;
11.8. részvétel az elektronikus adatgyűjtési technikák fejlesztésében, új adatforrások átvételének fejlesztésében, kidolgozásában, minőségi ellenőrzésében;
11.9. részvétel mezovalidálási feladatok ellátásában;
11.10. a főosztály feladatkörébe tartozó szakstatisztikai területek módszertanának fejlesztése;
11.11. adat-összeállítások, elemzések, gyorstájékoztatók készítése a főosztály feladatkörébe tartozó szakstatisztikákból;
11.12. közreműködés a több szakterületet érintő KSH-kiadványok kidolgozásában;
11.13. hazai és nemzetközi adatátadások, illetve az adatokhoz való hozzáférés biztosítása.
12. Vállalkozásstatisztikai főosztály
A Vállalkozásstatisztikai főosztály szakstatisztikai területei a gazdasági szervezetek demográfiája, a KSH évközi gazdaságstatisztikai adatgyűjtések (teljesítmény, ráfordítás és beruházásadatok), a KSH éves integrált gazdaságstatisztikai adatgyűjtések (éves szerkezetstatisztika), egyéb, a vállalkozásokra vonatkozó gazdaságstatisztikai adatgyűjtések (anyagstatisztika, termékstatisztika, beruházások összetétele, telepi statisztika, építőipari szakmai statisztika, külföldi érdekeltségű leányvállalatok statisztikája), energiagazdálkodás-statisztika, amelynek keretében a feladatai:
12.1. a KSH évközi gazdaságstatisztikai adatgyűjtések (teljesítmény, ráfordítás és beruházás adatok) tervezése, szakmai előkészítése, az adatok feldolgozása, minőség-ellenőrzése, javítása;
12.2. a KSH éves gazdaságstatisztikai adatgyűjtések (éves szerkezetstatisztika) tervezése, szakmai előkészítése, szervezése, az adatok feldolgozása, minőség-ellenőrzése, javítása, a nem pénzügyi vállalkozásokra vonatkozóan a nemzeti számlákkal közös adatbázis üzemeltetése;
12.3. adatgyűjtések előállításával összefüggő termékek, szolgáltatások, az OSAP-ban elrendelt adatgyűjtések központosított expediálásához és sürgetéséhez nyomott borítékok és tasakok beszerzésének kezdeményezése;
12.4. egyéb, a vállalkozásokra vonatkozó gazdaságstatisztikai adatgyűjtések tervezése, szakmai előkészítése, az adatok feldolgozása, minőség-ellenőrzése, javítása;
12.5. a gyűjtött és átvett adatok ágazati szintű validálása;
12.6. az adatszolgáltatói terhelés folyamatos mérése és elemzése;
12.7. a főosztály feladatkörébe tartozó szakstatisztikai területek módszertanának dokumentálása és fejlesztése;
12.8. adat-összeállítások, elemzések, gyorstájékoztatók készítése a főosztályt érintő statisztikák vonatkozásában;
12.9. közreműködés a több szakterületet érintő KSH-kiadványok összeállításában;
12.10. a főosztályt érintő hazai és nemzetközi adatátadások, illetve az adatokhoz való hozzáférés biztosítása;
12.11. a külföldi érdekeltségű leányvállalatok adatainak összeállítása és közzététele;
12.12. az Ipari Termékek Osztályozásának és az Építményjegyzéknek, mint szakmai nómenklatúráknak a karbantartása, besorolások végzése;
12.13. a Gazdasági Szervezetek Regiszterének (a továbbiakban: GSzR) működtetése, fejlesztése, tájékoztatás, információszolgáltatás, a GSzR-hez kötődő adatgyűjtések, illetve adminisztratív adatforrásokból származó adatok átvételének tervezése, szakmai előkészítése, feldolgozása, minőség-ellenőrzését és javítását követően a regiszter aktualizálása, közreműködés a GSzR-ben alkalmazott statisztikai nómenklatúrák kialakításában és módosításában;
12.14. az adatgyűjtés-szervezési feladatok ellátásának keretében az adatgyűjtés-szervezés és -feldolgozás regiszterismérveinek meghatározása, az adatgyűjtés-szervezési adatlapok gyűjtése, ellenőrzése, metaadatok bevitele, kérdőívek nyomdakész állapotra szerkesztése, egységes forma előállítása, a kérdőívekkel összefüggő nyomdai munkák ütemezése, expediálási ütemek meghatározása, expediálás előkészítése, ellenőrzése, továbbá a KSH elrendelésű kérdőívek és dokumentációk megjelenítése a KSH internetes honlapján;
12.15. a termelői ár (ipari ár és építőipari ár) statisztikai adatgyűjtéseinek tervezése, szakmai előkészítése, megvalósítása (beleértve a kérdőívek kiküldését, sürgetését, érkeztetését, rögzítését és elsődleges ellenőrzését is), feldolgozása, minőség-ellenőrzése, javítása és adatbázisba rendezése;
12.16. részvétel a KSH mezovalidálási feladataiban.
13. Vidékfejlesztési, mezőgazdasági és környezeti statisztikai főosztály
A Vidékfejlesztési, mezőgazdasági és környezeti statisztikai főosztály szakstatisztikai területei a vidékfejlesztési, mezőgazdasági és környezeti statisztika, a mezőgazdasági árak és a kommunális ellátás, amelynek keretében a feladatai:
13.1. a KSH mezőgazdasági statisztikai adatgyűjtések, valamint a hivatalos statisztikai szolgálat más szerveinek adatgyűjtéseiből, illetve adminisztratív és más (pl. Big Data) adatforrásokból származó adatok átvételének tervezése, szakmai előkészítése, feldolgozása, minőség-ellenőrzése, javítása és adatbázisba rendezése;
13.2. mezőgazdasági cenzusok és nagymintás összeírások végrehajtása, adminisztratív és más (pl. Big Data) adatforrásokból származó adatok átvételének tervezése, szakmai előkészítése, feldolgozása, minőség-ellenőrzése, javítása és adatbázisba rendezése;
13.3. a mezőgazdasági számlarendszer számláinak, valamint a termékmérlegek összeállítása, módszertani dokumentálása és fejlesztése;
13.4. a gyűjtött és átvett adatok ágazati szintű validálása;
13.5. a KSH környezeti statisztikai adatgyűjtések, valamint a hivatalos statisztikai szolgálat más szerveinek adatgyűjtéseiből, illetve adminisztratív és más (pl. Big Data) adatforrásokból származó adatok átvételének tervezése, szakmai előkészítése, feldolgozása, minőség-ellenőrzése, javítása és adatbázisba rendezése;
13.6. a környezeti számlarendszer összeállítása, módszertani dokumentálása és fejlesztése;
13.7. a vidékfejlesztési statisztika, a fenntartható fejlődés és az éghajlatváltozás indikátorainak kidolgozásához statisztikai adatforrások, valamint a hivatalos statisztikai szolgálat más szerveinek adatgyűjtéseiből, illetve adminisztratív adatforrásokból származó adatok átvételének tervezése, szakmai előkészítése, feldolgozása, minőség-ellenőrzése, javítása és adatbázisba rendezése;
13.8. a főosztály feladatkörébe tartozó szakstatisztikai területek módszertanának fejlesztése;
13.9. adat-összeállítások, elemzések, gyorstájékoztatók készítése a vidékfejlesztési, mezőgazdasági és környezeti statisztika körében;
13.10. közreműködés a több szakterületet érintő KSH-kiadványok kidolgozásában;
13.11. hazai és nemzetközi adatátadások, illetve az adatokhoz való hozzáférés biztosítása;
13.12. részvétel a KSH mezovalidálási feladataiban.
14. Életmód-, foglalkoztatás- és oktatásstatisztikai főosztály
Az Életmód-, foglalkoztatás- és oktatásstatisztikai főosztály szakstatisztikai területei a foglalkoztatásra, a munkaerőre, a keresetre, a társadalmi rétegződésre, az életkörülményekre, az egyéni és társadalmi jóllétre, a háztartásra és családra, az oktatásra, a kultúrára, a sportra, valamint a kutatásfejlesztésre és innovációra vonatkozó statisztika, amelynek keretében a feladatai:
14.1. a foglalkoztatással, a munkanélküliséggel és a munkavégzéssel, valamint a keresettel, a munkaerőköltséggel, a betöltött és üres álláshelyekkel, illetve a sztrájkkal kapcsolatos KSH-adatgyűjtések tervezése, előkészítése, a begyűjtött adatok feldolgozása, minőség-ellenőrzése, javítása, adatbázisba rendezése, a KSH-n belüli, hazai és nemzetközi adatátadások teljesítése, más szervezetektől történő adatátvétel;
14.2. ágazati szintű adatok validálása;
14.3. a hivatalos statisztikai szolgálat más szerveinél felvett munkaügy-statisztikai adatok, illetve adminisztratív adatforrásokból származó munkaerőpiaci információk átvétele, feldolgozása, minőség-ellenőrzése, -javítása, adatbázisba rendezése, a KSH-n belüli hazai és nemzetközi adatátadások teljesítése;
14.4. az életmódra, életkörülményekre, az egyéni és társadalmi jóllétre, időfelhasználásra, társadalmi rétegződésre, a háztartások költségvetésére, fogyasztására, jövedelmére vonatkozó adatgyűjtések tervezése, előkészítése, a begyűjtött adatok feldolgozása, minőség-ellenőrzése, javítása, adatbázisba rendezése, a KSH-n belüli, hazai és nemzetközi adatátadások teljesítése;
14.5. a tudományra és technológiára vonatkozó adatgyűjtések tervezése, előkészítése, a begyűjtött adatok feldolgozása, minőség-ellenőrzése, javítása, adatbázisba rendezése, a KSH-n belüli, hazai és nemzetközi adatátadások teljesítése;
14.6. az egész életen át tartó tanulásra, valamint a tömegkommunikációra (televízió- és rádióműsor-szolgáltatás, könyv- és lapkiadás), a filmgyártásra és mozikra vonatkozó adatgyűjtések tervezése, előkészítése, a begyűjtött adatok feldolgozása, minőség-ellenőrzése, javítása, adatbázisba rendezése, a KSH-n belüli, hazai és nemzetközi adatátadások teljesítése;
14.7. a hivatalos statisztikai szolgálaton belül az oktatásra, kultúrára, sportra vonatkozó intézményi statisztikai adatok átvétele, feldolgozása, minőség-ellenőrzése, javítása, adatbázisba rendezése, a KSH-n belüli, hazai és nemzetközi adatátadások teljesítése;
14.8. a főosztály feladatkörébe tartozó szakstatisztikai területek módszertanának dokumentálása és fejlesztése;
14.9. adat-összeállítások, gyorstájékoztatók, elemzések készítése a főosztály feladatkörébe tartozó szakstatisztikákból;
14.10. közreműködés a több szakterületet érintő KSH-kiadványok kidolgozásában;
14.11. speciális feladatok: a Foglalkozások Egységes Osztályozási Rendszere, a Képzések Egységes Osztályozási Rendszere és az Európai Társadalmi Rétegséma osztályozások kezelése;
14.12. az ágazati szintű adatok validálása;
14.13. részvétel a KSH mezovalidálási feladataiban;
14.14. részvétel nemzetközi szakstatisztikai munkacsoportok munkájában, módszertani fejlesztésében.
15. Központi adatgyűjtő főosztály
A Központi adatgyűjtő főosztály feladatai:
15.1. országos hatáskörű szakstatisztikai feladata körében ellátja a környezeti ráfordítások statisztikájának adat-előkészítését;
15.2. Budapest és Pest megye vonatkozásában ellátja a statisztikai adatgyűjtések adat-előkészítési feladatait, végrehajtja az ellenőrzéseket és az adatok validálását.
16. Népszámlálási főosztály
A Népszámlálási főosztály szakstatisztikai területei a népszámlálás és a mikrocenzus, amelynek keretében a feladatai:
16.1. a népszámlálás és a mikrocenzus tervezése, előkészítése, szervezése, feldolgozása, minőség-ellenőrzése, javítása, adatbázisba szervezése;
16.2. közigazgatási változások nyilvántartásához szükséges statisztikai adatgyűjtések tervezése, előkészítése, szervezése, feldolgozása, minőség-ellenőrzése, -javítása, adatbázisba szervezése;
16.3. a Magyarország Közigazgatási Helynévkönyvének vezetése, a Helységnévkönyv és a Helységnévtár szerkesztése;
16.4. a statisztikai Címregiszter aktualizálásának szakmai felügyelete;
16.5. a főosztály feladatkörébe tartozó szakstatisztikai területek módszertanának fejlesztése;
16.6. adat-összeállítások, elemzések készítése a népszámlálás és a mikrocenzus témakörében;
16.7. településnél kisebb földrajzi területek, városrészek, szegregátumok népszámlálási adatainak előállítása és térképi ábrázolása a felhasználók részére;
16.8. közreműködés a több szakterületet érintő KSH-kiadványok kidolgozásában;
16.9. hazai és nemzetközi adatátadások, illetve az adatokhoz való hozzáférés biztosítása.
17. Népesedési és szociális védelmi statisztikai főosztály
A Népesedési és szociális védelmi statisztikai főosztály szakstatisztikai feladatai a népesedés-, az egészségügyi, szociális, lakás-, igazságszolgáltatás-, nonprofit-statisztika, amelynek keretében a feladatai:
17.1. a főosztály feladatkörébe tartozó szakstatisztikai területek adatgyűjtéseinek tervezése, előkészítése, feldolgozása, minőség-ellenőrzése, -javítása, adatbázisba rendezése, valamint a hivatalos statisztikai szolgálat más szerveinek adatgyűjtéseiből, illetve adminisztratív adatforrásokból származó statisztikai adatok átvétele, minőség-ellenőrzése, -javítása, adatbázisba rendezése;
17.2. a népességszám továbbszámítása;
17.3. az integrált migrációs adatbázis karbantartása;
17.4. a szociális védelem statisztikai rendszerének összeállítása;
17.5. a Nemzeti Egészségügyi Számlák statisztikai rendszerének összeállítása;
17.6. a főosztály feladatkörébe tartozó szakstatisztikai területek módszertanának fejlesztése;
17.7. adat-összeállítások, gyorstájékoztatók, elemzések készítése a főosztályhoz tartozó szakstatisztikák körében;
17.8. közreműködés a több szakterületet érintő KSH-kiadványok kidolgozásában;
17.9. hazai és nemzetközi adatátadások, illetve az adatokhoz való hozzáférés biztosítása;
17.10. részvétel a KSH mezovalidálási feladataiban.
18. Debreceni főosztály
A Debreceni főosztály feladatai:
18.1. országos hatáskörben
18.1.1. a belkereskedelmi statisztika,
18.1.2. a környezetstatisztika (ráfordítás adatgyűjtések kivételével),
18.1.3. a regiszter karbantartás,
18.1.4. a FEOR kódolás és a LAKOS rendszer üzemeltetése,
18.1.5. a lakossági adatgyűjtések mobil eszközös összeírási rendszere üzemeltetési feladatainak ellátása;
18.2. Hajdú-Bihar megye, Szabolcs-Szatmár-Bereg megye, Jász-Nagykun-Szolnok megye vonatkozásában ellátja a statisztikai adatgyűjtések adat-előkészítési feladatait, végrehajtja az ellenőrzéseket és az adatok validálását;
18.3. tájékoztatás és információszolgáltatás a Tájékoztatási főosztály iránymutatása mellett;
18.4. részvétel a KSH mezovalidálási feladataiban.
19. Győri főosztály
A Győri főosztály feladatai:
19.1. országos hatáskörben
19.1.1. a nonprofit statisztika,
19.1.2. az információ statisztika,
19.1.3. a TURA – határstatisztika feladatainak ellátása;
19.2. Győr-Moson-Sopron megye, Vas megye, Zala megye vonatkozásában ellátja a statisztikai adatgyűjtések adat-előkészítési feladatait, végrehajtja az ellenőrzéseket és az adatok validálását;
19.3. tájékoztatás és információszolgáltatás a Tájékoztatási főosztály iránymutatása mellett;
19.4. részvétel a KSH mezovalidálási feladataiban.
20. Miskolci főosztály
A Miskolci főosztály feladatai:
20.1. országos hatáskörben
20.1.1. az egészségügy statisztika,
20.1.2. a lakásstatisztika,
20.1.3. a K+F statisztika,
20.1.4. innováció statisztika feladatainak ellátása;
20.2. Borsod-Abaúj-Zemplén megye, Heves megye, Nógrád megye vonatkozásában ellátja a statisztikai adatgyűjtések adat-előkészítési feladatait, végrehajtja az ellenőrzéseket és az adatok validálását;
20.3. tájékoztatás és információszolgáltatás a Tájékoztatási főosztály iránymutatása mellett;
20.4. részvétel a KSH mezovalidálási feladataiban.
21. Pécsi főosztály
A Pécsi főosztály feladatai:
21.1. országos hatáskörben
21.1.1. az idegenforgalmi statisztika,
21.1.2. a szállítás statisztika,
21.1.3. a fürdők forgalmáról szóló jelentések begyűjtésével, feldolgozásával kapcsolatos feladatok;
21.2. Baranya megye, Somogy megye, Tolna megye vonatkozásában ellátja a statisztikai adatgyűjtések adat-előkészítési feladatait, végrehajtja az ellenőrzéseket és az adatok validálását;
21.3. tájékoztatás és információszolgáltatás a Tájékoztatási főosztály iránymutatása mellett;
21.4. részvétel a KSH mezovalidálási feladataiban.
22. Szegedi főosztály
A Szegedi főosztály feladatai:
22.1. országos hatáskörben
22.1.1. a szociális statisztika,
22.1.2. a népmozgalmi statisztika meghatározott részének ellátása;
22.2. Csongrád megye, Békés megye, Bács-Kiskun megye vonatkozásában ellátja a statisztikai adatgyűjtések adat-előkészítési feladatait, végrehajtja az ellenőrzéseket és az adatok validálását;
22.3. tájékoztatás és információszolgáltatás a Tájékoztatási főosztály iránymutatása mellett;
22.4. részvétel a KSH mezovalidálási feladataiban.
23. Veszprémi főosztály
A Veszprémi főosztály feladatai:
23.1. országos hatáskörben a népmozgalmi statisztika meghatározott részének ellátása;
23.2. Veszprém megye, Fejér megye, Komárom-Esztergom megye vonatkozásában ellátja a statisztikai adatgyűjtések adat-előkészítési feladatait, végrehajtja az ellenőrzéseket és az adatok validálását;
23.3. tájékoztatás és információszolgáltatás a Tájékoztatási főosztály iránymutatása mellett;
23.4. részvétel a KSH mezovalidálási feladataiban.

3. függelék

Vagyonnyilatkozat-tételi kötelezettséggel járó munkakörök a KSH-ban
1. Az egyes vagyonnyilatkozat-tételi kötelezettségekről szóló 2007. évi CLII. törvény (a továbbiakban: Vnytv.) 3. § (1) bekezdés b) pontja alapján:
a) a közbeszerzési eljárásban közreműködő közszolgálati tisztviselő,
b) a beszerzésért felelős osztály valamennyi közszolgálati tisztviselője.
a) a költségvetési és egyéb pénzeszközök felett, az állami vagyonnal való gazdálkodás, fejezeti kezelésű előirányzatok tekintetében döntési jogosultsággal rendelkező, illetve a pénzeszközök felhasználására, valamint a gazdálkodás ellenőrzésére jogosult közszolgálati tisztviselő,
b) a Magyar Államkincstárnál vezetett számlákkal kapcsolatban aláírási, valamint kötelezettségvállalási, utalványozási, érvényesítési, ellenjegyzési jogkörrel rendelkező valamennyi közszolgálati tisztviselő,
c) a pénzügyi döntésre jogosult projektvezetők,
d) az Ellenőrzési osztály valamennyi közszolgálati tisztviselője.
a) a vezetői munkakört betöltő közszolgálati tisztviselő.
1

Az utasítást a 6/2017. (II. 27.) MvM utasítás 3. §-a hatályon kívül helyezte 2017. február 28. napjával.

2

A 3. § a 2010: CXXX. törvény 12. § (2) bekezdése alapján hatályát vesztette.

  • Másolás a vágólapra
  • Nyomtatás
  • Hatályos
  • Már nem hatályos
  • Még nem hatályos
  • Módosulni fog
  • Időállapotok
  • Adott napon hatályos
  • Közlönyállapot
  • Indokolás
Jelmagyarázat Lap tetejére