9/2013. (I. 31.) EMMI rendelet
9/2013. (I. 31.) EMMI rendelet
egyes egészségbiztosítási tárgyú miniszteri rendeletek módosításáról1
A kötelező egészségbiztosítás ellátásairól szóló 1997. évi LXXXIII. törvény 83. § (4) bekezdés k) és l) pontjában kapott felhatalmazás alapján,
a 2–4. alcím, valamint az 5–14. melléklet tekintetében a kötelező egészségbiztosítás ellátásairól szóló 1997. évi LXXXIII. törvény 83. § (6) bekezdés f) pontjában kapott felhatalmazás alapján,
az egyes miniszterek, valamint a Miniszterelnökséget vezető államtitkár feladat- és hatásköréről szóló 212/2010. (VII. 1.) Korm. rendelet 41. § b) pontjában meghatározott feladatkörömben eljárva a következőket rendelem el:
1. Az egészségügyi szakellátás társadalombiztosítási finanszírozásának egyes kérdéseiről szóló
9/1993. (IV. 2.) NM rendelet módosítása
1. §2
2. § (1)–(2)3
(3) Az R1. 3. számú melléklete a 3. melléklet szerint módosul.
(4)4
3. § Hatályát veszti az R1.
b)5
2. Az Egészségbiztosítási Alap terhére finanszírozható járóbeteg-szakellátási tevékenységek meghatározásáról, az igénybevétel során alkalmazandó elszámolhatósági feltételekről és szabályokról, valamint a teljesítmények elszámolásáról szóló 9/2012. (II. 28.) NEFMI rendelet módosítása
4. §6
3. A gyógyító-megelőző ellátás jogcímén az Egészségbiztosítási Alap terhére finanszírozható
homogén betegségcsoportok kódolási és besorolási szabályairól szóló 10/2012. (II. 28.) NEFMI rendelet módosítása
5. § (1) A gyógyító-megelőző ellátás jogcímén az Egészségbiztosítási Alap terhére finanszírozható homogén betegségcsoportok kódolási és besorolási szabályairól szóló 10/2012. (II. 28.) NEFMI rendelet (a továbbiakban: R3.) 1. melléklete a 6. melléklet szerint módosul.
(2)7
(3) Az R3. 2. melléklete a 8. melléklet szerint módosul.
(4)8
(5) Az R3. 4. melléklete a 10. melléklet szerint módosul.
6. § Hatályát veszti az R3.
4. Az Egészségbiztosítási Alapból a 959A-L, valamint 9511-9515 homogén betegségcsoportok szerint finanszírozott daganatellenes terápiákról szóló 11/2012. (II. 28.) NEFMI rendelet módosítása
7. § (1)–(3)9
(4) Az R4. 4. melléklete a 14. melléklet szerint módosul.
5. Záró rendelkezések
8. § (1) Ez a rendelet – a (2) bekezdésben foglalt kivétellel – 2013. február 1-jén lép hatályba.
(2) A 2. § (3) bekezdése, a 3. § a), c) és d) pontja, az 5. § (1), (3) és (5) bekezdése, a 6. §, a 7. § (4) bekezdése, a 3. melléklet, a 6. melléklet, a 8. melléklet, a 10. melléklet és a 14. melléklet 2013. május 1-jén lép hatályba.
1–2. melléklet a 9/2013. (I. 31.) EMMI rendelethez10
3. melléklet a 9/2013. (I. 31.) EMMI rendelethez
4–5. melléklet a 9/2013. (I. 31.) EMMI rendelethez11
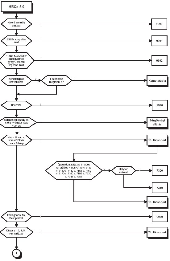
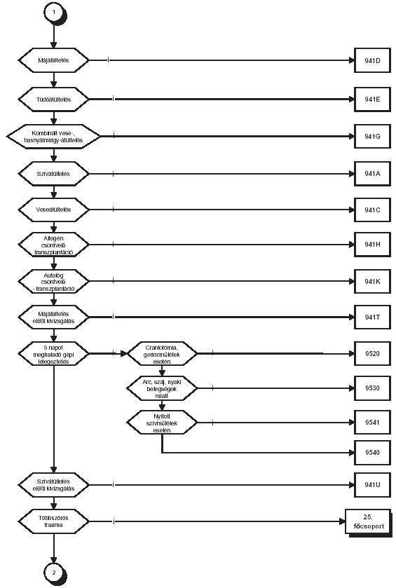
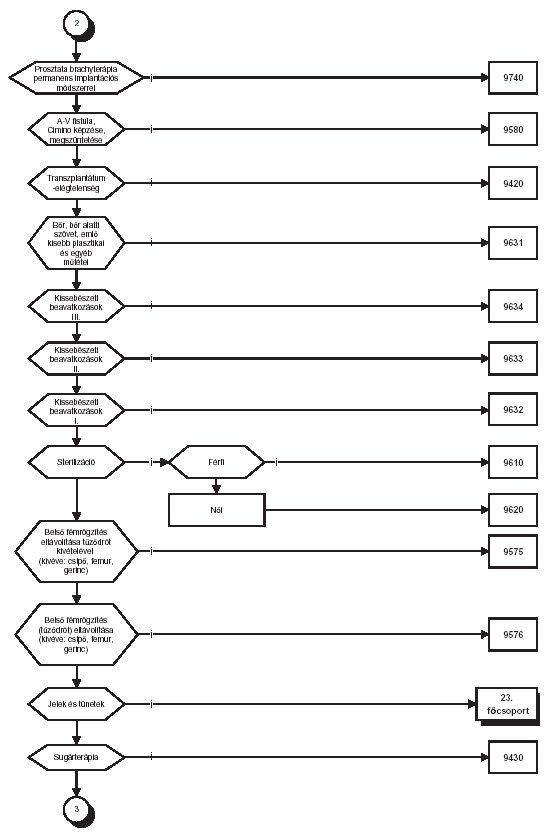
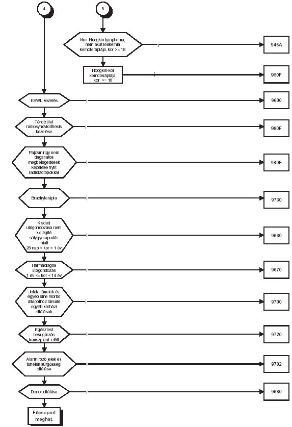
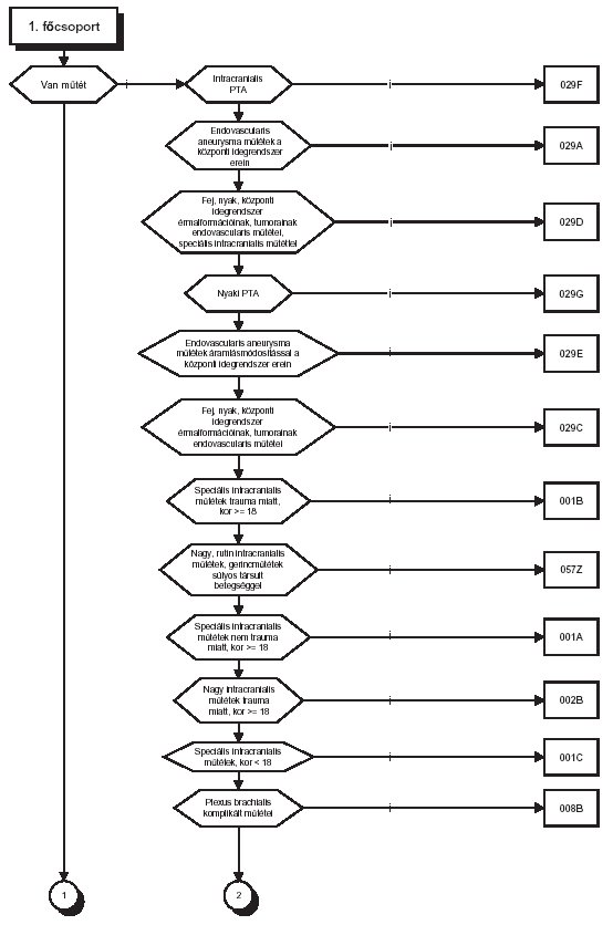
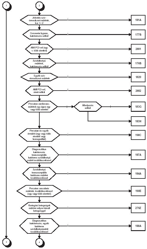
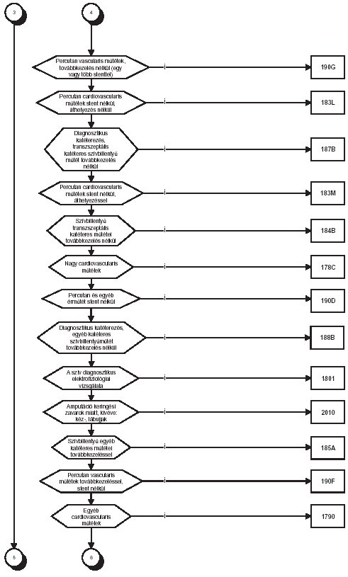
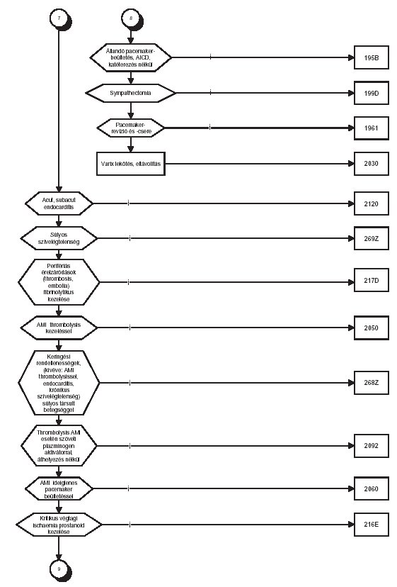
6. melléklet a 9/2013. (I. 31.) EMMI rendelethez


























7. melléklet a 9/2013. (I. 31.) EMMI rendelethez12
8. melléklet a 9/2013. (I. 31.) EMMI rendelethez
9. melléklet a 9/2013. (I. 31.) EMMI rendelethez13
10. melléklet a 9/2013. (I. 31.) EMMI rendelethez
91251 |
Passzív védelem RSV ellen Synagis adásával, 3500 g testsúly alatt (mg-ban) |
|
91252 |
Passzív védelem RSV ellen Synagis adásával, 3500-7000 g testsúly között (mg-ban) |
|
91253 |
Passzív védelem RSV ellen Synagis adásával, 7000 g testsúly felett (mg-ban) |
|
91255 |
A CHD súlyosságát elbíráló bizottság jogosultságot megállapító határozata |
|
92249 |
Immunglobulin kezelés (kezelési napban) |
|
92256 |
Subcutan immunglobulin kezelés (28 napos kezelési ciklusban) |
|
92257 |
Kombinált (infúziós és subcután) immunglobulin kezelés (28 napos kezelési ciklusban) |
|
11–13. melléklet a 9/2013. (I. 31.) EMMI rendelethez14
14. melléklet a 9/2013. (I. 31.) EMMI rendelethez
7450 |
Kemoterápia, panitumumab protokoll szerint |
959A |
Rosszindulatú daganat kemoterápiája "A" |
A rendelet a 2010: CXXX. törvény 12. § (3) bekezdése alapján hatályát vesztette 2013. május 2. napjával.
Az 1. § a 2010: CXXX. törvény 12. § (2) bekezdése alapján hatályát vesztette.
A 2. § (1)–(2) bekezdése a 2010: CXXX. törvény 12. § (2) bekezdése alapján hatályát vesztette.
A 2. § (4) bekezdése a 2010: CXXX. törvény 12. § (2) bekezdése alapján hatályát vesztette.
A 3. § b) pontja a 2010: CXXX. törvény 12. § (2) bekezdése alapján hatályát vesztette.
A 4. § a 2010: CXXX. törvény 12. § (2) bekezdése alapján hatályát vesztette.
Az 5. § (2) bekezdése a 2010: CXXX. törvény 12. § (2) bekezdése alapján hatályát vesztette.
Az 5. § (4) bekezdése a 2010: CXXX. törvény 12. § (2) bekezdése alapján hatályát vesztette.
A 7. § (1)–(3) bekezdése a 2010: CXXX. törvény 12. § (2) bekezdése alapján hatályát vesztette.
Az 1–2. melléklet a 2010: CXXX. törvény 12. § (2) bekezdése alapján hatályát vesztette.
A 4–5. melléklet a 2010: CXXX. törvény 12. § (2) bekezdése alapján hatályát vesztette.
A 7. melléklet a 2010: CXXX. törvény 12. § (2) bekezdése alapján hatályát vesztette.
A 9. melléklet a 2010: CXXX. törvény 12. § (2) bekezdése alapján hatályát vesztette.
A 11–13. melléklet a 2010: CXXX. törvény 12. § (2) bekezdése alapján hatályát vesztette.
- Hatályos
- Már nem hatályos
- Még nem hatályos
- Módosulni fog
- Időállapotok
- Adott napon hatályos
- Közlönyállapot
- Indokolás
