• Tartalom

11/2011. (II. 25.) KIM utasítás

11/2011. (II. 25.) KIM utasítás

a Központi Statisztikai Hivatal Szervezeti és Működési Szabályzatáról1

2012.09.01.

A központi államigazgatási szervekről, valamint a Kormány tagjai és az államtitkárok jogállásáról szóló 2010. évi XLIII. törvény 71. § (1) bekezdésében meghatározott hatáskörömben eljárva – tekintettel a jogalkotásról szóló 2010. évi CXXX. törvény 23. § (2) bekezdésére – a következő utasítást adom ki:

1. § A Központi Statisztikai Hivatal Szervezeti és Működési Szabályzatát (a továbbiakban: SzMSz) ezen utasítás mellékletében foglaltak szerint határozom meg.

2. § Ez az utasítás a közzétételét követő napon lép hatályba.

3. § Hatályát veszti a Központi Statisztikai Hivatal szervezeti és működési rendjének ideiglenes meghatározásáról szóló 16/2010. (VIII. 30.) KIM utasítás.

Melléklet a 11/2011. (II. 25.) KIM utasításhoz


ÁLTALÁNOS RENDELKEZÉSEK

A Központi Statisztikai Hivatal általános adatai

1. § (1) A Központi Statisztikai Hivatal (a továbbiakban: KSH) önállóan működő és gazdálkodó költségvetési szerv.
(2) A KSH alapadatai a következők:
a) megnevezése: Központi Statisztikai Hivatal;
b) rövidítése: KSH;
c) angol megnevezése: Hungarian Central Statistical Office (HCSO);
d) francia megnevezése: Bureau Central de la Statistique de Hongrie (BCSH);
e) német megnevezése: Ungarisches Statistisches Zentralamt (USZ);
f) székhelye: 1024 Budapest II., Keleti Károly u. 5–7.;
g) alapítás dátuma: 1874. július 23.;
h) létrehozásáról rendelkező jogszabály: az országos statisztika ügyének szervezéséről szóló 1874. évi XXV. törvény-czikk;
i) alapító okiratának száma, kelte: a Magyar Köztársaság Miniszterelnöke által, IX-9/KIM/157/51/2010. szám alatt kiadott és 2010. október 29-től hatályos alapító okirat;
j) azonosító számjelei:
ja) a számlaszáma: MÁK (Magyar Államkincstár) 10032000-01456363,
jb) adószáma: 15302724-2-41 (a KSH ÁFA körbe tartozó adóalany),
jc) tevékenységi körének statisztikai besorolása: 8411 Általános közigazgatás,
jd) statisztikai számjele: 15302724-8411-311-01,
je) törzskönyvi nyilvántartási száma: 302722 (PIR-törzsszám);
k) alaptevékenységek államháztartási szakfeladatrend szerinti besorolása: 841173 Statisztikai tevékenység.
(3) A KSH által ellátott tevékenységeket a statisztikáról szóló 1993. évi XLVI. törvény (a továbbiakban: Stt.) határozza meg.

A Központi Statisztikai Hivatal jogállása, feladata és hatásköre, valamint működésének keretei

2. § (1) A KSH kormányhivatal, amelynek felügyeletét a közigazgatási és igazságügyi miniszter látja el.
(2)2 A KSH egyszemélyi felelős vezetője az elnök, akinek a munkáját egy koordinációs, egy gazdaságstatisztikai, valamint egy társadalomstatisztikai elnökhelyettes segíti.

3. § (1) A KSH feladatait és hatáskörét az Stt. és a statisztikáról szóló 1993. évi XLVI. törvény végrehajtásáról szóló 170/1993. (XII. 3.) Korm. rendelet, valamint a Magyar Köztársaság Miniszterelnöke által, IX-9/KIM/157/51/2010. szám alatt kiadott és 2010. október 29-től hatályos alapító okirat határozza meg.
(2) A KSH, mint nemzeti statisztika hivatal célja a társadalom, a gazdaság és a környezet állapotáról és változásairól a felhasználók igényeinek megfelelő, hiteles, jó minőségű statisztikai szolgáltatás nyújtása.
(3) A KSH vállalkozói tevékenységet nem folytat, gazdálkodó szervezetben nem vesz részt.

A KSH szervezete

4. § (1) A KSH önálló szervezeti egységei a főosztályok, valamint a főosztályként működő igazgatóságok.
(2) Nem önálló szervezeti egység az osztály.
(3) A KSH Ellenőrzési osztálya önálló osztályként működik.
(4) Az elnökhelyettesek munkáját önálló Elnökhelyettesi Titkárság segíti.
(5) Hivatali célok megvalósításának érdekében a KSH elnöke projektet hozhat létre. A hivatali projekt a KSH működéséhez kapcsolódó, több szervezeti egység közreműködését igénylő, jól elkülöníthető feladatcsoport ellátására létrejött munkaszervezet, amelynek résztvevői feladatukat munkakörükön felül látják el.

5. § (1) A KSH szervezeti felépítésének ábráját az 1. függelék tartalmazza.
(2) A KSH szervezeti egységeinek feladatait a 2. függelék tartalmazza.
(3) A KSH létszámkeretét a 3. függelék tartalmazza.
(4) A vagyonnyilatkozat-tételi kötelezettséggel járó munkaköröket a 4. függelék tartalmazza.
(5) A vezetőket megillető munkáltatói jogok gyakorlásának rendjét – ide értve az átruházott munkáltatói jogokat is – a KSH mindenkor hatályos Közszolgálati Szabályzata (a továbbiakban: KSzSz) tartalmazza.

6. § (1) A KSH irányítása alatt álló intézmények:
a) a KSH Könyvtár [alapító okirata: KSH elnökének 5/2007. (SK 2008. 1.) KSH határozata], valamint
b) a KSH Népességtudományi Kutató Intézet [alapító okirata: a KSH elnökének 22/1999. (SK 2.) KSH határozata].
(2)3 A KSH Könyvtár irányító szerve a KSH, a KSH Könyvtár feletti irányítási jogkört – az Ellenőrzési osztály által a költségvetési szervek belső kontrollrendszeréről és belső ellenőrzéséről szóló 370/2011. (XII. 31.) Korm. rendelet (a továbbiakban: Ber.) alapján ellátandó, valamint a költségvetési feladatok kivételével – a KSH koordinációs elnökhelyettese útján látja el.
(3)4 A KSH Népességtudományi Kutató Intézet irányító szerve a KSH, a KSH Népességtudományi Kutató Intézet feletti irányítási jogkört a KSH elnöke útján látja el.

A KSH VEZETŐIRE VONATKOZÓ SZABÁLYOK

A KSH vezetői

7. § A KSH vezetői:
a) az elnök;
b) az elnökhelyettesek;
c) a főosztályvezetők (igazgatók);
d) a főosztályvezető-helyettesek (igazgatóhelyettesek);
e) az osztályvezetők.

8. § A KSH vezetője
a) felelős a KSH hosszú távú célkitűzéseiben és munkaprogramjában megfogalmazott célok, feladatok magas színvonalú megvalósításáért,
b) felelős a KSH feladatait érintő egyéb tervek kialakításáért, aktualizálásáért, módosításáért és végrehajtásáért,
c) felelős az Országos Statisztikai Adatgyűjtési Program (a továbbiakban: OSAP), és a KSH éves munkaprogramjának megtervezéséért, összeállításáért, illetve megvalósításáért,
d) feladatát a KSH tevékenységéhez kapcsolódó, a KSH SzMSz-ben meghatározott munkamegosztáshoz igazodva köteles ellátni,
e) tevékenysége során köteles érvényre juttatni a jogszabályok, illetve a KSH belső szabályozásainak rendelkezéseit,
f) a munkáltatói jogkörét a jogszabályokban, valamint a KSzSz-ben foglaltaknak megfelelően gyakorolja,
g) a közvetlen alárendeltségébe tartozó szervezeti egységeknél érvényre juttatja a KSH humánpolitikai céljait,
h) munkáját a statisztika etikai és gyakorlati kódexeinek alapelveit szem előtt tartva végzi.

A KSH elnöke

9. § A KSH elnöke
a) irányítja az elnökhelyettesek, valamint a közvetlenül hozzá tartozó szervezeti egységek vezetőinek tevékenységét,
b) képviseli a KSH-t külső szervek előtt az erre vonatkozó jogszabályok figyelembevételével,
c) meghatározza a KSH általános célkitűzéseit, jóváhagyja a KSH éves munkaprogramját, kiemelt céljait, és az egyes programokhoz tartozó erőforrásokat,
d) gyakorolja a szabályalkotási jogkört,
e) utasításadási és aláírási jogköre – a jogszabályok keretei között – kiterjed a KSH-t érintő minden kérdésre,
f) felelős az OSAP jóváhagyásra történő benyújtásáért,
g) benyújtja a KSH fejezet költségvetési javaslatát,
h) felelős a KSH SzMSz-ének a Hivatal felügyeletet ellátó miniszterhez történő előterjesztéséért,
i) gondoskodik a belső ellenőrzés kialakításáról és működtetéséről,
j) jóváhagyja az irányítása alá tartozó főosztályok és az Ellenőrzési osztály ügyrendjét,
k) általános minősítő jogkörrel rendelkezik (állam- és szolgálati titok),
l) megbízza a KSH folyóiratainak a főszerkesztőit,
m)5 megbízza a KSH Népességtudományi Kutató Intézet vezetőjét, helyettesét és gazdasági vezetőjét, és ellátja ezen szerv irányítását, valamint a KSH Könyvtár tekintetében gyakorolja az ellenőrzési tevékenységhez kapcsolódó irányítási jogosítványokat;
n) irányítja és felügyeli az informatikai biztonsági felügyelő és az adatvédelmi felelős munkáját,
o) a kiemelkedő munkát végző KSH munkatársakat elnöki dicséretben és egyéb elismerésben részesíti, jogszabály szerinti címet adományoz és gyakorolja az illetményeltérítés jogát.

Az elnökhelyettesek jogai és kötelezettségei

10. § A KSH elnökhelyetteseinek jogai és kötelezettségei:
a) a 11. § (2) bekezdés szerint jár el képviselet, valamint helyettesítés esetén;
b) jóváhagyja az irányítása alá tartozó főosztályok (igazgatóságok) ügyrendjét;
c) irányítási jogköréhez kapcsolódóan utasítást ad, határidőket tűz ki, több szervezeti egységet érintő feladatkiadás esetén a munkavégzést koordinálja, illetve kijelöli a koordinációért felelős személyt;
d) figyelemmel kíséri, ellenőrzi és értékeli a kiadott feladatokat, és gondoskodik az értékelés eredményének visszacsatolásáról;
e) döntési jogkört gyakorol a felelősségi körébe tartozó, vagy oda utalt feladatok végrehajtása során annak érdekében, hogy a KSH céljait megvalósítsa.

KSH koordinációs elnökhelyettesének speciális jogai és kötelezettségei6

10/A. §7 A koordinációs elnökhelyettes jogai és kötelezettségei:
a) irányítja az EU szabályozáshoz igazodó jogszabályi környezet kialakítását;
b) a kodifikációs feladatok irányításához szükséges koordináció ellátása a nemzetközi statisztikai szervezetek és a KSH között;
c) irányítja a KSH belső joganyagának statisztikai jogszabályi környezethez történő igazítását;
d) koordinálja a hivatalos statisztikai szolgálat szerveivel folytatott adminisztratív és jogi egyeztetéseket;
e) megbízza a KSH Könyvtár vezetőjét, helyettesét és gazdasági vezetőjét, és – az Ellenőrzési osztály által a Ber. alapján ellátandó, valamint a költségvetési feladatok kivételével – ellátja ezen szerv irányítását.

A KSH képviselete

11. § (1) A KSH-t az elnök képviseli.
(2) Az elnökhelyettes, az elnök akadályoztatása esetén, felhatalmazás alapján, helyettesíti az elnököt, képviseli a KSH-t, aláírja mindazon ügyiratokat, amelyre az elnöktől felhatalmazást kapott.
(3) Az elnökhelyettesek akadályoztatásuk esetén egymást helyettesítik.
(4) A főosztályvezető (igazgató) képviseli a KSH-t azokon a tanácskozásokon, értekezleteken, munkamegbeszéléseken, amelyek a feladatkörébe tartozó kérdésekkel foglalkoznak, továbbá aláírja mindazon ügyiratokat, amelyre az elnöktől vagy az irányítást ellátó elnökhelyettestől felhatalmazást kapott, illetve amelyre nézve a munkaköri leírásában rögzített hatásköre kiterjed.
(5) Az önálló szervezeti egység vezetőjének helyettese az önálló szervezeti egység ügyrendjében meghatározottak, valamint önálló szervezeti egység vezetőjének utasítása szerint helyettesíti az önálló szervezeti egység vezetőjét.
(6) A KSH főosztályvezető-helyettese (igazgatóhelyettese) a főosztályvezető (igazgató) akadályoztatása esetén annak időtartamára gyakorolja a főosztályvezető (igazgató) jogkörét, és ellátja annak feladatait, továbbá aláírja mindazon ügyiratokat, amelyre főosztályvezetőtől (igazgatótól) felhatalmazást kapott, valamint amire nézve a munkaköri leírásában rögzített hatásköre kiterjed. Több főosztályvezető-helyettes (igazgatóhelyettes) esetén a főosztályvezető (igazgató) teljes jogkörét távolléte esetén az általa kijelölt főosztályvezető-helyettes (igazgatóhelyettes) gyakorolja.
(7) Az osztályvezetőt akadályoztatása esetén az önálló szervezeti egység ügyrendjében meghatározottak szerint az önálló szervezeti egység másik osztályának vezetője vagy az osztály munkatársai közül az általa kijelölt kormánytisztviselő helyettesíti.

Kiadmányozás

12. § (1) A KSH elnöke kiadmányozza az állami vezetők (miniszterelnök, miniszter, államtitkár, közigazgatási államtitkár, helyettes államtitkár) és az államigazgatás központi szervei és az egyéb állami szervek vezetői, továbbá partnerszervek vezetői részére készült dokumentumokat, továbbá mindazon dokumentumokat, amelyek kiadmányozását magának tartotta fenn.
(2) A KSH elnökhelyettesei a felügyeletük alá tartozó ügyekben kiadmányozzák az állami vezetők közül a helyettes államtitkár és az államigazgatás központi szervei és az egyéb állami szervek vezetői, helyettes vezetői, továbbá partnerszervek vezetői, helyettes vezetői részére készült dokumentumokat.
(3) A KSH vezető beosztású munkatársai a hatáskörükbe tartozó ügyekben kiadmányozzák az azonos vagy hasonló beosztású, jogállású, besorolású vezetőinek címzett ügyiratokat; illetőleg az egyéb feladat- és hatáskörükbe tartozó ügyekben keletkezett ügyiratokat.
(4) A szervezeti egységeken belüli egyéb kiadmányozási jog gyakorlása az ügyrendben, a munkaköri leírás(ok)ban, vagy írásbeli meghatalmazásban kerülhet szabályozásra.

A KSH SZERVEZETI EGYSÉGEI

Az önálló szervezeti egység

13. § (1) Az önálló szervezeti egység ellátja az SzMSZ-ben meghatározott, valamint az önálló szervezeti egység vezetőjének tevékenységét irányító vezető által meghatározott feladatokat.
(2) Az önálló szervezeti egység létszámát – az SzMSz-ben meghatározott létszámkereten belül – az önálló szervezeti egység vezetőjének tevékenységét irányító vezető határozza meg.
(3) Az önálló szervezeti egységen belül működő osztályok feladatkörét az önálló szervezeti egység ügyrendje határozza meg.

14. § (1) Az önálló szervezeti egység vezetője a jogszabályoknak és a szakmai követelményeknek megfelelően – az elnöktől és az elnökhelyettestől kapott utasítás és iránymutatás alapján – vezeti az önálló szervezeti egység munkáját, és felelős az önálló szervezeti egység feladatainak ellátásáért.
(2) Az önálló szervezeti egység vezetője – az (1) bekezdésben meghatározottakkal összefüggésben – elkészíti az önálló szervezeti egység ügyrendjét és annak mellékleteként a munkaköri leírásokat, szervezi és ellenőrzi az önálló szervezeti egységhez tartozó műveletek végrehajtását.
(3) A KSH főosztályvezetőjének (igazgatójának) jogai és kötelezettségei:
a) a főosztályvezető (igazgató) alapvető feladata szervezeti egységének irányítása;
b) közvetíti és képviseli az elnök, illetve az irányítást ellátó elnökhelyettes döntéseit a vezetése alá tartozó főosztály (igazgatóság) felé;
c) az irányítási jogköre alatt álló KSH munkatársak tekintetében utasításadási jogkört gyakorol, határidőket tűz ki, szükség esetén belső eljárási rendet alakít ki;
d) irányítási jogköre keretében megszervezi és működteti a vezetése alá tartozó szervezeti egységek és a KSH más szervezeti egységei, valamint az esetlegesen érintett külső szervek közötti együttműködést, kapcsolatrendszert;
e) felelős más tárcáknak a főosztály (igazgatóság) feladatkörét érintő előterjesztései és jogszabályai szakmai tervezeteinek véleményezéséért;
f) gondoskodik a feladatok ellátásához szükséges információk átadásáról, a folyamatos munkavégzés feltételeinek megteremtéséről;
g) döntései tekintetében beszámolási kötelezettsége van az elnök, illetve az irányítást ellátó elnökhelyettes felé;
h) ellenőrzi az osztályvezetőknek a munkák szervezésére, a munkarend betartására vonatkozó feladatai végrehajtását;
i) engedélyezi a kötött munkarendtől eltérő munkavégzést és részmunkaidős KSH munkatársak esetében az eltérő időpontban történő munkakezdést;
j) projektszervezet működési keretei közötti munkavégzés esetét kivéve, másik főosztályvezetőnek (igazgatónak) utasítást nem adhat (nem minősülnek utasításnak azok a munkakiosztások, munka elvégzésére történő megkeresések, amelyek az elfogadott munkaprogramban szereplő feladatok elvégzéséhez kapcsolódó munkamegosztásból erednek);
k) a 11. § (4) bekezdés szerint jár el képviselet, valamint helyettesítés esetén;
l) javaslatot tesz az elnöknek (a szervezeti egységét felügyelő elnökhelyettesnek) információk szolgálati titokká minősítésére.

15. § A KSH Gazdálkodási és igazgatási Főosztály vezetőjének speciális jogai és kötelezettségei:
a)8 az államháztartásról szóló törvény végrehajtásáról szóló 368/2011. (XII. 31.) Korm. rendelet alapján a KSH gazdasági vezetője, aki a gazdálkodási feladatok tekintetében a KSH elnökének helyettese;
b) felelős a KSH fejezet költségvetésével összefüggő irányító szervi feladatokért.

16. § (1) Az önálló szervezeti egység vezetőjének helyettese
a) 11. § (5) bekezdés szerint jár el képviselet, valamint helyettesítés esetén;
b) az általa vezetett osztály – amennyiben van ilyen – tekintetében ellátja az osztályvezetői feladatokat.
(2) A KSH főosztályvezető-helyettesének (igazgatóhelyettesének) jogai és kötelezettségei körében a 11. § (6) bekezdés szerint jár el képviselet, valamint helyettesítés esetén.

17. § (1) Az osztályvezető az önálló szervezeti egység ügyrendje, valamint az önálló szervezeti egység vezetőjének az utasítása szerint irányítja és ellenőrzi a vezetése alatt álló osztály munkáját.
(2) A 11. § (7) bekezdés szerint jár el képviselet, valamint helyettesítés esetén.
(3) A KSH osztályvezetőjének jogai és kötelezettségei:
a) felelős a főosztály (igazgatóság) hatáskörébe tartozó hivatali programok osztály szintű megtervezéséért, koordinálásáért és megvalósításáért;
b) alapvető feladata osztályának szakmai irányítása és munkájának megszervezése;
c) a szakmai feladatok hatékony ellátása érdekében megszervezi és koordinálja az osztály mint munkaszervezet tevékenységét, közvetíti a munkával kapcsolatos információkat;
d) felelős a munkaszervezésért és a munkarend betartásáért;
e) figyelemmel kíséri és értékeli az osztály munkatársainak szakmai tevékenységét;
f) döntései tekintetében beszámolási kötelezettsége van a főosztályvezető (igazgató) felé;
g) projektszervezet működési keretei közötti munkavégzés esetét kivéve, másik osztályvezetőnek utasítást nem adhat (nem minősülnek utasításnak azok az esetek, amelyek az elfogadott munkaprogramban szereplő feladatok elvégzéséhez kapcsolódó munkamegosztásból erednek);
h) a főosztályvezető (igazgató) felhatalmazása alapján képviseli a KSH-t azokon a tanácskozásokon, értekezleteken, munkamegbeszéléseken, amelyek a feladatkörébe tartozó szakmai kérdésekkel foglalkoznak;
i) aláírási jogosultságát a munkaköri leírásában foglaltak szerint gyakorolja.

A KSH munkatársaira vonatkozó általános szabályok

18. §9 A KSH munkatársainak munkavégzéssel kapcsolatos jogait és kötelezettségeit, a közszolgálati tisztviselőkre vonatkozó jogszabály, és a mindenkor hatályos Munka Törvénykönyvéről szóló jogszabály tartalmazza.

19. § (1) A KSH munkatársa tevékenységét a statisztika etikai és gyakorlati kódexeinek alapelveit szem előtt tartva végzi, amelynek legfőbb elemei a következők:
a) szakmai függetlenség;
b) minőség iránti elkötelezettség;
c) pártatlanság és objektivitás;
d) adatvédelmi szabályok betartása;
e) adatszolgáltatói terhek csökkentése;
f) költséghatékonyság.
(2) A KSH munkatársa
a) feladatát közvetlen felettes vezetője irányítása alatt látja el, ha nem közvetlen felettes vezető ad utasítást a KSH munkatársának, a KSH munkatársa köteles erről a közvetlen felettes vezetőt haladéktalanul tájékoztatni,
b) feladatait a KSH érdekeit szem előtt tartva, a jogszabályok, a KSH belső szabályozásai által meghatározott módon és a munkaköri leírásában rögzítettek szerint, a felettesétől kapott utasítások, útmutatások alapján, a határidők betartásával köteles végrehajtani,
c) gondoskodik a hivatal feladat- és hatáskörébe tartozó ügyek érdemi döntésre való előkészítéséről, valamint a döntéseknek vezető utasítása szerinti végrehajtásáról,
d) köteles a szakmai tudását és ismereteit a munkakörhöz szükséges követelményekhez igazodó szinten tartani, a jogszabályokban vagy a munkáltató által előírt képesítést megszerezni,
e) jogszabályban meghatározott kivétellel, köteles megőrizni a KSH működésével kapcsolatban tudomására jutott információkat,
f) köteles kerülni minden olyan tevékenységet, ami a KSH hátrányos megítéléséhez vezethet, vagy egyéb módon a KSH érdekeit kedvezőtlenül érintheti,
g) közvetlen felettese kijelölése alapján köteles helyettesíteni munkatársát,
h) felelős a hivatali vagyon védelméért, a rendelkezésére bocsátott pénzügyi, valamint egyéb eszközök rendeltetésszerű kezeléséért, megőrzéséért és felhasználásáért,
i)10 tevékenységéért fegyelmi és a vonatkozó jogszabályok, valamint a KSzSz előírásai szerint – a munkajog keretei között – anyagi felelősséggel tartozik;
j) jogosult az információra a KSH, és ezen belül a szervezeti egységek stratégiai céljairól, célkitűzéseiről, a KSH munkatársait érintő döntésekről,
k) jogosult szakmai kérdésekben kezdeményezésre, javaslattételre, véleménynyilvánításra,
l) jogosult a munkavégzés feltételeinek javítására irányuló javaslattételre, véleménynyilvánításra a munkahelyével, munkafolyamatokkal kapcsolatos kérdésekben,
m) jogosult megismerni a személyére vonatkozó, a KSH-nál nyilvántartott adatokat, dokumentumokat,
n) jogosult a KSH tárgyévben érvényes döntései szerint járó juttatásokra, szolgáltatásokra,
o) részt vesz a KSH elnöke által különböző célok megvalósításának érdekében létrehozott hivatali projektek munkájában.

A KSH TESTÜLETEI ÉS MUNKABIZOTTSÁGAI

Elnöki értekezlet

20. § (1)11 Az Elnöki értekezlet az elnök és az elnökhelyettesek közötti közvetlen és rendszeres információcserét biztosító fórum, egyúttal a KSH elnökének legfőbb döntés-előkészítő fóruma. Az Elnöki értekezleten állandó meghívottként vesz részt a Gazdálkodási és igazgatási Főosztály vezetője és az Elnöki Főosztály vezetője.
(2) Az elnöki értekezlet heti rendszerességgel ülésezik.
(3) Az ülés napirendjét az elnök határozza meg.

Szakmai kollégiumok12

21/A. §13 (1) A szakmai kollégium egy-egy jelentősebb, több szakterületet érintő, szakmai kérdések megvitatását szolgáló, az adott szakterület illetékes szervezeti egységei által delegált tagok folyamatos vagy ad hoc jelleggel működő, javaslattevő, döntés-előkészítő testülete.
(2) Szakmai kollégiumot az elnök hoz létre és kijelöli annak vezetőjét. A szakmai kollégium működésére vonatkozó szabályokat a szakmai kollégium ügyrendje határozza meg.
(3) A szakmai kollégium szükség szerint, de legalább negyedévente ülésezik.
(4) Az ülést a szakmai kollégium kollégiumvezetője hívja össze. Az ülés napirendjét a szakmai kollégium vezetője határozza meg.

Vezetői Kollégium

21. § (1) A Vezetői Kollégium az elnök, az elnökhelyettesek, a főosztályvezetők, az igazgatók, és az önálló osztályvezető közötti közvetlen információcserét biztosító konzultatív, kommunikációs, illetve döntés-előkészítő fórum.
(2) A Vezetői Kollégium szükség szerint, de legalább kéthavonta ülésezik.
(3) Az ülést az elnök hívja össze. Az ülés napirendjét az elnök határozza meg.

Eseti szakmai munkabizottságok

22. § (1) Az elnök, illetve bármelyik elnökhelyettes véleményező, javaslattevő, döntés-előkészítő, illetve ellenőrző feladatok ellátására eseti bizottságo(ka)t hozhat létre.
(2) Az eseti bizottságok az elnök előírásai szerint végzik a tevékenységüket, azok létrehozásakor konkrétan meg kell határozni a bizottsági munka kereteit és időtartamát.

Állandó bizottságok14

23. §15 A KSH-ban állandó bizottságként Jóléti Bizottság és Adatvédelmi Bizottság működik.

24. § (1) A Jóléti Bizottság
a)16 a közszolgálati tisztviselőkre vonatkozó jogszabályban, a KSzSz-ben foglalt szociális, valamint a KSH-ból a nyugállományba vonultak támogatásával kapcsolatban javaslatot tesz a döntésre jogosult Gazdálkodási és igazgatási Főosztály vezetőjének,
b) javaslatot tesz a hivatali lakáskölcsönök odaítéléséről.
(2) A Jóléti Bizottság hattagú testület.
(3) A Jóléti Bizottság tagjai
a) a KSH elnöke által kijelölt két,
b) a központi és a területi érdekképviseleti szervek által delegált egy-egy,
c) az Elnöki Főosztály által delegált egy, valamint
d) a Gazdálkodási és igazgatási Főosztály által delegált egy fő.
(4) A Jóléti Bizottság elnökét a Jóléti Bizottság tagjai sorából a KSH elnöke nevezi ki.
(5) A Jóléti Bizottság ügyrendjét maga határozza meg.

25. § (1) Az Adatvédelmi Bizottság felügyeli, szervezi, összehangolja és figyelemmel kíséri az adatvédelmi szabályok érvényesülését a KSH tevékenysége során, így a közérdekű adatok nyilvánosságának biztosítását és az egyedi adatok védelmét.
(2) Az Adatvédelmi Bizottság öttagú testület, amelynek elnökét és tagjait a KSH elnöke jelöli ki.
(3) Az Adatvédelmi Bizottság tevékenységéről éves jelentést készít a KSH elnöke számára.
(4) Az Adatvédelmi Bizottság elnöke a testületbe állandó szakértőket kérhet fel.

A KSH MŰKÖDÉSÉVEL KAPCSOLATOS EGYES RENDELKEZÉSEK

A munkavégzés általános szabályai

26. § (1) Az elnök kivételével a vezető az irányítása alá nem tartozó szervezeti egység munkatársa részére utasítást nem adhat. Az elnökhelyettes a feladatkörének ellátásával kapcsolatban adhat közvetlenül utasítást a közvetlen irányítása alá nem tartozó szervezeti egység munkatársának. Erről az utasítást végrehajtó munkatársnak – a feladat végrehajtásának egyidejű megkezdése mellett – a szervezeti egységet irányító vezetőt haladéktalanul tájékoztatnia kell.
(2) Az (1) bekezdésben meghatározott vezetőtől közvetlenül kapott utasítás végrehajtását a szolgálati út megtartásával kell teljesíteni. Halaszthatatlanul sürgős ügyekben az intézkedésben távolléte miatt akadályozott felettes vezető egyetértését telefonon vagy elektronikus úton kell beszerezni. Ennek megtörténtét, vagy amennyiben erre sincs lehetőség, ezt a körülményt az ügyiraton fel kell tüntetni, és az ügyiratot haladéktalanul a következő felettes vezetőhöz kell eljuttatni.
(3) A közvetlenül kapott utasítás végrehajtását – ha az utasítást adó kifejezetten ellentétesen nem rendelkezik – a szolgálati út megtartásával kell teljesíteni.
(4) A KSH valamennyi vezetője és munkatársa köteles a KSH által elvégzendő feladatok végrehajtásában együttműködni. Az önálló szervezeti egységek közötti együttműködés kialakításáért az önálló szervezeti egységek vezetői a felelősek. Az egyeztetésért, illetve azért, hogy a feladat ellátásában a többi érintett szervezeti egység álláspontja összehangoltan érvényesüljön, az a szervezeti egység felelős, amelynek az ügy intézése a feladatkörébe tartozik, vagy akit erre a KSH elnöke kijelölt.

Záró rendelkezések

27. § Az elnök az SzMSz hatálybalépését követő 60 napon belül kiadja
a) a KSH házirendjét,
b) a személyügyi szabályzatot,
c) az irat- és adatkezelési szabályzatot,
d) a gazdálkodási keretszabályzatot,
e) a döntésértékelési szabályzatot, valamint
f) az ellenőrzési szabályzatot.

28. § (1) Az önálló szervezeti egység vezetője, különösen az egyes osztályok feladatkörének meghatározására az SzMSz hatálybalépésétől számított 30 napon belül ügyrendet készít.
(2) Az ügyrendet az önálló szervezeti egység vezetője írja alá, és jóváhagyásra az elnök elé terjeszti.

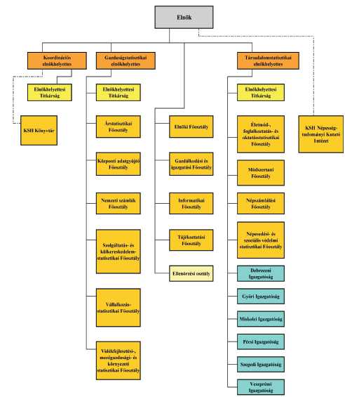
1. függelék17


A KSH szervezeti felépítése

2. függelék


A Központi Statisztikai Hivatal szervezeti egységei feladatai

1. A KSH elnökének közvetlen irányítása alá tartozó szervezeti egységek

1.1. Elnöki Főosztály

Az Elnöki Főosztály feladatai:
a) ellátja az elnöki döntéshozatal és a feladatkiadás támogatását, segítését, valamint az ehhez kapcsolódó titkársági feladatokat;
b) szervezi a KSH nemzetközi kapcsolatait a hivatal szervezeti egységei nemzetközi tevékenységének összehangolásával, a hivatalos álláspontok kialakításával, jóváhagyatásával és képviseletének biztosításával;
c) ellátja a kiemelt nemzetközi projektekhez és a nemzetközi szakmai segítségnyújtási pályázatokhoz kapcsolódó feladatokat;
d) közreműködik a hivatal elnöke és elnökhelyettesei nemzetközi kötelezettségeiből adódó feladatok végrehajtásában;
e) összeállítja és jóváhagyatja a hivatal éves nemzetközi utazási tervét;
f) szervezi az elnöki szintű hivatali nemzetközi rendezvényeket;
g) kialakítja, fejleszti és működteti a KSH egységes humánpolitikai rendszerét, a KSH belső képzési rendszerét, ezen belül fejleszti, működteti a KSH-ISKOLÁ-t, valamint ellátja a statisztikai szakképesítések szakmai felügyeletét, tartalmi fejlesztését;
h) kidolgozza, fejleszti és működteti az adatfelvételeket végrehajtó összeírók kiválasztásának, képzésének és ellenőrzésének szakmai szabályait;
i) ellátja – az okiratok elkészítésének kivételével – a munkaerő-felvétel, a pályáztatás személyügyi feladatait, ellátja a vezetői munkakörbe történő kinevezéssel, jogviszony-módosítással, megszüntetéssel kapcsolatos szakmai előkészítő és koordinációs feladatokat, továbbá ellátja az összeférhetetlenség megállapításával kapcsolatos személyügyi feladatokat;
j) ellátja a munkaértékelési, minősítési és teljesítményértékelési rendszerhez kapcsolódó feladatokat, kialakítja és működteti a munkaköri leírások egységes rendszerét, előkészíti az elismerések adományozását, ellátja a nyugállományú dolgozókkal kapcsolatos, jogszabályban foglalt személyügyi feladatokat;
k) ellátja a közigazgatási képzéssel, vizsgáztatással és vezetőképzéssel kapcsolatos feladatokat, előkészíti a továbbtanulások támogatásával kapcsolatos döntéseket, koordinálja a munkatársak nemzetközi képzéseken való részvételét, és a hivatalba jelentkező szakmai gyakorlatosokkal kapcsolatos teendőket;
l) közreműködik a feladatkörét érintő közszolgálati és képzési szabályzatok tervezeteinek elkészítésében;
m) kialakítja a KSH munkatársainak nyújtott jóléti szolgáltatások elveit;
n) szervezi a KSH külső és belső kommunikációját, biztosítja a kapcsolattartást a sajtóval;
o) szervezi a KSH kiemelt rendezvényeit;
p) ellátja a statisztikai osztályozásra vonatkozóan kiadott besorolási kérelmek ellen benyújtott kifogások kezelésével, valamint az adatvédelemmel kapcsolatos feladatokat;
q) felülvizsgálja az illetékes főosztály által hozott statisztikai osztályozásokkal kapcsolatos besorolásokra vonatkozó kifogásokat;
r) szervezi, összehangolja és felügyeli az adatvédelemmel és informatikai biztonsággal kapcsolatos feladatokat.

1.2. Gazdálkodási és igazgatási Főosztály

A Gazdálkodási és igazgatási Főosztály feladatai:
a) ellátja a KSH fejezet költségvetéssel összefüggő irányító szervi feladatait;
b) ellátja a KSH fejezet irányítása alá tartozó intézményekkel kötött megállapodásban szereplő gazdálkodási, pénzügyi feladatokat;
c) elkészíti a KSH és a fejezeti kezelésű előirányzatok elemi költségvetési beszámolóját, zárszámadását, időközi mérlegjelentéseit;
d) ellátja a tervezési, gazdálkodási, pénzkezelési, könyvvezetési, vagyongazdálkodási, adóbevallási, járulék és egyéb befizetési kötelezettségek teljesítésével, valamint az adatszolgáltatási, szabályozási kötelezettséggel kapcsolatos feladatokat;
e) folyósítja a lakásépítési, -vásárlási kölcsönöket, ellenőrzi a törlesztések teljesítését;
f) közreműködik a közbeszerzési pályázatok előkészítésében, lefolytatásában, dokumentálja a pályázatokat, valamint végrehajtja a közbeszerzési közzétételi adatszolgáltatási feladatokat;
g) bonyolítja a központosított közbeszerzési rendszer hatálya alá tartozó termékek beszerzését;
h) ellátja a létszám- és bérgazdálkodási, valamint a létszám monitoringgal kapcsolatos feladatokat;
i) a részére átadott okmányok alapján elkészíti a KSH munkatársainak jogviszonyához kapcsolódó – pl. létesítésével, módosításával, megszüntetésével kapcsolatos – okiratokat, és nyilvántartja a jogviszonyhoz kapcsolódó személyügyi és munkaügyi anyagokat, iratokat;
j) ellátja a hivatal dolgozóival kapcsolatos munkaügyi feladatokat, a szabadságolással, tájékoztatással, igazolások kiadásával, a tartalékállományba helyezéssel, a különleges foglalkoztatási állománnyal és a prémiumévesekkel, a rendkívüli munkavégzéssel kapcsolatos feladatokat, a jogszabályok szerinti munkaügyi közszolgálati adatszolgáltatást végez, működteti a humánügyviteli rendszert;
k) a Magyar Államkincstárral kötött megállapodásban rögzített munkamegosztás alapján elvégzi a központosított illetmény-számfejtési feladatokat, adatszolgáltatásokat teljesít;
l) ellátja a vagyonnyilatkozat-tételi kötelezettséggel kapcsolatos feladatokat;
m) véleményezi és ellenjegyzi a KSH szerződéseit, ellátja a KSH jogi képviseletét, és adatvédelemmel kapcsolatos feladatokat;
n) szervezi a KSH-ba beérkező előterjesztések, jogszabály-tervezetek szakmai véleményezését;
o) elkészíti a KSH szervezetéhez, tevékenységéhez kapcsolódó jogszabály-tervezeteket, az elnök jogkörében kiadásra kerülő szabályozásokat, összeállítja az OSAP-ot, elkészíti a vonatkozó előterjesztéseket, koordinálja a hivatalos statisztikai szolgálat szervei statisztikai adatgyűjtési tevékenységét, ellátja az Országos Statisztikai Tanács titkársági feladatait;
p) ellátja a KSH-ba érkező és ott készült minősített iratokkal, illetve az iratkezeléssel kapcsolatos ügyviteli feladatokat;
q) ellátja a műszaki beruházások, felújítások lebonyolítását, az épületek, járművek, műszaki eszközök üzemeltetésével, karbantartásával kapcsolatos feladatokat;
r) ellátja a munka- és tűzvédelmi feladatokat, megszervezi a munkavédelmi oktatásokat;
s) ellátja a hivatalon belüli rendezvények technikai, műszaki kiszolgálását;
t) koordinálja a munkaprogram-tervezést, meghatározza a programtervezés ügyrendjét, karbantartja és felülvizsgálja a tervezés nómenklatúráit, továbbá felügyeli a tervezéshez használt számítógépes alkalmazások működését;
u) elektronikus munkaidő-nyilvántartást működtet;
v) ellátja a minősített adat védelméről szóló 2009. évi CLV. törvényre és a Nemzeti Biztonsági Felügyelet működésének, valamint a minősített adat kezelésének rendjéről szóló 90/2010. (III. 26.) Korm. rendeletre (különös tekintettel annak III. fejezetére) figyelemmel a KSH biztonsági vezetői feladatokat;
w) ellátja a raktárgazdálkodással kapcsolatos feladatokat.

1.3. Informatikai Főosztály

Az Informatikai Főosztály feladatai:
a) elkészíti az informatikai stratégiát, az informatikai beszerzési tervet és az informatikai fejlesztési tervet;
b) ellátja a KSH informatikai és telekommunikációs rendszereinek és infrastruktúrájának fejlesztésével, működtetésével és karbantartásával, valamint az ezekhez kapcsolódó beszerzések kezdeményezésével kapcsolatos feladatokat;
c) ellátja a KSH szoftver-, alkalmazás- és adatbázis-fejlesztési feladatait;
d) ellátja a KSH működtetéséhez szükséges rendszertechnikai és adatbázis-üzemeltetési feladatokat;
e) üzemelteti az általa vagy megbízásából fejlesztett, bevezetett, illetve üzemeltetésre átvett alkalmazásokat és rendszereket;
f) ellátja a statisztikai adatfeldolgozási feladatokat;
g) szerkeszti az elektronikus adatgyűjtési rendszer elektronikus-kérdőíveit, az adatszolgáltatók részére technikai segítséget nyújt;
h) részt vesz a KSH-ban alkalmazott szoftverek és szoftverfejlesztő eszközök beszerzésében, ellátja a termékfelelősi feladatokat;
i) a felhasználók részére informatikai szolgáltatásokat nyújt, helpdeszket működtet;
j) ellátja az informatikai fejlesztések módszertani felügyeletével, minőségbiztosításával kapcsolatos feladatokat;
k) ellátja az informatikai biztonsági operatív feladatokat.

1.4. Tájékoztatási Főosztály

A Tájékoztatási Főosztály feladatai:
a) a KSH tájékoztatási tevékenységének tervezése, koordinálása;
b) a rendszeresen megjelenő elemző és nemzetközi kiadványok, valamint egyedi adat-összeállítások, elemzések készítése;
c) rendszeres és eseti adatszolgáltatás a hazai és nemzetközi felhasználók részére, a nemzetközi szervezetek tájékoztatási programjainak koordinálása hivatalon belül és a partnerintézményekkel;
d) az összefoglaló adatgyűjtemények tartalomszerkesztése;
e) a tájékoztatási adatbázis és a STADAT felelős szerkesztői feladatainak ellátása,
f) a KSH honlapjának fejlesztése, működtetése, szerkesztése, elektronikus tartalomszolgáltatása;
g) a területstatisztika feladatainak ellátása keretében a Településstatisztikai Adatbázis Rendszer (T-STAR) a Megyei és Regionális Adatbázis Rendszer (MR-STAR), valamint a Budapesti Statisztikai Adatbázis Rendszer (BP-STAR) tartalomszerkesztése;
h) kiadványok olvasószerkesztése, fordítása és kiadásra történő előkészítése;
i) a hivatal által igénybe vett nyomdai szolgáltatásokkal kapcsolatos koordinációs feladatok ellátása;
j) koordinálja a Statisztikai Szemle és a Területi Statisztika folyóiratok szerkesztési, megjelentetési feladatait;
k) az információszolgálati feladatok ellátása;
l) a hivatalhoz érkező statisztikai osztályozásokkal kapcsolatos besorolások elkészítése és azok koordinációja;
m) a kiadványok, statisztikai adatok és a hozzáadott értékkel növelt szolgáltatások értékesítésének szervezése és koordinálása;
n) a főosztály feladatkörébe tartozó feladatok módszertanának fejlesztése, a felhasználók visszajelzéseinek gyűjtése, értékelése.

1.5. Ellenőrzési osztály

Az Ellenőrzési osztály feladatai:
a) végrehajtja az elnök által az éves ellenőrzési tervben és a soron kívül elrendelt ellenőrzéseket;
b) szabályszerűségi, pénzügyi, rendszer- és teljesítmény-ellenőrzéseket, informatikai rendszerellenőrzéseket végez;
c) megbízhatósági ellenőrzéseket folytat a KSH irányítása alá tartozó költségvetési szervek éves elemi költségvetési beszámolóira irányulóan;
d) szakmai irányítást lát el a KSH irányítása alá tartozó költségvetési szervek belső ellenőrzési tevékenysége körében;
e) elkészíti a KSH éves ellenőrzési beszámolóját és a KSH irányítása alá tartozó költségvetési szervek ellenőrzési beszámolóinak az összesítésével együtt gondoskodik annak az államháztartásért felelős miniszter részére történő megküldéséről.

2.18 A gazdaságstatisztikai elnökhelyettes irányítása alá tartozó szervezeti egységek

2.1. Elnökhelyettesi Titkárság

A gazdaságstatisztikai elnökhelyettes munkáját segítő titkárság feladatai:
a) előkészíti az elnökhelyettes programjait, szakmai megbeszéléseit, közszerepléseit, ellátja az ezekkel kapcsolatos koordinációs feladatokat;
b) a titkárságra beérkező, és a titkárságról kimenő iratok iktatása, szétosztása, nyilvántartása, rendezése;
c) koordinálja az elnökhelyettes jogkörébe tartozó hazai és nemzetközi ügyeket, kapcsolatot tart belső és külső partnerekkel, beszerzi a döntésre érkező ügyekben a szükséges háttér információkat, anyagokat állít össze.

2.2. Árstatisztikai Főosztály

Az Árstatisztikai Főosztály szakstatisztikai területei a fogyasztóiár-, termelőiár- és külkereskedelmiár-statisztika, a vásárlóerő-paritás számítás, amelynek keretében a feladatai:
a) a fogyasztóiár-statisztikai adatgyűjtések tervezése, szakmai előkészítése, egyes adatkörök központi gyűjtésének megvalósítása, feldolgozása, minőségellenőrzése, javítása és adatbázisba rendezése;
b) a termelőiár (ipariár- és építőipariár és szolgáltatásiár) -statisztikai adatgyűjtéseinek tervezése, szakmai előkészítése, megvalósítása (beleértve a kérdőívek kiküldését, sürgetését, érkeztetését, rögzítését és elsődleges ellenőrzését is), feldolgozása, minőségellenőrzése, javítása és adatbázisba rendezése;
c) külkereskedelmiár-statisztikai adatgyűjtések tervezése, szakmai előkészítése, megvalósítása (beleértve a kérdőívek kiküldését, sürgetését, érkeztetését, rögzítését és elsődleges ellenőrzését is), feldolgozása, minőségellenőrzése, javítása és adatbázisba rendezése;
d) a vásárlóerő-paritás számítások területén az Európai Összehasonlítási Program (ECP), valamint a világméretű (ICP) számításokkal kapcsolatos feladatok végzése, adatgyűjtések szervezése, részben végrehajtása, rögzítése, ellenőrzése;
e) a főosztály feladatkörébe tartozó szakstatisztikai területek módszertanának fejlesztése;
f) adat-összeállítások, elemzések, gyorstájékoztatók készítése a fogyasztói árak, termelői árak, külkereskedelmi árak és vásárlóerő-paritás számítások körében;
g) közreműködés a több szakterületet érintő KSH kiadványok kidolgozásában;
h) hazai és nemzetközi adatátadások, illetve az adatokhoz való hozzáférés biztosítása.

2.3. Központi adatgyűjtő Főosztály

A Központi adatgyűjtő Főosztály feladatai:
a) a KSH évközi integrált gazdaságstatisztikai adatgyűjtések (teljesítmény, ráfordítás és beruházás adatok) szervezése és lebonyolítása (beleértve a kérdőívek sürgetését, az adatszolgáltatókkal való kapcsolat tartását, érkeztetését, rögzítését, ellenőrzését és javítását);
b) a KSH éves integrált gazdaságstatisztikai adatgyűjtések (éves szerkezetstatisztika) szervezése és lebonyolítása (beleértve a kérdőívek sürgetését, az adatszolgáltatókkal való kapcsolat tartását, érkeztetését, rögzítését, ellenőrzését és javítását);
c) egyéb, a vállalkozásokra és más adatszolgáltatókra (pl. önkormányzatokra) vonatkozó gazdaságstatisztikai adatgyűjtések (beleértve a munkaerőköltség-felvételt) szervezése és lebonyolítása (beleértve a kérdőívek sürgetését, az adatszolgáltatókkal való kapcsolat tartását, érkeztetését, rögzítését, ellenőrzését és javítását);
d) a lakossági adatfelvételek (MeF és kiegészítő felvételei, HKF-VÉKA, LUSZ, IKT) és a mezőgazdasági statisztika tekintetében Budapest és Pest megye területét érintően az adatgyűjtések szervezése, a kérdezőbiztosi hálózat irányítása és képzése, az adatok feldolgozása, minőségellenőrzése és javítása;
e) az a)–d) pontok tekintetében az adatok minőségellenőrzése és javítása (mezo-validálás);
f) a kiemelt összeírások – népszámlálás, gazdaságszerkezeti összeírások – esetében Budapest és Pest megye területét érintően az adatgyűjtések szervezése, a kérdezőbiztosi hálózat irányítása és képzése, az adatok feldolgozása, minőségellenőrzése és javítása;
g) Budapest és Pest megye területét érintően a regiszterjelentések (OSAP 1032 és 1764 adatgyűjtések) gyűjtése és feldolgozása.

2.4. Nemzeti számlák Főosztály

A Nemzeti számlák Főosztály szakstatisztikai területei a nemzeti számlák éves és negyedéves adatainak folyó és összehasonlító áron történő számításai, továbbá az ÁKM táblák és szektorszámlák összeállítása, a GNI és EDP jelentések elkészítése, amelynek keretében a feladatai:
a) a negyedéves és éves GDP számítások termelési és felhasználási oldalának összeállítása;
b) az éves szektor számlák összeállítása a nemzetgazdaság 5+1 szektorára;
c) a forrásfelhasználás-táblák (SUT) és az ÁKM táblák összeállítása;
d) a területi számlák összeállítása;
e) a nemzetgazdaság éves integrált számláinak összeállítása;
f) az éves GNI számítás és jelentés elkészítése;
g) az évi kétszeri EDP jelentés KSH hatáskörébe tartozó részének összeállítása;
h) a tőkeszámla és vagyonmérleg (nem-pénzügyi eszközök) összeállítása;
i) a negyedéves kormányzati és a külföld számla, valamint a negyedéves jövedelem keletkezés számlák összeállítása;
j) az adók és támogatások adatainak összeállítása;
k) a súlyozott átlagos áfakulcs KSH hatáskörébe tartozó részének összeállítása;
l) a külföldi működőtőke és külföldi érdekeltségű vállalkozások adatainak összeállítása (FDI);
m) a nemzeti számlák módszertana (ESA) szerinti munkaerő-felhasználási számítások készítése;
n) adatbázisok létrehozása és kezelése a nemzeti számla számításokhoz;
o) a pénzügyi vállalatok éves gazdaságszerkezeti statisztikáinak összeállítása (SBS, FATS);
p) adat-összeállítások, kiadványok, gyorstájékoztatók készítése, illetve tájékoztatás a főosztály feladatkörébe tartozó szakstatisztikai területekről;
q) a főosztály feladatkörébe tartozó szakstatisztikai területek módszertani fejlesztése és dokumentálása;
r) hazai és nemzetközi tájékoztatás és adatátadások, illetve az adatokhoz való hozzáférés biztosítása;
s) adminisztratív adatok statisztikai célú felhasználásának irányítása, koordinálása.

2.5. Szolgáltatás- és külkereskedelem-statisztikai Főosztály

A Szolgáltatás- és külkereskedelem-statisztikai Főosztály szakstatisztikai területei a belkereskedelem-, turizmus-, vendéglátás-, szállítás-, közlekedés-, az üzleti szolgáltatások, és az információ-, kommunikációstatisztika, továbbá a külkereskedelmi termékforgalmi és a szolgáltatás-külkereskedelmi statisztika, amelynek keretében a feladatai:
a) a KSH belkereskedelmi statisztikai adatgyűjtések tervezése, szakmai előkészítése, minőségellenőrzése és adatbázisba rendezése, valamint a hivatalos statisztikai szolgálat más szerveinek adatgyűjtéseiből, illetve adminisztratív adatforrásokból származó adatok átvétele minőségellenőrzése és adatbázisba rendezése;
b) a kereskedelmi regiszterhez kapcsolódó fejlesztések, karbantartások, ellenőrzések szakmai feladatainak végrehajtása;
c) a KSH információstatisztikai adatgyűjtések tervezése, szakmai előkészítése, minőségellenőrzése és adatbázisba rendezése, valamint a hivatalos statisztikai szolgálat más szerveinek adatgyűjtéseiből, illetve adminisztratív adatforrásokból származó adatok átvétele, minőségellenőrzése és adatbázisba rendezése;
d) a KSH turizmusstatisztikai adatgyűjtések tervezése, szakmai előkészítése, minőségellenőrzése és adatbázisba rendezése, valamint a hivatalos statisztikai szolgálat más szerveinek adatgyűjtéseiből, illetve adminisztratív adatforrásokból származó adatok átvétele, minőségellenőrzése és adatbázisba rendezése;
e) az üzleti céllal üzemeltetett szálláshelyek (korábban kereskedelmi szálláshelyek) és nem üzleti céllal üzemeltetett (nonprofit) turisztikai szálláshelyek regiszteréhez kapcsolódó fejlesztések, karbantartások, ellenőrzések szakmai feladatainak végrehajtása;
f) a Turizmus Szatellit Számláinak (TSzSz) összeállítása, módszertani dokumentálása, és fejlesztése;
g) a KSH szállítás- és közlekedésstatisztikai adatgyűjtések tervezése, szakmai előkészítése, minőségellenőrzése és adatbázisba rendezése, valamint a hivatalos statisztikai szolgálat más szerveinek adatgyűjtéseiből, illetve adminisztratív adatforrásokból származó adatok átvétele, minőségellenőrzése, javítása és adatbázisba rendezése;
h) a KSH külkereskedelmi termékforgalmi adatgyűjtés, valamint adminisztratív adatforrásokból származó adatok átvételének tervezése, szakmai előkészítése, a feldolgozott statisztikai adatok átvétele, minőségének ellenőrzése, adatbázisba rendezése;
i) a KSH szolgáltatás-külkereskedelmi adatgyűjtések, valamint a hivatalos statisztikai szolgálat más szerveinek adatgyűjtéseiből, illetve adminisztratív adatforrásokból származó adatok átvételének tervezése, szakmai előkészítése, feldolgozása, minőségellenőrzése, javítása és adatbázisba rendezése;
j) a külkereskedelem-statisztika adatainak a makrostatisztikák (nemzeti számlák, fizetési mérleg) igényei szerinti összeállítása és dokumentálása;
k) a főosztály feladatkörébe tartozó szakstatisztikai területek módszertanának fejlesztése;
l) adat-összeállítások, elemzések, gyorstájékoztatók készítése a belkereskedelem-, információ-, turizmus- és szállítás- és külkereskedelmi statisztika témakörében;
m) közreműködés a több szakterületet érintő KSH kiadványok kidolgozásában;
n) hazai és nemzetközi adatátadások, illetve az adatokhoz való hozzáférés biztosítása.

2.6. Vállalkozásstatisztikai Főosztály

A Vállalkozásstatisztikai Főosztály szakstatisztikai területei a gazdasági szervezetek demográfiája, a KSH évközi integrált gazdaságstatisztikai adatgyűjtések (teljesítmény, ráfordítás és beruházás adatok), a KSH éves integrált gazdaságstatisztikai adatgyűjtések (éves szerkezetstatisztika), egyéb, a vállalkozásokra vonatkozó gazdaságstatisztikai adatgyűjtések (anyagstatisztika, termékstatisztika, beruházások összetétele, telepi statisztika, építőipari szakmai statisztika, külföldi érdekeltségű leányvállalatok statisztikája), energiagazdálkodás-statisztika, amelynek keretében a feladatai:
a) a KSH évközi integrált gazdaságstatisztikai adatgyűjtések (teljesítmény, ráfordítás és beruházás adatok) tervezése, szakmai előkészítése, az adatok feldolgozása, minőségellenőrzése, javítása;
b) a KSH éves integrált gazdaságstatisztikai adatgyűjtések (éves szerkezetstatisztika) tervezése, szakmai előkészítése, szervezése az adatok feldolgozása, minőségellenőrzése, javítása, a nem pénzügyi vállalkozásokra vonatkozóan a nemzeti számlákkal közös adatbázis üzemeltetése;
c) adatgyűjtések előállításával összefüggő termékek, szolgáltatások beszerzésének kezdeményezése;
d) egyéb, a vállalkozásokra vonatkozó gazdaságstatisztikai adatgyűjtések tervezése, szakmai előkészítése, az adatok feldolgozása, minőségellenőrzése, javítása;
e) adatszolgáltatói terhelés folyamatos mérése és elemzése;
f) a főosztály feladatkörébe tartozó szakstatisztikai területek módszertanának dokumentálása és fejlesztése;
g) adat-összeállítások, elemzések, gyorstájékoztatók készítése a Vállalkozásstatisztikai Főosztályt érintő statisztikák vonatkozásában;
h) közreműködés a több szakterületet érintő KSH kiadványok összeállításában;
i) a főosztályt érintő hazai és nemzetközi adatátadások, illetve az adatokhoz való hozzáférés biztosítása;
j) a külföldi érdekeltségű leányvállalatok adatainak összeállítása és közzététele (FATS);
k) az Ipari Termékek Osztályozásának és az Építményjegyzéknek mint szakmai nómenklatúráknak a karbantartása, besorolások végzése;
l) a Gazdasági Szervezetek Regiszterének (GSzR) működtetése, fejlesztése, tájékoztatás, információszolgáltatás (statisztikai adat összeállítások, tájékoztatók készítése, adatértékesítés), a GSzR-hez kötődő adatgyűjtések, illetve adminisztratív adatforrásokból származó adatok átvételének tervezése, szakmai előkészítése, feldolgozása, minőségellenőrzését és javítását követően a regiszter aktualizálása, közreműködés a GSzR-ben alkalmazott statisztikai nómenklatúrák kialakításában és módosításában;
m) az adatgyűjtés-szervezési feladatok ellátásának keretében az adatgyűjtés-szervezés és -feldolgozás regiszterismérveinek meghatározása, az adatgyűjtés-szervezési adatlapok gyűjtése, ellenőrzése, metaadatok bevitele, kérdőívek nyomdakész állapotra szerkesztése, egységes forma előállítása, a kérdőívekkel összefüggő nyomdai munkák ütemezése, expediálási ütemek meghatározása, expediálás előkészítése, ellenőrzése, továbbá a KSH elrendelésű kérdőívek és dokumentációk megjelenítése a KSH internetes honlapján.

2.7. Vidékfejlesztési-, mezőgazdasági- és környezeti statisztikai Főosztály

A Vidékfejlesztési-, mezőgazdasági- és környezeti statisztikai Főosztály szakstatisztikai területei a vidékfejlesztési, mezőgazdasági és környezeti statisztika, a mezőgazdasági árak és a kommunális ellátás, amelynek keretében a feladatai:
a) a KSH mezőgazdasági statisztikai adatgyűjtések, valamint a hivatalos statisztikai szolgálat más szerveinek adatgyűjtéseiből, illetve adminisztratív adatforrásokból származó adatok átvételének tervezése, szakmai előkészítése, feldolgozása, minőségellenőrzése, javítása és adatbázisba rendezése;
b) a mezőgazdasági számlarendszer (MSZR) számláinak, valamint a termékmérlegek összeállítása, módszertani dokumentálása és fejlesztése;
c) a KSH környezeti statisztikai adatgyűjtések, valamint a hivatalos statisztikai szolgálat más szerveinek adatgyűjtéseiből, illetve adminisztratív adatforrásokból származó adatok átvételének tervezése, szakmai előkészítése, feldolgozása, minőségellenőrzése, javítása és adatbázisba rendezése;
d) a környezeti számlarendszer összeállítása, módszertani dokumentálása és fejlesztése;
e) a vidékfejlesztési statisztika, a fenntartható fejlődés és az éghajlatváltozás indikátorainak kidolgozásához statisztikai adatforrások, valamint a hivatalos statisztikai szolgálat más szerveinek adatgyűjtéseiből, illetve adminisztratív adatforrásokból származó adatok átvételének tervezése, szakmai előkészítése, feldolgozása, minőségellenőrzése, javítása és adatbázisba rendezése;
f) a főosztály feladatkörébe tartozó szakstatisztikai területek módszertanának fejlesztése;
g) adat-összeállítások, elemzések, gyorstájékoztatók készítése a vidékfejlesztési, mezőgazdasági és környezeti statisztika körében;
h) közreműködés a több szakterületet érintő KSH kiadványok kidolgozásában;
i) hazai és nemzetközi adatátadások, illetve az adatokhoz való hozzáférés biztosítása.

3. A társadalomstatisztikai elnökhelyettes irányítása alá tartozó szervezeti egységek

3.1. Elnökhelyettesi Titkárság

A társadalomstatisztikai elnökhelyettes munkáját segítő titkárság feladatai:
a) előkészíti az elnökhelyettes programjait, szakmai megbeszéléseit, közszerepléseit, ellátja az ezekkel kapcsolatos koordinációs feladatokat;
b) a titkárságra beérkező és a titkárságról kimenő iratok iktatása, szétosztása, nyilvántartása, rendezése;
c) koordinálja az elnökhelyettes jogkörébe tartozó hazai és nemzetközi ügyeket, kapcsolatot tart belső és külső partnerekkel, beszerzi a döntésre érkező ügyekben a szükséges háttér-információkat, anyagokat állít össze.

3.2. Életmód-, Foglalkoztatás- és Oktatásstatisztikai Főosztály

Az Életmód-, Foglalkoztatás- és Oktatásstatisztikai Főosztály szakstatisztikai területei a foglalkoztatásra, a munkaerőre, a keresetre, a társadalmi rétegződésre, az életkörülményekre, a háztartásra és családra, az oktatásra, a kultúrára, a sportra, valamint a kutatás, fejlesztésre és innovációra vonatkozó statisztika, amelynek keretében a feladatai:
a) a foglalkoztatással, a munkanélküliséggel és a munkavégzéssel kapcsolatos KSH-adatgyűjtések, továbbá az integrált gazdaság-statisztikai jelentések munkaügyi blokkjának tervezése, előkészítése, a begyűjtött adatok minőség-ellenőrzése, -javítása, adatbázisba rendezése, a hivatalon belüli, hazai és nemzetközi adatátadások teljesítése, más szervezetektől történő adatátvétel;
b) a hivatalos statisztikai szolgálat más szerveinél felvett adatok átvétele;
c) az életmódra, életkörülményekre, időfelhasználásra, társadalmi rétegződésre, a háztartások költségvetésére, fogyasztására, jövedelmére vonatkozó adatgyűjtések tervezése, előkészítése, a begyűjtött adatok minőség-ellenőrzése, -javítása, adatbázisba rendezése, a hivatalon belüli, hazai és nemzetközi adatátadások teljesítése;
d) a tudományra és technológiára vonatkozó adatgyűjtések tervezése, előkészítése, a begyűjtött adatok minőség-ellenőrzése, -javítása, adatbázisba rendezése, a hivatalon belüli, hazai és nemzetközi adatátadások teljesítése;
e) az egész életen át tartó tanulásra, valamint a tömegkommunikációra (televízió- és rádióműsor-szolgáltatás, könyv- és lapkiadás) vonatkozó adatgyűjtések tervezése, előkészítése, a begyűjtött adatok minőség-ellenőrzése, -javítása, adatbázisba rendezése, a hivatalon belüli, hazai és nemzetközi adatátadások teljesítése;
f) a hivatalos statisztikai szolgálaton belül az oktatásra, kultúrára, sportra vonatkozó intézményi statisztikai adatok átvétele, minőség-ellenőrzése, -javítása, adatbázisba rendezése, a hivatalon belüli, hazai és nemzetközi adatátadások teljesítése;
g) a főosztály feladatkörébe tartozó szakstatisztikai területek módszertanának fejlesztése;
h) adat-összeállítások, gyorstájékoztatók, elemzések készítése a főosztály feladatkörébe tartozó szakstatisztikákból;
i) közreműködés a több szakterületet érintő KSH-kiadványok kidolgozásában;
j) speciális feladatok: a FEOR és ESeC osztályozások kezelése;
k) a hazai és nemzetközi adatátadások teljesítése;
l) az adatvédelem szempontjainak érvényesítése mellett az adatokhoz való hozzáférés biztosítása.

3.3. Módszertani Főosztály

A Módszertani Főosztály feladatai:
a) a reprezentatív megfigyelések mintavételi tervének kialakítása, a teljeskörűsítés és a hibaszámítás módszereinek kidolgozása, koordinálása;
b) az adatfelvétel folyamatához (adatgyűjtés-tervezés, adat-előkészítés, adatfeldolgozás) kapcsolódó
ba) módszertani standardok, ajánlások kidolgozása a hatékonyság, minőség, összehangoltság érdekében,
bb) módszerek, valamint egyéb matematikai statisztikai eszközök kialakítása, fejlesztése, alkalmazásuk és dokumentálásuk támogatása,
bc) statisztikai módszertani elemzések készítése;
c) adatvédelmi módszertani feladatok ellátása;
d) a metarendszer fogalmak, nómenklatúrák alrendszereinek és a szakstatisztikák módszertani dokumentációjának tervezése, fejlesztése és koordinálása, a karbantartás felügyelete és koordinálása;
e) a gazdasági tevékenységek egységes ágazati osztályozási rendszere (TEÁOR), a gazdasági szervezetek gazdálkodási forma szerinti osztályozása (GFO), a termékek és szolgáltatások osztályozási rendszere (TESZOR), a szakmakód jegyzék fejlesztése, karbantartása, az alkalmazással kapcsolatos tanácsadás, módszertani segítségnyújtás az információszolgálatnak a besorolásokhoz;
f) a KSH által működtetett regiszterek koordinálása;
g) átfogó minőségbiztosítási keretrendszer elemeinek fejlesztésével, működtetésével kapcsolatos feladatok;
h) a főosztály feladataihoz kapcsolódó hazai és nemzetközi együttműködés a hivatalos statisztikai szolgálat szerveivel, tudományos műhelyekkel;
i) az Európai Statisztika Gyakorlati Kódex érvényesülésének ellenőrzése és koordinációja a KSH-ban, valamint a hivatalos statisztikai szolgálatban.

3.4. Népszámlálási Főosztály

A Népszámlálási Főosztály szakstatisztikai területei a népszámlálás és a mikrocenzus, amelynek keretében a feladatai:
a) a népszámlálás és a mikrocenzus tervezése, előkészítése, szervezése, feldolgozása, minőség-ellenőrzése, -javítása, adatbázisba szervezése;
b) közigazgatási változások nyilvántartásához szükséges statisztikai adatgyűjtések tervezése, előkészítése, szervezése, feldolgozása, minőség-ellenőrzése, -javítása, adatbázisba szervezése;
c) a Magyar Köztársaság Közigazgatási Helynévkönyvének vezetése, a Helységnévkönyv és a Helységnévtár szerkesztése;
d) a főosztály feladatkörébe tartozó szakstatisztikai területek módszertanának fejlesztése;
e) adat-összeállítások, elemzések készítése a népszámlálás és a mikrocenzus témakörében;
f) közreműködés a több szakterületet érintő KSH-kiadványok kidolgozásában;
g) hazai és nemzetközi adatátadások, illetve az adatokhoz való hozzáférés biztosítása.

3.5. Népesedési és Szociális Védelmi Statisztikai Főosztály

A Népesedési és Szociális Védelmi Statisztikai Főosztály szakstatisztikai feladatai a népesedés-, az egészségügyi, szociális-, lakás-, igazságszolgáltatás-, nonprofit- és közigazgatás-statisztika, amelynek keretében a feladatai:
a) a főosztály feladatkörébe tartozó szakstatisztikai területek adatgyűjtéseinek tervezése, előkészítése, feldolgozása, minőség-ellenőrzése, -javítása, adatbázisba rendezése, valamint a hivatalos statisztikai szolgálat más szerveinek adatgyűjtéseiből, illetve adminisztratív adatforrásokból származó egészségügyi statisztikai adatok átvétele, minőség-ellenőrzése, -javítása, adatbázisba rendezése;
b) a népességszám továbbszámítása;
c) az integrált migrációs adatbázis karbantartása;
d) a szociális védelem statisztikai rendszerének (ESSPROS) összeállítása;
e) a Nemzeti Egészségügyi Számlák (NESZ-SHA) statisztikai rendszerének összeállítása;
f) a főosztály feladatkörébe tartozó szakstatisztikai területek módszertanának fejlesztése;
g) adat-összeállítások, gyorstájékoztatók, elemzések készítése a főosztályhoz tartozó szakstatisztikák körében;
h) közreműködés a több szakterületet érintő KSH-kiadványok kidolgozásában;
i) hazai és nemzetközi adatátadások, illetve az adatokhoz való hozzáférés biztosítása.

3.6. Igazgatóságok

1. A KSH igazgatóságának feladatai a mezőgazdasági statisztika, valamint a lakossági adatgyűjtések szervezése, a beérkezett kérdőívek rögzítése, továbbá a mezo-validálás, regiszter karbantartás, valamint a tájékoztatás és információszolgálat.

2. A KSH-ban a következő Igazgatóságok működnek:
a) Debreceni Igazgatóság;
b) Győri Igazgatóság;
c) Miskolci Igazgatóság;
d) Pécsi Igazgatóság;
e) Szegedi Igazgatóság;
f) Veszprémi Igazgatóság.

3. A Debreceni Igazgatóság országos hatáskörű szakstatisztikai feladatai:
a) a belkereskedelmi statisztika;
b) a környezetstatisztika;
c) a regiszter karbantartás;
d) a szakstatisztikák körében
da) adatgyűjtések szervezése, gyakorlati előkészítése, végrehajtása,
db) adatminőség folyamatos ellenőrzése;
e) a FEOR kódolás és a LAKOS rendszer üzemeltetése.

4. A Győri Igazgatóság országos hatáskörű szakstatisztikai feladatai:
a) a nonprofit statisztika;
b) az információ statisztika;
c) a TÚRA – határstatisztika;
d) a szakstatisztikák körében
da) az adatgyűjtések szervezése, gyakorlati előkészítése, végrehajtása,
db) az adatminőség folyamatos ellenőrzése.

5. A Miskolci Igazgatóság országos hatáskörű szakstatisztikai feladatai:
a) az egészségügy statisztika;
b) a lakásstatisztika;
c) a K+F statisztika;
d) innováció statisztika;
e) a szakstatisztikák körében
ea) az adatgyűjtések szervezése, gyakorlati előkészítése, végrehajtása,
eb) az adatminőség folyamatos ellenőrzése.

6. A Pécsi Igazgatóság országos hatáskörű szakstatisztikai feladatai:
a) az idegenforgalmi statisztika;
b) a szállítás statisztika;
c) a szakstatisztikák körében
ca) az adatgyűjtések szervezése, gyakorlati előkészítése, végrehajtása,
cb) az adatminőség folyamatos ellenőrzése.

7. A Szegedi Igazgatóság országos hatáskörű szakstatisztikai feladatai:
a) a szociális statisztika;
b) a népmozgalmi statisztika meghatározott része;
c) a szakstatisztikák körében
ca) az adatgyűjtések szervezése, gyakorlati előkészítése, végrehajtása,
cb) az adatminőség folyamatos ellenőrzése.

8. A Veszprémi Igazgatóság országos hatáskörű szakstatisztikai feladatai:
a) a népmozgalmi statisztika meghatározott része;
b) a szakstatisztikák körében
ba) az adatgyűjtések szervezése, gyakorlati előkészítése, végrehajtása,
bc) az adatminőség folyamatos ellenőrzése.

4.19 A Koordinációs elnökhelyettes irányítása alá tartozó szervezeti egységek

4.1. Elnökhelyettesi Titkárság

A koordinációs elnökhelyettes munkáját segítő titkárság feladatai:
a) előkészíti az elnökhelyettes programjait, szakmai megbeszéléseit, közszerepléseit, ellátja az ezekkel kapcsolatos koordinációs feladatokat;
b) a titkárságra beérkező és a titkárságról kimenő iratok iktatása, szétosztása, nyilvántartása, rendezése;
c) koordinálja az elnökhelyettes jogkörébe tartozó hazai és nemzetközi ügyeket, kapcsolatot tart belső és külső partnerekkel, beszerzi a döntésre érkező ügyekben a szükséges háttér-információkat, anyagokat állít össze.

3. függelék20


A KSH szervezeti egységei és a státuszainak megoszlása a szervezeti egységek között

Vezető

Önálló szervezeti egység

Létszám (fő)

Elnök

– Elnöki Főosztály
– Gazdálkodási és igazgatási Főosztály
– Informatikai Főosztály
– Tájékoztatási Főosztály
– Ellenőrzési osztály

368

Gazdaságstatisztikai elnökhelyettes

– Elnökhelyettesi Titkárság
– Árstatisztikai Főosztály
– Központi adatgyűjtő Főosztály
– Nemzeti számlák Főosztály
– Szolgáltatás- és külkereskedelem-statisztikai Főosztály
– Vállalkozásstatisztikai Főosztály
– Vidékfejlesztési-, mezőgazdasági-
és környezeti statisztikai Főosztály

361

Társadalomstatisztikai elnökhelyettes

– Elnökhelyettesi Titkárság
– Életmód-, foglalkoztatás- és oktatásstatisztikai Főosztály
– Módszertani Főosztály
– Népszámlálási Főosztály
– Népesedési- és szociális védelmi statisztikai Főosztály
– Debreceni Igazgatóság
– Győri Igazgatóság
– Miskolci Igazgatóság
– Pécsi Igazgatóság
– Szegedi Igazgatóság
– Veszprémi Igazgatóság

582

Koordinációs elnökhelyettes

– Elnökhelyettesi Titkárság

12

4. függelék21


Vagyonnyilatkozat-tételi kötelezettséggel járó munkakörök a KSH-ban

1. Az egyes vagyonnyilatkozat-tételi kötelezettségekről szóló 2007. évi CLII. törvény (a továbbiakban: Vnytv.) 3. § (1) bekezdésének b) pontja alapján:
– a közbeszerzési eljárásban közreműködő közszolgálatban álló személy;
– a Beszerzési osztály valamennyi közszolgálatban álló személy.
– a költségvetési és egyéb pénzeszközök felett, az állami vagyonnal való gazdálkodás, fejezeti kezelésű előirányzatok tekintetében döntési jogosultsággal rendelkező, illetőleg a pénzeszközök felhasználására, valamint a gazdálkodás ellenőrzésére jogosult közszolgálatban álló személy;
– a Magyar Államkincstárnál vezetett számlákkal kapcsolatban kötelezettségvállalási, utalványozási, érvényesítési, ellenjegyzési, aláírási, valamint döntési jogkörrel rendelkező valamennyi közszolgálatban álló személy;
– a pénzügyi döntésre jogosult projektvezetők;
– az Ellenőrzési osztály valamennyi közszolgálati tisztviselője.
– a vezetői megbízással rendelkező közszolgálati tisztviselő.
1

Az utasítást a 34/2012. (X. 27.) KIM utasítás 2. §-a hatályon kívül helyezte 2012. október 28. napjával.

2

A melléklet 2. § (2) bekezdése a 28/2012. (VIII. 31.) KIM utasítás 1. §-ával megállapított szöveg.

3

A melléklet 6. § (2) bekezdése a 28/2012. (VIII. 31.) KIM utasítás 1. §-ával megállapított szöveg.

4

A melléklet 6. § (3) bekezdése a 28/2012. (VIII. 31.) KIM utasítás 1. §-ával megállapított szöveg.

5

A melléklet 9. § m) pontja a 28/2012. (VIII. 31.) KIM utasítás 1. §-ával megállapított szöveg.

6

A melléklet 10/A. §-át megelőző címet a 28/2012. (VIII. 31.) KIM utasítás 1. §-a iktatta be.

7

A melléklet 10/A. §-át a 28/2012. (VIII. 31.) KIM utasítás 1. §-a iktatta be.

8

A melléklet 15. § a) pontja a 28/2012. (VIII. 31.) KIM utasítás 1. §-ával megállapított szöveg.

9

A melléklet 18. §-a a 28/2012. (VIII. 31.) KIM utasítás 1. §-ával megállapított szöveg.

10

A melléklet 19. § (2) bekezdés i) pontja a 28/2012. (VIII. 31.) KIM utasítás 1. §-ával megállapított szöveg.

11

A melléklet 20. § (1) bekezdése a 28/2012. (VIII. 31.) KIM utasítás 1. §-ával megállapított szöveg.

12

A melléklet 21/A. §-t megelőző címét a 28/2012. (VIII. 31.) KIM utasítás 1. §-a iktatta be.

13

A melléklet 21/A. §-át a 28/2012. (VIII. 31.) KIM utasítás 1. §-a iktatta be.

14

A melléklet 23. §-át megelőző cím a 28/2012. (VIII. 31.) KIM utasítás 1. §-ával megállapított szöveg.

15

A melléklet 23. §-a a 28/2012. (VIII. 31.) KIM utasítás 1. §-ával megállapított szöveg.

16

A melléklet 24. § (1) bekezdés a) pontja a 28/2012. (VIII. 31.) KIM utasítás 1. §-ával megállapított szöveg.

17

A melléklet 1. függeléke a 28/2012. (VIII. 31.) KIM utasítás 1. §-ával megállapított szöveg.

18

A melléklet 2. függelék 2. pontja a 28/2012. (VIII. 31.) KIM utasítás 1. §-ával megállapított szöveg.

19

A melléklet 2. függelék 4. pontját a 28/2012. (VIII. 31.) KIM utasítás 1. §-a iktatta be.

20

A melléklet 3. függeléke a 28/2012. (VIII. 31.) KIM utasítás 1. §-ával megállapított szöveg.

21

A melléklet 4. függeléke a 28/2012. (VIII. 31.) KIM utasítás 1. §-ával megállapított szöveg.

  • Másolás a vágólapra
  • Nyomtatás
  • Hatályos
  • Már nem hatályos
  • Még nem hatályos
  • Módosulni fog
  • Időállapotok
  • Adott napon hatályos
  • Közlönyállapot
  • Indokolás
Jelmagyarázat Lap tetejére